佛山3号线后通段新进度速览
继3号线首通段开通后
不少宝们留言咨询后通段建设进度
佛山地铁的建设者们
也都在默默耕耘,抓紧“营业”
接下来让我们一起开启
新年新进度
禅城段收官
中火区间右线隧道顺利贯通
1月4日凌晨,“天佑72号”盾构机刀盘成功破洞,至此3205-2标段最后一条隧道——中山公园站~火车站站区间右线隧道顺利贯通,标志着3号线工程禅城段的区间隧道工程实现了圆满收官。
中火区间是佛山地铁3号线连接佛山中心城区与佛山火车站的重要通道,由中建四局承建,该区间右线盾构于2022年6月14日从中山公园站始发,线路沿文昌路向西敷设,下穿广茂铁路、市综合批发市场、火车站人防通道,侧穿文昌大桥桩基、百汇购物广场、敦厚村南区朝阳里民房至火车站接收,线路长约0.99km,隧道覆土厚约9m~18m。
线路两侧建(构)筑物错综复杂且密集,对施工技术及工艺水平要求高。参建各方充分吸取以往区间盾构施工经验,促使中火区间右线盾构自始发至接收耗时相比于中火区间左线少了近3个月。
中火区间右线隧道穿越的地层主要为砾砂层、强风化粉砂质泥岩、粉质黏土、淤泥质砂层、淤泥质土层,其中约40%的隧道断面是上部砾砂层下部泥岩的上软下硬地层,故该区间右线盾构机采用了铁建重工的泥水平衡盾构机,同时也降低了盾构施工对周边的影响。
南叠区间左线短轨通
近日,南海广场至叠滘区间左线短轨通,此为继兴业路至太平区间、太平至狮山区间和狮山车辆段出入线后第四个短轨通的区间,标志着后通段2023年铺轨施工拉开帷幕。
南叠左线全长1.7km,其中钢弹簧浮置板道床1.393km。2022年11月18日开始浇筑第一模混凝土。现场以南海广场为散铺基地,全部采用人工散铺,施工难度较大,配置有1组新能源轨道车,4台铺轨小吊车,按流水作业的方式平稳高效地往叠滘站推进,顺利完成短轨通节点。
为保障铺轨工作顺利开展,佛山地铁集团提前组织施工单位做好人员、设备及物资准备;针对现场实际,积极沟通相关单位,顺利解决了场地移交、调线调坡出图、联络通道排水管与管片侵限等制约问题。
同时响应安全文明工地要求,采用新能源轨道车和LED照明,极大地改善了隧道作业环境,保障了工人身心健康。
下一步,佛山地铁集团将充分调动一切资源和力量,时刻紧抓安全生产和风险管控,有序推进3号线工程北段剩余节点任务完成。
@西南家长
时代南湾幼儿园、招商越园幼儿园、
常乐府幼儿园三所公办幼儿园
2023年春季学期开始招生啦~
招生细则请往下看
一、幼儿园简介
时代南湾幼儿园
佛山市三水区时代南湾幼儿园位于三水北江新区时代南湾花园内,是一所全日制公办幼儿园,由西南街道办事处下属国有企业广东西南投资控股有限公司举办。园内场地充裕,环境优美,占地面积4496.69平方米,建筑面积2485.17平方米,全园开设9个班。幼儿园以“为孩子的终生发展奠基”为办园宗旨,遵从“以幼为本”、“全面发展”的教育理念,以“尊重、关爱、自主、探索、启发”的教育方式,倡导“回归传统、回归自然、回归童真、回归生活”的课程核心价值观,以“培养全面发展的完整儿童”为办园目标,传承中华民族优秀传统文化、睿智开拓创新的教育思想,围绕“自然童趣、体能智元、悦读成长”三大主题对园所环境、课程建设、校园文化进行精心的设计,打造一所“心中有孩子,处处有教育”的童梦乐园。
招商越园幼儿园
佛山市三水区招商越园幼儿园位于三水区西南街道建设大道7号招商越园住宅小区内,是一所全日制公办幼儿园,由西南街道办事处下属国有企业广东西南投资控股有限公司举办。园内场地充裕,环境优美,占地面积 4574.45平方米,建筑面积3137.37平方米,全园开设9个班。幼儿园以“水融美韵,让爱越园”为办园理念,以“遵循生命发展,给予幼儿适宜的爱”办园宗旨,以“感受爱、创造爱”为办园目标,倡导“仁爱、自律、智慧”的课程核心价值观,遵循“积极向上向善”的教育方式,以幼儿主题活动为基本形式,培养具有“发自内心的仁爱、灵动生长的智慧”幼儿,基于幼儿的生活经验、兴趣与需要,关注幼儿学习历程性的体验,让幼儿能够感受当下幸福和创造未来幸福的能力。
常乐府幼儿园
佛山市三水区常乐府幼儿园位于佛山市三水区西南街道建设大道4号常乐府住宅小区内,是一所全日制公办幼儿园,由西南街道办事处下属国有企业广东西南投资控股有限公司举办。花园式的园所温馨、童趣,占地面积7875平方米,建筑面积5375.5平方米,全园可开设15个教学班。幼儿园以“怀一颗快乐的心,做一个幸福的人”为办园宗旨,以“常真·和乐”为办园理念,践行“为幼儿终身发展奠定良好的素质基础”的培养目标,倡导“心中有爱、成长有趣”的教育观,构建遵循幼儿身心发展规律的“乐”课程体系,全面推进素质教育,满足幼儿多元发展需求,促进幼儿身心健康和谐发展,幸福快乐成长。
二、计划招生人数
备注:包含教职工子女。
三、计划入读时间
2023年2月6日,录取幼儿需按时入读,不接受预留学位。
四、计划招生对象
同时具备以下三个条件的适龄儿童:
(一)身体条件:身体健康,适宜集体生活;
(二)年龄条件(出生日期):
小班:2018年9月1日——2019年8月31日
中班:2017年9月1日——2018年8月31日
大班:2016年9月1日——2017年8月31日
(三)报读条件:(符合以下条件之一均可报名)

五、报名时间
2023年1月10日上午8:30——2023年1月14日下午17:30。网上报名系统将于上述时间段开放使用,早于或迟于该时间段报名均属无效。
六、报名办法
实行网上报名,不接受现场报名,具体报名步骤如下:
第一步:登录幼儿园报名系统,按提示如实填写相关资料。
(一)电脑端登录报名链接为:http://www.aabfb.com/xnxkjt/index.asp
(二)手机端登录报名二维码:
第二步:上传证件材料(以原件拍照形式上传,确保证件完整展示,文字、数字、印章清晰),提交后即完成报名。
(三)需要提交资料清单:
(四)报名名单公示
2023年1月16日在“水韵西南”微信公众号、“时代南湾幼儿园”“招商越园幼儿园”“常乐府幼儿园”微信公众号公示符合报名条件的名单及直接录取人员名单、参与抽签人员的编号。
七、录取方式
(一)通过网上报名、资料审核环节,符合条件的幼儿按批次先后顺序进行录取。如报名人数超出计划招生人数,则在超出招生人数相应的批次开始,采取抽签的方式进行录取。
第一批:录取本小区业主的子女及政策优待生。
时代南湾幼儿园:录取父(母)已获得时代南湾花园(二期)住宅房屋权属的幼儿。
招商越园幼儿园:录取父(母)已获得招商越园住宅房屋权属的幼儿。
常乐府幼儿园:录取父(母)已获得常乐府住宅房屋权属的幼儿。
第二批:录取西南街道户籍生。如报名人数少于计划招生人数,按报名先后顺序依次分配学位为时代南湾幼儿园、招商越园幼儿园、常乐府幼儿园;如报名人数超出计划招生人数,则采取抽签的方式进行录取,按照中签顺序依次分配学位为时代南湾幼儿园、招商越园幼儿园、常乐府幼儿园。
(二)抽签说明:
1.抽签时间:2023年1月18日上午9:30
2.参与抽签人员:三水区公证处公证员、主管部门相关领导及家长代表。为体现抽签过程的公平公正,届时将按抽签号顺序依次邀请10名报名幼儿家长作为代表前来现场观看整个抽签流程。
3.抽签过程,分三轮进行:
第一轮:小班新生抽签:小班新生录取抽签,按本次招生人数(186人-直接录取人数)作为中签号码。
第二轮:中班新生抽签:中班新生录取抽签,按本次招生人数(151人-直接录取人数)作为中签号码。
第三轮:大班新生抽签:大班新生录取抽签,按本次招生人数(43人-直接录取人数)作为中签号码。
4.本次招生是三间幼儿园联合统招,按照中签顺序依次分配学位为时代南湾幼儿园、招商越园幼儿园、常乐府幼儿园。
5.抽签地点:佛山市三水区时代南湾幼儿园二楼舞蹈室。
八、录取名单公示
录取名单将于2023年1月19日-21日在“水韵西南”微信公众号、“时代南湾幼儿园”“招商越园幼儿园”“常乐府幼儿园”公众号公布。
九、注册领取录取通知书
2023年1月30日中签的幼儿家长带齐以下资料分批到各幼儿园门卫室领取《新生录取通知书》及办理注册手续(分批到园安排将在录取名单中说明),当天17:30前逾期不注册视为自动放弃。
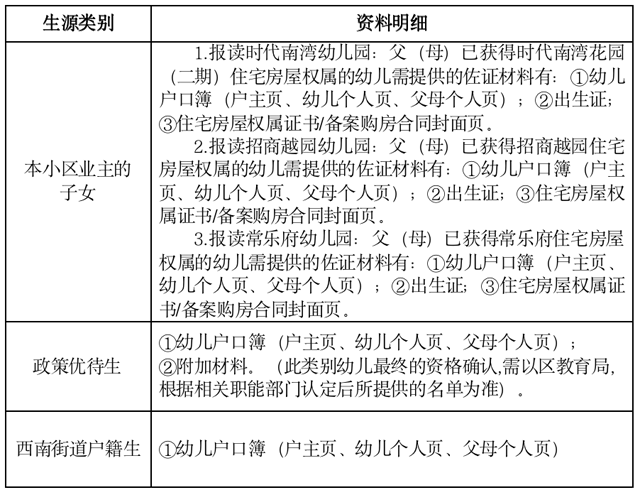
(一)本小区业主子女
1.户口簿原件和复印件(复印户主页+报读幼儿页在同一页面、父母页)。
2.幼儿父(母)持佛山农商银行卡和卡主身份证复印件(复印在同一张A4纸上),此卡用作幼儿在园期间银行代扣相关费用。
3.幼儿出生证原件和复印件。
4.住宅房屋权属证书/备案购房合同封面页原件和复印件;
(二)政策优待生
1.户口簿原件和复印件(复印户主页+报读幼儿页在同一页面、父母页)。
2.幼儿父(母)持佛山农商银行卡和卡主身份证复印件(复印在同一张A4纸上),此卡用作幼儿在园期间银行代扣相关费用。
3.相关的政策优待证明材料。
(三)西南街道户籍生
1.户口簿原件和复印件(复印户主页+报读幼儿页在同一页面、父母页)。
2.幼儿父(母)持佛山农商银行卡和卡主身份证复印件(复印在同一张A4纸上),此卡用作幼儿在园期间银行代扣相关费用。
十、具体流程
(一)2023年1月5日-1月9日期间,在“水韵西南”微信公众号、“时代南湾幼儿园”“招商越园幼儿园”“常乐府幼儿园”微信公众号发布招生方案。
(二)2023年1月10日上午8:30-2023年1月14日下午17:30进行网上报名。
(三)2023年1月16日在“水韵西南”微信公众号、“时代南湾幼儿园”、“招商越园幼儿园”、“常乐府幼儿园”微信公众号公示符合报名条件的名单及直接录取人员名单、参与抽签人员的编号。
(四)当录取批次的报名人数超出招生人数,将采用抽签形式进行。
1.抽签时间:2023年1月18日 上午9:30
2.抽签地点:佛山市三水区时代南湾幼儿园二楼舞蹈室
3.抽签顺序分三轮进行:
第一轮:小班新生抽签。
第二轮:中班新生抽签。
第三轮:大班新生抽签。
整个抽签录取过程将由有资质的第三方进行现场录制,同时录制视频交公证处封存留档。
(五)2023年1月19日-21日在“水韵西南”微信公众号、“时代南湾幼儿园”“招商越园幼儿园”“佛山市三水区常乐府幼”微信公众号公布录取名单。
(六)2023年1月30日领取《新生录取通知书》及注册。
十一、特别声明
(一)本次招生是三间公办园联合统招,西南户籍生按报名顺序号或中签顺序依次分配学位为时代南湾幼儿园、招商越园幼儿园、常乐府幼儿园,如无特殊原因学位一但分配不再进行调整。
(二)家长领取《新生录取通知书》时,如提供的资料与网上填报的资料不相符,将取消其录取资格。
(三)本次抽签多胞胎小孩实行报名共用一签的抽签办法,请多胞胎幼儿家长在报名时备注说明。若不主动进行登记说明,其多胞胎小孩以各自抽签结果安排学位,不再予调整处理。
(四)如家长因个人原因未按时注册的,幼儿园有权取消其录取资格。
(五)入学前,家长需提前带孩子到西南街道社区卫生服务中心进行入幼体检,并开具预防接种入园证明。未能按要求提交体检结果和预防接种入园证明者,幼儿园有权取消其录取资格。
(六)请各位家长切勿相信招生欺诈电话或信息,以免上当受骗。
十二、收费标准
(一)保教费:6500元/生/学期(最终按物价部门核定为准)。
(二)伙食费:350元/生/月。
十三、详情咨询
佛山市三水区时代南湾幼儿园招生电话:0757--87833498
佛山市三水区招商越园幼儿园招生电话:0757--66895118
佛山市三水区常乐府幼儿园招生电话:0757--87677993、18928562872
附:网上报名操作流程图
重要提醒
1月5日,国务院联防联控机制综合组发布通知,宣布自1月8日起实施优化内地与港澳人员往来措施。其中,包括“逐步有序全面恢复内地与香港、澳门陆路口岸客运和水路客运,为出入境人员快捷通关提供便利”等。
1月6日上午9时,“深圳口岸发布”微信公众号已开通陆路口岸赴港预约通道。一起来了解~


深港陆路口岸旅客通关指引
01、自深圳出境香港
1.携带前往目的地需要的有效证件,如港澳居民来往内地通行证(回乡证)、港澳通行证、护照或其他旅行证件。
2.非香港居民前往口岸通关前,请务必提前使用本人通关证件号码完成网上预约(深圳市陆路口岸赴港预约系统:https://hk.sz.gov.cn:6226/ 或关注“深圳口岸发布”微信公众号,点击“赴港预约”按钮),并取得有效的通关预约确认单。每日系统开放预约时间为6时至24时。用户注册登录系统后,可预约7日内(含当天)名额。
“深圳口岸发布”微信公众号
3.除香港居民外的所有旅客需先行预约才能过关,并按所预约的口岸及时间段通关。
4.出境人员须持48小时内核酸检测阴性结果方可出境,核酸检测结果包含纸质或电子凭证。
5.请提前通过微信小程序“海关旅客指尖服务”进行健康申报,将核酸检测结果填入海关的出/入境健康申明卡。
6.抵达口岸后,请自觉配合口岸工作人员验核预约确认单、48小时核酸检测阴性证明、通行证件等,按流程办理出境相关手续。
02、自香港入境深圳
1.携带前往目的地需要的有效证件,如港澳居民来往内地通行证(回乡证)、港澳通行证、护照或其他旅行证件。
2.非内地居民前往口岸通关前,请务必提前在“香港政府一站通”网站(www.gov.hk)进入系统预约,并取得有效的通关预约凭证。
3.除内地居民外的所有旅客需先行预约才能过关,并按所预约的口岸及时间段通关。
4.入境人员须持48小时内核酸检测阴性结果方可入境,核酸检测结果包含纸质或电子凭证。
5.请提前通过微信小程序“海关旅客指尖服务”进行健康申报,将核酸检测结果填入海关的出/入境健康申明卡。
6.抵达口岸后,请自觉配合口岸工作人员验核预约证明、48小时核酸检测阴性证明、通行证件等,按流程办理入境相关手续。
香港与内地通关具体安排公布
5日当天,香港特区政府网站公布了香港与内地通关第一阶段的具体安排。
据特区政府网站介绍,通关第一阶段自1月8日起实施,涵盖已经运作的香港国际机场(香港往返内地航班)、港珠澳大桥和深圳湾口岸以及重开的港澳客轮码头、中国客运码头、文锦渡口岸和落马洲支线/福田口岸。
为了有序落实通关安排,香港特区政府除了确保交通配套到位以外,也就个别口岸设定每日人数限额,并要求过关人士须先行完成网上预约。此外,往来香港与内地的人士须在出行前48小时进行核酸检测并取得阴性结果。
具体安排包括:
机场(香港往返内地航班)、港珠澳大桥、港澳客轮码头和中国客运码头将按其运力设定每日最高旅客处理量,因此无须另外设定人数限额(经港珠澳大桥通关的私家车和跨境出租车除外),预计以上各口岸的单向总运力每日约10000人次;
陆路口岸方面,深圳湾口岸、文锦渡口岸和落马洲支线/福田口岸将恢复所有旅检服务(包括私家车通关服务)和正常开放时间,并将设定每日单向人数限额;
为确保过关安全、有序和畅顺,所有人士(北上前往内地的内地居民、南下前往香港的香港居民和经香港北上后返港的外地旅客除外)均须完成网上预约后,才能经上述三个陆路口岸过关前往内地或香港。所设每日单向人数限额为50000人(即深圳湾口岸10000人、文锦渡口岸5000人以及落马洲支线/福田口岸35000人);
经港珠澳大桥前往内地或香港的私家车和跨境出租车司机及其乘客,如属需预约人士须完成网上预约后,才能经港珠澳大桥过关,所设每日人数限额为1000人。
关于网上预约,香港特区政府已于1月5日推出网上预约系统,香港居民和访港外地旅客由香港经深圳湾口岸、文锦渡口岸、落马洲支线/福田口岸以及港珠澳大桥(珠海)(只适用于私家车和跨境出租车司机和乘客,穿梭巴士乘客无须预约)前往内地前,须在该系统成功预约,内地居民返回内地则无须预约。
同样地,深圳市政府也推出网上预约系统,内地居民由内地经上述口岸前往香港前,须在该系统成功预约,香港居民和经香港北上的外地旅客返回香港则无须预约。
香港特区政府网上预约系统
据介绍,香港特区政府的网上预约系统可经“香港政府一站通”网站(www.gov.hk)登入,该系统24小时开放,以先到先得的方式分配预约时段。申请人如预约成功,将直接获得确认并收到短信通知。申请人如已有一个未到期的预约,系统将不会容许再进行预约。每名申请人可为最多三名同行人士一起进行预约。
特区政府的网上预约系统会开放8周的预约时段(即1月8日至3月4日),并由1月15日起,逢星期日上午9时加入下一周的预约时段。成功预约人士须于预约日期、时段(早、午、晚)和口岸过关,并携同“成功预约登记”证明(打印版本或储存在手机内的电子版本均可)以及预约时所用证件,供口岸工作人员查核。
另据新华社报道称,深港两地会在实施通关后一星期内(不迟于1月15日)就第一阶段的整体实施情况进行分析。在双方形成一致意见基础上,再研究安排实施第二阶段恢复通关安排。
微信
新浪微博
QQ空间
QQ好友
豆瓣
Facebook
Twitter

