广州市科技局:推动科技服务业扩大开放,将科创“变量”变经济“增量”
党的二十大报告提出,扩大国际科技交流合作,加强国际化科研环境建设,形成具有全球竞争力的开放创新生态。1月10日,商务部印发《广州市服务业扩大开放综合试点总体方案》(以下简称为《试点总体方案》),强调围绕科技服务等重点领域,提升服务业国际竞争力和发展水平。
1月11日,在广州市服务业扩大开放综合试点新闻发布会上,广州市科技局一级调研员(市管)李江介绍,近年来,市科技局围绕“科学发现、技术发明、产业发展、人才支撑、生态优化”的全链条,推动科研资源大市向科技创新强市迈进,科技创新综合水平迈入全球“第一方阵”。“广深港”科技集群在全球创新指数排名连续三年居第2位;广州在“自然指数-科研城市”全球排名跃升至第10位。“广州科技服务业的扩大开放格局已逐步构筑完善,将助力更多科技创新的‘变量’转变成推动经济发展的‘增量’。”他说。

机制、政策、平台三方面发力,推动科技成果转化
《试点总体方案》提出,深化高等院校和科研机构科技成果使用权、处置权和收益权改革,健全多元化科技成果市场交易模式。据悉,广州市已印发《广州市科技创新条例》,将成果转化相关政策上升为地方性法规,为科技成果赋权改革提供政策依据。华南技术转移中心、广州(国际)科技成果转化天河基地、大学城基地等一批科技成果转化专业机构、科技服务机构高效运营,技术合同成交额2021年达2413亿元,居全国城市第三。
李江表示,下一步,市科技局将进一步完善源头激励机制,推动已有政策扎实落地,抓紧出台赋予科研人员职务科技成果所有权或长期使用权的实施细则。建设一批以创新源头为中心的成果转化基地,打造一批专业化、品牌化的成果转化机构,结合探索技术经纪人的培育、集聚和使用机制,健全科技成果市场交易模式,全力打造华南科技成果转移转化高地。
推动科技开放合作,广州重大创新载体面向全球
《试点总体方案》还提出,支持联合开展跨区域、跨学科基础和应用基础研究,优化科研资金跨境拨付使用,推动国家超算中心广州分中心等创新平台向港澳开放。据悉,广州在全国率先实现市级财政科研经费跨境进入香港,累计拨付经费达1.13亿元;广州超算中心打通全国首个将超级算力直达香港的网络专线,已服务港澳地区用户近300家。
“下一步,我们将进一步推动与重点国家和区域的科技合作,与更多“一带一路”沿线国家建立科技开放合作。”李江说。具体包括,深入贯彻落实《南沙方案》,加快推进南沙科技创新产业合作基地建设,高水平建设南沙科学城、明珠科学园等面向全球的重大创新载体,积极推进粤港澳大湾区国家技术创新中心的香港、澳门分中心建设。同时,加快推进人体蛋白质组导航国际大科学计划启动前期工作。
用好双“试点”,吸引“高精尖缺”人才向广州集聚
在优化人才服务内容方面,《试点总体方案》提出,鼓励通过共建国际化协同创新机制等方式“用才引智”,符合条件的服务业企业聘用的“高精尖缺”外国人才可享受人才签证、工作和居留许可等便利措施。近年来,广州以外国人来华工作许可为抓手,持续推进外国人管理服务措施便利化改革;近日,科技部、人社部批复同意广州为开展外籍“高精尖缺”人才认定试点的6个城市之一。
李江谈到,下一步,市科技局将充分用好外籍“高精尖缺”人才认定试点政策,大力吸引国际化高端人才、产业急需紧缺人才向广州集聚。同时,将继续优化外国人来华工作许可办理,包括工作许可资质互认、放宽年龄限制、提升办理业务便利度等。高标准推进海外高水平大学STEM(科学、技术、工程、数学)博士人才引进建设试点。面向重点产业领域,引进一批战略科学家、科技领军人才和创新团队。
中国社会科学评价研究院组织发起的“2022年中国科研诚信十大事件” 评选活动揭晓。本次评选根据事件的标志性、重要性及年度代表性初步筛选出十五项2022年中国科研诚信事件。基于十五项事件,评价院发起网络投票活动,并将结合网络投票和相关领域学者专家的评议,最终确定“2022年中国科研诚信十大事件”。具体名单如下:
一、党的二十大报告强调:培育创新文化,弘扬科学家精神,涵养优良学风,营造创新氛围

2022年10月16日,中国共产党第二十次全国代表大会在京开幕,习近平总书记代表第十九届中央委员会向大会作了题为《高举中国特色社会主义伟大旗帜 为全面建设社会主义现代化国家而团结奋斗》的报告。报告强调:深化科技体制改革,深化科技评价改革,加大多元化科技投入,加强知识产权法治保障,形成支持全面创新的基础制度。培育创新文化,弘扬科学家精神,涵养优良学风,营造创新氛围。
二、中华人民共和国科学技术进步法(2022年1月1日施行)

为了全面促进科学技术进步,发挥科技是第一生产力、创新是第一动力、人才是第一资源的作用,促进科技成果向现实生产力转化,推动科技创新支撑和引领经济社会发展,全面建设社会主义现代化国家,新修订的《中华人民共和国科学技术进步法》自2022年1月1日起施行。
三、中共中央办公厅 国务院办公厅印发《关于加强科技伦理治理的意见》

2022年3月20日,中共中央办公厅、国务院办公厅印发了《关于加强科技伦理治理的意见》,意见指出,科技伦理是开展科学研究、技术开发等科技活动需要遵循的价值理念和行为规范,是促进科技事业健康发展的重要保障。为进一步完善科技伦理体系,提升科技伦理治理能力,有效防控科技伦理风险,不断推动科技向善、造福人类,实现高水平科技自立自强,现就加强科技伦理治理提出该意见。
四、中共中央办公厅 国务院办公厅印发《关于推进社会信用体系建设高质量发展促进形成新发展格局的意见》

2022年3月29日,中共中央办公厅、国务院办公厅印发了《关于推进社会信用体系建设高质量发展促进形成新发展格局的意见》。意见指出,完善的社会信用体系是供需有效衔接的重要保障,是资源优化配置的坚实基础,是良好营商环境的重要组成部分,对促进国民经济循环高效畅通、构建新发展格局具有重要意义。
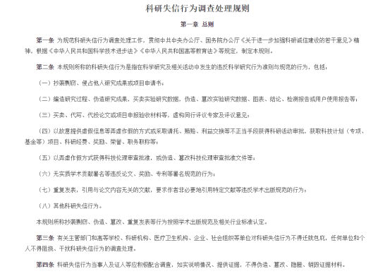
五、科技部等二十二部门关于印发《科研失信行为调查处理规则》

2022年9月14日,为贯彻实施《中华人民共和国科学技术进步法》等法律法规,进一步规范科研失信行为调查处理工作,科技部会同科研诚信建设联席会议成员单位共二十二部门对《科研诚信案件调查处理规则(试行)》进行了修订,并将修订后的《科研失信行为调查处理规则》正式印发。规则共七章五十三条,进一步规范了调查程序,提供了统一尺度,科研失信行为的调查处理工作有了更具操作性的处理规则。
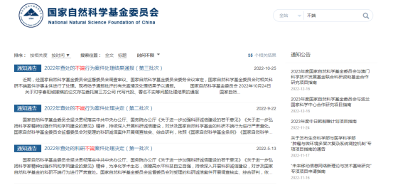
六、科技部、国家自然科学基金委员会2022年多次公开通报科研诚信案件调查处理结果


科研诚信是科技创新的基石。贯彻落实习近平总书记的重要指示批示精神,按照《关于进一步加强科研诚信建设的若干意见》的要求,科技部会同科研诚信建设联席会议各成员单位建立科研诚信案件通报机制,公开通报科研诚信案件调查处理结果,强化警示教育,引导广大科研人员自觉恪守诚信底线,坚守学术道德和科研伦理,践行学术规范。
七、哲学社会科学科研诚信联席会议召开第四次会议

2022年3月25日,哲学社会科学科研诚信联席会议第四次会议在京举行。中国社会科学院副院长、党组副书记高翔主持会议并讲话。教育部、科技部、中央党校(国家行政学院)、国务院发展研究中心、中央军委科学技术委员会等联席会议成员单位代表出席会议并发言。会议还举行了哲学社会科学科研诚信举报系统(网站链接:www.cassrio.cn)启动仪式。
八、第五届全国哲学社会科学道德和学风建设论坛召开

2022年11月2日,为进一步弘扬科学家精神,涵养优良学风,推动哲学社会科学事业繁荣发展,中国社会科学院主办、中国社会科学院直属机关党委会同中国社会科学院科研局、中国社会科学评价研究院、上海社会科学院共同协办第五届全国哲学社会科学道德和学风建设论坛。论坛由中国社会科学评价研究院院长、党委书记荆林波和上海社会科学院党委书记权衡共同主持,中国社会科学院副院长、党组副书记高翔发表致辞。来自教育部、科技部、中共中央党校(国家行政学院)、中国社会科学院和国务院发展研究中心等国家部委以及相关单位的领导和专家,分别结合本单位工作情况围绕科研诚信和学科建设进行了主题发言。
九、中国科协全国学会联合发布《学术出版道德公约》

为进一步规范学术出版行为,中国科协在广泛听取专家意见的基础上制定了《中国科协全国学会学术出版道德公约》,并在2月15日召开的中国科协第十届全国委员会第三次会议上由211家中国科协所属全国学会联名发布。《公约》聚焦学术论文发表全流程,倡议科研人员、期刊编辑和审稿人加强行为自律,确保论文发表真实可靠,破除“圈子”文化和利益纽带,确保出版过程客观公正。《公约》分四个部分:(1)遵守科研活动规范,确保研究成果真实可信;(2)恪守出版伦理道德,确保论文撰写诚信规范;(3)严守论文评审要求,确保出版过程客观公正;(4)坚守学术道德底线,确保论文发表真实可靠。
十、中国科学学与科技政策研究会科研诚信与负责任创新专委会成立

2022年9月21日,中国科学学与科技政策研究会科研诚信与负责任创新专业委员会成立。专委会成立大会暨首届学术论坛在中国科学院文献情报中心举办。
中国社会科学评价研究院
2023年1月12日
近日,市工业和信息化产业发展中心党支部组织召开党员大会,开展政治学习教育,集中学习了习近平总书记2022年12月有关重要讲话精神摘录、《习近平谈治国理政》第四卷(第十三、十四、十五章)、中共中央纪委印发的《关于做好2023年元旦春节期间正风肃纪工作的通知》等资料。

会议要求,支部党员要注重集中学习和个人学习相结合,加强学习强国学习频率,提高学习的主动性和自觉性。最后,会议就预备党员朱小明同志转正进行了讨论和表决。

微信
新浪微博
QQ空间
QQ好友
豆瓣
Facebook
Twitter

