佛山社保:换工作了,我的社保怎么办?
春节假期后
有不少小伙伴换了新工作
但是大家知道换了工作后
尤其是换了异地工作
社保该怎么办吗?
怎么办理社保转移?
今天小保教会你!
广东省内换工作
如果参保人在广东省内换工作,那么只需要在新工作地参保后,到新参保地的社保部门申请办理职工医保关系转入即可。
办理资料:
原参保地社会保险机构出具的《基本医疗保险参保凭证》,身份证等材料。
跨省换工作
如果参保人跨省换工作,则需要办理养老保险、医疗保险、失业保险关系转移。
职工养老保险
转移条件
在转入地参保缴费后才能转移;
转入非户籍地有年龄限制:社保转入地通常对参保人有年龄限制,一般会要求男性50周岁以下、女性40周岁以下才能转入(注:不同地区政策可能会有所差异,具体可咨询当地社保局);
欠缴社保费的,需清理欠费后才能办理转移。
若符合转移条件,参保人可通过电子社保卡微信小程序、掌上12333、支付宝、国家社会保险公共服务平台网站自助办理养老保险(跨省)转入申请,方便又快捷。
复制下方链接,在浏览器打开下载支付宝,即可进入“电子社保卡”:
https://ur.alipay.com/_3H0t6FBqtVR5qe2tnG4VVO
长按下方链接,搜一搜访问网页,进入国家社会保险公共服务平台网站:
http://si.zwfw.mohrss.gov.cn/
办理资料:
参保人可携带身份证等材料,直接到新参保地的社保机构提出申请。不同地区政策可能会有所差异,具体所需资料可咨询新参保地的社保机构。
职工医疗保险
参保人在新参保地参加职工医保后,可到新参保地的医保经办机构,办理职工医保关系转入申请。
办理资料:
原参保地社会保险机构出具的《基本医疗保险参保凭证》,身份证等材料。
失业保险
如果跨省流动就业,参保人在新参保地参加失业保险后,可通过国家社会保险公共服务平台线上申请转入失业保险。
此外,若领取失业保险金时,选择在户籍地申领失业保险金,且最后参保地和户籍地不在同一省份的,也需要办理失业保险关系转移。参保人可携带身份证和户口本到户籍地社保部门或登录国家社会保险公共服务平台办理失业保险关系转入申请。
现在去香港的很多政策都放宽了,
过关也方便多了,
很多街坊都跑去香港游玩了,
但可能是大家都"阳过"的原因,
不少人开始放松警惕,戴口罩的人都少了…
不过,如果近期你准备去香港的话,
那一定要注意了!!
因为在香港不能不戴口罩!
别以为是在广州啊!
违反口罩令可被罚款5000元
虽然香港放宽了很多防疫措施,
但是目前口罩令仍然还在维持 ,
在交通工具和公共场所都必须要戴口罩,
否则就会被罚款5000元!
近日,小红书上有网友发帖,
表示自己习惯不戴口罩,
来到香港后遇到警方截查,
因未戴口罩"痛失"罚款5000元。
看到这里,街坊们肯定会关心一个问题:
"不能脱口罩,要怎么吃东西啊?"
别担心,据特区政府公布,
有些情况是不用戴口罩的,主要包括:
1.吃东西、喝东西的时候不需要戴口罩。
2.吃药、喝药不需要戴口罩。
3.在户外做剧烈运动时可以不戴口罩。
4.在郊野公园范围内无需戴口罩。
5.两岁以下的宝宝不要求戴口罩。
在这些情况下不戴口罩,不会被罚款。
其他具体要求如下:
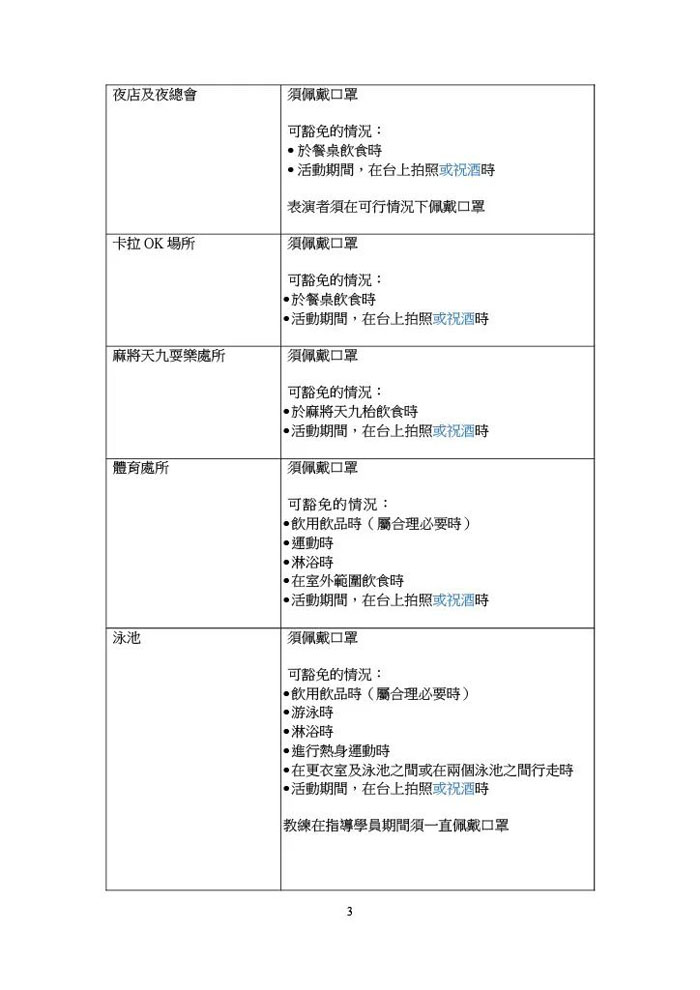
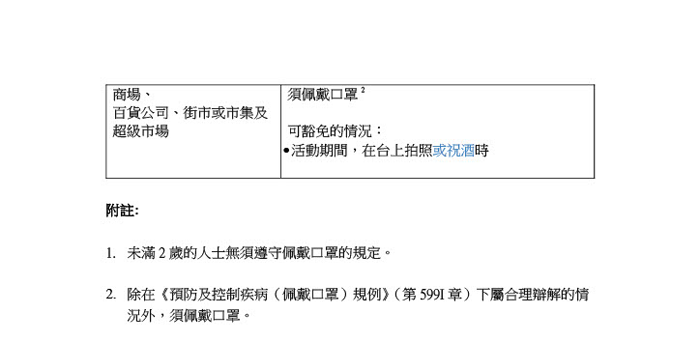
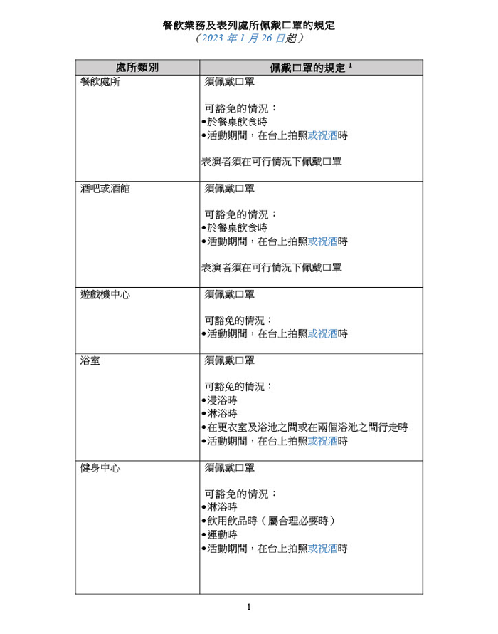
特区政府日前公布,1月26日起微调在个别处所佩戴口罩的要求,以下情况可豁免佩戴口罩:
在宗教处所内,主礼人或讲者于宗教活动期间,向参与宗教活动的人士进行演讲时;
在公众娱乐场所或活动场所举行展览活动期间,于餐桌或展览摊位饮食时;
在餐饮处所或任何表列处所内,于活动期间在台上祝酒时,都可豁免佩戴口罩。
适用于餐饮业务处所及表列处所佩戴口罩的整体要求(包括可豁免的情况)如下:




举个例子,假如你在街头吃鱼蛋、
喝奶茶,就可以拉开口罩吃,
但注意不要把整个口罩脱下来,
吃完喝完记得立即戴回去!
去到餐厅内吃饭,
食物或饮品还没有端上来的时候,
也不能脱口罩,当你离开了座位,
比如去了洗手间,也要戴上口罩。
除此之外,有吸烟习惯的街坊
还要注意了!千万不能在
香港禁烟区吸烟!
禁烟区吸烟可被罚款1500元
根据《定额罚款(吸烟罪行)条例》,
在法定禁止吸烟区或公共交通工具
内吸烟或携带燃着的香烟、雪茄或烟斗,
执法人员有权发出定额罚款
通知书,罚款1500元!
香港禁烟区如下:
在法定禁止吸烟区,
既不能吸食普通香烟,
也不能吸电子烟、加热烟等!
据其他网友提醒,
如果同时不戴口罩加当街抽烟,
还有可能被罚款6500元!
虽然在附有烟灰缸的
垃圾桶旁吸烟是被允许的,
但因为在户外吸烟违反口罩令,
所以还是很可能会面临罚款哦!
还有这些行为可能被罚款
根据《定额罚款(公众地方洁淨罪行)条例》,
在香港的公众地方乱抛垃圾、随地吐痰、
未经准许而展示招贴或海报,
以及让犬只粪便弄污街道,处定额罚款1500元,
如违例人士未能提供所需个人资料及
出示身份证明而又没有合理解释,
即属违法,可被罚款最高5000元!
另外,港府对所有违禁品及
受管制物品的进出口均有严格规管
大家在过关前要多加留意
最高罚款500万元及终身监禁!
2月14日下午
禅城区城市管理和综合执法局组织召开
2023年复工复产安全防范工作培训会议
会议传达学习了近期安全生产相关文件精神,强调要坚持“安全第一,预防为主,综合治理”的安全方针。加大隐患排查治理,做好岗前、岗中、岗后的安全检查。
会议指出,城市管理系统各行业领域要吸取安全事故教训,真抓实干落实好安全生产防控工作,做到:
1、明晰岗位职责,进一步督促落实安全隐患检查整改工作;
2、突出工作重点,全面做好各项安全防范措施;
3、谋划好2023年安全生产工作,针对各自领域的薄弱环节,补强短板,切实填补安全漏洞。
另外
在复工复产的安全“第一课”上
环卫、园林、照明还采用了
“线上+线下”的方式
切实做好安全培训工作
01、线上
以“云课堂”培训为平台,学习新安全生产法、复工复产“三个一”、高危行业“六个一”等课程。
02、线下
❖开展2023年春节节后复工复产安全培训会议。
邀请注册安全工程师以案例讲述并观看安全生产警示片,强调复工复产后安全生产的重要性。
❖对各生产场所的各类设备开展“安全体检”。
包括生产系统、维修车间以及作业车辆等,特别是其中的消防、用电等安全设施以及车辆制动等关键部位,确保各设备处于完好适用状态,将安全问题防患于未然。
❖利用宣讲、现场带教、事故警示等形式开展教育。
重点加强节后新招、调岗职工的安全教育,做到职工岗前安全教育全覆盖、管理人员安全专项培训全覆盖。
照明
01、线上
学习《安全复工复产第一课》和《特殊作业安全提醒》等培训课程,保证人员具备本岗位安全自查、安全操作、以及应急处置所需的知识和技能。
02、线下
❖走进节后复工复产一线,开展安全生产大检查。
以听取汇报、查看台账、检查现场等方式开展检查,督促全面落实安全生产责任,并加强设备检查和隐患排查,确保节后养护安全。
禅城城管将继续做好安全生产保障工作
把好节后复工复产“第一关”
拧紧作业“安全阀”
确保城市管理工作高效有序推进
微信
新浪微博
QQ空间
QQ好友
豆瓣
Facebook
Twitter


