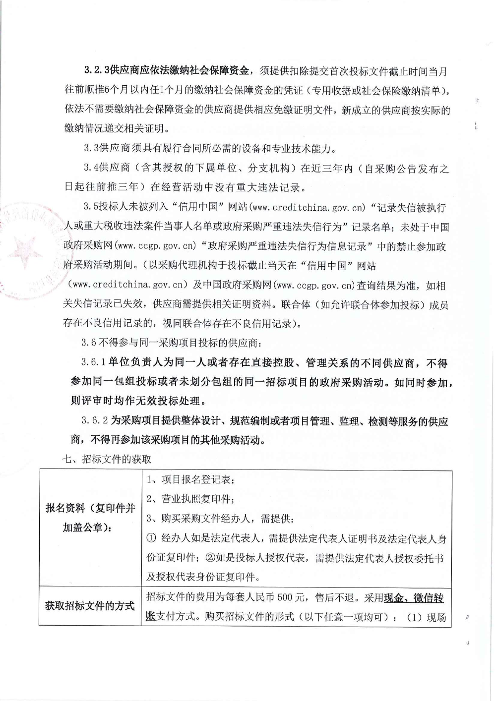
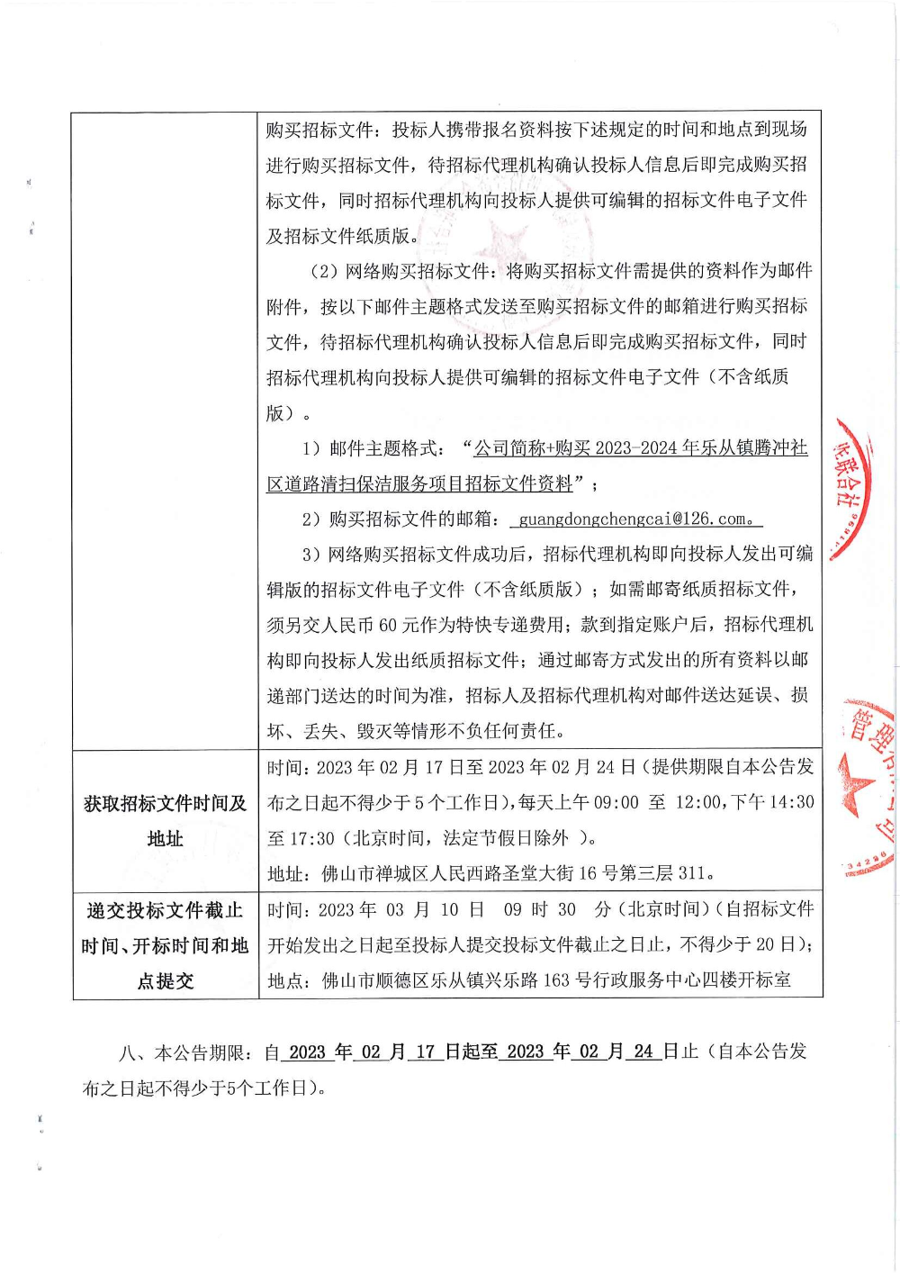
农村集体资产公开协商交易方案公告
因原公告尺寸格式不符合网页显示要求,兹有如下版本可供自行下载:
深村大道南侧、深村小学东侧深村综合物业公开协商交易方案公告.xlsx
沙岗村新路97、98、99、100号等一批公开协商交易方案公告.xlsx
里水教子村狮山五车间厂房等一批公开协商交易方案公告.xlsx
-
佛山市顺德区北滘医院改扩建工程——外电建设工程施工招标公告
-
佛山市南海区大沥危旧房改造项目(兴隆街项目)施工招标公告
-
佛山顺德中心城区城中村基础设施更新改造项目-大良红岗横四路建设工程施工招标公告
-
佛山顺德中心城区城中村基础设施更新改造项目-大良桃源路及周边道路改造工程施工招标公告
-
佛山顺德中心城区老旧小区改造项目-老旧小区无物业管理住宅建筑消防设施增设工程(三标段)施工招标公告
-
顺德云鹭北片区-伦教街道永丰南片区提升改造项目施工招标公告
-
季华实验室采购数控车削中心招标公告
-
南海经济开发区人民医院彩色超声设备采购项目招标公告
-
佛山市120急救指挥调度系统本国化改造项目(二次)竞争性磋商公告
-
佛山大学河滨校区21号楼、12号楼教学实验室装修竞争性谈判公告
乐从镇东村股份合作经济社东村新村坊南街6号之二竞投租赁开标情况公示
根据乐从镇农村集体资产交易管理所有关规定,2023年2月17日上午9:30,乐从镇东村股份合作经济社东村新村坊南街6号之二竞投租赁经公开竞投,招标人评定以下单位或个人为中标人。
序号 | 标的物 | 面积 | 租赁期限 | 竞投底价 (元/月/平方米) | 中标价 (元/月/平方米) | 中标人 | 备注 |
1 | 东村新村坊南街6号之二 | 占地面积: 191.59㎡,建筑面积:191.59㎡ | 10年 | 25.00 | 26.00 | 冯国鉴 | —— |
本公示自 2023年2月20日上午 8 : 30 起至 2023年2月24日 下午 17: 30 止。
特此公示。
招标人:广东省佛山市顺德区乐从镇东村股份合作经济社
联系电话:0757-28861302
地址:佛山市顺德区乐从镇沙滘东村大道79号 邮政编码:528315
投诉受理单位:佛山市顺德区乐从镇农业农村办公室
联系电话:0757-28331516
地址:佛山市顺德区乐从镇新马路5号 邮政编码:528315
2023年2月17日
注:异议的提出和受理:如对本公示结果有异议,请在公示截止时间前向有关招投标监督部门提出书面意见。反映意见人是法人的,意见书必须由其法定代表人或授权代表签字并加盖公章;其他组织或个人的,意见书必须其主要负责人或投诉人本人签字,并附有效身份证明复印件。




微信
新浪微博
QQ空间
QQ好友
豆瓣
Facebook
Twitter


