佛山禅城区4月10日开展全区大规模人员核酸检测的通告(检测点)
关于禅城区4月10日开展全区大规模人员核酸检测的通告
根据相关部署,现就有关事项通告如下:
一、检测对象:全区常住人口。
二、检测安排
南庄镇:2022年4月10日9时至13时
张槎街道:2022年4月10日9时至15时
石湾镇街道、祖庙街道:2022年4月10日15时至21时
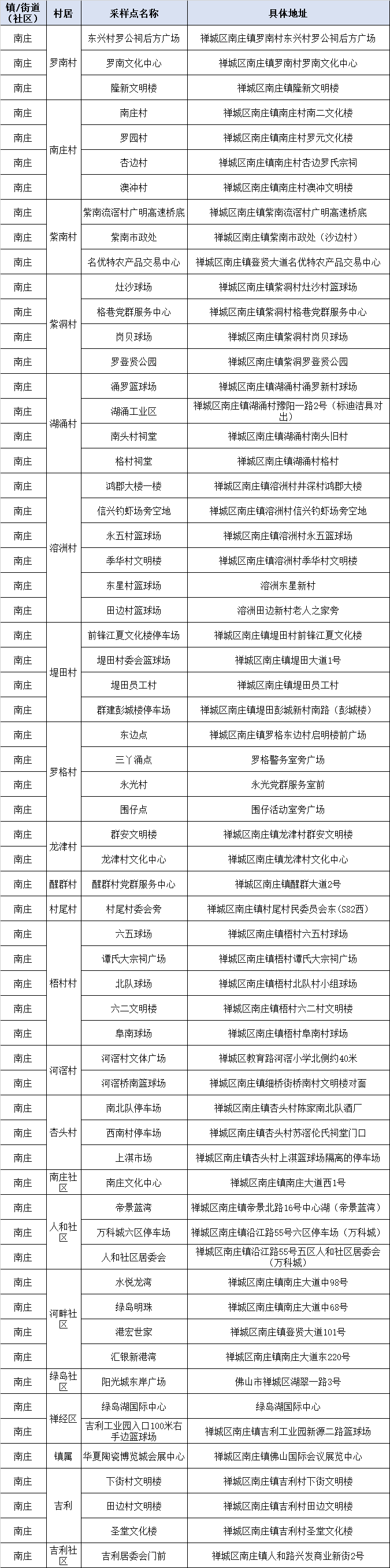
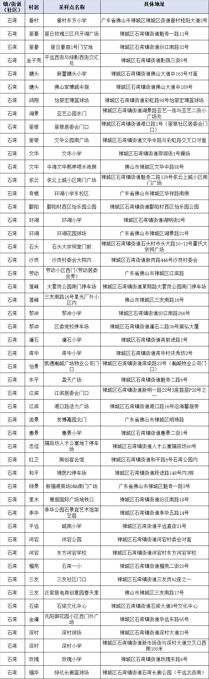
三、检测地点:详见附件表,请选择就近临时检测点检测。
四、注意事项:
1.坚持“应检尽检,不漏一户,不落一人”。
2.此次核酸检测使用“粤核酸4码”,请各位市民提前用微信扫码录入个人信息,老人、小孩等无智能手机的人群可由家人代为登记。生成二维码后截图保存。
长按识别“粤核酸4”码生成本人的核酸检测二维码
3.请市民携带身份证、手机,到就近临时检测点自觉排队检测。检测过程中请主动配合、佩戴口罩,听从工作人员指挥,主动出示“粤康码”“行程卡”“粤核酸码”,保持1米以上间隔,不交谈,不聚集,做好自我防护。
4.已接种新冠疫苗的市民群众,请于48小时后再进行核酸采样。粤康码红码人员请迅速联系所属社区,请勿前往核酸检测点。
五、做好防护措施:近期请大家不聚集、少外出、戴口罩、勤洗手。听从防疫部门指引,自觉配合做好防疫措施,不造谣、不信谣、不传谣。
不参加核酸检测将会给您的生活带来诸多不便,无正当理由拒不配合、妨碍疫情防控或造成其他严重后果的,将承担相应法律责任。为了您和全区人民群众的健康安全,请广大居民积极配合,共同完成核酸检测工作,坚决维护好来之不易的疫情防控成果。
特此通告。
佛山市禅城区新型冠状病毒
肺炎疫情防控指挥部办公室
2022年4月10日

关于强化张槎街道疫情防控的通告
根据疫情防控的需要,为进一步保障广大人民群众身体健康和生命安全,张槎街道强化疫情防控措施如下:
一、 严控大型活动、大型会议等群体性活动,减少人员聚集。区域内的批发市场(农贸市场除外)和歌舞娱乐场所(KTV)、棋牌室、麻将馆、剧本杀、密室逃脱、影剧院、网吧、歌厅、酒吧、台球厅、博物馆、图书馆、文化馆、健身场所、室内游泳馆、洗浴中心等室内密闭场所暂停营业。
二、 餐厅酒楼、公共食堂暂停堂食,仅提供外卖和打包服务。
三、 超市、农贸市场(肉菜市场)、宾馆、政务服务大厅等人员密集场所加强通风,限制人流,提倡非现金支付,在入口处安排专人负责测温、查验健康码和行程卡,严格实施扫通行码入场,并提醒正确佩戴口罩。
四、根据防疫需要,对个别关联区域实施围合管理,非必要不外出,确需外出须凭24小时内核酸阴性证明。
五、做好个人健康管理,如出现咽痛、干咳、发热、乏力、嗅觉减退等不适症状,立即就近前往正规的医疗机构就诊,就医途中全程佩戴口罩,避免乘坐公共交通工具。
以上防控措施自发布之日起实施,并将依据疫情防控需要动态调整。
佛山市禅城区张槎街道新冠肺炎
防控指挥部办公室
2022年4月9日
微信
新浪微博
QQ空间
QQ好友
豆瓣
Facebook
Twitter
