佛山南海全区4月11日开展区域核酸检测!警方:请市民有序参加
佛山市南海区新型冠状病毒肺炎疫情防控指挥部办公室关于开展区域核酸检测的通告(第9号)
为进一步强化新冠肺炎疫情防控管控措施,切实保障广大人民群众身体健康和生命安全,根据市、区疫情防控工作统一安排,现定于2022年4月11日9时起,在全区范围内开展区域核酸检测。现将有关事项通告如下:
一、请按照所在镇(街道)社区(村居)通知,分时段参加核酸检测并做好个人防护。全区人员按照“应检尽检,不漏一人”的要求,免费参加核酸检测。
二、请携带手机,提前准备好“粤核酸4”小程序采样码。老人、未成年人等没有智能手机或不方便使用智能手机的,可在家人手机账号下添加生成其二维码。
三、请佩戴口罩,前往所属采样地点进行核酸检测,注意保持“一米线”距离,主动配合、听从工作人员指挥,有序排队,按要求进出场地。
四、请持黄码以及收到短信提醒的市民朋友,到就近黄码核酸采样点进行核酸检测。
五、在接种新冠病毒疫苗48小时内暂不进行核酸采样,待48小时后再进行采样,但需及时向社区(村居)工作人员报备说明情况。
六、核酸检测结果出具前,请尽量减少流动,不参与聚集性活动,如有发热、干咳、乏力、嗅觉味觉减退、鼻塞、流涕、咽痛、结膜炎、肌痛、腹泻等不适症状时,不自行购药、服药,应立即向所在社区(村居)报告,及时就近至发热门诊就诊,并主动告知医生自己的旅居史,就诊过程中请做好个人防护,不乘坐公共交通工具。
为做好疫情防控工作,各类工厂企业、机关事业单位、住宅小区、营业场所等将加强核酸检测结果和“粤康码”亮码查验,为了您和他人的健康,请广大市民积极配合,确保核酸检测工作高效完成。
南海区新型冠状病毒肺炎疫情
防控指挥部办公室
2022年4月11日
点击查看南海区各镇街核酸检测服务(核酸检测点):
关于高明区4月11日开展
全区大规模人员核酸检测的通告
为进一步强化新冠肺炎疫情防控管控措施,切实保障广大人民群众身体健康和生命安全,根据市、区疫情防控工作统一安排,现定于2022年4月11日10:00起,在全区范围内开展区域核酸检测。现将有关事项通告如下:
一、请按照所在镇(街道)社区(村居)通知,分时段参加核酸检测并做好个人防护。全区人员按照“应检尽检,不漏一人”的要求,免费参加核酸检测。
二、请携带手机,提前准备好“粤核酸”小程序采样码。老人、未成年人等没有智能手机或不方便使用智能手机的,可在家人手机账号下添加生成其二维码。
三、请佩戴口罩,前往所属采样地点进行核酸检测,注意保持“一米线”距离,主动配合、听从工作人员指挥,有序排队,按要求进出场地。
四、请持黄码以及收到短信提醒的市民朋友,到就近黄码核酸采样点进行核酸检测。
五、在接种新冠病毒疫苗48小时内暂不进行核酸采样,待48小时后再进行采样,但需及时向社区(村居)工作人员报备说明情况。
六、核酸检测结果出具前,请尽量减少流动,不参与聚集性活动,如有发热、干咳、乏力、嗅觉味觉减退、鼻塞、流涕、咽痛、结膜炎、肌痛、腹泻等不适症状时,不自行购药、服药,应立即所在社区(村居)报告,及时就近至发热门诊就诊,并主动告知医生自己的旅行史,就诊过程中请做好个人防护,不乘坐公共交通工具。
为做好疫情防控工作,各类工厂企业、机关事业单位、住宅小区、营业场所等将加强核酸检测结果和“粤康码”亮码查验,为了您和他人的健康,请广大居民积极配合,确保核酸检测工作高效完成。
高明区新型冠状病毒肺炎疫情
防控指挥部办公室
2022年4月11日
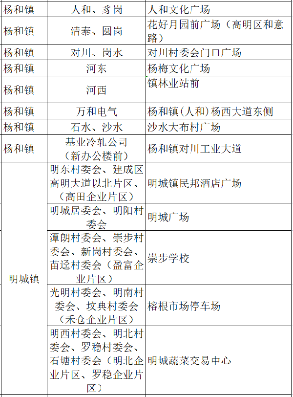
高明区核酸采样点




桂城街道
关于开展区域核酸检测的通知
为做好疫情防控工作,切实保障人民群众生命安全和身体健康,结合我街道实际,现定于4月11日上午8:00至晚上22:00开展区域核酸检测。现将有关事项通知如下:
一、全街道启动区域核酸检测,分区域设置78个免费核酸采样点,具体地点详见附件。
二、为有序开展采样工作,相关社区将分时段通知不同区域(经济社、厂企、楼宇)的采样对象依次分批到点采样,请广大居民配合,相互知照,避免扎堆。
三、请广大市民提前通过“粤核酸4”微信小程序登记个人及家人信息,并截图保存“个人采样信息二维码、粤康码、行程卡”,以提高信息采集效率。
四、48小时内接种新冠疫苗及居家健康监测人员不纳入本次检测;粤康码黄码人员请前往佛平二路口北侧维也纳酒店旁停车场、夏东路23号广东省人民医院南海医院旁临时停车场、良平路中汇社区党群服务中心西侧“创客公园”三个黄码采样点,红码人员请迅速联系所属社区报备,请勿前往免费核酸检测点。
五、采样期间请听从现场工作人员指挥有序排队,全程佩戴口罩,保持1.5米以上间隔,不交谈、不聚集。
为了您和他人的健康安全,请广大居民积极配合疫情防控工作,及时关注官方权威消息,不传播未经证实的信息,不造谣、不信谣、不传谣。
佛山市南海区桂城街道新型冠状病毒
肺炎疫情防控指挥部办公室
2022年4月11日
桂城街道设置
78个免费核酸采样点
微信
新浪微博
QQ空间
QQ好友
豆瓣
Facebook
Twitter
