南海法院四月最新司法拍卖!众多好物,等你来拍!
新一期司法拍卖来啦!
本期拍品有:
超低价的房产、凯迪拉克汽车、机械设备……
南法君统统为大家献上,
仔细浏览,别错过咯!


《佛山市民办义务教育学校招生工作实施方案(修订版公开征求意见稿)》自发布以来,广大市民通过电子邮箱、网上留言板、信件等渠道共提出意见建议126条。近日,市教育局对公众关于民办义务教育学校的招生范围、报名条件、直升、直招、报读志愿、录取等提出的意见建议采纳情况进行了反馈说明。
市教育局表示,待正式方案公布及报名开始前,将对方案进行政策解读,特别是将此次公开征求意见中公众疑惑之处进行详细说明,方便家长理解。
以下为具体反馈意见情况
看看你关心的问题解决了没?
01
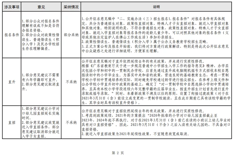
一、是否可以优先招收学校所在镇街学生?
1.部分意见建议应保留跨区招生计划。
2.部分意见建议应优先招收学校所在镇街学生。
3.部分意见建议应优先招收户籍生。
市教育局反馈:部分采纳
说明:
1.“不再允许统一招生环节开展跨区招生”符合国家、省有关法律法规和政策文件精神。相关依据如下。
(1)《中华人民共和国民办教育促进法实施条例》第三十一条:实施义务教育的民办学校应当在审批机关管辖的区域内招生,纳入审批机关所在地统一管理。
(2)《中共中央 国务院关于深化教育教学改革全面提高义务教育质量的意见》(中发〔2019〕26号)第五点第17条:民办义务教育学校招生纳入审批地统一管理。
(3)《教育部办公厅关于进一步做好普通中小学招生入学工作的通知》(教基厅〔2022〕1 号)第四点:坚持民办义务教育学校招生纳入审批地统一管理,优先满足学校所在县(区)学生入学需求,所在县招不满且审批机关为市地级以上政府教育行政部门的,可以在审批机关管辖区域内适当跨县招生,不得跨设区的市招生。
(4)《广东省教育厅关于进一步规范普通中小学招生入学工作的指导意见》(粤教基〔2020〕3号)第一点:民办义务教育阶段学校原则上主要面向学校所在县(市、区)招生。
2.公开征求意见稿中“二、实施办法(一)核定办学规模和招生计划”中已提出,经区教育行政部门审核同意并报市教育行政部门批准,学校也可只面向所在镇(街道)招生。
3.《中华人民共和国义务教育法》第十二条,地方各级政府应当保障适龄儿童、少年在户籍所在地学校就近入学。父母或者其他法定监护人在非户籍所在地工作或者居住的适龄儿童、少年,在其父母或其他法定监护人工作或者居住地接受义务教育的,当地人民政府应当为其提供平等接受义务教育的条件。目前,政府财政保障的公办义务教育学校已优先招收户籍生入读,刚性保障户籍生的公办学位,而民办义务教育学校以社会力量举办为主,不宜以户籍作为优先招收条件。
02
二、报名条件
1.部分公众对报名条件理解有误或不知是否符合报名资格。
2.部分公众对政策性借读生、普通借读生(积分入学)及民办学校招生存在理解偏差。
市教育局反馈:部分采纳
说明:
公开征求意见稿中“二、实施办法(三)招生报名1.报名条件”对报名条件有具体规定,共分为普通招生对象、政策性直招对象、特殊人才子女直招对象、就近入学直招对象和其他对象。特别说明的是,不符合普通招生对象、政策性直招对象、特殊人才子女直招对象、就近入学直招对象等报名条件的适龄儿童少年,可以对照其他对象的报名条件(父母或其他法定监护人在佛山工作或生活)参加补录招生。
2.政策性借读生、普通借读生(积分入学)属于公办义务教育学校招生范畴。
3.正式方案公布及报名开始前,我们将对方案进行政策解读,特别是将此次公开征求意见中公众疑惑之处进行详细说明,方便家长理解。
03
三、能否不需要有六年学籍即可直升?
1.部分意见建议不需要有六年学籍即可直升。
2.部分意见建议取消直升。
市教育局反馈:不采纳
说明:
公开征求意见稿对于直升依然延续去年的有关政策,并未进行实质性修改。根据《广东省教育厅关于进一步规范普通中小学招生入学工作的指导意见》精神,办学层次包括小学和初中的一贯制民办学校,应首先通过直升或电脑随机摇号方式招收本校自愿报读初中的小学毕业生。
为落实中央和省的政策,营造良好的基础教育生态,考虑一贯制学校小学初中贯通培养的实际,同时避免学校通过转学进行掐尖招生,在参考上级文件和公办学校小学直升初中政策的基础上,确定了“对一贯制学校中自愿选择小学初中贯通培养,且具有本校小学学段连续六年完整学籍的应届毕业生,按直升招生计划首先进行直升录取或摇号录取。”同时,本着新政策不溯及以往的原则,设置了衔接过渡政策(对于在2021年3月31日(含)前设立或变更的一贯制学校就读,且在此日期前已具有该校学籍的学生,其毕业时具有该校直升资格)。
04
四、能否放宽就近入学直招条件?
1.部分意见建议小学对口幼儿园直招延长实施时间。
2.部分意见建议放宽就近入学直招条件,部分意见建议取消部分就近入学子女直招。
市教育局反馈:不采纳
说明:
公开征求意见稿对于直招依然延续去年的有关政策,并未进行实质性修改。考虑到政策延续,2021年的方案提出“2020年批准的小学对口幼儿园直招截止至2023年,2024年起不再执行。对于在2021年3月31日(含)前已在读的小班以上幼儿毕业时具有对口直招资格”。因此,2021年3月31日(不含)之后入读有关幼儿园的,不具备对口直招资格。就近入学直招政策为2021年延续性政策,不宜随意放宽或取消。
05
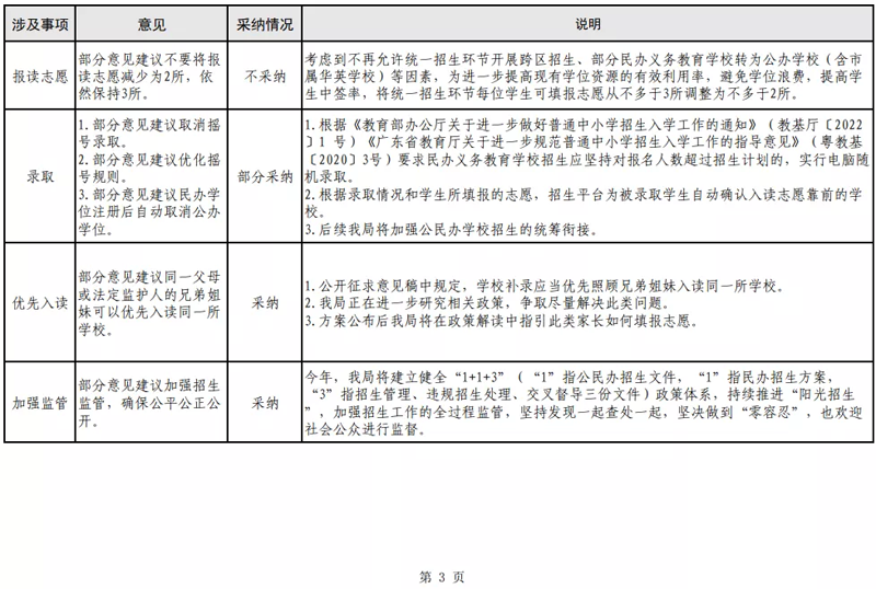
五、能否不要将报读志愿减少为2所,依然保持3所?
市教育局反馈:不采纳
说明:
考虑到不再允许统一招生环节开展跨区招生、部分民办义务教育学校转为公办学校(含市属华英学校)等因素,为进一步提高现有学位资源的有效利用率,避免学位浪费,提高学生中签率,将统一招生环节每位学生可填报志愿从不多于3所调整为不多于2所。
06
六、能否优化摇号规则?
1.部分意见建议取消摇号录取。
2.部分意见建议优化摇号规则。
3.部分意见建议民办学位注册后自动取消公办学位。
市教育局反馈:部分采纳
说明:
1.根据《教育部办公厅关于进一步做好普通中小学招生入学工作的通知》(教基厅〔2022〕1 号)《广东省教育厅关于进一步规范普通中小学招生入学工作的指导意见》(粤教基〔2020〕3号)要求民办义务教育学校招生应坚持对报名人数超过招生计划的,实行电脑随机录取。
2.根据录取情况和学生所填报的志愿,招生平台为被录取学生自动确认入读志愿靠前的学校。
3.后续我局将加强公民办学校招生的统筹衔接。



微信
新浪微博
QQ空间
QQ好友
豆瓣
Facebook
Twitter
