顺德区中小学2022年招生热点问题一览!
每年四五月的招生季
都牵动着家长们的心
关于招生入学的问题
马上给大家安排!
???
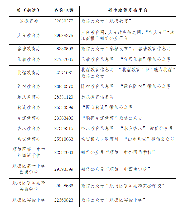
Q1:各镇(街道)小学和初中招生咨询电话是多少?各镇(街道)教育办通过哪些途径发布招生相关信息?
答:我区义务教育阶段学校招生权限已下放至各镇(街道)教育办,由各镇(街道)教育办制定招生方案并实施招生。各镇(街道)招生咨询电话及招生政策发布途径见下表:
Q2:入学所指的周岁是如何计算的?不足6周岁能否入学?
答:入学周岁计算的截止日期为当年度的8月31日(含31日)。2022年9月入读的小学一年级,必须满6周岁,即2016年8月31日(含31日)前出生的。因为要建立学生全国学籍系统信息,系统会根据身份证号码进行时间对比,不足6周岁的,不符合《义务教育法》规定的入学年限,无法建立学籍号。
Q3:已入读的儿童能否重新报读一年级?
答:不能,因为已入读的儿童已建立了全国学籍号,而全国学籍号是全国唯一的,跟随学生整个小学、初中和高中教育阶段,一经建立,就无法重新建立。
Q4;我的小孩因各种原因,未按规定完成疫苗接种,是否影响报读?
答:不影响报读。小孩在正式入学后,须听从卫生部门和学校的指引安排,完成国家免疫规划疫苗的接种。
Q5::我区义务教育区属公办学校都有哪些?小孩已分配了镇(街道)公办学校,能否报名区属公办学校?
答:我区区属义务教育公办学校包括顺德区第一中学外国语学校(初中学段)、顺德区第一中学西南学校(含初中学段)、顺德区京师励耘实验学校(小学和初中学段)、顺德区实验中学(含初中学段)。
已分配了镇(街道)公办学校,如符合区属学校报名资格,也可报名区属公办学校。同时被区属和镇(街道)学校录取学生在注册时选择一所学校注册即可。
Q6:小孩已经分配了公办学校学位,还能参加民办学校摇号吗?
答:可以。我区公办和民办招生同时进行,已分配公办学校学位,也可以参加民办学校摇号。公办和民办将统一注册时间,同时被公办和民办学校录取的学生可选择一所学校注册即可。
Q1:小孩的父母都有顺德户籍,小孩没有顺德户籍,能否作为户籍生入读公办小学?
答:顺德区第一批次招生对象为顺德户籍适龄儿童,这里的“户籍”是指小孩户籍,小孩属于我区集体户籍或挂靠户籍也属于户籍生,都可申请义务教育公办学位。
Q2:户籍生一定能够安排在所划分的学区小学就读吗?
答:各镇(街道)教育办按就近入学原则划分学区进行招生,如果学区户籍生报名人数小于该校招生计划数,则全部安排就读该校;如果学区户籍生报名人数超出该校生计划数时,则由镇(街道)教育办按“入户时间顺序、户籍类别或随机摇号”等相关规定进行录取和分流至其它学校。
Q3:逾期未报名的本区户籍生,可以申请补报名吗?
答:可以。截止2022年8月31日,取得我区户籍的适龄儿童(不包括户籍办理回执类),由各镇(街道)教育办在全镇(街道)范围内统筹安排公办学位。
Q4:小孩是高明户籍,但是家长在顺德工作,有社保,能在顺德申请公办学位吗?
答:可以。小孩是佛山市内非顺德区户籍,家长在我区工作,可以申请入读我区公办学位,具体条件(如购买社保年限等)由各镇(街道)教育办制定。
Q5:小孩是顺德杏坛户籍,但是家长在大良工作,有社保,能在大良申请公办学位吗?
答:可以。如因父母工作等原因,我区是允许顺德户籍小孩跨镇(街道)学区入读公办学校的。具体条件(如购买社保年限等)由各镇(街道)教育办制定。
Q6:我区公办学校户籍生如何报名?报名时间是?
答:我区小学一年级户籍生采取网上报名的方式,家长需要准备的材料主要有户口簿和出生证,报名时间预计是5月上旬,请市民关注“顺德教育”微信公众号和各镇(街道)教育办招生政策发布平台。初中一年级户籍生报名请以各镇(街道)教育办发布信息为准。
Q1:非顺德户籍新市民随迁适龄子女如何才能入读我区公办小学和公办初中?
答:非顺德户籍新市民随迁适龄子女入读我区公办小学和公办初中可分为政策性借读生和普通借读生两类。
政策性借读生按照新修订的《佛山市非户籍常住人口子女入读义务教育公办学校实施办法的通知》(佛府办〔2019〕11号)执行,符合政策性借读生条件的适龄子女由各镇(街道)教育办统筹安排公办学位。
普通借读生按照修订后的《佛山市新市民积分制服务管理办法》(佛府办〔2018〕45号)及顺德区新市民事务办公室制定的《关于印发贯彻佛山市新市民积分制服务管理办法实施意见的通知》(顺流管领〔2019〕2号)管理办法执行。符合普通借读生条件的适龄子女由各镇(街道)教育办按照剩余学位数量,以积分由高到低统筹安排部分公办学位。
Q2:政策性借读生都包括哪些类别?
答:符合下列条件之一,在我市居住的非户籍适龄儿童少年可申请认定为政策性借读生:
(1)父母双方均为现役军人或支援边疆建设或从事地质勘探等长期野外工作,委托本市户籍居民照顾(监护)的适龄子女。
(2)公安烈士、公安英模和因公牺牲、一级至四级因公伤残公安民警以及因公殉职基层干部的适龄子女。
(3)本市优抚对象的适龄子女。
(4)本市户籍居民合法收养的适龄子女。
(5)父母均长期患重病或失去监护子女能力的残疾人,委托本市户籍居民照顾(监护)的适龄子女。
(6)符合《教育部国家发展改革委财政部关于进藏干部职工子女内地就学享受当地生源同等待遇的意见》规定的进藏干部职工适龄子女。
(7)符合《佛山市重点产业人才引进培育暂行办法》规定,经市人力资源社会保障局认定(或评定)的A、B类人才适龄子女。
(8)符合《佛山市人民政府办公室关于进一步加大博士后工作扶持力度的意见》规定,本市博士后载体在站博士后及出站后留在本市工作的博士后适龄子女。
(9)本市按规定引进,并经市人力资源社会保障局资格认定,具有博士研究生学位或副高以上专业技术职称人才适龄子女。
(10)在本市居住或工作的持有广东省人才优粤A、B卡的适龄子女。
(11)符合《佛山市人才发展体制机制改革实施意见》规定,我市新引进领军人才适龄子女。
(12)本市区级以上人民政府认可的有突出贡献的非户籍人士适龄子女。
(13)在本市投资的项目竣工投产或开业、营业两年以上,项目投资额不低于50万美元的外商和港澳台人士或项目投资额不低于200万元人民币的非户籍人士适龄子女。
(14)在本市居住的华侨人士适龄子女。
(15)在本市居住的台湾人士适龄子女。
(16)在本市同一区内连续居住并依法缴纳社会保险费满5年以上(含5年),有固定住址、有合法就业或经营证明的非户籍人士适龄子女。
(17)父母一方是本市户籍的非户籍适龄子女。
Q3:对上述政策性借读生的第十六条如何理解?
答:需要两个条件同时满足。一是在开始报名前已在顺德连续购买5年社保。如果中间有间断,只要报名前补缴社保即可。二是在开始报名前已在顺德连续办理5年居住证,或是连续5年纳税证明。
Q4:家长离婚后再婚,目前小孩及法定父母都不是本地户籍,但生父是本地户籍,是否可以适用父母一方是本地户籍符合政策性借读生条件?
答:提供出生证明和生父户口簿作为佐证,情况真实,可以认定为符合政策性借读生条件。
Q5:市民在顺德区某个镇已连续购买五年社保,但一直在另外一个镇居住,有连续五年居住证明,请问小孩能在居住地申请入读公办小学吗?
答:在顺德区连续居住并依法缴纳5年及以上社保,且在目前居住的镇(街道)已连续居住满5年的,在目前居住地所在的镇(街道)申请入学。
在顺德区连续居住并依法缴纳5年及以上社保,但在目前居住的镇(街道)连续居住不满5年的,在目前缴纳社保所在的镇(街道)申请入学。
Q6:父母在我区有80平方米的房产,与其小孩户口都是外地的,无社保,无办理居住证,小孩能否入读我区的公办学校?
答:按修订后的《佛山市新市民积分制服务管理办法》的规定,已获得住宅房屋权属证书(含房屋所有权证、房地产权证、不动产权属证书)或已备案购房合同,且建筑面积不低于80平方米的,在2019年12月31日后,不再按照政策性借读生有关规定执行。若市民希望该小孩能够在我区入读公办小学,可参考以下两种方式:
(1)可把儿童户籍迁到我区,以户籍生身份申请入读公办小学一年级。
(2)父母一方的户籍迁到我区,可凭政策性借读生第17类“父母一方是本街道户籍的非户籍适龄子女”条件申请入读公办小学一年级。
Q7:小学一年级政策性借读生什么时候报名?如何报名?
答:我区小学一年级政策性借读生将采取网上报名的方式,各位家长需要提供户口簿、出生证及符合政策性借读生条件的佐证材料,比如社保和居住证等。具体报名时间和报名方式请留意“顺德教育”微信公众号及各镇(街道)教育办招生政策宣传平台。
Q1:普通借读生采取积分入学方式,都有哪些指标可以积分?
答:合法稳定住所、合法稳定职业、文化程度、纳税等指标均可参与积分,具体可参考修订后的《佛山市新市民积分制服务管理办法》(佛府办〔2018〕45号)及顺德区新市民事务办公室制定的《关于印发贯彻佛山市新市民积分制服务管理办法实施意见的通知》(顺流管领〔2019〕2号)文件。
Q2:各镇(街道)普通借读生积分咨询电话是多少?
答:符合普通借读生条件的适龄子女能否入读公办小学主要取决于积分入学排位。各镇(街道)积分办具体负责新市民积分制服务管理的申请、资料审核等,各镇(街道)积分办咨询电话及地址如下表:
Q:有关港澳台及华侨适龄子女可以入读公办学校吗?
答:在我区具有有效期内居住证的台湾和华侨市民随迁适龄子女可以按政策性借读生申请我区公办学位,由各镇(街道)统筹安排公办学位。对持有港澳居民居住证的港澳人士随迁子女申请入读义务教育公办学校的,享受与内地居民同等权利,如果符合政策性借读生的条件按政策性借读生待遇安排入学,不符合则按普通借读生积分入学,具体请参考《佛山市教育局关于做好我市港澳居民随迁子女入学相关工作的通知》(佛教基〔2019〕25号)文件。
Q1:各类高层人才子女就读有什么优惠政策?
答:依据《佛山市非户籍常住人口子女入读义务教育公办学校实施办法的通知》(佛府办〔2019〕11号)文件精神,在我区工作的具有市人力资源社会保障局认定(或评定)的A、B类人才,在我区工作或居住的持有广东省人才优粤卡A、B卡的非我区户籍的适龄子女可按政策性借读生入读我区公办学校。在我区工作且由我区人才工作领导小组办公室确定的各行业高层次人才适龄子女入学则按《顺德区高层次人才子女入学管理办法》(2020年修订)(顺府办发〔2020〕15号)执行。
Q2:我区高新技术企业子女就读有什么优惠政策?
Q1:今年民办学校招生政策有什么变化?
答:民办学校招生政策由佛山市教育局制定,佛山市民办学校2022年招生方案还未下发,请大家关注“佛山教育”“顺德教育”微信公众号,及时了解相关信息。
Q2:我区都有哪些民办学校?咨询电话是多少?
为了在社区辖区内营造“尊老、敬老、爱老”的良好社会氛围,让辖区内的高龄老人们真正感受到来自社区大家庭的关爱,近日,月桂社区退管工作人员深入社区,开展了走访慰问高龄长者活动,为31户退休长者带来了关怀与祝福。
本次活动由月桂社区退管联合退管互助队通过入户探访的形式,了解每位探访对象的身体状况、生活状态等、兴趣爱好等方面的情况及需求,并做了相关记录以便日后更好地开展一对一服务。同时,还为当月生日的退休长者送上温馨的节日祝福,祝愿其身体健康、生日快乐。社区刘阿姨得知志愿者上门看望后喜笑颜开,还紧握志愿者感谢道“感谢社区一直惦记着我们,比亲人还要亲切,还记得我的生日”
病毒无情人有爱。在谈话过程中,志愿者还嘱咐长者们日常要注意个人防护,公共场所需佩戴好口罩,同时向长者们宣传接种新冠疫苗的必要性,保护自己保护家人。 为确保退休人员资格认证工作的顺利开展,月桂社区退管还为行动不便的长者提供退休认证信息,派发宣传单,协助其开展退休认证工作,获得长者们的连声称赞。
“陪伴是最好的礼物”,大多数老人的子女工作繁忙,无暇陪伴。此次探访活动不仅满足老人们的服务需求,而且也为他们带去爱与温暖,让高龄老人感受到社区的温暖和社会的关心。
外籍人士、港澳台人士
如何凭健康码GHC
进入顺德公共场所?
和发布君一起来看看吧!
GHC scanning guide for foreign nationals and Hongkong, Macau and Taiwan compatriots to access public places.
步骤一:外籍人士、港澳台人士使用微信“扫一扫”扫描GHC入口二维码。
Step 1. For foreign nationals and Hongkong, Macau and Taiwan compatriots, please scan the GHC entry code by WeChat.
步骤二:向场所检测人员亮出本人GHC健康码后,接受场所检测员扫码。
Step 2.Show your GHC codeto the inspector, who will then use his/her cellphone to scan your GHC code.

温馨提示:已更换新护照的,如新护照号码无法注册登陆粤康码,可以旧护照进行登录。
PS: Please try to show your GHC with old passport number when your new passport can not register GHC successfully.
检测员(防疫工作人员)怎么做?
What should inspectors do?
步骤一:登陆本人粤康码后,在下方的“防疫工作平台”点击“检测员”。
Step 1. For inspectors, please login your Yuekang Code Program, then click “I AM AN INSPECTOR” at the anti-epidemic work table.

步骤二:输入场所申报码,点击查询并绑定(如已绑定请忽略这一步骤,场所申报码请咨询所在场所的管理人员)。
Step 2. Fill in the venue ID, then click SEARCH to bind (this step can be saved if you have done it before).

步骤三:点击“检测该场所”。
Step 3. Click “APPLICATION VENUE”.
步骤四:点击“扫描健康码”,通过扫描外籍人士、港澳台人士GHC码完成登记。如图所示。
Step 4. Click “SCAN THE GHC” to check users health information for access (as the pictures below).

同心抗疫 感谢配合
Thank you for your cooperation
and let’s fight the virus!
微信
新浪微博
QQ空间
QQ好友
豆瓣
Facebook
Twitter
