南海区大沥镇海北第一幼儿园2022年秋季学期招生简章
大沥镇海北第一幼儿园位于大沥镇黄岐沿江路时代水岸花园,是一所由大沥镇政府举办的公办幼儿园。根据《大沥镇2022年公办幼儿园招生工作方案》文件精神,现结合我园实际情况,为确保2022年秋季学期招生工作顺利开展,特制定本简章。
一、招生对象
(一)小班:2018年9月1日至2019年8月31日期间出生的适龄健康、能正常参加幼儿园集体活动的幼儿。
(二)中班:2017年9月1日至2018年8月31日期间出生的适龄健康、能正常参加幼儿园集体活动的幼儿。
(三)大班:2016年9月1日至2017年8月31日期间出生的适龄健康、能正常参加幼儿园集体活动的幼儿。
二、招生计划人数
小班75人,中班11人,大班16人
三、招生原则
房户一致优先原则、依批次顺序招录原则。
四、招生批次
(按以下批次招录,录满即止)
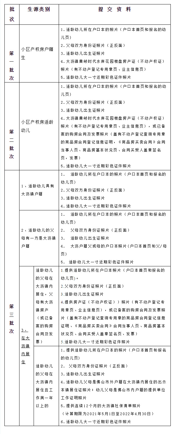
第一批次:房户一致的,即适龄幼儿的父母或法定监护人,拥有大沥镇黄岐时代水岸花园产权房【截止到2022年4月30日(含)已获得房产证(不动产权证)】且该幼儿户籍登记地址为大沥镇黄岐时代水岸花园(以户口本为准)。
第二批次:房户不一致的,即适龄幼儿的父母或法定监护人,拥有大沥镇黄岐时代水岸花园产权房【截止到2022年4月30日(含)已获得房产证(不动产权证)】,但该幼儿不具有大沥镇黄岐时代水岸花园的户籍。注:当第一批次报名人数大于或等于该年级可供学位数时,本批次网上报名资格作废。
第三批次:符合下列(1)(2)(3)条件之一
(1)幼儿具有大沥镇户籍。
(2)幼儿的父母有一方是大沥镇户籍。
(3)适龄儿童的父母在大沥镇内居住,满足下列条件之一:①有大沥镇房产(或已备案的购房合同及发票);②在大沥镇居住,已领居住证(佛山市内户籍的提供父母在大沥镇内工作单位证明),同时具备居住期间至少连续12个月的大沥镇社保清单(计算期限为2021年5月1日至2022年4月30日)。
注意:
(1)当第一、二批次人数大于或等于该年级可供学位数时,本批次不接受报名。
(2)黄岐片的公办幼儿园(海北第一幼儿园、黄岐中心幼儿园、海北第二幼儿园)只能选报其中一间。
五、录取办法
(一)直接派位:符合条件的报名人数小于或等于该年级可供学位数。
(二)摇号派位:按批次招录,当该批次符合条件的报名人数大于该年级可供学位数时,则采取摇号方式招录,录满即止。
(注:双(多)胞胎幼儿报读同一幼儿园实行“同号派位,同园录取”,但家长必须为每位双(多)胞胎幼儿进行报名并按要求提交资料。)
六、报名办法
由于疫情原因,本次报名采用网上收集报名信息,相关证明材料由家长拍照或扫描上传,幼儿园网上审核,再公布符合资格参加派位幼儿的方法。
七、网上收集报名信息须提交资料

八、网上收集报名资料注意事项
1、网上收集报名资料请在规定时间内完成,逾期不再受理。
2、网上收集报名资料请错峰进行登录登记,以免因网络堵塞造成报名不成功。
3、网上收集报名资料请认真填写,特别是联系人、联系电话等信息,以便幼儿园审核时方便联系。
4、网上收集报名资料请注意资料的真实性和填写项目的对应关系,资料不全或资料不匹配将影响审核进度和审核结果。
5、特别提醒:报名材料不分批次同步上报。但在资料审核时先审核第一批次,若有剩余学位再审核第二批次。若第一批次报名人数等于或大于该年级可供学位数时,该年级第二、三批次网上报名材料不再审核,报名作废,如此类推。
九、报名工作日程安排
十、收费标准
收费标准:保教费980元/生/月(根据南发改价费〔2021〕30 号文执行,如有变化,以届时物价部门最新文件通知为准);服务性收费:伙食费18元/天(含早餐、课间餐、午餐、午点,按实收取);代收费:生活用品费(幼儿被褥、园服、洗漱用具等)、外出活动费(按实收取)。
十一、其他
1、由于疫情原因,本次报名采用网上收集报名信息,网上审核资料,确定参加派位幼儿资格,再进行派位和录取。录取后,将再收集报名时需上交资料的复印件,同时审核原件。若报名资料与实际资料不相符或缺少资料或弄虚作假的,按不符合条件处理,取消录取资格。
2、报名审核截止后,如报名人数少于可提供学位数,剩余学位由幼儿园根据实际情况将学位调到其他年级。
3、未尽事宜请关注本园微信公众号发布的相关资讯;本园招生工作解释权归佛山市南海区大沥镇海北第一幼儿园。
招生咨询电话:
0757-85925931黄老师
登记于5月10日8:00-5月12日17:30开启
海北第一幼儿园
招生报名系统
*注意:上传证件材料时以原件扫描或拍照形式上传,拍摄角度保持平行,保证证件完整展示,拍摄时聚焦清晰,避免文字、数字、印章模糊不清。
大沥黄岐中心幼儿园位于大沥镇黄岐杜鹃路33号,是一所由大沥镇政府举办的公办幼儿园。根据《大沥镇2022年公办幼儿园招生工作方案》文件精神,现结合我园实际情况,为确保2022年秋季学期招生工作顺利开展,特制定本简章。
一、招生对象
(一)小班:2018年9月1日至2019年8月31日期间出生的适龄健康、能正常参加幼儿园集体活动的幼儿。
(二)中班:2017年9月1日至2018年8月31日期间出生的适龄健康、能正常参加幼儿园集体活动的幼儿。
(三)大班:2016年9月1日至2017年8月31日期间出生的适龄健康、能正常参加幼儿园集体活动的幼儿。
二、招生计划人数
小班125人,中班27人,大班29人
三、报名条件
符合下列(1)(2)(3)条件之一。
(1)幼儿具有大沥镇户籍。
(2)幼儿的父母有一方是大沥镇户籍。
(3)适龄幼儿的父母在大沥镇内居住,满足下列条件之一:①有大沥镇房产(或已备案的购房合同及发票);②在大沥镇居住,已领居住证(佛山市内户籍的提供父母在大沥镇内工作单位证明),同时具备至少连续12个月的大沥镇社保清单(计算期限为:2021年5月1日至2022年4月30日)。
注意:黄岐片的公办幼儿园(黄岐中心幼儿园、海北第一幼儿园、海北第二幼儿园)只能选报其中一间。
四、录取办法
(1)直接派位:符合条件的报名人数小于或等于该年级可供学位数。
(2)摇号派位:符合条件的报名人数大于该年级可供学位数。
(注:双(多)胞胎幼儿报读同一幼儿园实行“同号派位,同园录取”,但家长必须为每位双(多)胞胎幼儿进行报名并按要求提交资料。)
五、报名办法
由于疫情原因,本次报名采用网上收集报名信息,相关证明材料由家长拍照或扫描上传,幼儿园网上审核,再公布符合资格参加派位幼儿的方法。
六、网上收集报名信息须提交资料
七、网上收集报名资料注意事项
1、网上收集报名资料请在规定时间内完成,逾期不再受理。
2、网上收集报名资料请错峰进行登录登记,以免因网络堵塞造成报名不成功。
3、网上收集报名资料请认真填写,特别是联系人、联系电话等信息,以便幼儿园审核时方便联系。
4、网上收集报名资料请注意资料的真实性和填写项目的对应关系,资料不全或资料不匹配将影响审核进度和审核结果。
八、报名工作日程安排
九、收费标准
收费标准:保教费1120元/生/月(根据南发改价费〔2021〕30 号文执行,如有变化,以届时物价部门最新文件通知为准);服务性收费:伙食费18元/天(含早餐、课间餐、午餐、午点,按实收取);代收费:生活用品费(幼儿被褥、园服、洗漱用具等)、外出活动费(按实收取)。
十、其他
1.由于疫情原因,本次报名采用网上收集报名信息,网上审核资料,确定参加派位幼儿资格,再进行派位和录取。录取后,将再收集报名时需上交资料的复印件,同时审核原件。若报名资料与实际资料不相符或缺少资料或弄虚作假的,按不符合条件处理,取消录取资格。
2.报名审核截止后,如报名人数少于可提供学位数,剩余学位由幼儿园根据实际情况将学位调到其他年级。
3.未尽事宜请关注本园微信公众号发布的相关资讯;本园招生工作解释权归佛山市南海区大沥黄岐中心幼儿园。
招生咨询电话:0757-85931156 颜老师

大沥镇沥雅幼儿园位于大沥镇岭南路88号融御花园,是一所由大沥镇政府举办的公办幼儿园。根据《大沥镇2022年公办幼儿园招生工作方案》文件精神,结合我园实际,为确保招生工作顺利开展,特制定本招生简章。
招 生 对 象
小班:2018年9月1日至2019年8月31日期间出生的适龄健康、能正常参加幼儿园集体活动的幼儿。
中班:2017年9月1日至2018年8月31日期间出生的适龄健康、能正常参加幼儿园集体活动幼儿。
大班:2016年9月1日至2017年8月31日期间出生的适龄健康、能正常参加幼儿园集体活动幼儿。
招生计划人数
小班175人,中班37人,大班59人
招 生 原 则
房户一致优先原则、依批次顺序招录原则。
招 生 批 次
(按以下批次招录,录满即止)
第一批次:
房户一致的,即适龄幼儿的父母或法定监护人,拥有大沥镇岭南路88号融御花园产权房【截止到2022年4月30日(含)已获得房产证(不动产权证)】且该幼儿户籍登记地址为大沥镇岭南路88号融御花园(以户口本为准)。
第二批次:
房户不一致的,即适龄幼儿的父母或法定监护人,拥有大沥镇岭南路88号融御花园产权房【截止到2022年4月30日(含)已获得房产证(不动产权证)】,但该幼儿不具有大沥镇岭南路88号融御花园的户籍。注:当第一批次报名人数大于或等于该年级可供学位数时,本批次网上报名资格作废。
第三批次:
符合下列(1)(2)(3)条件之一
(1)幼儿具有大沥镇户籍。
(2)幼儿的父母有一方是大沥镇户籍。
(3)适龄幼儿的父母在大沥镇内居住,满足下列条件之一:①有大沥镇房产(或已备案的购房合同及发票);②在大沥镇居住,已领居住证(佛山市内户籍的提供父母在大沥镇内工作单位证明),同时具备居住期间至少连续12个月的大沥镇社保清单(计算期限为:2021年5月1日至2022年4月30日前)。
注意:
(1)当第一、二批次人数大于或等于该年级可供学位数时,本批次不接受报名。)
(2)大沥片的公办幼儿园(沥雅幼儿园、大沥中心幼儿园、沥桂幼儿园)只能选报其中一间。
录 取 办 法
(一)直接派位:符合条件的报名人数小于或等于该年级可供学位数。
(二)摇号派位:按批次招录,当该批次符合条件的报名人数大于该年级可供学位数时,则采取摇号方式招录,录满即止。
(注:双(多)胞胎幼儿报读同一幼儿园实行“同号派位,同园录取”,但家长必须为每位双(多)胞胎幼儿进行报名并按要求提交资料。)
报 名 办 法
由于疫情原因,本次报名采用网上收集报名信息,相关证明材料由家长拍照或扫描上传,幼儿园网上审核,再公布符合资格参加派位幼儿的方法。
网上收集报名须提交资料

网上收集报名资料注意事项
1、网上收集报名资料请在规定时间内完成,逾期不再受理。
2、网上收集报名资料请错峰进行登录登记,以免因网络堵塞造成报名不成功。
3、网上收集报名资料请认真填写,特别是联系人、联系电话等信息,以便幼儿园审核时方便联系。
4、网上收集报名资料请注意资料的真实性和填写项目的对应关系,资料不全或资料不匹配将影响审核进度和审核结果。
5、特别提醒:报名材料不分批次同步上报。但在资料审核时先审核第一批次,若有剩余学位再审核第二批次。若第一批次报名人数等于或大于该年级可供学位数时,该年级第二、三批次网上报名材料不再审核,报名作废,如此类推。
报名工作日程安排
收 费 标 准
收费标准:保教费840元/生/月(根据南发改价费〔2021〕30 号文执行,如有变化,以届时物价部门最新文件通知为准);服务性收费:伙食费18元/天(含早餐、课间餐、午餐、午点,按实收取);代收费:生活用品费(幼儿被褥、园服、洗漱用具等)、外出活动费(按实收取)。
其 它
1、由于疫情原因,本次报名采用网上收集报名信息,网上审核资料,确定参加派位幼儿资格,再进行派位和录取。录取后,将再收集报名时需上交资料的复印件,同时审核原件。若报名资料与实际资料不相符或缺少资料或弄虚作假的,按不符合条件处理,取消录取资格。
2、报名审核截止后,如报名人数少于可提供学位数,剩余学位由幼儿园根据实际情况将学位调到其他年级。
3、未尽事宜请关注本园微信公众号发布的相关资讯;本园招生工作解释权归佛山市南海区大沥镇沥雅幼儿园。
招生咨询电话:0757-85522366 李老师/卢老师
佛山市南海区大沥镇沥雅幼儿园
2022年4月25日
于5月10日8:00-5月12日17:30
开放报名权限
*注意:上传证件材料时以原件扫描或拍照形式上传,拍摄角度保持平行,保证证件完整展示,拍摄时聚焦清晰,避免文字、数字、印章模糊不清。
微信
新浪微博
QQ空间
QQ好友
豆瓣
Facebook
Twitter
