顺德区大良街道关于启动区域核酸检测的通告(核酸采样点)
大良街道关于启动区域核酸检测的通告
为进一步强化新冠肺炎疫情防控管控措施,切实保障广大人民群众身体健康和生命安全,根据市区疫情防控工作统一安排,现定于2022年5月16日晚上至5月17日上午在全街道范围内开展区域核酸检测。
核酸检测时间:
5月16日19:00-23:00时;
5月17日8:00-12:00时。
现将有关事项通告如下:
一、请按照所在社区(村)通知,分时段参加核酸检测并做好个人防护。全街道人员按照“应检尽检,不漏一人”的要求,免费参加核酸检测。
二、请携带手机,提前准备好“粤核酸4”小程序采样码,并截图保存“个人采样信息码、粤康码、行程卡”,以提高信息采集效率。老人、未成年人等没有智能手机或不方便使用智能手机的,可在家人手机账号下添加生成其二维码。
三、请佩戴口罩,前往所属采样地点进行核酸检测,注意保持“一米线”距离,主动配合、听从工作人员指挥,有序排队,按要求进出场地。
四、在接种新冠病毒疫苗48小时内暂不进行核酸采样,待48小时后再进行采样,但需及时向社区(村)工作人员报备说明情况。
五、大良辖区学校师生(含幼儿园、托儿所)核酸检测工作由学校统一安排。
六、粤康码黄码人员请全程佩戴口罩,前往就近医院进行核酸检测采样,避免乘坐公共交通工具;红码人员请迅速联系所属村(社区)报备,请勿前往免费核酸检测点。
七、5月19日至5月22日期间,进入党政机关、企事业单位及其他社会单位、商务楼宇、商场超市、宾馆酒店、餐饮饭店等公共场所,须查验7天内核酸检测阴性证明。请市民合理安排时间进行核酸检测,以免给自己的生活和出行带来不便。
八、核酸检测结果出具前,请尽量减少流动,不参与聚集性活动,如有发热、干咳、乏力、嗅觉味觉减退、鼻塞、流涕、咽痛、结膜炎、肌痛、腹泻等不适症状时,不参加聚集性活动、不自行购药、服药,应立即向所在社区(村)报告,及时就近至发热门诊就诊,并主动告知医生自己的旅行史,就诊过程中请做好个人防护,不乘坐公共交通工具。
为了您和他人的健康,请广大居民积极配合,确保核酸检测工作高效完成。
大良街道新型冠状病毒肺炎疫情
防控指挥部办公室
2022年5月16日

大良街道疫情防控咨询电话

关于开展新冠病毒区域核酸检测的通告
为进一步强化新冠肺炎疫情防控管控措施,切实保障人民群众生命安全和身体健康,根据市、区疫情防控工作统一安排,我镇定于2022年5月17日上午7:30起在全镇范围内开展新冠病毒区域核酸检测。现将有关事项通告如下:
一、请按照社区(村居)、企业通知,分时段参加核酸检测并做好个人防护。全镇人员按照“应检尽检,不漏一人”的要求,免费参加核酸检测。
二、请携带手机,提前准备好“粤核酸4”小程序采样码。老人、未成年人等没有智能手机或不方便使用智能手机的,可在家人手机账号下添加生成其二维码。
三、请佩戴口罩,就近前往采样地点(具体详见附件)进行核酸检测,注意保持“一米线”距离,主动配合、听从工作人员指挥,有序排队,按要求进出场地。
四、请持黄码以及收到短信提醒的市民朋友,到就近黄码核酸采样点进行核酸检测。
五、处于居家隔离、三天两检等居家健康监测的人员不参加此次核酸检测。在接种新冠病毒疫苗48小时内暂不进行核酸采样,待48小时后再进行采样,但需及时向社区(村居)工作人员报备说明情况。
六、核酸检测结果出具前,请尽量减少流动,不参与聚集性活动,如有发热、干咳、乏力、嗅觉味觉减退、鼻塞、流涕、咽痛、结膜炎、肌痛、腹泻等不适症状时,不自行购药、服药,应立即向所在社区(村居)报告,及时就近至发热门诊就诊,并主动告知医生自己的旅行史,就诊过程中请做好个人防护,不乘坐公共交通工具。
为做好疫情防控工作,各类工厂企业、机关事业单位、住宅小区、营业场所等将加强核酸检测结果和“粤康码”亮码查验,为了您和他人的健康,请广大居民积极配合,确保核酸检测工作高效完成。
佛山市高明区明城镇新型冠状病毒肺炎
疫情防控指挥部办公室
2022年5月16日
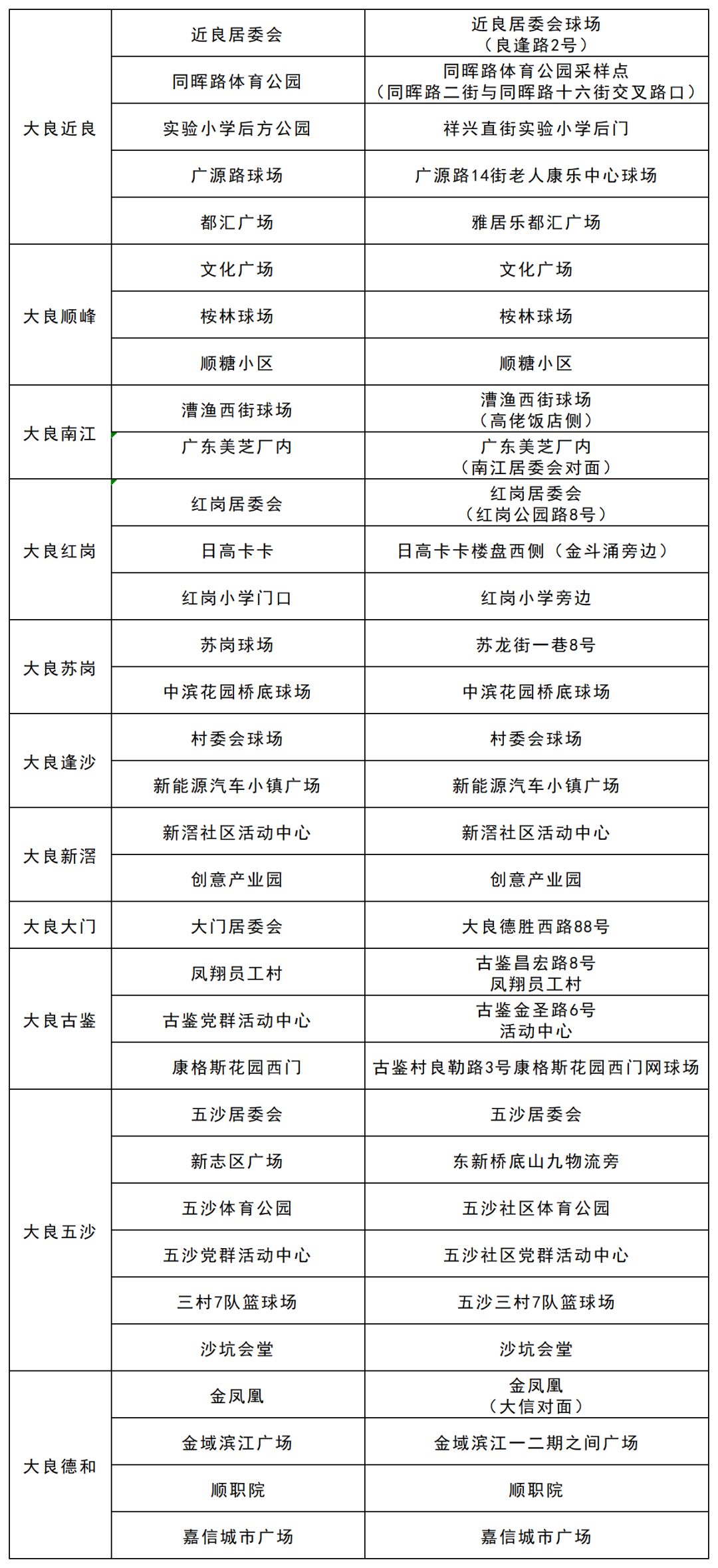
明城镇核酸检测采样点
具体安排请看这里
↓↓↓

伦教街道关于
启动区域核酸检测的通告
广大市民朋友:
疫情防控,人人有责!根据疫情防控需要,经街道新冠肺炎疫情防控指挥部研究决定,于2022年5月17日上午7时至晚上7时(具体以现场通知为准),在伦教辖区范围内开展区域核酸检测服务。现将有关事项通告如下:
一、为有序开展采样工作,请按照所在村(社区)通知,分时段参加免费核酸检测并做好个人防护,请广大市民配合,相互知照,避免扎堆。伦教辖区学校师生(含幼儿园、托儿所)核酸检测工作由学校另行安排。
二、请提前登录“粤核酸4”微信小程序,填写个人身份资料,截图保存系统生成的二维码,以便采样现场的快速高效查验。老人、小孩没有手机的,可在家人手机账号下添加生成其二维码。
三、检测时请携带个人身份证,主动出示“粤康码”“行程卡”“采样信息二维码(粤核酸4)”,配合工作人员做好信息登记和样本采集工作,并全程佩戴口罩,与他人保持1米以上间隔,不交谈,不聚集。(60岁以上的长者请带上本人身份证和前期派发的粤核酸4打印码。)
四、在48小时内接种过新冠病毒疫苗的市民请暂不进行核酸采样,待48小时后再进行采样,但需及时向村(社区)工作人员报备说明情况。核酸检测结果出具前,请尽量减少流动,暂不参与聚集性活动,如有发热等不适症状,请主动到就近医院发热门诊就诊。
五、粤康码黄码人员请全程佩戴口罩,前往伦教医院进行核酸检测采样,避免乘坐公共交通工具;红码人员请迅速联系所属村(社区)报备,请勿前往免费核酸检测点。
六、5月19日至5月22日期间,进入党政机关、企事业单位及其他社会单位、商务楼宇、商场超市、宾馆酒店、餐饮饭店等公共场所,须查验7天内核酸检测阴性证明,并严格执行“测体温、戴口罩、扫场所码、查验健康码和行程卡”。后续措施将根据疫情防控形势变化进行动态调整。
为做好疫情防控工作,请广大市民合理安排时间进行核酸检测,以免给自己的生活和出行带来不便。为了您和他人的健康,请广大市民积极配合,确保核酸检测工作高效完成。
顺德区伦教街道新型冠状病毒肺炎
疫情防控指挥部办公室
2022年5月16日
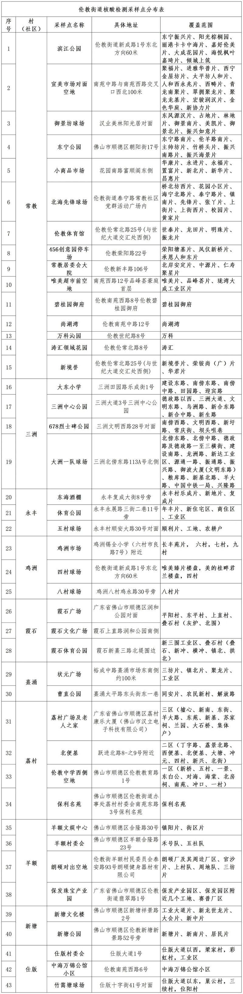
伦教街道核酸检测采样点分布表
微信
新浪微博
QQ空间
QQ好友
豆瓣
Facebook
Twitter
