佛山市住房城乡建设局传达学习贯彻全国自建房安全专项整治电视电话会议精神
5月7日上午,在收听收看全国自建房安全专项整治电视电话会议后,当天下午市住房城乡建设局党组书记、局长曾阳春迅速在东四楼会议室主持召开自建房安全专项整治工作会议,深入学习贯彻习近平总书记重要指示、李克强总理批示精神,传达全国自建房安全专项整治视频会议精神,并对全市住建领域自建房安全专项整治进行再安排再部署。市住房城乡建设局张伍副局长、质安二科、综合监督科、城乡科、法规科、物管科、审批科、科技科、质安一科相关人员参加会议。
曾局强调:一是住建部门要担起牵头的重责,按照刘鹤副总理的要求,立即部署开展自建房安全专项整治百日行动,为党的二十大胜利召开营造和谐稳定的社会环境。二是建立完善长效机制,不能等不能靠,先抓紧制订经营性自建房质量安全标准指引,在控制增量后再逐步完善相关政策制度。三是要成立专项整治统筹领导小组,抽调各科室骨干力量,加快推进排查整治工作。
根据《佛山市推广绿色建材促进建筑品质提升试点工作实施方案》(佛府办函〔2021〕30 号),佛山市住房和城乡建设局完成第二十批绿色建材目录专家评审工作,经公示,无收到相关意见,现予以公告。
附件(扫描下方二维码查看附件):
1.佛山市绿色建材目录(第二十批)
2.佛山市绿色建材目录-必选绿色建材明细(更新至2022 年 5 月 7 日)
3.佛山市绿色建材目录-可选绿色建材明细(更新至2022 年 5 月 7 日)
(联系电话:0757-82284486)
扫描下方二维码查看附件
一、项目基本情况
原公告的采购项目编号:GDYD220294
原公告的采购项目名称:佛山市华材职业技术学校(人民路校区)配电房增容工程
首次公告日期:2022年05月11日
二、更正信息:
更正事项:采购文件
更正原因:
采购文件内容有修改
更正内容:
一、“第二章 采购需求”更正
(一)原磋商文件内容:“一、项目概况:”1.2工期:30日历天(以监理单位或建设单位发出开工令之日起至全部工程完工验收合格之日止)。
现更改为:“一、项目概况:”1.2工期:62日历天(以监理单位或建设单位发出开工令之日起至全部工程完工验收合格之日止)。
(二)“1.主要商务要求”“标的提供的时间”30日历天(以监理单位或建设单位发出开工令之日起至全部工程完工验收合格之日止)。
现更改为:“1.主要商务要求”“标的提供的时间”62日历天(以监理单位或建设单位发出开工令之日起至全部工程完工验收合格之日止)。
二、“第五章 合同文本”“第一部分 合同协议书”“二、合同工期”更正
原磋商文件内容:工期总日历天数:30日历天(以监理单位或建设单位发出开工令之日起至全部工程完工验收合格之日止)。
现更改为:工期总日历天数:62日历天(以监理单位或建设单位发出开工令之日起至全部工程完工验收合格之日止)。
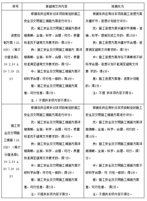
三、“第四章 评审”“三、评审程序”“5.详细评审”“技术部分”更正
其他内容不变
更正日期:2022年05月17日
三、其他补充事项
无
四、凡对本次公告内容提出询问,请按以下方式联系。
1.采购人信息
名 称:佛山市华材职业技术学校
地 址:佛山市禅城区丝织路25号
联系方式:0757-82323927
2.采购代理机构信息
名 称:广东远东招标代理有限公司佛山分公司
地 址:广东省佛山市禅城区季华五路10号金融广场17层A区之一
联系方式:0757-83332518
3.项目联系方式
项目联系人:黄小姐
电 话:0757-83332518
微信
新浪微博
QQ空间
QQ好友
豆瓣
Facebook
Twitter
