顺德乐从镇北围片区道路清扫保洁及绿化管养服务项目”更正/变更公告
一、项目基本情况
原公告的采购项目编号:ZY0173-22018G
原公告的采购项目名称:2022年-2024年度乐从镇北围片区道路清扫保洁及绿化管养服务项目
首次公告日期:2022年5月25日
二、更正信息
更正事项: □采购文件
更正内容:
更正日期:2022年6月1日
三、其他补充事宜
无
四、凡对本次公告内容提出询问,请按以下方式联系。
1.采购人信息
名 称:佛山市顺德区乐从镇综合行政执法办公室
地 址:乐从镇德华路A57号
联系电话:0757-28973976
2.采购代理机构信息
名 称:正源招标(广东)有限公司
地 址:佛山市禅城区澜石(国际)金属交易中心第9座二层23-24号
联 系 人:杨小姐、曾小姐 联系电话:0757-82719663
3.项目联系方式
项目联系人:杨小姐、曾小姐
电 话:0757-82719663
-
佛山水都饮料食品产业园产城融合旧城区改造项目-旧漫江墟片区标段一施工招标公告
-
佛山水都饮料食品产业园产城融合旧城区改造项目-旧漫江墟片区标段一施工招标公告
-
佛山市临空经济区普通高中基础设施建设项目施工总承包招标公告
-
佛山国家高新区云东海医药健康产业园基础设施及配套项目(四期)(不含134.5亩工业用地项目)全过程造价咨询招标公告
-
佛山三龙湾科技城核心区城中村改造项目一期——佛山新城古村带城中村改造项目(大墩村细海片区)施工招标公告
-
佛山国家高新区云东海生物港污水处理厂(首期)建筑及常规机电工程、场外配套管道工程施工总承包招标公告
-
顺德区妇幼保健院马冈院区周边配套道路勘察设计招标公告
-
南海九江镇梅圳梅东一连片鱼塘项目
-
佛北战新区(白坭)聚龙湾产业园--园区服务中心智能化工程施工招标公告
-
佛山市顺德区北滘医院改扩建工程——外电建设工程施工(二次)招标公告
项目概况
南方医科大学顺德医院附属杏坛医院保洁、绿化及除四害服务项目招标项目的潜在投标人应在广东省政府采购网https://gdgpo.czt.gd.gov.cn/获取招标文件,并于 2022年06月22日 09时00分 (北京时间)前递交投标文件。
一、项目基本情况
项目编号:TC2022(SD)WZ0007
项目名称:南方医科大学顺德医院附属杏坛医院保洁、绿化及除四害服务项目
采购方式:公开招标
预算金额:9,000,000.00元
本合同包不接受联合体投标
合同履行期限:自合同签订生效之日起24个月
二、申请人的资格要求:
1.投标供应商应具备《政府采购法》第二十二条规定的条件,提供下列材料:
1)具有独立承担民事责任的能力:在中华人民共和国境内注册的法人或其他组织或自然人,投标(响应)时提交有效的营业执照(或事业法人登记证或身份证等相关证明)副本扫描件。
2)有依法缴纳税收和社会保障资金的良好记录:提供投标截止日前6个月内任意1个月依法缴纳税收和社会保障资金的相关材料。如依法免税或不需要缴纳社会保障资金的,提供相应证明材料。
3)具有良好的商业信誉和健全的财务会计制度:供应商必须具有良好的商业信誉和健全的财务会计制度(提供以下两种证明材料之一:1、提供2020年度或2021年度财务状况报告,财务状况报告须由第三方会计师事务所出具,能清晰显示第三方会计师事务所的印章,并能反映审计结论;2、提供投标截止日前6个月内基本开户银行出具的资信证明,并同时提交开户(基本户)许可证扫描件,开户(基本户)许可证已取消的,应提供能体现基本开户银行的“基本存款账户编号”的相关证明)。
4)履行合同所必需的设备和专业技术能力:按投标(响应)文件格式填报设备及专业技术能力情况。
5)参加采购活动前3年内,在经营活动中没有重大违法记录:在经营活动中没有重大违法记录:参照投标(报价)函相关承诺格式内容。重大违法记录,是指供应商因违法经营受到刑事处罚或者责令停产停业、吊销许可证或者执照、较大数额罚款等行政处罚。(根据财库〔2022〕3号文,“较大数额罚款”认定为200万元以上的罚款,法律、行政法规以及国务院有关部门明确规定相关领域“较大数额罚款”标准高于200万元的,从其规定)
2.落实政府采购政策需满足的资格要求:
合同包1(南方医科大学顺德医院附属杏坛医院保洁、绿化及除四害物业管理项目)落实政府采购政策需满足的资格要求如下:
本项目不属于专门面向中小企业采购的项目。对于小微企业、监狱企业、残疾人福利性单位等参与本项目所享受的优惠政策,详见本项目采购文件。
3.本项目的特定资格要求:
合同包1(南方医科大学顺德医院附属杏坛医院保洁、绿化及除四害物业管理项目)特定资格要求如下:
(1)供应商未被列入“信用中国”网站(www.creditchina.gov.cn)“记录失信被执行人或重大税收违法案件当事人名单”记录名单;不处于中国政府采购网(www.ccgp.gov.cn)“政府采购严重违法失信行为信息记录”中的禁止参加政府采购活动期间。(以采购代理机构于投标(响应)截止时间当天在“信用中国”网站(www.creditchina.gov.cn)及中国政府采购网(http://www.ccgp.gov.cn/)查询结果为准,如相关失信记录已失效,供应商需提供相关证明资料) 。
(2)单位负责人为同一人或者存在直接控股、管理关系的不同供应商,不得同时参加本采购项目(或采购包)投标(响应)。为本项目提供整体设计、规范编制或者项目管理、监理、检测等服务的供应商,不得再参与本项目投标(响应)。投标(报价)函相关承诺要求内容。
(3)本项目不接受投标人将采购内容分包给其他供应商。
(4)本项目不接受联合体投标。
三、获取招标文件
时间: 2022年06月01日 至 2022年06月09日 ,每天上午 00:00:00 至 12:00:00 ,下午 12:00:00 至 23:59:59 (北京时间,法定节假日除外)
地点:广东省政府采购网https://gdgpo.czt.gd.gov.cn/
方式:在线获取
售价: 免费获取
四、提交投标文件截止时间、开标时间和地点
2022年06月22日 09时00分00秒 (北京时间)
地点:广东省政府采购网https://gdgpo.czt.gd.gov.cn/
五、公告期限
自本公告发布之日起5个工作日。
六、其他补充事宜
1.本项目采用电子系统进行招投标,请在投标前详细阅读供应商操作手册,手册获取网址:https://gdgpo.czt.gd.gov.cn/help/transaction/download.html。投标供应商在使用过程中遇到涉及系统使用的问题,可通过400-1832-999进行咨询或通过广东政府采购智慧云平台运维服务说明中提供的其他服务方式获取帮助。
2.供应商参加本项目投标,需要提前办理CA和电子签章,办理方式和注意事项详见供应商操作手册与CA办理指南,指南获取地址:https://gdgpo.czt.gd.gov.cn/help/problem/。
3.如需缴纳保证金,供应商可通过'广东政府采购智慧云平台金融服务中心'(http://gdgpo.czt.gd.gov.cn/zcdservice/zcd/guangdong/),申请办理投标(响应)担保函、保险(保证)保函。
4.线上开标地点:广东省政府采购网(https://gdgpo.czt.gd.gov.cn/ ) 现场开标地点:佛山市顺德区大良街道新城区观绿路4号恒实置业广场1号楼裙楼区公共资源交易中心开标室403
5.本项目的开标方式为远程电子开标,投标人无需到达现场参加开标活动。
七、对本次招标提出询问,请按以下方式联系。
1.采购人信息
名 称:南方医科大学顺德医院附属杏坛医院
地 址:广东省佛山市顺德区杏坛镇雁园社区杏龙路222号
联系方式:0757-27799666
2.采购代理机构信息
名 称:佛山市顺德区公共资源交易中心
地 址:佛山市顺德区大良街道新城区观绿路4号恒实置业广场1号楼裙楼区公共资源交易中心
联系方式:0757-22837833
3.项目联系方式
项目联系人:苏小姐
电 话:0757-22837833
广东宏正工程咨询有限公司受佛山市禅城区污泥处理有限公司的委托,对佛山市禅城区污泥处理有限公司2022年度污泥运输处置服务项目进行公开招标采购,欢迎符合资格条件的投标人投标。
一、采购项目编号:JG2022(SZ)XZ0037
二、采购项目名称:佛山市禅城区污泥处理有限公司2022年度污泥运输处置服务项目
三、采购性质:国企采购
四、采购项目预估金额:人民币20,580,000.00元
五、采购项目最高单价限价:污泥处置费:人民币438元/吨;污泥运输费:人民币2元/吨/公里
六、采购项目内容及需求:佛山市禅城区污泥处理有限公司2022年度污泥运输处置服务,具体内容及需求详见“采购项目内容”。
七、投标人资格
1、投标人应具备以下条件;(如为联合体,则包括联合体各成员单位)
(1)具有独立承担民事责任的能力;
(2)具有良好的商业信誉和健全的财务会计制度;
(3)具有履行合同所必需的设备和专业技术能力;
(4)有依法缴纳税收和社会保障资金的良好记录;
(5)参加采购活动前三年内,在经营活动中没有重大违法记录;
(6)法律、行政法规规定的其他条件。
2、投标人未被列入“信用中国”网站(www.creditchina.gov.cn)“记录失信被执行人或税收违法黑名单或政府采购严重违法失信行为”记录名单;未处于中国政府采购网(www.ccgp.gov.cn)“政府采购严重违法失信行为信息记录”中的禁止参加政府采购活动期间。(以采购代理机构于开标当天的时间节点在“信用中国”网站(www.creditchina.gov.cn)及中国政府采购网(www.ccgp.gov.cn)查询结果为准,如相关失信记录已失效,投标人需提供相关证明资料。(如为联合体,则包括联合体各成员单位)
3、为采购项目提供整体设计、规范编制或者项目管理、监理、检测等服务的供应商,不得再参加该采购项目的其他采购活动。(提供《关于资格的声明函》)(如为联合体,则包括联合体各成员单位)
4、单位负责人为同一人或者存在直接控股、管理关系的不同供应商,不得参加同一合同项下的政府采购活动。(提供《关于资格的声明函》)(如为联合体,则包括联合体各成员单位)
5、投标人处置单位及处置场所必须符合佛环委{2018}61号《佛山市生活污水处理厂污泥零填埋全焚烧工作方案》的通知要求(具体要求详见附件1)。(如为联合体,则牵头单位具有即可)
6、投标人投入到本项目的污泥处置设施,已获得环境保护主管部门环境影响评价批复、有效的排污许可证。(如为联合体,则牵头单位具有即可)
7、投标人须具有交通部门颁发有效的《道路运输经营许可证》。(如为联合体,则任一单位具有即可)
8、投标人须在投标文件中提供投标人处置场所所在区政府主管部门为本项目出具的《接收禅城区污水厂污泥同意书》,证明上须包含联系人姓名及联系方式,以便采购人核实。(详见采购文件格式要求)
9、本项目接受联合体投标,组成联合体成员不得多于两家单位。联合体投标人须提交双方共同签署的《联合体投标协议书》,并在联合体投标协议中指定污泥处置单位作为牵头单位,由其的授权代表全权代表所有联合体成员签署投标文件、与采购人进行协商和执行一切与此相关的投标事宜。联合体的任何一方在参与本次投标中,不得在同一项目再以独立体名义或在其他联合体中重复出现。
10、本项目不接受分公司投标。
八、本项目采用电子化采购模式,符合资格的投标人应当在2022年6月1日17:30至2022年6月9日17:30期间,通过佛山市公共资源交易信息化综合平台获取采购文件,具体要求详见第十三条的“重要事项说明”。招标文件每套售价300元(人民币),售后不退。在项目开标当天由招标代理机构以现金形式现场收取。不缴纳招标文件费用的,均视为自动放弃投标权利。
九、投标截止时间:2022年6月22日09时30分。
十、提交投标文件地点:佛山市禅城区季华五路28号公交大厦6楼佛山市公共资源交易中心开标(6)室(递交投标文件时间:2022年6月22日09时00分至2022年6月 22日09时30分(北京时间))。
十一、开标时间:2022年6月22日09时30分(北京时间)。
十二、开标地点:佛山市禅城区季华五路28号公交大厦6楼佛山市公共资源交易中心开标(6)室。
十三、重要事项说明
1、本项目采用电子化采购模式,投标人须按照招标文件要求在网上获取采购文件和递交纸质投标文件。有关操作及要求详见“其他事项说明”。
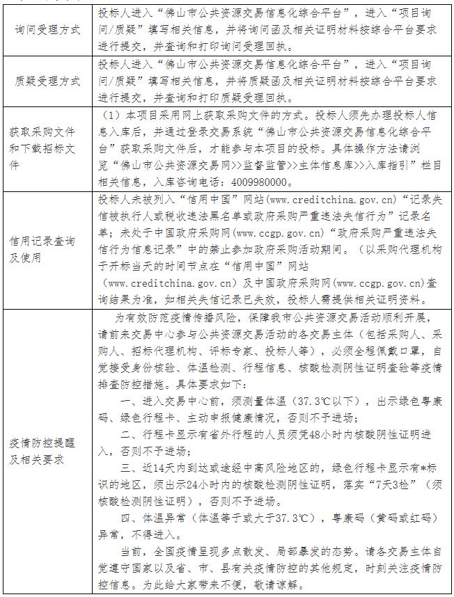
2、其他事项说明:
十四、本公告期限:自2022年6月1日至自2022年6月22日止。
十五、联系事项
(一)
采购人:佛山市禅城区污泥处理有限公司
地址:佛山市禅城区同济西路16号十九层
联系人:黄宝坤
联系电话:0757-83378490
(二)
采购代理机构:广东宏正工程咨询有限公司
地址:佛山市南海区桂城海五路6号城智大厦1幢10层
联系人:霍韵菲
联系电话:0757-86300101
传 真:0757-86368680
邮 编:528200
(三)
采购项目联系人(采购人):黄宝坤
联系电话:0757- 83378490
采购项目联系人(代理机构) :霍韵菲
联系电话:0757-86300101
微信
新浪微博
QQ空间
QQ好友
豆瓣
Facebook
Twitter
