佛山高考全部考场实现空调、人脸识别全覆盖!
2022年高考在即,佛山将有4万多名考生奔赴考场。6月2日,佛山市教育局召开2022年中高考宣传工作会议,介绍今年高考的准备情况,全力以赴为广大考生营造良好的考试环境,确保高考安全健康、平稳有序进行。
需提供考前48小时内核酸阴性证明
会上,佛山市教育局党组成员、市招生办主任邓锐昌介绍,今年佛山市普通高考报考人数共44607人,比去年增加了3725人。根据排查情况,截至6月2日,佛山高考生中没有新冠肺炎感染者、密切接触者、次密切接触者等特殊考生。
今年,佛山全市设考点53个,考场1999个,其中常规考点32个,常规考场1695个;备用隔离考点21个,备用隔离考场304个。安排涉考工作人员共9359人。
为确保高考安全健康、平稳有序进行,佛山已围绕组考、防疫、应急处置等方面制定了系列文件和方案。在疫情防控方面,5月24日起,佛山对所有考生和考务人员进行连续14天健康监测,精准掌握其每天身体状况和活动轨迹。目前,佛山没有滞留在外地的考生。根据要求,所有考生要提供考前48小时内核酸检测阴性证明。邓锐昌表示:“为了避免考生两边跑,同时提前熟悉环境,我们原则上安排考生在学校或考点学校进行住宿管理。对于个别没有住宿条件的考生,我们将一对一做好跟进服务。”
同时,每个考点都对接一所医疗机构,安排专业人员担任防疫副主考,增派医护人员和安排救护车,并加强校园环境全面消杀。根据要求,各考场、考点要备足备齐防疫物资,未雨绸缪,确保应对突发事件。邓锐昌介绍:“我们把考生分成8类,包括新冠感染者/无症状感染者、密接者/次密接者、考前身体不适和正常考生等,不同类别的考生会安排到不同的考点考场进行考试。”
实现空调全覆盖、人脸识别全覆盖
在试卷保密和考务安全方面,佛山今年进一步完善标准化考点建设,新增高考方面投入超过1000万元。
今年,佛山全部高考考场配备了5G信号屏蔽,所有考场实现了空调全覆盖、高清视频监控全覆盖、人脸识别全覆盖、试卷保密室“分科入柜”存放全覆盖。
为确保考务安全,今年佛山所有考场都配备了3名监考员,并加大考务方面的培训,要求所有监考员和考务人员培训全覆盖。
在应对极端天气方面,佛山各部门对高考期间可能出现的极端天气做了充足准备,落实各考点和考点周边防风、防雨、防雷、防高温等方面的工作。考前一周,佛山各考点学校将进行组织考试、疫情防控、极端天气应对等情况的全流程实战应急演练,进一步完善应急预案。
在考生服务方面,协调公安、交警部门落实考试期间的交通保障,为考生和家长做好服务工作。佛山市出租车协会今年将组织爱心高考护送活动,对有特殊服务需要的考生提供安全送考服务。
“除了学习考试方面,我们也十分重视考生考前的心理辅导,帮助他们排除心理压力。目前佛山高考各项准备工作正在有序顺利进行,我们将严格按照上级部署落实落细组考和疫情防控各项工作,确保实现健康高考、平安高考、暖心高考目标任务。”邓锐昌说。
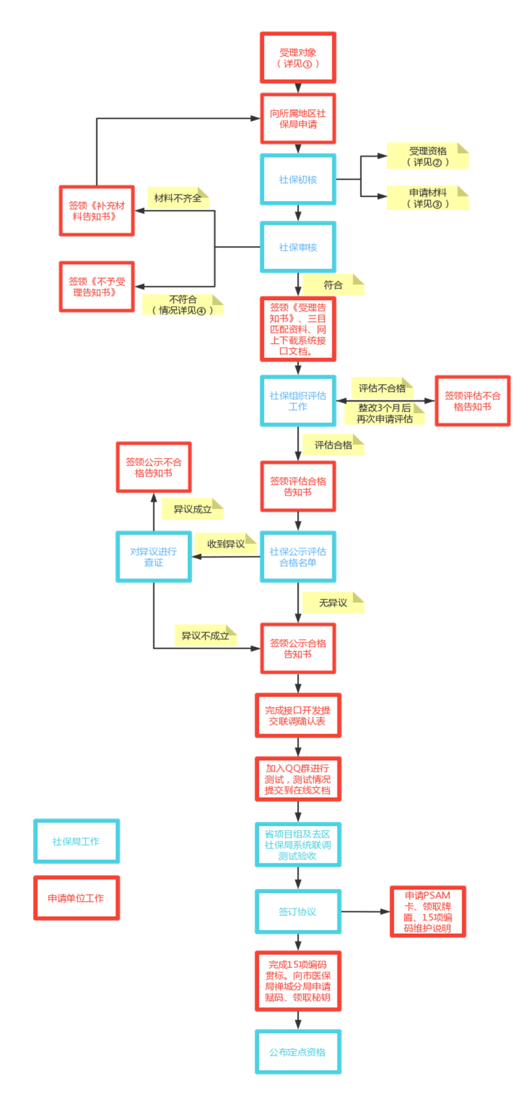
从2022年1月1日起,佛山市实行了新的《佛山市医疗机构医疗保障定点管理实施办法》和《佛山市零售药店医疗保障定点管理实施办法》。那么,医药机构如何申请医保定点资格?发布君整理了最新的申办指南,今天一起来了解!
首先
我们来看看
申请流程图
NO.1、受理对象
医疗机构受理对象
取得医疗机构执业许可证或中医诊所备案证的医疗机构,以及经军队主管部门批准有为民医疗服务资质的军队医疗机构可申请医保保障定点:综合医院、中医医院、中西医结合医院、民族医医院、专科医院、康复医院;专科疾病防治院(所、站)、妇幼保健院;社区卫生服务中心(站)、中心卫生院、镇卫生院、街道卫生院、门诊部、诊所、卫生所(站)、村卫生室(所);独立设置的急救中心;安宁疗护中心、血液透析中心、护理院;养老机构内设的医疗机构。
零售药店受理对象
取得药品经营许可证,并同时符合条件的零售药店。
NO.2、申请资格
医疗机构申请定点申请应当同时具备以下基本条件
正式运营至少3个月;
至少有1名取得医师执业证书、乡村医生执业证书或中医(专长)医师资格证书且第一注册地在该医疗机构的医师;
主要负责人负责医保工作,配备专(兼)职医保管理人员;100张床位以上的医疗机构应当设内部医保管理部门,安排图片专职工作人员;
具有符合医保协议管理要求的医保管理制度、财务制度、统计信息管理制度、医疗质量安全核心制度等;
具有符合医保协议管理要求的医院信息系统技术和接口标准,实现与医保信息系统有效对接,按要求向医保信息系统传送全部就诊人员相关信息,能够为参保人提供联网直接结算。设立医保药品、诊疗项目、医疗服务设施、医用耗材、疾病病种、医务人员等基础数据库,按规定使用国家和省统一的医保编码。
符合法律、法规、规章和省级及以上医疗保障行政部门规定的其他条件。
零售药店申请定点应当同时具备以下基本条件
在注册地址正式经营至少3个月;
至少有1名取得执业药师资格证书或具有药学、临床药学、中药学专业技术资格证书的药师,且注册地在该零售药店所在地,药师须签订1年以上劳动合同且在合同期内;
至少有2名熟悉医疗保障法律法规和相关制度规定的专(兼)职医保管理人员负责管理医保费用,并与该零售药店签订1年以上劳动合同且在合同期内;
按药品经营质量管理规范要求,开展药品分类分区管理,并对所售药品设立明确的医保用药标识;
具有符合医保协议管理要求的医保药品管理制度、财务管理制度、医保人员管理制度、统计信息管理制度和医保费用结算制度;
图片具备符合医保协议管理要求的信息系统技术和接口标准,实现与医保信息系统有效对接,为参保人员提供直接联网结算,建立医保药品等基础数据库,按规定使用国家和省统一医保编码。
符合法律、法规、规章和省级及以上医疗保障行政部门规定的其他条件。
《佛山市医疗机构医疗保障定点管理实施办法》第七条
《佛山市零售药店医疗保障定点管理实施办法》第六条
NO.3、申请资料
医疗机构向所属医保经办机构提出医保定点申请,至少提供以下材料
佛山市医疗保障定点医疗机构申请表;
医疗机构执业许可证或中医诊所备案证或军队医疗机构为民服务许可证复印件;
医保管理、医保财务、统计医保信息管理、涉及医保服务的医疗质量安全等制度文本;
与医疗保障有关的医疗机构信息系统材料;
纳入定点后使用医疗保障基金的预测性分析报告。报告内容包括但不限于正式营业情况(含正式营业的时间、正式营业以来的就诊人次、医疗总费用等)、年度基金拟支出总量、使用计划、涉及的诊疗项目、药品、医用耗材类型、受益人群等;
省级医疗保障行政部门按相关规定要求提供的其他材料。
零售药店向所属医保经办机构提出医疗保障定点申请,至少提供以下材料
佛山市医疗保障定点零售药店申请表;
药品经营许可证、营业执照和法定代表人、主要负责人或实际控制人身份证复印件;
执业药师资格证书或药学技术人员相关证书及劳动合同复印件;
医保专(兼)职管理人员的劳动合同复印件;
医保药品管理制度、财务管理制度、医保人员管理制度、统计信息管理制度和医保费用结算制度文本;
与医保有关的信息系统相关材料;
纳入定点后使用医疗保障基金的预测性分析报告。内容包括但不限于正式营业情况(含正式营业的时间、正式营业以来的购药人次、购药总费用等)、年度基金拟支出总量、使用计划、涉及的药品类型、受益人群等;
省级医疗保障行政部门按相关规定要求提供的其他材料。
《佛山市医疗机构医疗保障定点管理实施办法》第九条
《佛山市零售药店医疗保障定点管理实施办法》第七条
NO.4、不予受理情形
医疗机构有下列情形之一的,不予受理定点申请
以医疗美容、辅助生殖、生活照护、种植牙等非基本医疗服务为主要执业范围的;
基本医疗服务未执行医疗保障行政部门制定的医药价格图片政策的;
未依法履行行政处罚责任的;
以弄虚作假等不正当手段申请定点,自发现之日起未满3年的;
因严重违反医保协议约定而被解除协议未满1年或已满1年但未完全履行违约责任的;
法定代表人、主要负责人或实际控制人曾因严重违法违规导致原定点医疗机构被解除医保协议,未满5年的;
法定代表人、主要负责人或实际控制人被列入失信人名单的;
法律、法规规定的其他不予受理的情形。
零售药店有下列情形之一的,不予受理定点申请
未依法履行行政处罚责任的;
以弄虚作假等不正当手段申请定点,自发现之日起未满3年的;
因违法违规被解除医保协议未满3年或已满3年但未完全履行行政处罚法律责任的;
因严重违反医保协议约定而被解除医保协议未满1年或已满1年但未完全履行违约责任的;
图片法定代表人、企业负责人或实际控制人曾因严重违法违规导致原定点零售药店被解除医保协议,未满5年的;
法定代表人、企业负责人或实际控制人被列入失信人名单的;
法律、法规规定的其他不予受理的情形。
《佛山市医疗机构医疗保障定点管理实施办法》第十二条
《佛山市零售药店医疗保障定点管理实施办法》第十条
NO.5、申请时间
全年
NO.6、申请地点
禅城区政府通济大院5楼医疗保险股
NO.7、咨询电话
88881200或82340557
NO.8、申请程序
医药机构符合受理条件的,需自行联系网络运营商铺设医保专线和有资质的软件开发商准备联调测试,登录佛山社保信息网(http://fssi.foshan.gov.cn/)下载医保信息系统接口标准。
医药机构向医保经办部门申请医保定点资格。
医药机构通过医保经办部门的评估后,携带U盘到医保经办部门拷贝电子版三大目录贯标匹配进行联调测试。
联调测试通过后与医保经办部门签订服务协议取得医保定点资格。
NO.9、附件清单
《佛山市医疗机构医疗保障定点管理实施办法》(佛医保〔2021〕93号)
《佛山市零售药店医疗保障定点管理实施办法》(佛医保〔2021〕94号)
《佛山市医疗保障定点医疗机构申请表》
《佛山市医疗保障定点零售药店申请表》
《基本医疗保险门诊特定病种服务资格申请表》
《医疗保障信息平台HIS接口联调确认表》
扫描下方二维码
即可查看附件内容
重磅!佛山市商品住房限购区域调整
6月2日,佛山市住房和城乡建设局等部门发布《关于因城施策进一步完善房地产调控政策的通知》。通知明确,将佛山市商品住房限购区域调整为禅城区祖庙街道、南海区桂城街道、顺德区大良街道。
换言之,禅城张槎、石湾、南庄;南海大沥、里水;顺德乐从、陈村、北滘8个镇街取消限购。
同时,在限购区内,因改善住房需求购房的,其持有满5年的商品住房,不计入家庭住房查验套数。满5年的商品住房在买卖、赠与、司法拍卖时,无需进行购房资格查验。
以下为政策全文
佛山市住房和城乡建设局等部门关于因城施策进一步完善房地产调控政策的通知
各区人民政府,市政府各部门、直属各机构,各有关单位:
为深入贯彻党中央、国务院决策部署,坚持房子是用来住的、不是用来炒的定位,支持刚性和改善性住房需求,因城施策促进佛山市房地产业良性循环和健康发展,经市人民政府同意,现将有关事项通知如下:
一、完善住房保障体系
加快完善以公共租赁住房、保障性租赁住房和共有产权住房为主体的住房保障体系。大力推进暖心安居工程,切实加强对新市民、青年人、中低收入住房困难家庭以及各类人才等重点群体的住房保障。利用集体经营性建设用地、企事业单位自有闲置土地、产业园区用地配套建设保障性租赁住房。支持存量闲置非居住房屋改建为保障性租赁住房。研究通过适当方式处置盘活房地产企业自持物业等存量资产,用于共有产权住房、保障性租赁住房、人才住房等。持续推进品质化租赁住房建设。畅通共有产权住房申请商业贷款和公积金贷款渠道。
二、保障住宅用地供应
围绕“稳地价、稳房价、稳预期”目标,优化住宅用地出让条件、供应结构和时序。对于分期缴纳土地出让价款的房地产开发项目,受让人签订《国有建设用地使用权出让合同》并缴纳50%土地出让价款后,可申请办理建设用地规划许可证、建设工程规划许可证、建筑工程施工许可证等开发报建手续;剩余50%土地出让价款按照出让合同约定的缴款时间付清后,可申请办理土地使用权登记和商品房预售许可证。
三、优化住房限购区域
坚持区域限购政策,佛山市商品住房限购区域调整为禅城区祖庙街道,南海区桂城街道,顺德区大良街道。
四、支持改善性住房需求
在限购区内,因改善住房需求购房的,其持有满5年的商品住房,不计入家庭住房查验套数。满5年的商品住房在买卖、赠与、司法拍卖时,无需进行购房资格查验。
五、落实金融支持政策
支持购房者合理住房需求,鼓励各商业银行的商业性个人住房贷款利率整体下行。研究进一步加大公积金住房按揭贷款支持力度。鼓励金融机构合理增加房地产信贷投放额度,提高审批效率,支持房地产企业合理融资需求。
本通知自发文之日起施行。此前相关政策措施与本通知不一致的,以本通知为准。
佛山市住房和城乡建设局
佛山市自然资源局
佛山市金融工作局
佛山市住房公积金管理中心
微信
新浪微博
QQ空间
QQ好友
豆瓣
Facebook
Twitter
