顺德勒流街道2022年初中一年级招生方案出炉!
勒流街道2022年
初中一年级
招生方案出炉
01、招生原则
1.坚持“免试入学”的原则,切实保障我街道六年级学生和回流户籍生小升初入学权利,确保我街道九年义务教育初小无缝对接。
2.坚持“尊重学生择校志愿,学校按志愿批次录取”的原则,采用学生网上报名、自主填报志愿,初中学校网上录取学生,线下确认注册等方式,整个过程由勒流教育办监督。
3.严格控制班额、统筹安排、合理分流,确保招生班额符合标准要求。根据学生志愿,结合入学距离情况,优先安排高层次人才子女和勒流街道户籍学生,再统筹安排非勒流街道户籍学生入学。
02、招生计划
03、招生对象
1.勒流街道各小学六年级学生。
2.在勒流街道以外就读六年级的勒流街道户籍生。
3.高层次人才子女。
4.高新技术企业工作人员子女。
04、报名时间与方式
(一)报名时间。
2022年6月27日至7月2日。
(二)报名方式。
采用网上报名和填报志愿的方式。家长通过电脑端或手机端登录顺德区招生系统(网址:http://bm.zs.sdedu.net/visitsdllgbcyjz,电脑端建议使用谷歌浏览器),按要求填报相关信息和自主填报两个志愿。
05、报名材料
采用线下采集初始数据、审查材料确认学生类别:勒流街道户籍学生、高层次人才子女、高新技术企业工作人员子女、非勒流街道户籍学生,网上报名填报志愿时不再上传相关佐证材料。
勒流街道内各小学六年级学生由本校根据最新全国学籍信息等数据审核确定学生类别,如有更新须向本校提交申报类别证明材料进行确认。各校汇总学生报名初始数据后报勒流教育办导入招生网站系统,家长方可进行网上报名和填报两个志愿。
在勒流街道以外学校就读六年级的勒流户籍生、高层次人才子女和高新技术企业工作人员子女,直接向勒流教育办申报,申请时须提交相关申请表(附件1或附件2)等相关证明材料,并提供毕业学校盖章的全国学籍系统的学籍信息表。可于6月13日至17日的工作日到勒流教育办教育管理股申报(联系电话:25533399),逾期不受理,审核确认后再进行网上填报相关信息和填报两个志愿。
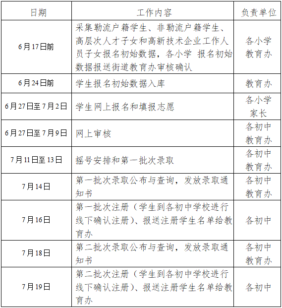
06、日程安排
07、说明
1.“高层次人才子女”指符合《顺德区高层次人才子女入学管理办法(2020年修订)》(顺府办发〔2020〕15 号)规定的专业人才的适龄子女(工作单位在勒流且经顺德区人才工作领导小组办公室确认的1至6类高层次人才);“高新技术企业工作人员子女”指符合《佛山市顺德区科学技术局佛山市顺德区教育局关于受理2022年高新技术企业工作人员子女入学的通知》(顺科发〔2022〕12号)规定的工作人员的适龄子女。
2.经街道教育办审核确认的学生初始数据入库后,才可以在网上登录报名和填报志愿,如不及时在网上登录报名和填报志愿将视为放弃学位。
3.家长提供的所有证明材料均由相关职能部门网上查核,如网上无法查核的材料,交由专业人员审核。对出具假证件或假证明材料的适龄儿童父母或有关单位,经查实举证,取消入学资格并追究其法律责任。
4.育贤实验学校第一志愿报名学生人数超出招生计划数时,优先高层次人才子女、本校六年级学生录取,剩余学位供其他勒流街道户籍学生和非勒流户籍学生录取。如其他勒流街道户籍学生和非勒流户籍学生人数超出余位数时,先户籍生录取,剩余学位在非勒流户籍学生中摇号录取,未摇中的学生按第二志愿结合就近入学的原则统筹到其他学校入读;如本街道户籍生也超出余位数时,则在本街道户籍生中摇号录取,未摇中的本街道户籍学生或未安排的非勒流户籍学生按第二志愿结合就近入学的原则统筹到其他学校入读。如第一志愿报名人数未达学位数时,报名学生全部录取,剩余学位按学生第二志愿结合就近入学的原则从其他学校统筹入读安排。
5.江义中学、新球中学和富安中学参照育贤实验学校录取方式。各校第一志愿报名学生人数超出招生计划数时,优先高层次人才子女录取,剩余学位供勒流街道户籍学生和非勒流户籍学生录取。如勒流街道户籍学生和非勒流户籍学生人数超出余位数时,先户籍生录取,剩余学位在非勒流户籍学生中摇号录取,未摇中的学生按第二志愿结合就近入学的原则统筹到其他学校入读;如本街道户籍生也超出余位数时,则在本街道户籍生中摇号录取,未摇中的本街道户籍学生或未安排的非勒流户籍学生按第二志愿结合就近入学的原则统筹到其他学校入读。如第一志愿报名人数未达学位数时,报名学生全部录取,剩余学位按学生第二志愿结合就近入学的原则从其他学校统筹入读安排。
6.各学校要进一步增强责任意识,树立全局观念,加强对招生工作的管理,严格执行招生方案和学籍管理的规定,规范招生行为,严格控制班额,严禁招收未经教育办审核同意的学生入学,确保招生工作有序进行。
相关附件:
持续三年的疫情反复,人们似乎越来越习惯线上生活和享受各种参与感,元宇宙正是在这样的背景下迅速火了起来。 作为“元宇宙+”的一种表现形式,虚拟主播已然成为直播行业的新趋势。
近日,厚工坊在万众期待中,迎来了“2022年厚工坊品牌战略升级暨新陈酿系列发布会”。值得一提的是,本次发布会厚工坊采用元宇宙形式,突破时空与地域,打造了一场线上的国潮文化风视觉盛宴,并重磅发布酱酒界首位数字品鉴官——“厚今朝”。发布会还邀请到中国广告协会会长张国华先生、华润网络董事长张沈文先生、分众传媒创始人江南春先生等各领域的大咖进行云端干货分享,并进行战略合作签约。
本次发布会在厚工坊官方自媒体及新浪、网易、腾讯、南方周末、中国网++等9大主流媒体平台同步直播,全网直播观看达到115万人次。
从入局者到当局者,跟随酱酒进入黄金时代
发布会上,五叶神集团副总裁、厚工坊酒业总经理卢彤先生发表主题演讲,围绕如何“让优质酱酒走进生活”,分析从过去到未来酱香酒的发展和趋势。卢彤表示,未来5年,全国酱酒产能将突破80万千升,酱酒的销售收入将突破3000亿元,行业利润将突破1500亿元。在如此潜力巨大的市场中,历经十年发展的厚工坊,已然成为行业瀚海中的一艘大船。现如今的厚工坊以3000吨体量跻身茅台镇前5.17%的千吨级产能企业之中。同时,厚工坊也见证了酱酒在白酒市场占有率从低于10%上升到2021年的31.5%。而这正如卢彤所言,“这才刚到中场”。
厚工坊在白酒市场的“中场”时刻蓄力出发,勇敢再战的态势,也正像人生中场搏击风浪的中年男性。今年的5月25日,厚工坊发起“525中年节”特别活动,在抖音、微博、知乎三大社交兴趣平台发起话题挑战活动,邀请中年男人用最简单的方式传播快乐,表达自我。在精准的用户洞察和策划执行中,厚工坊在抖音平台发起的“男人的快乐很简单”话题获得近10亿播放量的超高人气,打破了社会对于中年男性的刻板印象,厚工坊也不断见证用户们的真情时刻,成为真正“懂你所想”的中年人朋友。
携手华润、中国广告协会、分众传媒,厚工坊品牌蓝图再提速
酱酒中场下,中国白酒品牌淌出一条品牌之路,如何实现国际化?本次厚工坊给出了答案。
联动渠道与营销界的重要合作伙伴华润、中国广告协会、分众传媒,达成重磅合作签约,这对于淬炼了10年产品的厚工坊而言,无疑是一次巨大的市场布局与收获。
正如华润网络董事长张沈文所言:“厚工坊是一个注重品质的品牌,华润通平台上有着丰富优质的会员资源,希望双方能够通过此次合作共同创造新的用户价值。”
中国广告协会会长张国华先生,针对目前中国白酒市场面临的国际化及品牌化问题,更是提出:“酒香也怕巷子深,像酒类竞争这么激烈的消费品,快消品,品牌打造就显得更为重要。品牌要久久为功,厚工恰恰迎合了这两个字,虽然现在国际市场上也有中国的白酒,但是相对于啤酒,洋酒,红酒,我们的白酒市场在国际的份额还是远远不够的,还是有很多开拓空间的,所以我们特别期盼厚工坊能够在国际酒类市场上,开拓出一条路来。”
对于厚工坊这次的云端线上发布会,体现出白酒行业在不断探索更有效,更有趣的传播方式与用户连接。开创了中国线下广告场景的分众传媒创始人江南春先生,在会上分享到:“厚工坊跟分众的合作,接下来很重要的事,就是要把厚工坊所已经形成的产品优势,转化成消费者的认知优势,用自己的匠心打造出一个特别高品质的酱酒品牌。“
起舞酱香中场,大国厚工演绎时间的生意
面对如此的历史机遇和市场期待,本次发布会上,厚工坊向公众传达出一个重要信号:在未来将致力于四件事。首先,提高产能,未来五年设立10000吨的产能目标。为了实现这个目标,去年厚工坊和仁怀市政府共同启动了 500 亩产销研品一体化的酱酒产业园的项目,这是厚工坊占据茅台镇核心资源根据地,这标志着集白酒研发中心、白酒酿造中心、品牌运营中心为一体的厚工坊大型酱酒产业园即将起航。
第二件事,是做“大国厚工出好酒”的响亮品牌,在厚工坊的品牌要义里,“厚工精神”所承载的,不单纯是一种传承,更是一种推动技艺成熟、发展与升华的要求。历经十年沉淀,厚工坊也如其酱酒一般醇香,坐拥名酒庄和优质产地,选用标准苛刻的酿酒原料,拥有复杂精细的工艺和酿酒历史,加之品牌近些年的宣传声量和主流媒体的深度合作,全力打造“大国厚工出好酒”的品牌形象。
第三件事,是研发。为了产出醇香老酒,厚工坊制定了三层标准:通过把下限提到上限的高度,提升工艺级标准;创造持续打破上限的引擎,创造专家级标准;通过专业与热爱的隔空较量,给到消费者标准。
第四件事,产品。持续通过对古法酿造的坚持,和对工艺标准的创新,输出符合市场期待,引领白酒未来发展的产品系列。在厚工坊的词典里,消费者满意度并不是建立在数学模型的预测,而是消费者一票票投出的结果,这便是厚工坊做酒的逻辑,和做人的态度。若想做出消费者真正心服口服的作品,还应走入消费者人群,共同携手,让优质酱酒走进生活。
十年沉淀初心未改,从茅台镇核心产区萌发新生
近年来,随着酱酒热持续升温,它已成为整个白酒行业无可争议的现象。中信证券研报指:2021年,酱酒行业实现收入1900亿元/产量60万吨,占白酒行业比例33%/8%。展望未来,中信证券认为,2025年,酱酒行业营业收入将达到3500亿元左右。
对于白酒品牌,最核心的永远是用户,厚工坊结合市场趋势和用户需求,发起了产品的二次升级,怀着对酱香酒的口感和品质的负责态度,邀请消费者共鉴厚工坊的蜕变和成长。尽管在经济不振的大环境下,厚工坊仍然坚守初心,以全新工艺和技术,为满怀期待的消费者送去全新产品。
「陈酿系列」自诞生以来便是厚工坊的旗舰作品。2011年,厚工坊系列酱香型白酒面市,深受高端白酒消费市场的认可,正宗绵柔酱香口感和顶级茅台镇品质,广受赞誉。2012年世界食品品质评鉴大会上,厚工坊产品荣获一项特别金奖和两项金奖。
如今,厚工坊隆重推出的第二代「陈酿系列」,在外观、配方、口感、防伪等方面都做了跨越式的升级。
首先在配方调和上,过去的陈酿系列,六年使用7种基酒调和;八年是14种;十二年是21种,新陈酿在这个基础上,大幅提高了高年份老酒的比例。口感上,绵柔纯净,没有多余的杂味,入口即是纯粹的酱香,高年份老酒比例的增加,也为新陈酿带来更陈的体验,幽雅不争,柔润不烈。
第二代「陈酿系列」,造型设计全面升级,小小酒瓶尽显大国底蕴。陈酿六年,八年,十二年,设计灵感分别来源于故宫红墙、国之重器西周大盂鼎,以及浩渺水色,新瓶型的造型设计,脱胎于故宫藏品的乾隆时期筒形虬角鼻烟壶,更符合手握斟酒时的舒适感,厚工坊的特色瓶型厚字瓶更是拿下国家外观设计专利。
如今,厚工坊正致力于引领“优质酱酒”走入生活场景,并在这条道路上不断突破创新,以新技术、新工艺、新设计助力初心。大国厚工出好酒,值得期待!
2021年12月31日,省政府办公厅印发了《广东省职工基本医疗保险门诊共济保障实施办法》(粤府办〔2021〕56号,以下简称《办法》)。现将《办法》相关政策解读提供如下:
一、《办法》出台的背景
1998年建立职工医保伊始,实行的是统筹基金和个人账户相结合的保障模式,职工医保的个人账户在推动公费劳保医疗制度向社会医疗保险制度的转轨过程中发挥了积极作用。随着社会经济的发展,人民需求的提高,个人账户的局限性也逐步凸显,保障功能不足,共济性不够,减轻负担效果不明显,有病的不够用,没病的不能用。对此,从2004年起,我省部分地区开始探索建立普通门诊保障制度,通过统筹基金保障参保人员符合规定的普通门诊医疗费用。在总结先行地区经验的基础上,2008年我省出台了《关于开展城镇基本医疗保险普通门诊医疗费用统筹的指导意见》(粤劳社发〔2008〕18号),按照“基层、基本、机制”原则,即充分利用基层卫生资源,解决群众最基本的普通门诊费用负担,促进建立基层首诊、双向转诊就医新机制,在全省范围开展普通门诊统筹工作。目前,我省已有19市职工医保已开展普通门诊统筹,在一定程度上保障了参保人门诊医疗需求。
现阶段个人账户功能已逐步被门诊共济保障替代,但仍存在个人账户资金沉积过多、监管难,普通门诊统筹待遇不高、保障资金来源不足的问题。因此,为进一步健全职工医保门诊共济保障制度,更好提高职工医保参保人员门诊保障水平,2020年,《中共中央 国务院关于深化医疗保障制度改革的意见》(中发〔2020〕5号)明确规定:“逐步将门诊医疗费用纳入基本医疗保险统筹基金支付范围,改革职工基本医疗保险个人账户,建立健全门诊共济保障机制”。2021年4月,国务院办公厅出台《关于建立健全职工基本医疗保险门诊共济保障机制的指导意见》(国办发〔2021〕14号),要求完善门诊保障机制和改进个人账户同步推进、逐步转换,增强门诊共济保障功能。
二、《办法》的主要内容
《办法》共有5章20条。第一章是总则,包括制定依据、基本原则、各级责任等3条内容。第二章是门诊共济保障待遇,包括待遇水平、支付范围、资金来源等3条内容。第三章是个人账户,包括计入办法、划拨支付、使用范围、限制范围和各类处理等5条内容。第四章是管理服务,包括协议管理、定点管理、支付方式、服务方式、基金管理、监督管理等6条内容。第五章是附则,包括调整权限、推进要求、实施时间等3条内容。
三、职工医保普通门诊统筹待遇情况
《办法》明确了起付标准、支付比例和最高支付限额三方面的待遇政策:我省职工医保普通门诊统筹不设起付标准;在职职工在一级及以下医疗卫生机构支付比例不低于60%,二级医疗卫生机构不低于55%,三级医疗卫生机构不低于50%,退休人员支付比例适当提高;年度最高支付限额不低于各市上上年度城镇在岗职工年平均工资的2%。
四、保障职工医保普通门诊统筹的资金来源
本《办法》明确“通过改革职工医保个人账户增加的职工医保统筹基金,主要用于提高职工医保门诊共济保障待遇”。也就是说,本次门诊共济保障改革是通过调整统筹基金和个人账户结构开展的,是制度内的“腾笼换鸟”,不新增单位和个人的缴费,在现有条件下盘活了沉积的个人账户资金,提高参保人门诊统筹待遇,实施了制度转轨,提升了制度效能。
五、个人账户的使用范围
结合国家有关规定,《办法》提出的个人账户使用范围是:个人账户可用于支付参保人员本人及其配偶、父母、子女在定点医疗机构就医发生的由个人负担的医疗费用;在定点零售药店购买药品、医疗器械、医用耗材发生的由个人负担的费用;配偶、父母、子女参加居民医保等的个人缴费;参保人员本人退休时未达到职工医保最低缴费年限的缴费费用;在定点医疗机构发生的由个人负担的符合规定的中医“治未病”费用;其他符合国家、省规定的费用。同时强调,个人账户不得用于公共卫生费用、体育健身或养生保健消费等不属于基本医疗保险保障范围的支出。
微信
新浪微博
QQ空间
QQ好友
豆瓣
Facebook
Twitter
