三水区义务教育民办学校2022年招生计划公布
根据《佛山市教育局关于印发《佛山市民办义务教育学校招生工作实施方案(修订版)》的通知》(佛山教育〔2022〕40号)和《三水区民办义务教育学校2022年招生工作实施细则》精神和要求,现公布三水区2022年义务教育民办学校普通招生计划。
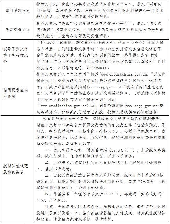
6月11日—13日通过资格审核的普通招生对象在招生平台填报志愿,选择“其他学生”的学生不能填报志愿。
1.每位学生可依入学意愿按顺序选报不多于2所学校的志愿;
2.具有直升资格的一贯制学校中符合直升条件的小学毕业生,可另选报或只选报所在学校校内直升志愿,也可同时填报本校直升和本校区内志愿,直升志愿一旦录取,其他志愿自动作废;
3.同胞孪生兄弟姐妹有意向入读同一所学校的,所填报志愿必须一致。
顺德区民办小学招生计划
顺德区民办初中招生计划
填报志愿
通过资格审核的普通招生对象在招生平台填报志愿,填报志愿时间为:6月11日—6月13日。每位学生可依入学意愿按顺序选报不多于2所学校的志愿。具有直升资格的一贯制学校中符合直升条件的小学毕业生,可另选报或只选报所在学校校内直升志愿,也可同时填报本校直升和本校区内志愿。同胞孪生兄弟姐妹有意向入读同一所学校的,所填报志愿必须一致。
顺德区民办学校招生咨询电话

广东宏正工程咨询有限公司受佛山市禅城区污水处理有限公司的委托,对佛山市禅城区污水处理有限公司2022-2023年度劳务外包服务采购项目进行公开招标采购,欢迎符合资格条件的投标人投标。
一、采购项目编号:JG2022(SZ)XZ0041
二、采购项目名称:佛山市禅城区污水处理有限公司2022-2023年度劳务外包服务采购项目
三、采购性质:国企采购
四、采购项目预算金额:人民币7,839,026.91元
五、采购项目最高限价:人民币7,839,026.91元
六、采购项目内容及需求:佛山市禅城区污水处理有限公司2022-2023年度劳务外包服务采购,具体内容及需求详见“采购项目内容”。
七、投标人资格
1、投标人应具备以下条件;
(1)具有独立承担民事责任的能力;
(2)具有良好的商业信誉和健全的财务会计制度;
(3)具有履行合同所必需的设备和专业技术能力;
(4)有依法缴纳税收和社会保障资金的良好记录;
(5)参加采购活动前三年内,在经营活动中没有重大违法记录;
(6)法律、行政法规规定的其他条件。
2、投标人未被列入“信用中国”网站(www.creditchina.gov.cn)“记录失信被执行人或税收违法黑名单或政府采购严重违法失信行为”记录名单;未处于中国政府采购网(www.ccgp.gov.cn)“政府采购严重违法失信行为信息记录”中的禁止参加政府采购活动期间。(以采购代理机构于开标当天的时间节点在“信用中国”网站(www.creditchina.gov.cn)及中国政府采购网(www.ccgp.gov.cn)查询结果为准,如相关失信记录已失效,投标人需提供相关证明资料。
3、为采购项目提供整体设计、规范编制或者项目管理、监理、检测等服务的供应商,不得再参加该采购项目的其他采购活动。(提供《关于资格的声明函》)
4、单位负责人为同一人或者存在直接控股、管理关系的不同供应商,不得参加同一合同项下的政府采购活动。(提供《关于资格的声明函》)
5、本项目不接受联合体投标。
八、本项目采用电子化采购模式,符合资格的投标人应当在2022年6月9日17:30至2022年6月16日17:30期间,通过佛山市公共资源交易信息化综合平台获取采购文件,具体要求详见第十三条的“重要事项说明”。招标文件每套售价300元(人民币),售后不退。在项目开标当天由招标代理机构以现金形式现场收取。不缴纳招标文件费用的,均视为自动放弃投标权利。
九、投标截止时间:2022年6月30日09时30分。
十、提交投标文件地点:佛山市禅城区季华五路28号公交大厦6楼佛山市公共资源交易中心开标(3)室(递交投标文件时间:2022年6月30日09时00分至2022年6月 30日09时30分(北京时间))。
十一、开标时间:2022年6月30日09时30分(北京时间)。
十二、开标地点:佛山市禅城区季华五路28号公交大厦6楼佛山市公共资源交易中心开标(3)室。
十三、重要事项说明
1、本项目采用电子化采购模式,投标人须按照招标文件要求在网上获取采购文件和递交纸质投标文件。有关操作及要求详见“其他事项说明”。
2、其他事项说明:
十四、本公告期限:自2022年6月9日至自2022年6月30日止。
十五、联系事项
微信
新浪微博
QQ空间
QQ好友
豆瓣
Facebook
Twitter

