南海桂城10所民办中小学今日起开始报名
4月19日(周三)
佛山民办义务教育学校
开始报名📣
桂城民办学校有哪些?
往下看
南海区2023年民办招生学校名单
具有直升招生资格的学校名单
2023年民办义务教育学校协议直招细则
民办义务教育学校政策直招
人才直招实施细则
↓↓↓
民办招生学校名单(桂城10所)
具有直升招生资格的学校(桂城3所)
报名时间持续到什么时候
报名材料要准备哪些?
指引来了
凡有意入读佛山市民办义务教育学校(以下统称“民办学校”)的各类招生对象,都必须在佛山市民办义务教育学校招生信息管理与数据共享平台(以下简称“市民办招生平台”)报名。
报名时间
4月19日上午9点至2023年4月25日下午5点。
报名的先后顺序不影响录取结果,请家长合理安排时间,避免在系统刚开放时的高峰期报名,也尽量不要在系统关闭前几分钟“卡点”报名。逾期未报名的,视为放弃我市民办学校学位。
报名对象
小学一年级招生对象为当年8月31日前(含)年满6周岁的儿童,初中一年级招生对象为接受完规定年限小学教育的学生。
现已就读小学一年级或已拥有小学学籍的学生,不能再申请入读小学一年级。现已就读初中一年级或已拥有初中学籍的学生,不能再申请入读初中一年级。虚构年龄或受教育年限、隐瞒学籍报名的,将取消报名录取资格。
报名所属区
报名所属区,即学生本人或父母符合哪个区的报名条件,想报读哪个区的学校。报名所属区选定后,经资格审核通过后,不能再进行修改。填报志愿时,只能填报报名所属区内学校志愿。补录时,只能参加报名所属区内学校及具有面向市内区外补录资格学校的补录。
如何选择报名所属区?
根据本人或父母所符合的条件选择报名所属区,同时符合多个区报名条件的,只能选择其中一个区作为报名所属区。
比如:
1.孩子的户籍在禅城区、爸爸的户籍在南海区、妈妈的户籍在顺德区,那么可以选择禅城、南海、顺德任一一个区为报名所属区。
2.孩子的户籍在高明区、孩子的小学学籍在三水区,孩子报读初中,那么可以选择高明、三水任一一个区为报名所属区。
不同对象选择报名所属区的详细指引见文后清单。
提醒:报读南海区、顺德区民办学校的家长除按照上述方法,根据自己的条件选择所属区外,还需正确选择所属镇街,并提供能反映所属镇街的材料。所属镇街的选择会影响可选择的学校志愿。
报名所需提交的材料
报名材料分为通用材料和其他材料。
通用材料
所有报名对象均需提供
1.户口簿(户主、父母及儿童页).
2.父母(或其他法定监护人,下同)身份证(正反面)。
3.儿童出生证(或其它亲子关系证明)。
如孩子有除父母外的其他法定监护人并以其他法定监护人符合的条件报名,需提供监护证明。
其他材料
根据报名对象的类别提供材料,具体见文后指引
请家长按照自身类别提前将相应的材料拍照留存。
申请双(多)胞胎和“长幼随学”服务的,除和普通学生一样,提交上述通用材料和其他材料外,还需按照系统提示提交相应材料。
1.双(多)胞胎的出生证明、户口簿(户主、父母及儿童页)。
2.哥哥姐姐和弟弟妹妹的出生证明、户口簿(户主、父母及儿童页)。如出生证明和户口簿均无法佐证为同一法定监护人,需提供其他佐证材料。
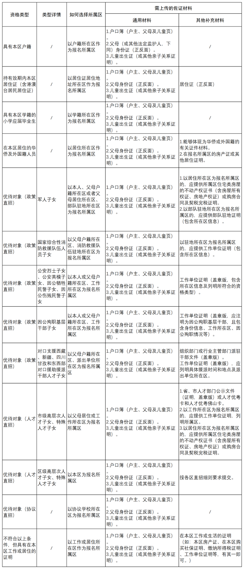
不同资格类型学生选择所属区及上传材料指引

扫码查看下载
南海区民办义务教育招生工作咨询电话
- 项目名称:阳江市江城区城北街道2023年城镇老旧小区改造项目(监理)
- 项目编号:JG2023-3558
- 本项目采用资格审查方式:资格后审
- 项目所在区域:广东省阳江市江城区
- 投标登记时间:2023年6月30日 18时0分~2023年7月24日 0时0分
- 投标登记方式:网上登记
- 是否允许联合体投标登记:否
- 保证金金额(万元):3.5
- 最高投标限价(万元):
- 投标人资格条件:须具备住房城乡建设主管部门核发的综合监理资质或房屋建筑乙级(或以上)监理资质的法人。
- 投标人拟担任本工程项目负责人要求:须具备房屋建筑注册监理工程师资格。
- 使用企业库数据源:交易集团企业库
- 开标时间:2023年7月25日 10时0分 - 2023年7月25日 10时30分
- 开标地点:第06开标室(天润路333号)
- 投标文件递交时间:2023年7月25日 9时30分 - 2023年7月25日 10时0分
- 资审申请文件递交时间:/
- 递交电子光盘备用(投标)时间:
- 递交电子光盘备用(投标)地点:
- 自助签到日程安排:/
为贯彻落实习近平总书记关于实施乡村振兴战略重要讲话精神,推进社区创先争优工作,学习先进管理经验,提高为民服务水平,构建和谐幸福社区,龙津街道各社区拟组织开展社区代表外出参观学习活动。根据相关规定,拟以询价的方式确定承接服务的单位。有关事项如下:
一、活动时间、地点
(一)活动时间:2023年4-5月期间。
(二)活动地点:增城二龙山、增城七境村“东江纵队支部旧址”。
二、参加人数
分批次外出参观学习,总人数约500人,具体以报名确定的人数为准。
三、服务内容
往返交通、导游、讲解等服务;中餐(餐标不少于40元/人,每桌10人);饮用水;保险;门票等。
四、资格条件
具有承接参观学习活动的资质条件;具有持导游资格证书的从业人员;信誉良好、近3年内无安全事故发生。
五、询价文件
包括营业执照、单位和服务人员资质证明材料、报价文件、路线规划、服务细则等,须加密封装并在封口处加盖公章。
六、报名及递交资料的时间及地点
(一)报名时间:从2023年4月18日至4月21日16:00时止。逾期提交的报价文件不予接受。
(二)报名地点:广州市荔湾区龙津街道龙津东路701号。联系人:许小姐,联系电话:020-81925209。
七、服务单位的确定
(一)本次询价不限报名单位个数,由龙津街道评标小组组织实施综合评审。
(二)评审原则。综合路线安排、资质规模、有效报价、服务细则等进行综合评审,确定第一候选单位、第二候选单位。
(三)当第一候选单位在收到确认中选通知后放弃本次服务工作或因其他原因无法履行承诺时,第二候选单位以其所报价作为本次询价的候选单位,以此类推。
八、中选通知
中选结果将在综合评审结束后3个工作日内,以电话形式通知第一中选单位,未接到电话的为未中选。
特此公告。
龙津街道办事处
2023年4月17日
微信
新浪微博
QQ空间
QQ好友
豆瓣
Facebook
Twitter
