广佛肇工业园站周边片区开发项目-园区配套污水管道工程勘察设计招标公告
1.招标条件
广佛肇工业园站周边片区开发项目-园区配套污水管道工程已由佛山市南海区发展和改革局以南发改资狮字投审〔2023〕14号批准(备案)建设,招标人(项目业主)为佛山市南海区狮山镇工程建设中心,建设单位佛山市南海区狮山美景污水处理有限公司,建设资金来自财政资金。项目已具备招标条件,现对该项目的勘察设计进行公开招标。
2.工程概况与招标范围
2.1项目名称:广佛肇工业园站周边片区开发项目-园区配套污水管道工程勘察设计
2.2建设地点:佛山市南海区狮山镇桃园西路、兴业路、虹岭路、华沙路、二号路
2.3 项目建设规模:本项目位于三环西路以东、佛山一环以西、广三高速公路以北、虹岭路以南,总服务范围约为20.77k㎡。建设内容为新建污水管道约6.95km,其中De450至De560压力管道约4.7km,D600重力流管道约2.25km,新建污水提升泵站1座。
工程具体内容包括:沟槽及基坑开挖、管道敷设、检查井砌筑、路面拆除与修复等,于桃园西路的工业污水排放口设置一体化提升泵站,沿桃园西路、兴业路、虹岭路、华沙路、二号路敷设污水管道接入红沙工业废水处理厂,投资总金额为3834.12万,其中工程建安费暂定价为3368.86万元。
2.4服务周期:
广佛肇工业园站周边片区开发项目-园区配套污水管道工程勘察设计的总服务周期从签订本工程勘察设计合同之日起至本工程竣工验收合格之日止,具体如下:
备注:中标人应自合同签订之日起在招标人规定的勘察设计周期内,完成本项目的勘察设计任务,并提供相应后续服务工作,提交相应的勘察设计文件,并全力配合招标人办理相关的报规报建报批手续。
2.5本招标项目共分 1 个标段,各标段招标内容、规模和招标控制价
2.5.1本项目为广佛肇工业园站周边片区开发项目-园区配套污水管道工程范围内的工程勘察设计服务及后续服务,具体内容如下:
2.5.1.1本项目的工程勘察主要内容包括(但不限于):工程测量、地下管线探测、岩土工程勘察及后续服务等;
2.5.1.2本项目的工程设计主要内容包括(但不限于):方案设计编制、初步设计编制(含工程概算编制)、施工图编制(不含施工图预算)、设计跟踪、工程设计变更、施工招标配合服务及施工现场服务工作、设备材料采购咨询服务、专业设计配合服务,协助办理施工图审查、协助办理全过程报建报批和配合完成竣工图编制等后续服务。
2.5.1.3勘察设计报审过程中向各职能部门缴纳的相关规费由招标人承担,需要进行专家评审的,评审费用(包括场地费及专家费等所有与评审相关的费用)由中标人承担。
2.5.2招标控制价:
工程勘察费招标控制价为296459.68元,勘察费投标费率上限为0.88%;
工程设计费招标控制价为1017395.72元,设计费投标费率上限为3.02%。
2.6承包方式:固定费率包干。
2.7质量要求:
2.7.1勘察质量要求:真实、准确,满足建设工程规划、选址、设计、岩土治理和施工的需要,并符合项目批准文件、城乡规划及专业规划、工程建设强制性标准的规定以及国家规定的建设工程勘察深度要求。
2.7.2设计质量要求:满足下一阶段设计或施工的需要,并符合项目批准文件、城乡规划及专业规划、工程建设强制性标准的规定以及国家规定的建设工程设计深度要求。
3.资格审查方式
本工程采用“资格后审”的方式确定合格投标人。
4.投标人资格要求
投标人应具备承担本项目勘察设计的资质条件、能力和信誉,具体要求如下:
4.1法人资格(若联合体投标,则联合体各方均须满足)
投标人应具有独立法人资格并依法取得营业执照,营业执照处于有效期。
4.2对投标人企业的资质要求
4.2.1投标人应同时具备以下(1)和(2)两项资质:
(1)勘察资质要求:建设行政主管部门颁发的有效的以下①、②中的其中一项资质:
①工程勘察综合类甲级资质;
②同时具备工程勘察专业类岩土工程乙级(或以上)资质和工程勘察专业类工程测量乙级(或以上)资质。
(2)设计资质要求:建设行政主管部门颁发的有效的以下①、②、③中的其中一项资质:
①工程设计综合甲级资质;
②工程设计市政行业乙级(或以上)资质或工程设计市政行业(轨道交通、燃气工程除外) 乙级(或以上)资质;
③工程设计市政行业(排水工程)专业丙级(或以上)资质。
注:资质证书有效期延续应按《住房和城乡建设部办公厅关于建设工程企业资质有关事宜的通知》(建办市函〔2022〕361号)、《广东省住房和城乡建设厅关于建设工程企业资质有关事宜的通知》(粤建许函〔2022〕846号)执行。
4.2.2本工程接受联合体投标。若投标人不同时具备上述(1)和(2)项资质的,可以联合体形式进行投标,组成联合体的单位不能多于2家,且组成联合体的牵头人必须为具有上述(2)项资质的设计单位。联合体投标人除应符合投标人应当具备的资格条件外,还应遵守以下规定:
4.2.2.1.投标人的投标文件及中标后签署的合同协议书,对联合体各方均有法律约束力。
4.2.2.2.联合体各方应按招标文件提供的格式签订联合投标协议书,在该协议书中必须指定牵头人,授权其代表所有联合体成员负责投标、委派项目负责人和合同实施阶段的主办、协调工作,并约定各方拟承担的工作责任和权利义务。联合投标协议书必须加盖所有联合体成员法人公章并由其法定代表人(或其委托代理人)签字确认。
4.2.2.3.联合体资质按联合体协议约定的专业分工确定,由同一专业的单位组成的联合体,按照资质等级较低的单位确定资质等级。
4.2.2.4.联合体各方签订联合投标协议书后,不得再以自己名义单独投标或加入其他联合体在同一标段中进行投标,如有违反,其投标和与此有关的联合体的投标将被拒绝。
4.2.2.5.联合体中标后,联合体各方应当共同与招标人签订合同,为履行合同向招标人承担连带责任。联合体牵头人应被授权作为联合体各方的代表,向招标人提交履约保证金、承担责任和接受指令,并负责整个合同的全面履行。
4.2.2.6.除非另有规定和说明,本招标文件(含招标公告)中的“投标人”一词亦指联合体各方。
4.3投标人须按照《佛山市发展和改革局等六部门关于规范招投标市场秩序、遏制弄虚作假等违规行为的意见》的要求签署《诚信投标承诺书》,由法定代表人签字并盖单位公章。(如为联合体投标人,则联合体单位分别提供)
4.4投标人(如为联合体投标人,则联合体单位分别提供)应有良好信誉,必须通过佛山市公共资源交易信息化综合平台和佛山市水利工程建设管理系统办理信用信息登记备案,在佛山市水务工程建设领域项目信息公开共享专栏的状态显示为“允许投标”,以招标代理机构在资格审查当天的查询结果为准。(负责设计的单位在诚信系统中资质类别为:供排水_设计类企业,负责勘察的单位在诚信系统中资质类别为:供排水_勘察类企业。)
4.4.1凡是在佛山市行政区域内参与市政供排水工程招投标活动的市场主体均应按照《佛山市水利局 佛山市发展和改革局 佛山市政务服务数据管理局关于印发<佛山市市政供排水建设市场信用管理办法>的通知》要求在佛山市公共资源交易信息化综合平台、佛山市水利工程建设管理系统(供排水信用信息平台)办理信用信息登记备案,以招标代理机构在资格审查当天的查询结果为准。
4.4.2广东省以外的投标人(如为联合体投标人,则联合体单位分别提供),须同时提供在广东建设信息网(网址:www.gdcic.net)“进粤企业和人员诚信信息登记平台”专栏关于投标人进粤企业及人员信息登记的网页打印件。
4.5对投标人拟派项目负责人的要求(联合体投标,则由联合体牵头人提供)
4.5.1对拟派项目负责人的资格要求:具有市政工程相关专业中级或以上职称(职称证书应以人社部门或者在人社部门核准备案的职称评审委员会颁发的为准)。
4.5.2拟派项目负责人必须在佛山市水利工程建设管理系统(供排水信用信息平台)登记备案的人员中选取。省外进粤企业,拟派项目负责人须在“进粤企业和人员诚信信息登记平台”办理了登记手续。
4.5.3需提供投标人近半年(扣除发布招标公告当月往前顺推6个月)为拟派项目负责人缴纳社保资金的有效的社保证明材料。以投标人(或其分支机构)所属当地社保管理部门出具的证明材料的原件或者复印件为准。
4.6企业业绩:投标人(如联合体投标,由牵头人提供)近三年内(自本项目招标公告发布之日起往前顺推,以合同签订载明的时间为准),须承接过至少一项建安费不少于人民币2500万元的给排水管道工程设计业绩。相关证明材料须包括合同协议书;如前述证明材料不能清晰反映有关特征和必要信息的,还须提供该项工程业绩的业主证明并须附有业主方的联系人及联系电话。
注:根据《佛山市水利局 佛山市发展和改革局 佛山市政务服务数据管理局关于印发<佛山市市政供排水建设市场信用管理办法>的通知》(佛市水利〔2022〕62号),未在佛山市水务工程建设领域项目信息公开共享专栏公开的工程业绩、从业人员等市场主体有关信息,不予认可,以招标代理机构在资格审查当天的查询结果为准。
4.7对投标人企业的信誉要求。(若联合体投标,则联合体各方均须满足)
4.7.1没有处于被责令停业,财产被接管、冻结,破产状态。
4.7.2没有受到取消投标资格的行政处罚。(此处所指的“处罚”,是指依据《中华人民共和国行政处罚法》作出的有关取消投标资格的行政处罚,且该行政处罚信息已按照行政执法公示制度公开,除此之外,其他以通知、通报等形式或依据规范性文件对投标人投标资格作出的限制,不属于此处所指的“处罚”范畴)
4.7.3在最近三年内没有骗取中标和严重违约及重大工程质量问题或重大安全生产事故。(此处“骗取中标”是指依据《中华人民共和国行政处罚法》所作出的《行政处罚决定书》中所认定的违法行为;“严重违约及重大工程质量问题或重大安全生产事故”则以司法、仲裁机构等出具的生效文件予以认定,其中的“重大”工程质量问题或“重大”安全生产事故,是指生效文件认定的“重大”事故等级达到《关于做好房屋建筑和市政基础设施工程质量事故报告和调查处理工作的通知》和《生产安全事故报告和调查处理条例》的标准;“最近三年”是指该项目招标公告发出之日起往前顺推三年,以《行政处罚决定书》或司法、仲裁机构等出具的生效文件的落款时间为准。)
4.7.4根据佛山市中级人民法院《启用执行联动机制决定书》和《协助执行通知书》的要求,投标人若为名单上的失信被执行人,不得参加本工程项目投标。
4.7.5根据《佛山市发展和改革局等8部门关于在公共资源交易事项中进行信用信息查询和实施联合奖惩的通知》(佛发改信用〔2019〕1号),对被佛山市公共信用信息管理系统列入失信名单的投标人,不得参加投标。
4.7.6根据《佛山市政务服务数据管理局等10部门关于深化工程建设项目招标投标制度改革促进经济高质量发展若干措施的通知 》(佛政数〔2022〕14 号),尚处于限制参与佛山市工程建设项目投标期内的潜在投标人,不得参加投标。
4.7.7根据《佛山市水利局 佛山市发展和改革局 佛山市政务服务数据管理局关于印发<佛山市市政供排水建设市场信用管理办法>的通知》(佛市水利〔2022〕62号),投标人存在经有关行政主管部门行政处理或认定的严重失信不良信用行为,不得参加投标;投标人在供排水信用信息平台被扣分分值20分(含本数)以上的,不得参加投标。
5.招标文件、图纸等资料的获取
5.1 凡有意参加投标者,可于2023年5月26日至投标截止时间前登录佛山市公共资源交易信息化综合平台下载招标文件、图纸等资料。具体操作方法请浏览“佛山市公共资源交易网”网站“交易指南”中的工程交易栏目。网址:http://ggzy.foshan.gov.cn,业务咨询电话:0757-83990765、0757-83991581。
5.2招标文件一经在佛山市公共资源交易网发布,视作已发放给所有投标人,各投标人应及时下载电子版招标文件(供下载的招标文件有PDF和WORD版本时,若有不一致,以招标人盖章的PDF版本招标文件为准)。否则所造成的一切后果由投标人自负。
6.投标保证金
6.1本工程要求投标人提交2.6万元的投标保证金。
6.2投标人应采用投标保函(电子保函/电子保单)的形式提交投标保证金。投标人应在投标截止时间前通过“佛山市公共资源交易信息化综合平台”登录保证机构的业务系统办理。
7.投标文件的递交
7.1投标文件递交的截止时间
7.1.1投标文件递交的起始时间:2023年6月16日8时30分,投标文件递交的截止时间:2023年6月16日9时30分。
7.1.2开标时间:2023年6月16日9时30分。
7.1.3递交投标文件起止时间与开标时间是否有变化,请密切留意招标澄清(答疑)、补充、修改等文件中的相关信息。
7.2 投标文件递交地址:投标人应于投标截止时间前将投标文件密封送达佛山市公共资源交易中心南海分中心开标二室211(地址:佛山市南海区桂城街道夏南路58号方舟一号建筑产业中心大楼二楼)。逾期送达或未送达指定地点的投标文件,招标人将不予受理。
7.3递交投标文件人员:
7.3.1 投标文件递交截止时间前,投标人(若为联合体投标,由联合体牵头人委派)的法定代表人或授权代理人须持相关身份证明文件到场递交投标文件。递交投标文件时,法定代表人或授权代理人须提交第二代身份证原件及复印件、法定代表人证明书原件、授权委托书原件(如有)。(递交投标文件的法定代表人或授权代理人须具有交易员资格,交易员在佛山市公共资源交易信息化综合平台的授权期限须在有效期内)。
7.4 投标人的法定代表人或授权代理人按规定递交了投标文件并确认投标文件密封情况后可结合实际选择是否现场参加开标会。未参加现场开标会的,视为默认开标结果。
8.发布公告的媒介
本次招标公告同时在佛山市公共资源交易中心南海分中心网页、佛山市公共资源交易网以及广东省招标投标监管网发布。公告内容和时间不一致时,以佛山市公共资源交易网发布的为准。
9.其他
9.1投标人要求澄清招标文件,以及招标人的澄清(答疑)、补充、修改等文件一律通过佛山市公共资源交易网提交和发布。各投标人应随时关注项目信息,及时登录佛山市公共资源交易网下载相关文件,否则所造成的一切后果由投标人自负。
9.2 递交投标文件的投标人少于3个的,招标人应当依法重新招标。
9.3 参与投标的法定代表人或授权代理人须具有交易员资格。
9.4 本次招标采用的评定标办法是 评定分离办法
10. 联系方式
招标人:佛山市南海区狮山镇工程建设中心
建设单位:佛山市南海区狮山美景污水处理有限公司
地址:佛山市南海区狮山镇
邮 编:528200
联系人:陈工
招标代理机构:广东木华项目管理有限公司
地 址:佛山市南海区桂城街道夏南路61号创越时代文化创意园4号楼412室
邮编:528200
联 系 人:杨展君、张定广
电 话:0757-86321861
电子邮件:muhuagd@sina.cn

1.招标条件
本招标项目杏坛镇二环路南段道路改造工程已由佛山市顺德区发展和改革局以《佛山市顺德区发展和改革局关于杏坛镇二环路南段道路改造工程可行性研究报告的批复》[顺发改资(杏坛)〔2022〕2号]批准建设,初步设计已由佛山市顺德区交通运输局以《佛山市顺德区交通运输局关于杏坛镇二环路南段道路改造工程初步设计的批复》(顺交建复〔2022〕31号)批准,项目业主为佛山市顺德区工程建设中心,建设资金来自财政资金,出资比例为100%,招标人为佛山市顺德区工程建设中心。项目已具备招标条件,现对该项目第一标段的施工监理进行公开招标。
2.项目概况与招标范围
2.1项目概况
2.1.1建设地点:佛山市顺德区
2.1.2项目主要建设内容与规模:项目位于顺德区杏坛镇,路线基本呈南北走向,起于杏龙路交叉口,由北往南延伸,终点至高富路交叉口,路线全长约4.805公里。本项目采用一级公路标准兼顾城市道路功能,主路设计速度60km/h,双向六车道,辅路设计速度30Km/h,双向四车道。全线采用沥青混凝土路面结构。一标范围为现状二环路,包括主线路面拓宽及沥青罩面、侧分带改建(新建、更新侧石)、标志标线恢复及完善、增设交通信号灯及监控、局部位置绿化迁改、补充等工作;同时为保证人非行通道的完整性,对现状破损辅道进行恢复,并进行沥青罩面。
本项目建安费清单预算价为81940412.00元。
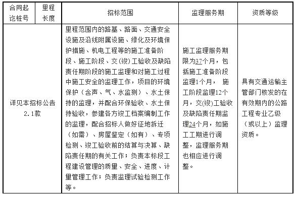
2.2 监理标段划分、招标范围及监理服务期
本项目施工监理共划分为1个监理标段,具体划分如下:
2.3 本招标项目监理服务费最高投标限价(招标控制价):¥1,477,184.00元
3.投标人资格要求
3.1 投标人应具有上述第2.2款表中所列相应资质,具有类似工程施工监理经验,并在人员等方面具有相应的施工监理能力。
投标人应进入交通运输部“全国公路建设市场信用信息管理系统”(https://glxy.mot.gov.cn/)中的公路工程施工监理资质企业名录,且投标人名称和资质与该名录中的相应企业名称和资质完全一致。
3.2 本项目 不接受 联合体投标。
3.3投标人须按照《佛山市发展和改革局等六部门关于规范招投标市场秩序、遏制弄虚作假等违规行为的意见》(佛发改招〔2013〕11号)的要求签署《诚信投标承诺书》,由法定代表人签字并盖单位公章。
3.4对投标人企业的信誉要求
3.4.1 投标人没有处于被责令停业,财产被接管、冻结,破产状态。
3.4.2投标人没有受到取消投标资格的行政处罚。(此处所指的“处罚”,是指依据《中华人民共和国行政处罚法》作出的有关取消投标资格的行政处罚,且该行政处罚信息已按照行政执法公示制度公开,除此之外,其他以通知、通报等形式或依据规范性文件对投标人投标资格作出的限制,不属于此处所指的“处罚”范畴)
3.4.3投标人在最近三年内没有骗取中标和严重违约及重大工程质量问题或重大安全生产事故。(此处“骗取中标”是指依据《中华人民共和国行政处罚法》所作出的《行政处罚决定书》中所认定的违法行为;“严重违约及重大工程质量问题或重大安全生产事故”则以司法、仲裁机构等出具的生效文件予以认定,其中的“重大”工程质量问题或“重大”安全生产事故,是指生效文件认定的“重大”事故等级达到《公路水运工程生产安全事故应急预案》和《生产安全事故报告和调查处理条例》的标准;“最近三年”是指该项目招标公告发布之日起往前顺推三年,以《行政处罚决定书》或司法、仲裁机构等出具的生效文件的落款时间为准)
3.4.4根据佛山市中级人民法院《启用执行联动机制决定书》和《协助执行通知书》的要求,投标人若为名单上的失信被执行人,且不得参加本项目投标。
3.4.5投标人在最新年度广东省公路工程从业单位信用评价结果(监理单位)(含无最新年度而上一年度有信用评价)信用等级未被评为D级;在最新年度的佛山市公路工程监理企业信用评价结果中,信用等级未被评为D级的;初次进入且无广东省最新年度信用评价等级的投标人,在最新年度全国公路从业单位(监理单位)信用评价结果中未被评为D级。
3.4.6根据《佛山市发展和改革局等8部门关于在公共资源交易事项中进行信用信息查询和实施联合奖惩的通知》(佛发改信用〔2019〕1号),对被佛山市公共信用信息管理系统列入失信名单的投标人,不得参加投标。
3.4.7根据《佛山市政务服务数据管理局等10部门关于深化工程建设项目招标投标制度改革促进经济高质量发展若干措施的通知》(佛政数〔2022〕14号)的文件规定,依法被限制其在我市范围内参与招标投标活动,尚处于限制期内的投标人,不得参加投标。
3.4.8在“信用中国”网站(https://creditchina.gov.cn)中被列入失信被执行人名单的投标人,在国家企业信用信息公示系统(https://gsxt.gov.cn)中被列入严重违法失信企业名单的投标人,均按否决投标处理。
3.5 与招标人存在利害关系可能影响招标公正性的法人、其他组织或者个人,不得参加投标。单位负责人①为同一人或者存在控股②、管理关系③的不同单位,不得参加同一标段投标或者未划分标段的同一招标项目投标。否则,相关投标均无效。
注:①单位负责人是指单位的法定代表人或者法律、行政法规规定代表单位行使职权的主要负责人。
②控股是指出资额占有限责任公司资本总额50%以上或者其持有的股份占股份有限公司股本总额50%以上的,以及出资额或者持有股份的比例虽然不足50%,但依其出资额或者持有的股份所享有的表决权已足以对股东会、股东大会的决议产生重大影响的。
③管理关系是指不具有出资持股关系的其他单位之间存在的管理与被管理关系。
4.投标报名及招标文件的获取
4.1 凡有意参加投标者,可于2023年05月26日至投标截止时间前登录佛山市公共资源交易信息化综合平台下载招标文件、图纸等资料。具体操作方法请浏览“佛山市公共资源交易网”网站“交易指南”中的工程交易栏目。网址:http://ggzy.foshan.gov.cn,业务咨询电话:0757-83990765、0757-83991581。
4.2 招标文件一经在广东省公共资源交易平台(粤公平)发布,视作已发放给所有投标人,各投标人应及时下载电子版招标文件及图纸(供下载的招标文件有PDF和WORD版本时,若有不一致,以招标人盖章的PDF版本招标文件为准)。否则所造成的一切后果由投标人自负。
5.投标保证金
5.1投标保证金的金额:人民币2.8万元。
5.2 投标人可自行选择采用现金或投标保函(或保单)的形式提交投标保证金。
6.投标文件的递交
6.1 投标文件递交的截止时间
6.1.1 投标文件递交的截止时间:2023年06月15日09时30分。
6.1.2 开标时间:2023年06月15日09时30分。
6.1.3 递交投标文件起止时间与开标时间是否有变化,请密切留意招标澄清(答疑)、补充、修改等文件中的相关信息。
6.2 投标文件递交地址:投标人应于投标截止时间前将投标文件密封送达佛山市顺德区大良街道新城区观绿路4号恒实置业广场1号楼裙楼顺德区公共资源交易中心4楼开标会议室,具体开标室以交易中心4楼大厅电子屏显示为准。
6.3投标文件递交截止时间前,投标人法定代表人或授权代理人需佩戴口罩,自觉配合工作人员有序进行交易员签到(指纹或身份证签到)及投标文件递交。投标文件递交后若离场,视为默认开标结果。
6.4参加投标的法定代表人或授权代理人须具有交易员资格。投标人可通过佛山市公共资源交易信息化综合平台及时新增、变更企业交易员。
7.发布公告的媒介
本次招标公告同时在 佛山市公共资源交易网、佛山市顺德区公共资源交易中心网 以及广东省招标投标监管网、广东省公共资源交易平台(粤公平)发布。公告内容和时间不一致时,以广东省公共资源交易平台(粤公平)发布的为准。
8.其他
8.1递交投标文件的投标人少于3个的,招标人应当依法重新招标。
8.2本次招标采用的评定标办法是 评定分离办法 。
9.联系方式
招 标 人:佛山市顺德区工程建设中心
地 址:佛山市顺德区大良街道新城区德民路行政服务中心西座四楼
联 系 人:曾工、余工
电 话:0757-22836885、0757-22836569
招标代理:广州金良工程咨询有限公司
地 址:佛山市禅城区岭南大道北129号碧桂城市花园中区一座17楼(佛山分公司)
联 系 人:王小姐、关小姐
电话:0757-83130807、83130272
电子邮箱:gzjlfs828@163.com
招标监督部门:佛山市顺德区政务服务数据管理局
电 话:0757-22832272、0757-22836721、0757-22836735
地 址:佛山市顺德区大良德民路行政服务中心东座 3 楼交易执法科
邮 编:528300

5月23日,有着“氢能奥运会”之称的2023世界氢能技术大会在广东佛山南海区樵山文化中心开幕。本届大会以“氢能与双碳战略:从现在到未来”为主题,为观众集中展示当前氢能技术方面的最新研究成果。共有来自126家国内外氢能领域企业参展,宇通携氢燃料公交、环卫、重卡三款车型参展,全系氢燃料产品集中亮相现场,引得在场诸多嘉宾关注。
5月24日展会同期举办主题为《氢交通·新应用》的论坛上,河南省氢能与燃料电池汽车产业研究院院长张龙海以“宇通燃料电池商用车的研发与产业化”为主题进行同期论坛演讲,向与会嘉宾着重介绍了宇通氢燃料“全系商用车+全场景应用”的产业布局。
河南省氢能与燃料电池汽车产业研究院院长张龙海
“氢燃料全系商用车+全场景应用”
彰显宇通氢能实力
宇通作为国内最早一批开展氢燃料客车研发生产的企业,针对氢燃料的技术特性,精准切入应用场景,目前已推出包括客车、公交、环卫、重卡、轻卡等车型在内的全系氢燃料商用车产品。通过落地项目,成功验证“城市公交、客运团体、市政环卫、冷链物流、渣土搅拌、重型牵引”的氢燃料应用场景。
在展会现场展出了宇通10.5米氢燃料公交车,主要适用于人流密集、长距离运营的城市干线、支线公交场景,该车具备“加氢快、能耗低、宽适应”等多方面优势,加满氢仅需5-10分钟,满足运营一天的续航里程要求。在城市公交应用场景下,重点是通过项目落地助力产业初期孵化,起到引领示范作用。通过公交线路排布,指引基础设施布局,是支持产业快速发展的重要切入点。
展会现场另外一台氢燃料牵引车也获得高度关注。在运营强度较大、距离较长的“人歇车不歇”应用场景下,宇通氢燃料重型牵引车能最大化发挥自身“高功率、低功耗、宽适应”技术优势:采用大功率电驱系统,起步快,后劲足,电机系统效率≥96%;采用高效“电-电混合动力系统”,确保系统工作在高效区,降低氢耗;整车通过高寒测试,-30℃静态启动,0-2500m高海拔自适应,满足更宽的应用区域。
环卫车辆因应用场景的特殊性,经常需要夜间作业,低噪音、高效率、低能耗的氢燃料产品成为行业新选择。宇通本次现场展示的氢燃料洗扫车,能够全面满足城区各类道路的路面洗扫保洁、路标、广告牌的清洗作业要求。最快8分钟的加氢时间,提供更长的作业时间,提升连续作业效率,全景前风挡设计,透视折叠门提供更大视野,更好保证作业安全。
“探索应用场景,助力产业前行”
体现宇通行业担当
氢能作为一种高效、清洁的能源备受关注,被广泛应用于交通、能源、工业等领域,绿色低碳出行早已成为行业共识。
宇通作为新能源商用车引领者,早已认识到了氢能源商用车发展的重大意义,河南省氢能与燃料电池汽车产业研究院院长张龙海在会上表示:“扩宽氢能应用场景,探索可持续发展的燃料电池汽车推广应用模式,为氢能应用积累经验,奠定产业基础。”
河南省氢能与燃料电池汽车产业研究院院长张龙海
随着氢能源车辆产业不断发展,宇通已成功验证“公交、客运、环卫、物流”等适合氢燃料产品的应用场景。未来,通过公交、环卫、城建、物流等带动储运加氢基础设施建设,氢、站、车、用协同发展,进一步助力氢能产业快速布局。
其次,要实现产业链自主可控,关键在于技术突破,占据产业制高点。为此,宇通早在2009年就布局氢燃料电池技术的研发,经过14年研发积累,取得了162项国家专利,形成相关标准45项,组建了国内领先的研发团队,并战略投资了亿华通、重塑、唐锋等燃料电池关键零部件企业,具备了“整车、动力系统和关键零部件”三级试验测试能力,实现了氢能产业相关技术领域的创新领航。
并且,由宇通牵头,联合知名高校和科研院所、及产业链优势企业,成立河南省氢能与燃料电池汽车产业研究院,开展联合技术攻关,实现贯通氢能绿色制取、安全致密储输和全产业链高效利用,解决产业三大难题。
宇通将全力做好国家示范应用工作,快速推进燃料电池商用车的全场景示范和大规模推广,通过“示范城市-重点城市-全球推广”三步走,率先建立市场领先优势,发挥龙头带动效应,构建自主可控、全球一流的氢能产业生态。
未来,在氢能产业发展的全新赛道上,宇通将始终坚持创新引领,带动我国氢能与燃料电池汽车产业高质量发展,为助力“双碳”目标早日实现贡献更多力量。
微信
新浪微博
QQ空间
QQ好友
豆瓣
Facebook
Twitter



