顺德职业技术学院机器视觉实验室项目招标公告
项目概况
顺德职业技术学院机器视觉实验室招标项目的潜在投标人应在广东省政府采购网https://gdgpo.czt.gd.gov.cn/获取招标文件,并于2023年06月30日09时00分(北京时间)前递交投标文件。
一、项目基本情况
项目编号:FSRY-G23006
项目名称:顺德职业技术学院机器视觉实验室
采购方式:公开招标
预算金额:1,401,200.00元
采购需求:
合同包1(顺德职业技术学院机器视觉实验室):
合同包预算金额:1,401,200.00元
本合同包不接受联合体投标
合同履行期限:合同签订生效后60个自然日。
二、申请人的资格要求:
1.投标供应商应具备《中华人民共和国政府采购法》第二十二条规定的条件,提供下列材料:
1)具有独立承担民事责任的能力:提供营业执照副本或其他证明文件扫描件。
2)有依法缴纳税收和社会保障资金的良好记录:提供《中华人民共和国政府采购法》《中华人民共和国政府采购法实施条例》要求的证明材料;或提供《政府采购供应商资格信用承诺函》(承诺函可参考公告附件格式或自拟)。
3)具有良好的商业信誉和健全的财务会计制度:提供《中华人民共和国政府采购法》《中华人民共和国政府采购法实施条例》要求的证明材料;或提供《政府采购供应商资格信用承诺函》(承诺函可参考公告附件格式或自拟)。
4)履行合同所必需的设备和专业技术能力:提供《政府采购供应商资格信用承诺函》(承诺函可参考公告附件格式或自拟)。
5)参加采购活动前3年内,在经营活动中没有重大违法记录:提供《政府采购供应商资格信用承诺函》(承诺函可参考公告附件格式或自拟)。重大违法记录,是指供应商因违法经营受到刑事处罚或者责令停产停业、吊销许可证或者执照、较大数额罚款等行政处罚。(根据财库〔2022〕3号文,“较大数额罚款”认定为200万元以上的罚款,法律、行政法规以及国务院有关部门明确规定相关领域“较大数额罚款”标准高于200万元的,从其规定)
2.落实政府采购政策需满足的资格要求:
合同包1(顺德职业技术学院机器视觉实验室)落实政府采购政策需满足的资格要求如下:
采购包整体非专门面向中小企业项目。
3.本项目的特定资格要求:
合同包1(顺德职业技术学院机器视觉实验室)特定资格要求如下:
(1)供应商未被列入“信用中国”网站(www.creditchina.gov.cn)“记录失信被执行人或重大税收违法案件当事人名单或政府采购严重违法失信行为”记录名单;不处于中国政府采购网(www.ccgp.gov.cn)“政府采购严重违法失信行为信息记录”中的禁止参加政府采购活动期间。(以资格审查人员于投标截止时间当天在“信用中国”网站(www.creditchina.gov.cn)及中国政府采购网(http://www.ccgp.gov.cn/)查询结果为准,如相关失信记录已失效,供应商需提供相关证明资料)。
(2)单位负责人为同一人或者存在直接控股、管理关系的不同供应商,不得同时参加本采购项目投标。为本项目提供整体设计、规范编制或者项目管理、监理、检测等服务的供应商,不得再参与本项目投标。投标函相关承诺要求内容。
三、获取招标文件
时间:2023年06月09日至2023年06月16日,每天上午00:00:00至12:00:00,下午12:00:00至23:59:59(北京时间,法定节假日除外)
地点:广东省政府采购网https://gdgpo.czt.gd.gov.cn/
方式:在线获取
售价:免费获取
四、提交投标文件截止时间、开标时间和地点
2023年06月30日09时00分00秒(北京时间)
递交文件地点:广东省政府采购网https://gdgpo.czt.gd.gov.cn/
开标地点:广东省政府采购网https://gdgpo.czt.gd.gov.cn/
五、公告期限
自本公告发布之日起5个工作日。
六、其他补充事宜
1.本项目采用电子系统进行招投标,请在投标前详细阅读供应商操作手册,手册获取网址:https://gdgpo.czt.gd.gov.cn/help/transaction/download.html。投标供应商在使用过程中遇到涉及系统使用的问题,可通过020-88696588 进行咨询或通过广东政府采购智慧云平台运维服务说明中提供的其他服务方式获取帮助。
2.供应商参加本项目投标,需要提前办理CA和电子签章,办理方式和注意事项详见供应商操作手册与CA办理指南,指南获取地址:https://gdgpo.czt.gd.gov.cn/help/problem/。
3.如需缴纳保证金,供应商可通过'广东政府采购智慧云平台金融服务中心'(http://gdgpo.czt.gd.gov.cn/zcdservice/zcd/guangdong/),申请办理投标(响应)担保函、保险(保证)保函。
七、对本次招标提出询问,请按以下方式联系。
1.采购人信息
名 称:顺德职业技术学院
地 址:佛山市顺德区大良街道德胜东路
联系方式:0757-22327110
2.采购代理机构信息
名 称:佛山市如壹招标代理有限公司
地 址:广东省佛山市顺德区大良近良居委会鉴海南路美食城(后面)六福苑二层B09号
联系方式:0757-22381428
3.项目联系方式
项目联系人:梁先生
电 话:0757-22381428

广东省国际工程咨询有限公司(以下简称“采购代理机构”)受佛山市新之源污水处理有限公司(以下简称“招标人”)委托对佛山市新之源污水处理有限公司2023-2024年聚合氯化铝采购项目(招标编号:JG2023(SZ)XZ0054 )进行公开招标采购,欢迎符合资格条件的投标人投标。
一、项目名称:佛山市新之源污水处理有限公司2023-2024年聚合氯化铝采购项目
二、项目编号:JG2023(SZ)XZ0054
三、服务期:1年。
四、招标内容:
项目预算(最高投标限价):5979181元/年,具体最高投标单价及投标最高限价如下:
注:(1)投标人必须具备独立完成本项目的内容的能力,中标后不允许分包、转包。
(2)详细内容见招标文件第二章“项目需求”部分。
(3)投标人所报的投标总价不得高于本项目的最高投标限价,所报的单价报价含税(元/吨)不得高于本项目的最高投标单价限价,否则其投标视为无效投标。
(4)本项目执行“综合单价固定不变价”,各投标人需根据自身实际情况和招标人需求,进行报价,招标人不因为合同实施过程的材料、人工、机械、设备等的价格涨落而调整合同单价。
五、投标人资格:
1、投标人必须是在中华人民共和国范围内注册的独立法人或其他组织。企业法人应持有合法有效营业执照;事业法人应持有事业单位法人证书;其他组织提供其他组织的营业执照或执业许可证。单位负责人为同一人或者存在控股、管理关系的不同单位,不得同时参加本招标项目投标,否则相关投标均无效;
2、投标人必须是水处理用液体聚合氯化铝的制造商,或是水处理用液体聚合氯化铝的制造商出具的针对本项目的唯一授权代理商(制造商与同一制造商授权的代理商不得同时参与本项目投标)。
3、投标人须提供有CMA资质的第三方检测机构出具符合本项目水处理剂聚合氯化铝的主要质量指标的检验报告。
注:①水处理剂聚合氯化铝的主要质量指标,详见第二章《项目需求》“★项目技术/服务要求:三、水处理剂聚合氯化铝的主要质量指标”
②检测报告须为2021年1月1日以后出具的产品检验报告,报告显示供应商拟投产品的相关指标符合本项目水处理剂聚合氯化铝的主要质量指标,且报告内容不能有缺页。须提供上述报告的复印件并加盖投标人公章。
4、投标人自2021年1月1日(以合同签订时间为准)至今,水处理用液体聚合氯化铝任意连续12个月的销售量不少于8500吨或任意连续12个月销售额不少于470万元人民币。(须提供合同关键页(或供货协议)复印件及证明材料(销售发票复印件并加盖投标人公章;如合同(或供货协议)未能反映实际销售量,须提供由供货对象出具的书面证明加盖供货对象公章,内容必须写明采购时间段、实际采购数量,采购总金额,并注明联系人电话,以便招标人进行核对。))
5、本项目不接受联合体参加投标。
六、网上获取采购文件和下载招标文件:(系统注册称呼为供应商,本处供应商与投标人同义)
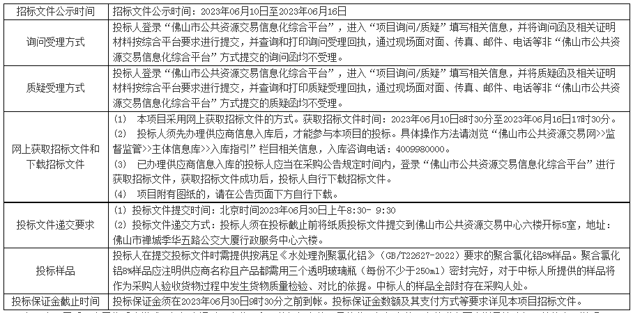
1、本项目采用网上获取采购文件的方式。符合资格的供应商须先办理供应商信息入库后,才能参与本项目的投标。具体操作方法请浏览“佛山市公共资源交易网-监督监管-主体信息库-入库指引”栏目相关信息,入库咨询电话:4009980000。
2、已办理供应商信息入库的供应商应当在2023年06月10日08时30分起至2023年06月16日17时30分止,登录“佛山市公共资源交易信息化综合平台”进行网上获取采购文件。
七、投标人须按照《佛山市电子化政府采购管理暂行办法》和电子招标文件要求进行网上获取招标文件。有关操作及要求详见其他事项说明。
八、其他事项说明:
九、本项目采用电子化采购模式,投标人通过网上获取和下载招标文件(具体获取招标文件及文件递交要求详见第八条“其他事项说明”)。
十、投标截止:2023年06月30日09:30(北京时间)。
十一、提交投标文件地点:佛山市公共资源交易中心开标5室(佛山市禅城区季华五路28号公交大厦6楼)。
十二、开标时间:2023年06月30日09:30(北京时间)。
十三、开标地点:佛山市公共资源交易中心开标5室(佛山市禅城区季华五路28号公交大厦6楼)。
十四、本公告期限(5个工作日)自2023年06月10日至2023年06月30日止。
十五、本项目非工程招标及非政府采购,本次招标采用的评定标办法是最低价法。
十六、联系事项
招标人:佛山市新之源污水处理有限公司
地 址:佛山市禅城区忠义路58号
电 话:0757-83378490
联系人:林工
采购代理机构:广东省国际工程咨询有限公司
地 址:广州市越秀区环市中路316号金鹰大厦10楼
电 话:020-83543314
联 系 人:钟工、胡工
项目概况
九江变电站至九江大道10KV电缆线路通道建设项目采购项目的潜在供应商应在广东省政府采购网https://gdgpo.czt.gd.gov.cn/获取采购文件,并于 2023年06月21日 09时30分 (北京时间)前提交响应文件。
一、项目基本情况
项目编号:JJ-2023-014
项目名称:九江变电站至九江大道10KV电缆线路通道建设项目
采购方式:竞争性磋商
预算金额:3,102,160.09元
采购需求:
合同包1(九江变电站至九江大道10KV电缆线路通道建设项目):
合同包预算金额:3,102,160.09元
本合同包不接受联合体投标
合同履行期限:90个日历天。工期不因雨天、假期及办理各方面的手续等因素而延长;实际开工日期以采购人或监理单位发出的开工令为准。
二、申请人的资格要求:
1.投标供应商应具备《中华人民共和国政府采购法》第二十二条规定的条件,提供下列材料:
1)具有独立承担民事责任的能力:在中华人民共和国境内注册的法人或其他组织或自然人,投标(响应)时提交有效的营业执照(或事业法人登记证或身份证等相关证明)扫描件。分支机构投标的,须提供总公司和分公司营业执照扫描件,总公司出具给分支机构的授权书。
2)有依法缴纳税收和社会保障资金的良好记录:提供下列材料之一即可:(1)提供投标截止日前6个月内任意1个月依法缴纳税收和社会保障资金的相关材料。如依法免税或不需要缴纳社会保障资金的,提供相应证明材料。(2)提供《政府采购供应商资格信用承诺函》。
3)具有良好的商业信誉和健全的财务会计制度:供应商必须具有良好的商业信誉和健全的财务会计制度(提供2022年度经审计的财务状况报告或基本开户行出具的资信证明或提供《政府采购供应商资格信用承诺函》)。
4)履行合同所必需的设备和专业技术能力:按投标(响应)文件格式填报设备及专业技术能力情况。
5)参加采购活动前3年内,在经营活动中没有重大违法记录:参照响应承诺函相关承诺格式内容。重大违法记录,是指供应商因违法经营受到刑事处罚或者责令停产停业、吊销许可证或者执照、较大数额罚款等行政处罚。(根据财库〔2022〕3号文,“较大数额罚款”认定为200万元以上的罚款,法律、行政法规以及国务院有关部门明确规定相关领域“较大数额罚款”标准高于200万元的,从其规定)
2.落实政府采购政策需满足的资格要求:
合同包1(九江变电站至九江大道10KV电缆线路通道建设项目)落实政府采购政策需满足的资格要求如下:
采购包整体专门面向中小企业采购。响应供应商须为中小微型企业。监狱企业、残疾人福利单位视同小型、微型企业。符合中小微企业划分标准的个体工商户,视同中小微企业。
注:
(1)采购标的对应的中小企业划分标准所属行业为:建筑业。
(2)中小微型企业(个体工商户)以供应商填写的《中小企业声明函》(见响应文件格式)为判定标准。
(3)残疾人福利性单位以供应商填写的《残疾人福利性单位声明函》(见响应文件格式)为判定标准。
(4)监狱企业须供应商提供由省级以上监狱管理局、戒毒管理局(含新疆生产建设兵团)出具的属于监狱企业的证明文件,否则不予认定。
3.本项目的特定资格要求:
合同包1(九江变电站至九江大道10KV电缆线路通道建设项目)特定资格要求如下:
(1)供应商未被列入“信用中国”网站(www.creditchina.gov.cn)“记录失信被执行人或重大税收违法案件当事人名单或政府采购严重违法失信行为”记录名单;不处于中国政府采购网(www.ccgp.gov.cn)“政府采购严重违法失信行为信息记录”中的禁止参加政府采购活动期间。(以资格审查人员于投标(响应)截止时间当天在“信用中国”网站(www.creditchina.gov.cn)及中国政府采购网(http://www.ccgp.gov.cn/)查询结果为准,如相关失信记录已失效,供应商需提供相关证明资料)。
(2)单位负责人为同一人或者存在直接控股、 管理关系的不同供应商,不得同时参加本采购项目(或采购包) 投标(响应)。 为本项目提供整体设计、 规范编制或者项目管理、 监理、 检测等服务的供应商, 不得再参与本项目投标(响应)。 投标(报价) 函相关承诺要求内容。
(3)响应供应商须具备以下①或②资质中的任何一种资质: ①具备建设行政主管部门核发的输变电工程专业承包三级以上(含三级)资质; ②具备建设行政主管部门核发的电力工程施工总承包三级以上(含三级)资质。
(4)响应供应商须具备有效的承装类《承装(修、试)电力设施许可证》五级(或以上)证书。
(5)响应供应商必须通过2022年佛山供电局B类生产项目合格承包商线路附属设施维修专业资质审查(相关文件以生技部20230023号文为准,如有新的文件按最新的文件执行),投标人须提供证明文件复印件并加盖投标人公章。
(6)响应供应商必须具备建设行政主管部门颁发的有效的《安全生产许可证》。
三、获取采购文件
时间: 2023年06月09日 至 2023年06月16日 ,每天上午 00:00:00 至 12:00:00 ,下午 12:00:00 至 23:59:59 (北京时间,法定节假日除外)
地点:广东省政府采购网https://gdgpo.czt.gd.gov.cn/
方式:在线获取
售价: 免费获取
四、响应文件提交
截止时间: 2023年06月21日 09时30分00秒 (北京时间)
地点:广东省政府采购网https://gdgpo.czt.gd.gov.cn/
五、开启
时间: 2023年06月21日 09时30分00秒 (北京时间)
地点:广东省政府采购网https://gdgpo.czt.gd.gov.cn/
六、公告期限
自本公告发布之日起3个工作日。
七、其他补充事宜
1.本项目采用电子系统进行招投标,请在投标前详细阅读供应商操作手册,手册获取网址:https://gdgpo.czt.gd.gov.cn/help/transaction/download.html。投标供应商在使用过程中遇到涉及系统使用的问题,可通过020-88696588进行咨询或通过广东政府采购智慧云平台运维服务说明中提供的其他服务方式获取帮助。
2.供应商参加本项目投标,需要提前办理CA和电子签章,办理方式和注意事项详见供应商操作手册与CA办理指南,指南获取地址:https://gdgpo.czt.gd.gov.cn/help/problem/。
3.如需缴纳保证金,供应商可通过'广东政府采购智慧云平台金融服务中心'(http://gdgpo.czt.gd.gov.cn/zcdservice/zcd/guangdong/),申请办理投标(响应)担保函、保险(保证)保函。
4.供应商应从广东省政府采购网(https://gdgpo.czt.gd.gov.cn/)上广东政府采购智慧云平台(以下简称“云平台”)的政府采购供应商入口进行免费注册后,登录进入项目采购系统完成项目响应登记并在线获取磋商文件(未按上述方式获取磋商文件的供应商,其响应资格将被视为无效)。
5.请投标/报价人按“远程开标”有关要求,在投标/报价截止时间前上传加密的电子投标/报价文件,未按要求上传的将视为自动放弃投标/报价。
6.在开标/唱价截止时间前,请各投标/报价人核实并确认填写授权代表的姓名与手机号码,若因填写的授权代表信息有误而导致的不良后果,由供应商自行承担。
7.开标/唱价时,供应商应当使用编制本项目(采购包)电子投标/报价文件时加密所用数字证书开始解密,在规定的解密时限内完成。各供应商在参加开标/唱价之前须自行对使用电脑的网络环境、驱动安装、客户端安装以及数字证书的有效性等进行检测,确保可以正常使用。
8.在谈判/磋商期间,报价人未按要求在云平台“等候大厅”填写/响应谈判/磋商承诺和报价而导致的不良后果,由报价人自行承担。
9.本项目最高限价为人民币2947052.09元。
八、凡对本次采购提出询问,请按以下方式联系。
1.采购人信息
名 称:佛山市南海区九江镇工程建设中心
地 址:广东省佛山市南海区九江镇江滨路8号
联系方式:0757-86560500
2.采购代理机构信息
名 称:佛山市伟源招标代理有限公司
地 址:广东省佛山市南海区佛山市南海区桂城南桂东路38号房地产发展大厦主楼9楼3号
联系方式:0757-86230148
3.项目联系方式
项目联系人:马先生
电 话:0757-86230148

微信
新浪微博
QQ空间
QQ好友
豆瓣
Facebook
Twitter



