顺德乐从镇北围综合能源站项目施工总承包招标公告
1.招标条件
乐从镇北围综合能源站项目施工总承包 已由 佛山市顺德区发展和改革局 批准建设,招标人为 广东省佛山市乐顺聚源投资有限公司 ,建设资金来自 企业自筹 ,已具备招标条件,现进行公开招标。
2.工程概况与招标范围
2.1 建设地点:佛山市顺德区乐从镇环镇南路以南、创兴八路以西地块。
2.2 项目建设规模:本项目拟建一座二级加油站,规划用地面积 4439.19 平方米,主要新建综合站房一栋 2 层,占地面积 171m2,建筑面积 342 m2;新建加油棚面积 368.82m2。油罐区埋设卧式双层汽油罐 30 立方米 2 个、卧式双层汽油罐 50 立方米 1 个、卧式双层柴油罐 50 立方米 1 个:设置配六枪三油品加油机 6台,5 个停车位(其中 5 个充电桩车位) 及相应管道、电气线路等。
2.3 计划工期:120日历天,具体开工日期以发包人发出的书面开工通知或监理人审批后发出的书面开工令为准。发包人发出的书面开工通知或监理人审批后发出的书面开工令后90日历天内必须完成工程主体结构并通过发包人验收,120日历天内所有工程内容(含设备安装)必须竣工验收合格并完成办理相关竣工验收备案手续,达到移交场地及交钥匙的标准。工期不因雨天、假期及办理各方面的手续等原因而延长。
2.4 招标控制价(最高投标限价): 7371347.52(元)
2.5 本招标工程共分 1 个标段,各标段招标内容、规模和招标控制价(最高投标限价):
乐从镇北围综合能源站项目施工总承包,具体内容包括但不限于:地基与基础工程、主体工程、钢结构工程、装饰装修工程、给排水工程、电气工程、弱电工程、暖通工程、工艺工程(含柴油罐、汽油罐、潜油泵、加油机)、设备的采购与安装工程、室外配套工程(含围墙、行车道路、花基/路沿牙石、加油岛、排水沟及井)等,具体详见招标人提供的设计图纸及工程量清单。招标控制价为:7371347.52(元)
2.6 承包方式:包工、包料、包工期、包安全、包文明施工,☑综合单价包干□固定总价包干。
2.7 工程质量要求:执行国家、省或行业现行的工程建设质量验收标准及规范,须达到合格标准。
2.8 安全文明施工要求: 符合国家、省、市安全生产、文明施工管理相关规定。
3.资格审查方式
本工程采用“资格后审”的方式确定合格投标人。
4.投标人资格要求
投标人应具备承担本工程设计施工的资质条件、能力和信誉,具体要求如下:
4.1 法人资格
投标人应具有独立法人资格并依法取得营业执照,营业执照处于有效期(若为联合体投标的,联合体各方均应符合本条要求,并提供相应证明资料)。
4.2 对投标人企业的资质要求
4.2.1 投标人须具有承接本工程所需的建设行政主管部门核发的有效的建筑工程施工总承包三级或以上资质和石油化工工程施工总承包三级或以上资质。
[注:资质证书有效期延续符合《住房和城乡建设部办公厅关于建设工程企业资质有关事宜的通知》 (建办市函(2022] 361号) 文件规定的按其执行。]
4.2.2 本工程 接受 联合体投标,联合体成员数量不超过2家。联合体投标的须以 具有建筑工程施工总承包资质 的单位作为牵头人。
4.3 单独投标人(或联合体各方)须持有有效的《安全生产许可证》。
4.4 单独投标人(或联合体牵头人)须按照《佛山市发展和改革局等六部门关于规范招投标市场秩序、遏制弄虚作假等违规行为的意见》的要求签署《诚信投标承诺书》,由法定代表人签字并盖单位公章。
4.5 单独投标人(或联合体各方)应在佛山市建筑诚信评价体系管理平台(指新诚信管理平台)中办理登记并获得对应行业的建筑行业诚信档案。
4.5.1 佛山市建筑诚信评价体系管理平台(指新诚信管理平台:https://218.13.12.85/fssjzcx/website/index.jsp,下同)的考评等级为D级或以上且状态显示为“正常”(以资格审查当天的查询结果为准)。
4.5.2 广东省以外的投标人,须提供在广东建设信息网(网址:www.gdcic.net)“进粤企业和人员诚信信息登记平台”专栏关于投标人进粤企业及人员信息登记的网页打印件。
4.6 对单独投标人(或联合体牵头单位)拟派项目负责人的要求
4.6.1 对拟派项目负责人的资格要求:须具备注册于投标人本单位的 建筑工程 专业 二 级(或以上级)注册建造师执业资格证书(在广东省外注册的建造师必须是一级建造师;在广东省内注册的二级建造师可提供“取得广东省二级建造师、二级注册结构工程师、二级注册建筑师注册管理信息系统”的个人详细信息网页打印件),并持有有效的《安全生产考核合格证(B证)》(投标人可提供所在省份相关建筑施工企业管理人员安全生产考核信息系统的证书查询信息网页打印件或电子证照打印件)。
4.6.2 拟派项目负责人必须在 佛山市建筑诚信评价体系管理平台(指新诚信管理平台) 登记的人员中选取,并且拟派项目负责人必须在资格审查当日未被锁定。省外进粤企业,拟派项目负责人须在“进粤企业和人员诚信信息登记平台”办理了登记手续。
4.6.3 拟派项目负责人没有在其他在建项目中担任项目负责人。
4.6.4 需提供投标人近期(扣除发布招标公告当月往前顺推 6 个月,即2022 年12月至2023年5月为拟派项目负责人缴纳社保资金的有效的社保证明材料。以投标人(或其分支机构)所属当地社保管理部门出具的证明材料的原件的扫描件为准。
注:①投标人因所在地区社保查询的不同规定,如只能查询至查询日的上上月,不能提供规定社保区间的社保证明的,供应商如提供了政府部门的社保管理相应文件,其所提供的社保可以按当地的文件要求相应顺推,否则,不予认可。②对受疫情影响,供应商单位无法按时缴纳企业职工社会保险费的,应附上政府相关部门发布的关于暂缓缴交社会保险费用的通知文件复印件或网页截图扫描件,否则不予认可。③疫情期间,供应商能提供相关证明文件证明符合国家减免政策的,可根据政策的要求无需提供减免月份的社保,否则必须按招标文件要求提供社保。为拟派项目负责人缴纳社保资金的有效的社保证明材料。以投标人(或其分支机构)所属当地社保管理部门出具的证明材料的原件的扫描件为准。
4.6.5 投标人应慎重考虑选派一名工程项目负责人参加多个工程项目的投标竞争,如拟派项目负责人在两个及以上工程项目均中标的,只能按照不同工程项目中标通知书发出的时间先后,担任本企业最先中标工程项目的投标项目负责人。如本工程项目为后确定该企业为中标人的,招标人将取消其中标资格。
4.6.6 单独投标人(或联合体牵头单位)拟派专职安全人员 1 名,均须具有《安全生产考核合格证(C证)或安全生产考核合格证(综合类C3证)》(投标人可提供所在省份相关建筑施工企业管理人员安全生产考核信息系统的证书查询信息网页打印件或电子证照打印件),且为投标单位在职人员。需提供投标人近期(扣除发布招标公告当月往前顺推 6 个月,即 2022 年12月至2023年5月)为拟派专职安全人员缴纳社保资金的有效的社保证明材料。以投标人(或其分支机构)所属当地社保管理部门出具的证明材料的原件的扫描件或复印件为准。
4.7 对单独投标人(或联合体各方)企业的信誉要求
4.7.1 没有处于被责令停业,财产被接管、冻结,破产状态。
4.7.2 没有受到取消投标资格的行政处罚。(此处所指的“处罚”,是指依据《中华人民共和国行政处罚法》作出的有关取消投标资格的行政处罚,且该行政处罚信息已按照行政执法公示制度公开,除此之外,其他以通知、通报等形式或依据规范性文件对投标人投标资格作出的限制,不属于此处所指的“处罚”范畴)
4.7.3 在最近三年内没有骗取中标和严重违约及重大工程质量问题或重大安全生产事故。(此处“骗取中标”是指依据《中华人民共和国行政处罚法》所作出的《行政处罚决定书》中所认定的违法行为;“严重违约及重大工程质量问题或重大安全生产事故”则以司法、仲裁机构等出具的生效文件予以认定,其中的“重大”工程质量问题或“重大”安全生产事故,是指生效文件认定的“重大”事故等级达到《关于做好房屋建筑和市政基础设施工程质量事故报告和调查处理工作的通知》和《生产安全事故报告和调查处理条例》的标准;“最近三年”是指该项目招标公告 发出之日起往前顺推三年,以《行政处罚决定书》或司法、仲裁机构等出具的生效文件的落款时间为准)
4.7.4 根据佛山市中级人民法院《启用执行联动机制决定书》和《协助执行通知书》的要求,投标人若为名单上的失信被执行人,不得参加本工程项目投标。
4.7.5 根据《佛山市发展和改革局等8部门关于在公共资源交易事项中进行信用信息查询和实施联合奖惩的通知》(佛发改信用〔2019〕1号),对被佛山市公共信用信息管理系统列入失信名单的投标人,不得参加投标。
4.7.6 根据《佛山市顺德区住房城乡建设和水利局关于进一步加强建筑行业诚信惩戒工作的通知》(顺住建发〔2020〕30号),对被列入黑名单的企业和个人,不得参加投标。
4.7.7根据《佛山市政务服务数据管理局等10部门关于深化工程建设项目招标投标制度改革促进经济高质量发展若干措施的通知》(佛政数〔2022〕14号),依法依规被严格限制其在我市范围内参与招标投标活动,尚处于限制期内的投标人,不得参与投标。
4.7.8 与招标人存在利害关系可能影响招标公正性的法人、其他组织或者个人,不得参加投标。单位负责人为同一人或者存在控股、管理关系的不同单位,不得参加同一标段投标或者未划分标段的同一招标项目投标。否则,相关投标均无效。
5.招标文件、图纸等资料的获取
5.1 凡有意参加投标者,可于 2023年 6 月 13 日至投标截止时间前登录佛山市公共资源交易信息化综合平台下载招标文件、图纸等资料。具体操作方法请浏览“佛山市公共资源交易网”网站“交易指南”中的工程交易栏目。网址:http://ggzy.foshan.gov.cn,业务咨询电话:0757-83990765、0757-83991581。
5.2 招标文件一经在佛山市公共资源交易网发布,视作已发放给所有投标人,各投标人应及时下载电子版招标文件及图纸(供下载的招标文件有PDF和WORD版本时,若有不一致,以招标人盖章的PDF版本招标文件为准)。否则所造成的一切后果由投标人自负。
6.投标保证金
6.1 本工程要求投标人提交 100,000.00 元的投标保证金。
6.2 投标人可自行选择采用现金或投标担保的形式提交投标保证金。
7.投标文件的递交
7.1 投标文件递交的截止时间
7.1.1 投标文件递交的截止时间: 2023 年 7 月4日9 时 30 分。
7.1.2 开标时间: 2023年 7 月 4 日 9 时 30 分。
7.1.3 递交投标文件起止时间与开标时间是否有变化,请密切留意澄清(答疑)、补充、修改等文件中的相关信息。本项目采用远程解密,投标人无需到达顺德区公共资源交易中心参与开标会议。
7.2 投标人须在投标截止前将加密的投标文件通过佛山市公共资源交易网成功上传,开标地点:佛山市顺德区公共资源交易中心指定开标室(地址:佛山市顺德区大良街道新城区观绿路4号恒实置业广场1号楼裙楼顺德区公共资源交易中心4楼,具体开标室以交易中心4楼大厅电子屏显示为准)。
8.发布公告的媒介
本次招标公告同时在佛山市顺德区公共资源交易中心网以及广东省招标投标监管网、佛山市公共资源交易网发布。公告内容和时间不一致时,以佛山市公共资源交易网发布的为准。
9.其他
9.1 递交投标文件的投标人少于3个的,招标人应当依法重新招标。
9.2 参与投标的法定代表人或授权代理人须具有交易员资格。
9.3 本次招标采用的评定标办法是评定分离办法。
9.4本公告由招标人负责解释,招标人保留变更、修改的权利。
10.联系方式
招 标 人:广东省佛山市乐顺聚源投资有限公司
地 址:佛山市顺德区观绿路4号恒实置业广场1号楼1801
邮 编:528300
联 系 人:伍工
电 话:0757-22626688
招标代理机构:国义招标股份有限公司
地 址:佛山市禅城区港口路佛山国家高新区城南科技园2栋B306室
邮 编:528000
联 系 人:戴小姐、余先生
电 话:0757-83160058、83160063
传 真:0757-83160060
电子邮件:934174752@qq.com
招标监督部门:佛山市顺德区政务服务数据管理局
电 话:0757-22832272、0757-22836721、0757-22836735
地 址:佛山市顺德区大良德民路行政服务中心东座3楼交易执法科

广东致正项目管理有限公司(以下简称“采购代理机构”)受佛山市岭尚园林工程设计有限公司委托,就下列项目内容采用国内公开招标的方式进行采购,欢迎合资格的投标人参加投标,有关事项及流程安排如下:
一、招标采购项目简介
1. 采购项目编号:GDZZ-2023-0345-w
2. 采购项目名称:劳务外包服务采购项目
3. 预算金额(元):16,800,000元
4. 采购数量:一项
5. 报价形式:本项目投标报价采用投标折率方式填报,有效投标折率报价范围为:0.00%≤投标折率≤100.00%,投标折率超出有效报价范围的其投标作无效标处理。投标折率以百分数表示并保留两位小数,第三位小数四舍五入。
6. 采购项目内容及需求(采购项目技术规格、参数及要求):采购项目内容及需求详见招标文件。
二、投标人资格条件要求
1. 投标人应具备《中华人民共和国政府采购法》第二十二条对投标人参加政府采购活动应当具备的条件:
(1)投标人具有独立承担民事责任的能力:在中华人民共和国境内注册的法人或其他组织或自然人,投标时提交有效的营业执照(或事业法人登记证或身份证等相关证明)副本复印件。
(2)具有良好的商业信誉和健全的财务会计制度:财务会计制度情况,须提供下列任一项证明材料:
① 提供具有相应资格第三方机构出具的2022年度财务状况报告复印件以及2023年第一季度的财务报表复印件【要求:2022年度财务状况报告由第三方会计师事务所或其它合法审计机构出具,财务报告须包含会计师事务所或审计机构的盖章页(如新成立公司提供成立至今的月或季度财务报表复印件(包括资产负债表、利润表、现金流量表等)、2023年第一季度的财务报表由企业提供内部的相关财务报表复印件加盖投标人公章(包括资产负债表、利润表、现金流量表等)】;
② 基本开户银行出具的资信证明和《开户许可证》或银行出具的《基本存款账号信息》的复印件;
(要求:1)资信证明书内容应能够清晰准确反映投标人最近6个月内(从本项目招标公告发布之日起往前倒推计算)的商业信誉情况和满足招标文件有关要求,且其符合性及有效性将以采购人审查结果为准。如成立时间不足6个月的,按成立时间提供。2)资信证明的落款单位名称必须与《开户许可证》或银行出具的《基本存款账号信息》的开户银行名称一致,如不一致的,视作不符合招标文件要求,将作无效处理);
(3)有依法缴纳税收和社会保障资金的良好记录:提供投标截止日前6个月内任意1个月依法缴纳税收和社会保障资金的相关材料。如依法免税或不需要缴纳社会保障资金的,提供相应证明材料。
(4)履行合同所必须的设备和专业技术能力:(可参照投标文件格式的相关承诺格式内容进行承诺);
(5)参加政府采购活动前3年内在经营活动中没有重大违法记录的书面声明(可参照投标文件格式的相关承诺格式内容进行承诺);
2. 与采购人存在利害关系可能影响招标公正性的法人、其他组织或者个人,不得参加投标。单位负责人为同一人或者存在控股、管理关系的不同单位,不得参与同一标段投标或者未划分标段的同一招标项目投标(可参照投标文件格式的相关承诺格式内容进行承诺);
3. 为采购项目提供整体设计、规范编制或者项目管理、监理、检测等服务的供应商,不得再参加该采购项目的其他采购活动(可参照投标文件格式的相关承诺格式内容进行承诺);
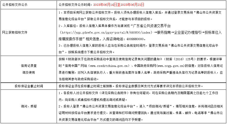
4. 投标人未被列入“信用中国”网站(www.creditchina.gov.cn)“记录失信被执行人或重大税收违法案件当事人名单或政府采购严重违法失信行为”记录名单;且不处于中国政府采购网(www.ccgp.gov.cn)“政府采购严重违法失信行为信息记录”中的禁止参加政府采购活动期间。(以采购代理机构于投标截止日当天在“信用中国”网站(www.creditchina.gov.cn)及中国政府采购网(www.ccgp.gov.cn)查询结果为准,如相关失信记录已失效,投标人需提供相关证明资料)。
5. 本项目不接受联合体投标。
三、获取招标文件
1. 获取招标文件时间:本项目可于2023年06月14日 09时30分至2023年06月21日 17时30分 。
2. 地点:本项目采用网上获取招标文件,投标人可登录佛山市公共资源交易信息化综合平台http://ggzy.foshan.gov.cn/办理获取招标文件手续,具体要求详见第六条“其他补充事宜”。
3. 方式:本项目通过网上获取招标文件。
4. 招标文件售价:招标文件售价300元/份(人民币),售后不退。招标文件工本费用(售价)在项目开标当天由采购代理机构现场收取。不缴纳招标文件费用的,均视为自动放弃投标权利。
四、提交投标文件截止时间、开标时间和地点
提交投标文件开始、截止时间:2023年7月4日9时00分-2023年7月4日10时 00分(北京时间)
提交投标文件截止时间:2023年7月4日10时00分(北京时间)
递交投标文件地点:广东省佛山市禅城区季华西路131号B1座佛山市公共资源交易禅城分中心8楼开标三室。
开标时间:2023年 7月4日10 时00分(北京时间)
开标地点:广东省佛山市禅城区季华西路131号B1座佛山市公共资源交易禅城分中心8楼开标三室。
五、公告期限
1. 公告期限:自本公告发布之日起5个工作日。
2. 发布公告媒体:佛山市公共资源交易网(http://ggzy.foshan.gov.cn/)、中国招标投标公共服务平台(www.cebpubservice.com)上发布,并视为有效送达。如上述网站发布内容不一致,以佛山市公共资源交易网发布内容为准。
六、其他补充事宜
七、联系事项:
(一) 采购人信息
名 称:佛山市岭尚园林工程设计有限公司
地址:佛山市禅城区市东上路33号
联系人:岑小姐
联系电话:0757-83997349-8012
(二) 采购代理机构信息
名 称:广东致正项目管理有限公司
地 址:佛山市南海区桂城街道简平路6号天华商业楼4座七楼
联系人:陈工、黄工、何工
联系电话:0757-81018847

为进一步深入打好污染防治攻坚战,助力空气质量持续改善,佛山市顺德区生态环境部门以臭氧防控为核心,围绕车、企、油、路等方面继续发力,结合自身的工作职责,强化对“车”“企”两个方面执法监管。
在对“车”方面,主要针对机动车尾气排放。要确保机动车尾气达标排放,机动车尾气检验检测是关键环节。顺德区生态环境部门紧紧盯住机动车尾气检验检测这个关键环节,加强对尾气检验检测机构的监管执法,督促规范机动车尾气检验检测机构合法合规经营,查处排放数据造假等违法行为,防止机动车尾气排放数据失真。
今年上半年,全区已对5家机动车检测机构在尾气检测中存在弄虚作假或不规范行为进行立案查处。
案件一
2022年12月,顺德区生态环境执法人员对乐从镇某某机动车检测有限公司现场执法检查发现,该公司对部分车辆尾气检测过程中没有过程数据,没有实时传输检验信息,最终出具相关检验(测)报告。
上述行为不符合《汽车排放定期检验信息采集传输技术规范》要求,违反了《广东省机动车排气污染防治条例》第十八条“机动车排放检验机构应当遵守下列规定:(一)依据法定的监测方法、检测标准对机动车排气污染进行检测”的规定。
2023年1月9日,佛山市生态环境局顺德分局乐从监督管理所依据《广东省机动车排气污染防治条例》等法律法规,责令该公司整改,并作出对该公司处罚款1.25万元的处罚决定。
案件二
2022年12月,顺德区生态环境执法人员对顺德区顺某机动车检测有限公司进行执法检查时发现,在11月3日至11月23日期间,该公司在对部分车辆进行尾气检测过程中,移动采样管插入车辆排气管深度不足400mm,未按规范要求,违反了《广东省机动车排气污染防治条例》第十八条“机动车排放检验机构应当遵守下列规定:(一)依据法定的监测方法、检测标准对机动车排气污染进行检测”的规定。
2023年2月14日,佛山市生态环境局顺德分局龙江监督管理所根据《广东省机动车排气污染防治条例》等法律法规,责令该公司整改,并作出对该公司处罚款1万元的处罚决定。
案件三
2022年12月,顺德区生态环境执法人员对大良某恒汽车检测有限公司进行现场检查发现,该公司对车辆尾气检测时使用了自由加速法检测,未按要求使用加载减速法检测,不符合《柴油车污染物排放限值及测量方法(自由加速法及加载减速法)》(GB3847-2018)要求,违反了《广东省机动车排气污染防治条例》第十八条“机动车排放检验机构应当遵守下列规定:(一)依据法定的监测方法、检测标准对机动车排气污染进行检测”的规定。
2023年3月7日,佛山市生态环境局顺德分局大良监督管理所根据《广东省机动车排气污染防治条例》等法律法规,责令该公司整改,并作出对该公司处罚款1.25万元的处罚决定。
案件四
2023年4月,顺德区生态环境执法人员对杏坛驰某机动车检测有限公司进行执法检查时发现,该公司在对机动车尾气复检时上传的污染控制装置外观照片不完整,不能显示车辆污染物控制装置是否齐全、是否存在污染物控制装置失效或作弊装置的情形。
该公司复检过程不符合《机动车排放定期检验规范》(HJ1237 -2021)附录B车辆外观检验B.3.2(b)的规定:“检查车辆污染物控制装置是否齐全、是否存在污染物控制装置失效或作弊装置,对污染物控制装置应拍照或录制视频记录。”
该公司上述行为违反了《广东省机动车排气污染防治条例》第十八条“机动车排放检验机构应当遵守下列规定:(一)依据法定的监测方法、检测标准对机动车排气污染进行检测”的规定。
目前,佛山市生态环境局顺德分局杏坛监督管理所已对该公司立案调查,责令该公司整改,并拟作出罚款处罚决定。
案件五
2023年4月,顺德区生态环境执法人员对顺德区某誉机动车检测有限公司进行执法检查时发现,该公司工作人员在机动车尾气检测过程中,通过控制汽车排气分析仪的三通接头阀门,接入空气稀释机动车尾气,伪造被检测车辆尾气达标数据,最终出具排气合格检验报告。经调查证实,该公司在多台机动车尾气检测过程中均存在上述弄虚作假的行为。
该公司上述行为违反了《中华人民共和国大气污染防治法》第五十四条第一款“机动车排放检验机构应当依法通过计量认证,使用经依法检定合格的机动车排放检验设备,按照国务院生态环境主管部门制定的规范,对机动车进行排放检验,并与生态环境主管部门联网,实现检验数据实时共享。机动车排放检验机构及其负责人对检验数据的真实性和准确性负责”的规定。
佛山市生态环境局顺德分局大良监督管理所已对该公司立案调查,责令该公司整改,并拟作出罚款处罚决定。
法条链接
《广东省机动车排气污染防治条例》第十八条 机动车排放检验机构应当遵守下列规定:
(一)依据法定的监测方法、检测标准对机动车排气污染进行检测;
(二)检测使用的仪器、设备,应当按规定向市场监督管理部门申请计量检定;
(三)出具真实、准确的机动车排气污染检测结果;
(四)实时向当地地级以上市生态环境主管部门及公安机关交通管理部门传递相关检测数据,并接受其监督;
(五)建立机动车排气污染检测档案;
(六)不得以任何方式经营或者参与经营机动车维修业务。
《广东省机动车排气污染防治条例》第三十三条 机动车排放检验机构违反本条例第十八条规定的,由县级以上生态环境主管部门或者其他有关主管部门责令其停止违法行为,限期改正,并可以处一万元以上五万元以下罚款;情节严重的,由资质认定部门取消其检验资质,并向社会公告。
《中华人民共和国大气污染防治法》第五十四条第一款 机动车排放检验机构应当依法通过计量认证,使用经依法检定合格的机动车排放检验设备,按照国务院生态环境主管部门制定的规范,对机动车进行排放检验,并与生态环境主管部门联网,实现检验数据实时共享。机动车排放检验机构及其负责人对检验数据的真实性和准确性负责。
《中华人民共和国大气污染防治法》第一百一十二条第一款 违反本法规定,伪造机动车、非道路移动机械排放检验结果或者出具虚假排放检验报告的,由县级以上人民政府生态环境主管部门没收违法所得,并处十万元以上五十万元以下的罚款;情节严重的,由负责资质认定的部门取消其检验资格。
各机动车排放检测机构
要合法合规经营
严格按照标准进行检验检测
确保检验数据的真实性和准确性
坚决杜绝虚假检测、伪造数据等情况发生
微信
新浪微博
QQ空间
QQ好友
豆瓣
Facebook
Twitter



