三水芦苞镇公办小学2023年秋季插班招生公告新鲜出炉!
最近
很多家长询问插班招生啥时候开始?
今天,大家心心念念的
2023年秋季插班招生公告出来了!
话不多说
想要转学插班的赶紧看看!
芦苞镇公办小学
2023年秋季插班招生公告
根据《三水区教育局关于进一步规范招生和学籍管理工作的通知》和《关于做好义务教育阶段转学插班工作的通知》的文件要求,我镇公办小学在2023年秋季招收二至六年级插班学生。现将各学校招收插班生学位数、报名条件及申请办理手续予以公布:
一、镇内公办小学
各年级招收插班生学位数
二、插班生报名条件及录取批次顺序
(一)插班生报名条件
1.各类政策优待人员子女。
各类政策优待人员子女以相关部门下发文件提供的名单为准。
2.佛山市户籍的非芦苞镇公办小学学生。
佛山市非芦苞镇户籍学生申请插班入读芦苞镇公办小学必须符合以下条件之一:
(1)学生父(母)是芦苞镇户籍的。
(2)三水区非芦苞镇户籍学生的父(母)、祖父(母)、外祖父(母)在芦苞镇已获得住宅房屋权属证书的(房屋所有权证、房地产权证、不动产权属证书、已备案购房合同,以上证件其中一份即可)。
(3)佛山市非三水区户籍学生的父(母)在三水区工作并连续缴纳社保一年以上,且在芦苞镇获得80 平方米以上的住宅房屋权属证书的(房屋所有权证、房地产权证、不动产权属证书、已备案购房合同,以上证件其中一份即可)。
(4)佛山市非芦苞镇户籍学生的父(母)在芦苞镇工作,并在芦苞镇连续缴纳社保36个月或以上的(缴纳社保需连续到为小孩申请入学当月)。
3. 符合芦苞镇2023年新市民子女政策性借读生条件的佛山市外户籍学生。
(二)录取批次顺序
按照“①各类政策优待人员子女→②芦苞镇户籍生→③芦苞镇外三水区户籍生→④三水区外佛山市户籍生→⑤政策性借读生”的批次顺序录取,插班学位数量录满即止。
说明:
1.同类型户籍生入户时间长的优先录取。
2.政策性借读生按①父母户籍类→②父母社保类→③其余类(除了父母户籍类和父母社保类余下的为其余类)的顺序录取。同属父(母)户籍类,在芦苞入户时间长的优先。同属社保类,在芦苞购买社保时间长的优先,如果购买社保时间相同的在芦苞镇居住时间长的优先。同属其余类的,视为所有条件都相同,所有条件都相同的,通过抽签进行调配。
3.每一位学生可以报读两所学校,被录取学生按录取顺序
结合申请人志愿和学位情况安排学位,不服从安排的取消录取资格,本次插班招生不再为其安排学位。
三、关于“长幼随学”服务机制
为落实《佛山市教育局关于完善幼儿园及义务教育学校招生转学“长幼随学”服务机制的通知》的文件精神,进一步方便家长接送,参加本次插班报名的学生若有兄弟姐妹在所填报的志愿学校就读,家长可在现场提交资料的时候一并提交申请书(附件2),还需提交兄弟姐妹的《出生证》和《学籍基本信息》作为佐证材料。“长幼随学”优先安排志愿学校的原则是“同等条件优先”,也就是说在同一录取顺序的前提下才能优先安排志愿学校。若同一学校同一年级出现多人同时申请“长幼随学”,而该校该年级插班学位无法全部满足需求,则这部分申请“长幼随学”的申请人以该类别对象的排序方式按次序录取。
四、报名时需提交的材料
(一)《学籍基本信息》(在原就读小学打印并盖公章)。
(二)出生证、户口簿原件和复印件(户口簿复印户主页、父母页、学生本人页)。
(三)预防接种证明(在常住地社区卫生服务中心出具)。
(四)佛山市非芦苞镇户籍学生按符合的条件另须提交上述“佛山市非芦苞镇户籍学生申请插班必须符合以下条件之一”的其中一项证明材料的原件和复印件。
(五)各类政策优待人员子女必须提交相关部门的证明文件。
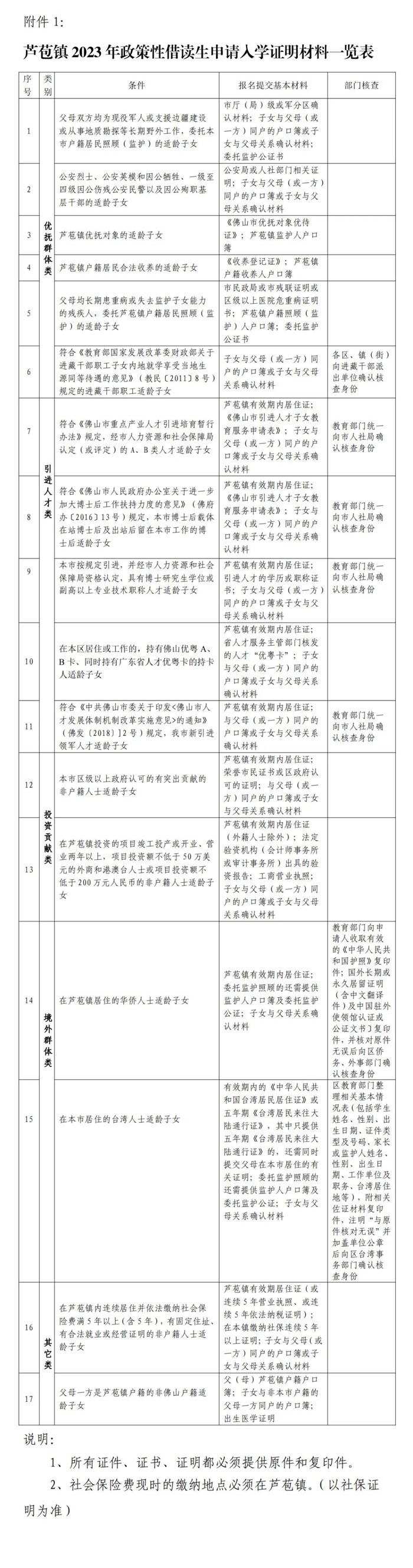
(六)政策性借读生证明材料(见附件:《芦苞镇2023年政策性借读生申请入学证明材料一览表》)。
前3项材料必须提交,后3项材料根据各自的情况提交。
五、报名时间
2023年6月20日上午8:30—11:30, 6月30日前确定录取名单。
六、报名地点
芦苞镇行政服务中心一楼办事大厅。
七、重要提示
由于学位有限,可能出现符合条件的申请人数超出现有学位数的情况。请报名的家长做好小孩未能被录取回原校或其他学校就读的相关准备,以免造成入学方面的麻烦。
三水区公办小学招生工作由三水区教育局按政策严格执行,凡有机构或个人以招生的名义致电家长,声称可以用钱买学位或协助学生报读某校,均属违法行为,敬请各位家长提高警惕,切勿相信此类电话或信息,以免上当受骗!
八、咨询电话
曾老师:87233252。
附件1:《政策性借读生申请入学证明材料一览表》
附件2:《申请书模板》
佛山市三水区芦苞镇教育办公室
2023年6月13日
▼识别下方二维码下载附件▼


根据大塘镇公办小学学位实际,现就大塘镇2023年秋季学期公办小学转学插班招生方案公告如下:
一、2023年秋季学期公办小学可接受转学插班名额:
二、转学插班原则
1.严格按照广东省义务教育学校标准控制班额。
2.不受理大塘镇内公办小学在读学生的转学申请。
3.转学插班只接收同年级的学生,故意隐瞒真实学籍信息欲留级或跳级的,一经发现即取消申请资格。
4.每个学生只能报读其中一所公办小学,如果同时报读两所公办小学及申请材料造假的,一经发现即取消录取资格。
三、招生对象及条件
1.有入学优待政策人员子女;
对符合条件的现役军人子女、国家综合性消防救援队伍人员子女和公安英烈、因公牺牲、伤残公安民警子女以及因公殉职基层干部子女、三水区高层次人才子女、三水区企业中高层管理人员和骨干科技人才子女等,享有入学优待政策的相关人员子女以及大塘镇公办小学在职教师的子女。(享有入学优待政策类别学生最终的资格确认,需以区教育局根据相关职能部门认定后所提供名单为准,在职教师子女名单由学校提交大塘镇教育办公室审核)
2.三水区大塘镇户籍学生:
3.佛山市内非大塘镇户籍生;
佛山市非大塘镇户籍生在我镇申请插班入读公办小学必须符合以下条件之一:
(1)学生父(母)是大塘镇户籍的;
(2)三水区非大塘镇户籍学生父(母)、祖父(母)、外祖父(母)在大塘镇已获得住宅房屋权属证书的(含房屋所有权证、房地产权证、不动产权属证书、已备案购房合同);(3)佛山市非三水区户籍学生父(母)在大塘镇工作并连续缴纳社保一年以上,且在大塘镇获得80 平方米以上的住宅房屋权属证书(含房屋所有权证、房地产权证、不动产权属证书、已备案购房合同)。
(4)学生父(母)在大塘镇工作并在我镇连续缴纳社保36个月或以上(缴纳社保需连续到为小孩申请入学当月)。
4.政策性借读生
父(母)持有三水区大塘镇有效期内居住证、符合附件2《大塘镇2023年政策性借读生申请入学证明材料一览表》所列17类条件之一者。
5.“三个一批”创新制造企业员工子女等,享有入学优待政策的相关人员子女,按相关政策执行。(上级部门会下发审核公示通过的名单到镇教育办公室)
四、报名时间、地点
1.报名时间:2023年6月20日(周二)一天,上午:8:30-12:00,下午:2:00-5:30。其他时间不予受理。
2.报名地点:现场报名,带备报名材料到有学位的小学报名,只能选择报读一所学校。(说明:家长不得进入校园,听从学校安排,学校安排工作人员在门卫室窗口接受报名)
五、报名所需提交材料
(一)对符合条件的现役军人子女、国家综合性消防救援队伍人员子女和公安英烈、因公牺牲、伤残公安民警子女以及因公殉职基层干部子女、三水区高层次人才子女、三水区企业中高层管理人员和骨干科技人才子女等,享有入学优待政策的相关人员子女及大塘镇公办小学在职教师子女。
1.户口簿原件和复印件(复印户主页、父母、报读学生页,学生与父母不在同一户口薄的需提供学生的出生医学证明);
2.学籍信息表(在原就读小学开具,盖学校公章);
3.《大塘镇2023年秋季公办小学转学插班申请表》。
(二)大塘镇户籍生
1.户口簿原件和复印件(复印户主页、父母、报读学生页,学生与父母不在同一户口薄的需提供学生的出生医学证明);
2.学籍信息表(在原就读小学开具,盖学校公章);
3.《大塘镇2023年秋季公办小学转学插班申请表》。
(三)三水区非大塘镇户籍生
1.户口簿原件和复印件(复印户主页、父母、报读学生页,学生与父母不在同一户口薄的需提供学生的出生医学证明);
2.学籍信息表(在原就读小学开具,盖原学校公章);
3.《大塘镇2023年秋季公办小学转学插班申请表》;
4.符合以下条件之一,提供相关证明材料。
(1)学生父(母)是大塘镇户籍的,提供父(母)本镇户籍户口簿、子女与非本市户籍的父母一方同户的户口簿、出生医学证明。
(2)父(母)、祖父(母)、外祖父(母)在我镇已获得的住宅房屋权属证书原件及复印件(含房屋所有权证、房地产权证、不动产权属证书、已备案购房合同);
(3)父(母)在我镇工作并在我镇连续缴纳社保36个月或以上的社会保险参保缴费证明(缴纳社保需连续到为小孩申请入学当月)。
(四)佛山市非三水区户籍生
1.户口簿原件和复印件(复印户主页、父母、报读学生页,学生与父母不在同一户口薄的需提供学生的出生医学证明);
2.学籍信息表(在原就读小学开具,盖原学校公章);
3.《大塘镇2023年秋季公办小学转学插班申请表》;
4.符合以下条件之一,提供相关证明材料。
(1)学生父(母)是大塘镇户籍的,提供父(母)本镇户籍户口簿、子女与非本市户籍的父母一方同户的户口簿、出生医学证明。
(2)父(母)在我镇工作并在我镇连续缴纳社保一年以上,且在我镇获得80平方米以上的住宅房屋权属证书原件及复印件(含房屋所有权证、房地产权证、不动产权属证书、已备案购房合同);
(3)父(母)在我镇工作并在我镇连续缴纳社保36个月或以上社会保险参保缴费证明(缴纳社保需连续到为小孩申请入学当月)。
(五)政策性借读生
1.学生父母都非佛山市户籍的,父(母)必须提交登记居住地址在三水区大塘镇有效期内居住证原件及复印件;
2.户口簿原件和复印件(复印户主页、父母、报读学生页,学生与父母不在同一户口薄的,需提供学生出生医学证明);
3.学籍信息表(在原就读小学开具,盖学校公章);
4.《大塘镇2023年秋季公办小学转学插班申请表》;
5.对照附件2《大塘镇2023年政策性借读生申请入学证明材料一览表》提供证明材料。
(六)“三个一批”创新制造企业员工子女等,享有入学优待政策的相关人员子女,按相关政策执行。(上级部门会下发审核公示通过的名单到镇教育办公室)
1.户口簿原件和复印件(复印户主页、父母、报读学生页,学生与父母不在同一户口薄的需提供学生的出生医学证明);
2.学籍信息表(在原就读小学开具,盖学校公章);
3.《大塘镇2023年秋季公办小学转学插班申请表》。
六、录取规则
1.根据学位情况,按照以下次序录取:①符合条件的现役军人子女、国家综合性消防救援队伍人员子女和公安英烈、因公牺牲、伤残公安民警子女以及因公殉职基层干部子女、三水区高层次人才子女、三水区企业中高层管理人员和骨干科技人才子女、公办小学在职教师子女→②大塘镇户籍生→③三水区非大塘镇户籍生→④佛山市非三水区户籍生→⑤政策性借读生→⑥“三个一批”创新制造企业员工子女等。
2.如果同一条件报读人数多于学位数,则按以下方法排序录取:
(1)符合有入学优待政策人员子女的,则按以下方法排序录取:
先录取现役军人子女、国家综合性消防救援队伍人员子女和公安英烈、因公牺牲、伤残公安民警子女以及因公殉职基层干部子女,再录取三水区企业中高层管理人员、骨干科技人才子女和公办小学在职教师子女。
(2)同属大塘镇户籍生,大塘镇出生入户籍比转户籍优先;同属转户籍,转户到我镇时间早的优先。
(3)同属佛山市非大塘镇户籍生,则按以下方法排序录取:
①父(母)是大塘镇户籍优先;
②区户籍内学生比区户籍外学生优先;
③比较学生父(母)在大塘镇购买房产时间,购买时间长者优先;
④比较学生父(母)在大塘镇缴纳社保的年限,年限长者优先。
(4)政策性借读生按照以下方法排序录取:
①优抚群体类、引进人才类;
②投资贡献类、境外群体类;
③父(母)一方是本镇户籍类;
④社保类。(该类学生录取顺序是比较父(母)一方在大塘镇缴纳社保的年限,时间长的优先)
七、结果公布
2023年6月28日在“品质大塘”微信公众号公示拟录取名单,公示结束后由录取学校通知家长办理转学插班手续(中心小学联系电话:87293369,永平小学联系电话:87273149)。
八、重要提示
1.由于学位有限,可能出现符合条件的申请人数超过插班学位数的情况,请报名的家长做好小孩未能被录取回原校或其他学校就读的准备,以免造成入学方面的麻烦。咨询电话:87293473 (大塘镇教育办)
2.三水区所有公办初中、小学招生工作均按政策严格执行,凡有机构或个人以招生的名义致电家长,声称可以用钱买学位或协助学生报读某校,均属违法行为,敬请各位家长提高警惕,切勿相信此类电话或信息,以免上当受骗!
(扫描二维码下载附件)
附件:
1.《大塘镇2023年秋季公办小学转学插班申请表》
2.《大塘镇2023年政策性借读生申请入学证明材料一览表》
佛山市三水区大塘镇教育办公室
2023年6月13日
根据义务教育阶段招生相关政策要求,结合我镇实际,现就白坭镇公办小学2023年秋季学期转学插班招生工作公告如下:
公办小学插班学位情况
招生对象
1.各类政策优待人员子女(以三水区教育局文件核定的名单为依据);
2.白坭镇户籍学生。
报名时间:2023年6月21日上午8:30到11:30,下午14:00到17:00,逾期不再接受报名申请。
报名地点:白坭镇教育办公室(白坭镇汇博路3号白坭镇体育馆内左侧)
报名方式
现场报名、现场提交资料
报名需要提交资料
(一)白坭镇户籍学生需提交资料
1.《白坭镇公办小学2023年秋季学期转学插班报名表》(附件1);
扫一扫下载
《白坭镇公办小学2023年秋季学期转学插班报名表》
2.户口簿原件及复印件(复印件为首页+小孩页);
3.学生学籍信息表(在现就读学校打印学籍基本信息表,并需盖学校公章)。
(二)报名注意事项
1.资料不齐或资料不符合要求的不受理报名申请,提交虚假资料的,一经发现取消录取资格。
2.各类符合政策的优待对象子女无须参加现场报名,名单以三水区教育局文件核定为依据。
(重要提示:因插班学位有限,预计申请插班人数较多,不能全部录取,请家长做好子女回原校就读的准备。)
申请程序、录取顺序、学位安排
1.申请程序:现场报名→资料审核→录取公示。
2.录取顺序:按照①各类政策优待人员子女;②白坭镇户籍学生顺序录取,按插班学位数量录满即止。
如白坭镇户籍生申请人数多于插班学位数,则按申请人(学生)入户到白坭镇日期排序,入户白坭镇时间靠前者优先,若最后一个录取学位申请人入户时间相同的,依次比较在白坭镇购买的房产,年限较长的先录取,录满即止。
3.学位安排
被录取学生按录取顺序结合申请人志愿和学位情况安排到镇内两所小学,不服从安排的取消录取资格。
关于“长幼随学”服务机制
为落实《佛山市教育局关于完善幼儿园及义务教育学校招生转学“长幼随学”服务机制的通知》的文件精神,进一步方便家长接送,参加本次插班报名的学生若有兄弟姐妹在所填报的第一志愿学校就读,家长可在现场提交资料的时候一并提交申请书(附件2),不提交申请的,不作安排。若申请“长幼随学”的学生入户时间靠前(入围本次能够安排插班学位的入户时间),则优先安排其第一志愿学校。
扫一扫下载申请书
结果公布
2023年6月30日前在“白坭发布”微信公众号公示拟录取名单,公示结束后,录取的学生由学校通知家长办理转学注册手续。
注意事项
(一)因学位有限,已申请了插班,但因申请人数超出学位数而无法录取的需回原校就读或其他学校就读,我办不再协调安排插班。
(二)申请材料造假的或故意隐瞒真实学籍信息欲留级或跳级的,一经发现即取消学位。
(三)已在我镇公办学校就读学生不接受转学插班申请。
咨询电话
白坭镇教育办公室 李老师 87568204
白坭镇中心小学 彭老师 87578172
白坭镇第二小学 陆老师 87561191
微信
新浪微博
QQ空间
QQ好友
豆瓣
Facebook
Twitter



