佛山社保:如何享受门特病种待遇?申办指南→
参保人患有门特病种范围的疾病
需在门诊长期复诊治疗的
应在确诊后
尽快办理门特病种认定申请手续
成功办理后
报销待遇比普通门诊更高!
具体如何办理?
门特申请、就医“三步走”
下面让社保君一步一步带您了解吧!
01、确定需申请的病种(根据医院诊断)
目前佛山市门诊特定病种有61个(详见下表),参保人可根据主诊医生诊断确定需要申请的病种。
注:61个门特病种中有26个病种设置了有效期,参保人在有效期结束后仍需继续治疗该病种的,参保人应当在其相应门特病种待遇认定有效期届满前三个月内申请办理续期,续期有效期自前一有效期届满当日起,按照自然日计算,到期自动终止。(续期流程适用门诊特定病种待遇认定规定。)
其余35个病种是长期有效的,无需办理续审。
02、提交申请资料
(一般在具备对应资格的医院)
确定病种后,根据上表中对应的“受理病种申请指定的医保定点医疗机构”,按照下表情况分类选择到市内、市外省内联网医疗机构或市内各镇(街)社保办事处申请。
注意:《广东省基本医疗保险门诊特定病种准入标准》见下方二维码:
《佛山市基本医疗保险门特申请资料对应表》见下方二维码:
注:长驻(住)异地参保人到社保办事处申请时需提交的诊断证明材料。
《佛山市基本医疗保险门诊特定病种申请表》见下方二维码:
注:长驻(住)异地参保人到社保办事处申请时填写。
《佛山市内门特病种定点医疗机构级别名单》可登录“佛山社会保险信息网”查看。
网址:http://fssi.foshan.gov.cn/bmfw/ddyljgcx_1097064/index.html
提交资料办理申请后的3个工作日起,参保人可持社会保障卡或有效身份证明到市内定点医疗机构驻院医管办、各镇(街)社保办事处查询及打印申请结果。
03、选点就医
参保人办理上述申请后,门特病种待遇自定点医疗机构或社保办事处完成核准手续起生效。
参保人须选定市内不超过3家医疗机构进行门特病种治疗(在就医挂号前到定点医疗机构、市内定点医疗机构驻院医管办、参保所属社保经办机构进行选点),报销不设起付标准,按病种对应的支付比例及限额,在定点医疗机构现场结算。
注:门特病种全市可选3家定点医疗机构享受待遇,与普通门诊“选点”机构可重叠,也可以是不同医疗机构。
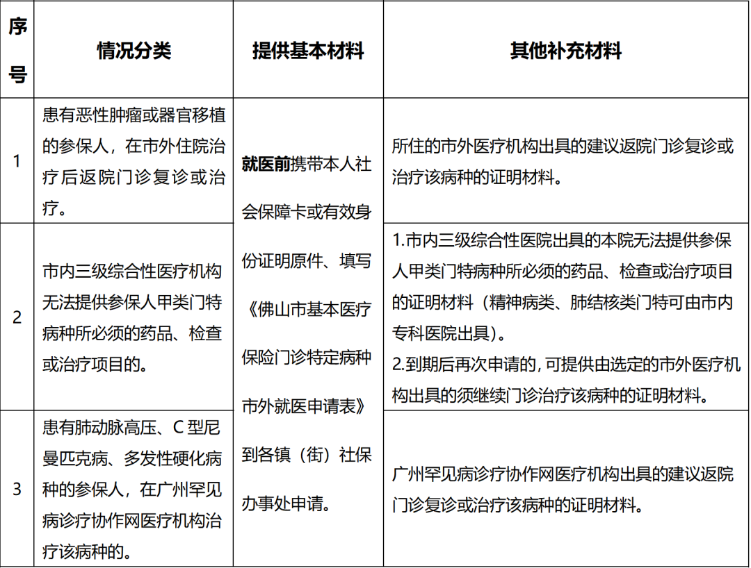
温馨提示
1.已办理长驻(住)异地就医手续且享受门特待遇的参保人,在备案地门特就医时不须选定3家医疗机构,但回参保地门特就医则仍需选定不超过3家医疗机构。
在备案地联网医疗机构门特就医的,按市内同级别定点医疗机构的支付比例予以核报;在备案地非联网定点医疗机构门特就医的,按市内同级别定点医疗机构支付比例予以核报。
2. 除已办理长驻(住)异地就医手续的参保人外,参保人在市外医疗机构发生的门特病种医疗费用,医保基金不予支付;
属下列特殊情况的,在核准医疗机构所发生的门特费用,可按规定报销:
现在大家都了解清楚了吗?
赶紧收藏起来哦!
如果您对政策有任何疑问,
请致电0757-12345咨询或反映!
@各位市民街坊,2024年度佛山居民医保
申报持续进行中,错过申报期将不再受理
马上一起看看,如何申报缴费吧
一、申报时间
为深入贯彻落实习近平总书记关于医疗保障事业的重要指示批示和重要讲话精神,提升居民医保参保率,让基本医疗保险这把温暖的“大伞”替更多的市民“遮风挡雨”,2024年佛山居民医保申报时间为:
1.停保申报时间2023年11月1日-11月20日;
2.参保申报时间2023年11月1日-12月15日。
二、参保缴费标准
注:大中专新生按一年半缴费。
三、参保缴费须知
1.本市户籍居民2023年度参保缴费成功,将自动续参2024年度居民医保,如需停保要在规定时间里办理停保手续,新参保个人可以到村(居)委或行政服务中心(社保办事处)登记参加2024年度居民医保。
2.下列情况需在2024年度参保的,需重新办理参保手续,情况如下:
(1)2023年度扣费失败的;
(2)户内有人员增减变动或资料变更的;(3)本市户籍困难人员、异地务工人员子女、异地户籍大中专院校学生、港澳台居民;
(4)符合条件的参保人已参加职工医保或其他统筹地市居民医保,需停保后,再申报参加佛山市居民医保。
3.为确保2024年度能正常享受基本医保待遇,符合条件的参保人需确保扣费账户在扣费期内(2023年11月-12月期间)账户余额足够扣缴本次参保费用,若出现余额不足等情况,视同放弃本年度参保资格。
4.除银行批扣外,参保人可通过“粤税通”“粤省事”微信小程序等网上渠道缴纳居民医疗保险费。
四、申请退费须知
参保人年度申报参保缴费后,因重复缴费、参加职工医保或其他统筹地市居民医保,需在待遇享受期开始前(2024年1月1日)申请办理居民医保退费。待遇享受期开始后,原则上个人缴费不再退回,不能重复享受待遇。
五、五区申报地点
(一)禅城区申报地点
1.禅城区城镇户籍居民到所属镇(街道)行政服务中心或居委会申报,农村户籍居民到所属村委会申报。
2.异地务工人员子女和港澳台居民到所属镇(街道)行政服务中心申报。
(二)南海区申报地点
1.南海区户籍人员到户籍地村居委进行申报。
2.异地务工人员子女和港澳台人员到镇街行政服务中心进行申报。
(三)顺德区申报地点
1.符合条件的异地务工人员子女到所属镇(街道)社保办事处申报。
2.顺德区户籍居民到户籍所属村委会申报、港澳台居民到居住地所属村委会申报。
(四)高明区申报地点
1.高明区户籍居民到所属镇(街道)行政服务中心或村居委会申报。
2.异地务工人员子女和港澳台居民到所属镇(街道)行政服务中心申报。
(五)三水区申报地点
三水区户籍居民和符合条件的异地务工人员子女、港澳台居民到就近行政服务中心等网点申报。
近期,一些地方中小学生“课间10分钟被约束”问题受到社会广泛关注,记者就此采访了教育部有关负责同志。
这位负责同志表示,中小学校安排课间休息十分重要、十分必要,有利于学生调节情绪、放松身心、增强体质和防控近视。教育部高度重视学生课间休息,2021年9月1日起施行的《未成年人学校保护规定》(教育部令第50号)明确,不得对学生在课间及其他非教学时间的正当交流、游戏、出教室活动等言行自由设置不必要的约束。在实际工作中,要求中小学校每天统一安排30分钟的大课间体育活动,每节课间应安排学生走出教室适量活动和放松。
这位负责同志指出,教育部将进一步督促地方和学校严格落实国家有关规定,遵循教育规律和学生身心发展规律,坚决纠正以“确保学生安全”为由而简单限制学生必要的课间休息和活动的做法;将指导地方和学校科学实施管理和安全防范措施,加强室外场所设施排查和人员值守,加强学生安全常识教育,把安全事故风险降到最低,让孩子们快乐放心活动。同时,将要求学校密切家校社协作,争取家长理解和社会支持,共同努力保障学生课间正常活动,促进学生健康成长和全面发展。
微信
新浪微博
QQ空间
QQ好友
豆瓣
Facebook
Twitter































































































































































