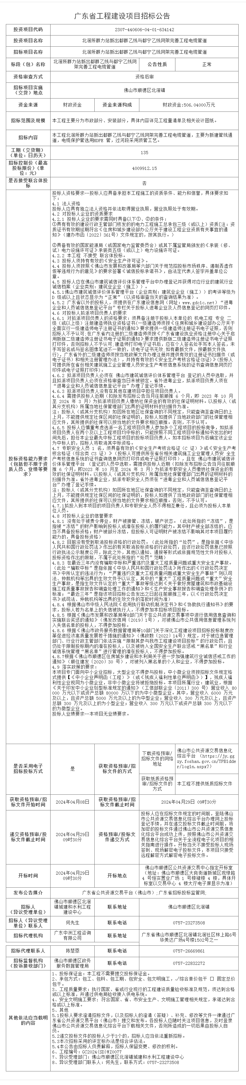
佛山市塘头幼儿园——启蒙之光,闪耀未来
佛山市塘头幼儿园是一所提供优质幼儿教育的机构。该园以其温馨的氛围、丰富的教育资源和专业的教师团队,为孩子们打造了一个快乐学习的成长乐园。
塘头幼儿园的教育理念注重培养孩子们的全面发展,包括智力、情感、社交和身体等各个方面。通过精心设计的课程和活动,激发孩子们的学习兴趣,培养他们的创造力和探索精神。
教师团队是塘头幼儿园的核心力量,他们拥有丰富的教育经验和专业知识,以爱心和耐心引导孩子们成长。他们注重与每个孩子建立良好的师生关系,关注孩子们的个体差异,因材施教。
幼儿园的设施齐全,教室宽敞明亮,配备了各种教育教学设备和玩具。园内还有安全的户外活动场地,让孩子们能够尽情地奔跑和玩耍。
塘头幼儿园不仅注重学术教育,还重视孩子们的品德培养和社交能力的发展。通过开展各种集体活动和互动游戏,培养孩子们的合作意识和团队精神。
此外,该园还与家长保持密切合作,定期举办家长会和亲子活动,与家长分享孩子们的成长情况,共同促进孩子们的全面发展。
佛山市塘头幼儿园致力于为孩子们提供一个充满关爱和启发性的学习环境,帮助他们迈出坚实的人生第一步。
佛山市沙岗幼儿园是一所充满活力和温馨的幼儿园,致力于为孩子们提供优质的早期教育。
该园拥有一支富有爱心和专业素养的教师团队,他们以关怀和耐心引导孩子们成长,注重培养孩子们的社交能力、创造力和思维能力。
沙岗幼儿园的课程丰富多样,涵盖语言、数学、艺术、科学等多个领域。通过有趣的活动和游戏,激发孩子们的学习兴趣,帮助他们在快乐中学习和发展。
园内设施齐全,设有宽敞明亮的教室、安全的户外活动场地以及丰富的玩具和图书。为孩子们提供了一个舒适、安全的学习和玩耍环境。
该园注重家园合作,与家长保持密切沟通,共同关注孩子们的成长。经常组织家长会、亲子活动等,促进家庭与幼儿园之间的良好合作。
此外,沙岗幼儿园还注重孩子们的身心健康,提供营养均衡的膳食和定期的体检,确保孩子们的健康成长。
佛山市沙岗幼儿园以其良好的教育质量和温馨的氛围,成为孩子们快乐成长的理想之地。
微信
新浪微博
QQ空间
QQ好友
豆瓣
Facebook
Twitter
