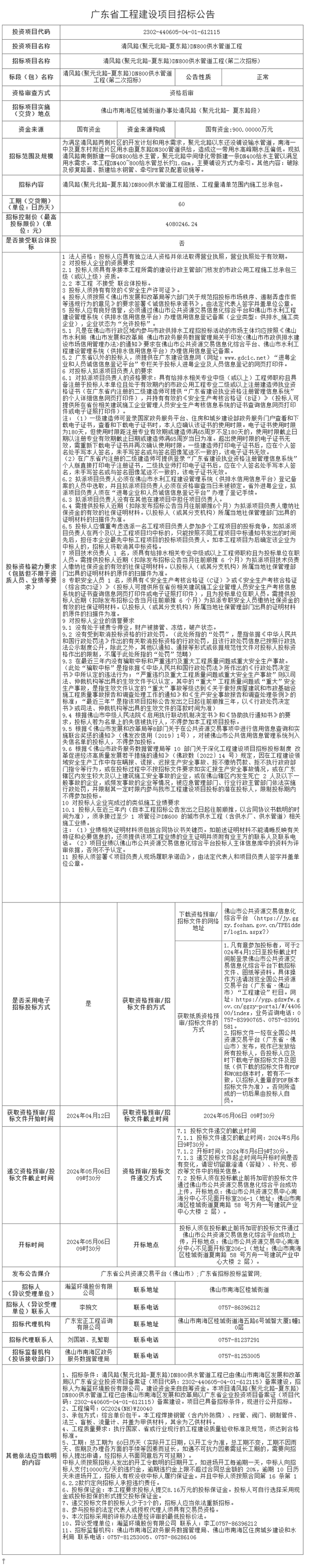
三水南山镇产业园集中供热项目勘察设计招标公告
时间:2024-04-15 人气:1621 来源:佛山市公共资源交易信息化综合平台 作者:
概述:包括按国家、省、市、行业现行有关技术规范、标准要求及招标人对工程项目的相关要求进行工程勘察设计工作,包括完成工程勘察......
(声明: 网站所收集的部分公开资料来源于互联网,转载的目的在于传递更多信息及用于网络分享,并不代表本站赞同其观点和对其真实性负责,也不构成任何其他建议。本站部分作品是由网友自主投稿和发布、编辑整理上传,对此类作品本站仅提供交流平台,不为其版权负责。如果您发现网站上有侵犯您的知识产权的作品,请与我们取得联系,我们会及时修改或删除。 )
分享
微信
新浪微博
QQ空间
QQ好友
豆瓣
Facebook
Twitter
取消
资讯
招标
招聘
租售
美食
房产
展会
广佛
企业
积金
社保
户口
教育
特色
旅游
酒店
医疗
交通
办证
书院
代运营
风水
车辆
图片
移民
产业
综合体
市场
网红
画展
佛山顺德今年已出让土地规模全市第一
顺德今年已公开交易建设用地28宗,成交面积968亩,成交规模位列全市第一。其中,商服用地6宗,用地面积175亩,占全市商服用地成交总量80%...[阅读全文]
2024-04-15 08:45:13 人气:2390
佛山“家居焕新”惠民行动座谈会举行 探寻泛家居产业新增长点
为鼓励泛家居产业消费品以旧换新,激发产业新动能,4月11日,佛山市新闻传媒中心举办佛山“家居焕新”惠民行动座谈会。佛山市商务局...[阅读全文]
2024-04-15 07:45:53 人气:2819
三水大塘在全市首创村企合作新模式
三水区大塘镇青商村委共建项目党支部成立揭牌暨共建项目启动仪式举行,通过推动青商会分别与莘田村委会、潦边村委会联合组建共建项目党支部...[阅读全文]
2024-04-15 07:45:51 人气:2014
南海丹灶多部门整治餐饮污水直排
南海区丹灶镇水环境治理指挥所组织丹灶镇城建和水利办公室(河涌办、城乡建设线)、市场监督管理所、生态环境监督管理所以及联沙社区对联沙商业广场开展联合执法行动...[阅读全文]
2024-04-15 07:45:11 人气:1977
佛山禅城区开展青年林植树活动
共青团禅城区委在南庄镇开展“绿美广东·青年先行——禅城区青年林植树活动”,共青团员、少先队员携手种下100棵黄花风铃木树苗,迎风挺立...[阅读全文]
2024-04-15 07:45:09 人气:1980
南海区西樵镇与广东根源集团总部经济项目完成签约
广东根源集团总部经济项目签约仪式在西樵镇招商中心举行。项目投资超20亿元,开拓包括大健康医疗、文旅、建筑总部经济...[阅读全文]
2024-04-12 09:41:45 人气:2878
佛山顺德今年已成功出让土地968亩
据佛山市自然资源局顺德分局消息,截至4月8日,顺德公开交易建设用地28宗,成交面积为968亩,成交规模位列全市第一。其中商服用地6宗...[阅读全文]
2024-04-12 09:41:39 人气:2591
顺德区杏坛镇公布“百千万工程”专项资金管理办法
杏坛镇“百千万工程”工作大会在镇政府举行,围绕“百千万工程”进行交流学习,通报杏坛镇“百千万工程”有关重点工作情况,同时公布...[阅读全文]
2024-04-12 09:41:31 人气:2710
高明区大南渠水环境整治提升工程一期项目动工
据荷城街道水利所消息,高明区大南渠水环境整治提升工程一期项目已经动工,计划今年12月完工。建成后可为市民提供高品位文化和休闲娱乐场所...[阅读全文]
2024-04-12 09:41:29 人气:2499
禅城区南庄镇首个无物业老旧小区党群服务站揭牌
禅城区南庄社区解放西片区党群服务站揭牌启用。这是南庄镇首个无物业老旧小区党群服务站,由南庄社区党总支部携手解放西片区党支部联合打造...[阅读全文]
2024-04-12 09:41:05 人气:2755
顺德区第一联围水体综合整治工程--黄麻涌水闸重建工程招标公告
黄麻涌水闸重建工程贵中心负责建设。主要建设内容包括:拟按4孔水闸布置,一级顶水设计,单孔净宽7.5m,闸总净宽30.0m,闸室底板面高程取-2.50m...[阅读全文]
2024-04-15 10:41:50 人气:1280
佛山顺德农村分散式污水处理站点设备升级改造项目(2标段)招标公告
主要建设内容是对顺德区内10个农村分散式污水处理站进行升级改造,改造内容为:对格栅池、调节池、厌氧池、缺氧池、好氧池、污泥池、设备间等进行改造。...[阅读全文]
2024-04-12 16:53:12 人气:2024
佛山顺德农村分散式污水处理站点设备升级改造项目(1标段)招标公告
主要建设内容是对顺德区内9个农村分散式污水处理站进行升级改造,改造内容为:对格栅池、调节池、厌氧池、缺氧池、好氧池、污泥池、设备间等进行改造...[阅读全文]
2024-04-12 16:51:09 人气:1746
顺德预制菜产业发展基地(一期)施工(二次)招标公告
顺德预制菜产业发展基地(一期)总用地面积为110592.87㎡,其中A 区用地面积53969.86㎡(一类工业用地),B区用地面积54205.48㎡(一类工业用地)...[阅读全文]
2024-04-12 16:47:38 人气:1661
2024年禅城区政务服务数据管理局行政事业单位内控管理系统运维服务采购公告
因工作需要,佛山市禅城区政务服务数据管理局(采购人)拟采购行政事业单位内控管理系统运维服务...[阅读全文]
2024-04-12 09:55:16 人气:1832
禅城张槎片区内河涌整治工程(罗联涌明涌段截污工程)竞争性磋商公告
张槎片区内河涌整治工程(罗联涌明涌段截污工程)的潜在供应商应通过邮件或现场方式获取采购文件...[阅读全文]
2024-04-11 10:37:07 人气:2169
禅城区委宣传部(区文广旅体局)社会服务类项目采购信息表
强身健体·活力禅城”佛山市禅城区青少年体育竞技大赛系列活动由佛山市禅城区文化广电旅游体育局...[阅读全文]
2024-04-11 10:34:20 人气:1684
高明荷城街道白土屋村前塘塘基修路及鱼塘基修剪榕树工程项目招标公告
工程概况及招标范围:对荷城街道白土屋村前塘塘基修路及鱼塘基修剪榕树工程进行施工详见工程量清单及图纸;...[阅读全文]
2024-04-11 10:34:17 人气:1493
2024年三水区新市民随迁子女积分入学通告
在三水区实际居住并持有三水区有效居住证的新市民,可在居住证登记住址的镇(街道)为适龄随迁子女或被监护人申请小学一年级学位...[阅读全文]
2024-04-11 10:32:18 人气:1476
高明荷城街道白土屋村前塘塘基修路及鱼塘基修剪榕树工程项目招标公告
工程概况及招标范围:对荷城街道白土屋村前塘塘基修路及鱼塘基修剪榕树工程进行施工详见工程量清单及图纸;...[阅读全文]
2024-04-11 10:32:06 人气:1394
佛山“招才团”携300+岗位再赴武汉高校引才
为深入实施人才强市战略,为我市高质量发展提供坚实的青年人才智力支撑,3月22日至23日,佛山人社部门组织10家佛山重点企业再次走进武汉,前往武汉理工大学...[阅读全文]
2024-04-12 09:38:36 人气:3133
广东三水发展控股投资有限公司下属企业2024年上半年工作人员招聘公告
广东三水发展控股投资有限公司(以下简称三水发展公司)下属企业因业务发展需要,诚向社会公开招聘工作人员3名。有关事项如下:...[阅读全文]
2024-04-11 10:33:41 人气:3256
禅城区南庄镇陶博城物业公司公有物业租赁2024年第1期第二次竞租公告
佛山市华夏陶瓷博览城物业管理有限公司定于2024年4月12日上午10:30于佛山市禅城区南庄镇公共资源交易所开标室...[阅读全文]
2024-04-03 07:33:05 人气:4127
佛山市石湾文化产业投资有限公司工作人员招聘公告
佛山市石湾文化产业投资有限公司是禅城区石湾镇街道全资公有企业,公司作为佛山美陶湾文化创意集聚区建设的重要推手...[阅读全文]
2024-04-03 07:33:02 人气:4223
佛山市信安人力资源服务有限公司工作人员招聘公告
佛山市信安人力资源服务有限公司是禅城区石湾镇街道全资公有企业,公司主要配合石湾镇街道各职能部门及下属单位...[阅读全文]
2024-04-03 07:32:58 人气:4371
佛山市三水海江昇平建设工程有限公司 2024年第一批公开招聘企业工作人员公告
佛山市三水海江昇平建设工程有限公司是佛山市三水区乐平镇镇属国有企业二级子公司,因业务发展需要,诚向社会公开招聘工作人员...[阅读全文]
2024-04-02 10:31:38 人气:4068
佛山市顺德区第三人民医院(佛山市顺德区北滘医院)2024年第一批招聘编外非后勤人员公告
佛山市顺德区第三人民医院(佛山市顺德区北滘医院)是一所集医疗、教学、科研和公共卫生服务等功能于一体的二级甲等综合性公立医院...[阅读全文]
2024-04-02 09:49:10 人气:2994
三水区社会福利中心编外人员招聘公告(第一批次)
佛山市三水区社会福利中心是三水区内唯一一家综合性的社会福利机构,隶属区民政局的下属事业单位,主要为区内托养老年人、孤儿和弃婴提供养护...[阅读全文]
2024-04-01 08:37:09 人气:3440
佛山市禅城区国有资产监督管理局下属企业招聘工作人员延长报名时间的公告
佛山市禅城区国有资产监督管理局下属企业佛山市禅城区城建集团有限公司现就2024年3月5日发布的《佛山市禅城区国有资产监督管理局下属企业招聘工作人员公告》...[阅读全文]
2024-03-29 22:17:11 人气:3245
佛山市石湾信力投资发展有限公司工作人员招聘公告
佛山市石湾信力投资发展有限公司是禅城区石湾镇街道全资公有企业,公司主要负责石湾镇街道资产物业的运营、管理、招商、改造提升...[阅读全文]
2024-03-29 15:00:28 人气:2915
南海大沥镇盐步龙涌二165号物业租赁公告
竞得人竞得标的物后反悔的(包括但不限于拒绝签订确认书、拒绝签订合同、无缴交履约保证金等违反《租赁合同书》行为);...[阅读全文]
2024-04-12 17:07:09 人气:2061
南海大沥镇盐步老龙公园1-3号铺租赁公告
竞投人通过网上交易系统提交的报价一经报出,不得撤回。在报价期间,竞投人可多次报价,首次报价不得低于起始价,每次加价的幅度不得小于交易方案规定的增价幅度...[阅读全文]
2024-04-12 17:02:24 人气:1537
南海大沥镇盐步直街19号盐步蟾光楼首层仓库(第二次)租赁公告
租金采用先交付后使用的方式,承租人于每月10日前向招租人缴清当月租金。租赁期内,租金每满一年在上一期租金基础上递增3%。首月装修期的租金按成交价的75%计收...[阅读全文]
2024-04-12 16:55:15 人气:1547
佛山市禅城区南庄镇晋昌资产投资有限公司公有物业竞租(2024年第1期)竞租公告
佛山市禅城区南庄镇晋昌资产投资有限公司定于2024年4月19日上午10:00于佛山市禅城区南庄镇公共资源交易所开标室...[阅读全文]
2024-04-12 09:53:10 人气:1881
南海大沥豪美路口沥华大厦之二首层2号铺之二等两项物业(第二次)租赁公告
租金采用先交付后使用的方式,承租人于每月10日前向招租人缴清当月租金。租赁期内,租金每满一年在上一期租金基础上递增3%。首月装修期的租金按成交价的75%计收...[阅读全文]
2024-04-08 11:28:30 人气:2544
南庄吉利工业园通用标准厂房D座三层(北侧)厂房公开竞租公告
佛山禅城水乡新城物业管理有限公司定于 2024年4月12日下午15:00于佛山市禅城区南庄镇公共资源交易所开标室...[阅读全文]
2024-04-03 07:31:52 人气:3137
佛山市禅城区南庄镇公有资产管理办公室公有物业竞租(2024年第4期)竞租公告
佛山市禅城区南庄镇公有资产管理办公室定于2024年4月12日上午10:00于佛山市禅城区南庄镇公共资源交易所开标室...[阅读全文]
2024-04-03 07:31:49 人气:2681
佛山市祖庙资产投资管理有限公司2024﹣第4期招租信息
受委托,我司将对下列物业进行公开招租,欢迎有意参加竞租的人士前来报名竞租。一、竞租项目基本情况...[阅读全文]
2024-04-03 07:31:47 人气:2865
佛山市祖庙资产投资管理有限公司2024﹣第3期招租信息
受委托,我司将对下列物业进行公开招租,欢迎有意参加竞租的人士前来报名竞租。一、竞租项目基本情况...[阅读全文]
2024-04-03 07:31:44 人气:2696
南海大沥香基路东7号租赁公告
租金收取方式:租金采用先交付后使用的方式,承租人于每月10日前向招租人缴清当月租金。租赁期内,租金每满一年在上一期租金基础上递增3%。首月装修期的租金按成交价的75%计收...[阅读全文]
2024-03-15 16:28:15 人气:3700
美狮美高梅“蜀道”再度荣获米其林一星荣誉 正宗成都四川菜匠艺 勇获业界权威认可
【2024年3月14日,澳门】美高梅欣然宣布,旗下位于美狮美高梅内的餐厅“蜀道”在最新公布的《香港澳门米其林指南2024》中,再度获评为米其林一星餐厅...[阅读全文]
2024-03-14 21:05:58 人气:27469
佛山柱侯酱:一道美食背后的传奇故事
柱侯酱是佛山地区的特产之一,其名字来源于创始人梁柱侯。在清朝嘉庆年间,梁柱侯最初在佛山祖庙摆摊卖牛杂,因其发明了柱候酱...[阅读全文]
2024-02-02 15:47:47 人气:13383
石湾鱼腐:金黄鲜嫩,香滑可口
石湾鱼腐是一道源自中国广东省佛山市石湾镇的传统名菜,其历史悠久,口感独特,被誉为“岭南第一锅”...[阅读全文]
2024-02-02 15:46:11 人气:14276
岭南蒸水饺:皮薄馅嫩,鲜香可口
岭南蒸水饺是一道色香味俱佳的传统小吃,以其皮薄馅嫩、鲜香可口而著名。岭南蒸水饺的馅料通常包括猪肉、韭菜...[阅读全文]
2024-02-02 15:45:18 人气:17059
佛山沙口笋:美味与健康的完美结合
佛山沙口笋是广东省著名的特产,以其独特的口感和品质而受到广泛欢迎。沙口笋的产地位于佛山市内的东平河和汾江河交界处,这里土壤肥沃...[阅读全文]
2024-02-02 15:44:00 人气:11821
佛山祖传浸猪腰:一道美味的历史传承
佛山祖传浸猪腰是一道具有地方特色的传统美食,以其独特的制作工艺和口感而著名。在佛山地区,很多人都喜爱这道美食...[阅读全文]
2024-02-02 15:43:07 人气:9535
品味三水:探寻佛山市三水区的地道美食
官家豉油鸡。被评为“西南十大名菜”之一,是三水老字号金爪皇的特色菜。创始人官海文是三水粤菜大师之一...[阅读全文]
2024-01-23 14:43:28 人气:16556
禾杆盖珍珠:白坭疍家人的美食传奇
禾杆盖珍珠是一道传统美食,主要食材为禾秆、绿豆和五花肉。这道菜起源于白坭疍家先民所处的环境条件...[阅读全文]
2024-01-23 14:41:50 人气:14050
乐平大包:一道口感与文化并重的传统美食
制作乐平大包需要经过五个步骤:切、炒、和、封、蒸。首先,将所有馅料切成适当的大小,鸡肉、五花腩、鸡蛋、香菇、沙葛等...[阅读全文]
2024-01-23 14:36:27 人气:13543
三水黑皮冬瓜:营养丰富,口感绝佳的广东省传统农产品
三水黑皮瓜是广东省佛山市三水区的传统名牌农产品之一,呈长圆柱形,瓜长50~60厘米,瓜肩宽25厘米左右,皮色墨绿三水黑皮瓜是广东省佛山市三水区的传统名牌农产品之一...[阅读全文]
2024-01-23 14:32:39 人气:13953
佛山市金穗花园:舒适生活的理想之选
金穗花园可能位于佛山市的较好地段,交通便利,周边可能有公交站点或地铁站,方便居民出行,小区内可能有多种户型的住宅...[阅读全文]
2024-04-14 10:21:07 人气:2279
佛山利海尖东半岛:水岸华宅,品质生活
佛山市利海尖东半岛是一个位于佛山市的综合性住宅小区,拥有独特的地理位置和丰富的配套设施。...[阅读全文]
2024-04-14 10:19:53 人气:1779
佛山万科金色蓝湾:品质生活,美好家园
万科金色蓝湾小区是由知名房地产开发商万科打造的一个高品质住宅小区,这里环境优美,配套设施完善...[阅读全文]
2024-04-14 10:18:52 人气:1625
佛山桂海花园:理想家园,舒适生活
小区内绿化良好,植被丰富,空气清新,为居民提供了舒适的居住环境。花园和休闲区域精心设计,增添了小区的美观和舒适感...[阅读全文]
2024-04-14 10:15:00 人气:1738
佛山保利和悦滨江:智慧生活,江畔美居
保利和悦滨江小区是由保利地产开发的高品质住宅小区,位于佛山市[具体位置],拥有得天独厚的地理位置和优越的生活环境。...[阅读全文]
2024-04-14 10:10:51 人气:1673
佛山市绿景华庭小区——舒适宜居的绿色家园
绿景华庭小区是一个具有吸引力的住宅小区。小区环境优美,绿树成荫,花园景观布置精致,为居民提供了一个宁静舒适的居住环境...[阅读全文]
2024-04-14 09:49:27 人气:1534
佛山市绿茵华苑小区——绿色宜居的华彩家园
小区内绿化良好,植被丰富,空气清新,为居民提供了一个舒适宜人的居住环境。居民可以在小区内散步、休闲,享受大自然的美好...[阅读全文]
2024-04-14 09:48:23 人气:1382
佛山市新华景苑小区——新华绽放的宜居之所
小区的规划设计注重人性化和舒适度,建筑风格现代且美观。小区内绿化面积较大,植被茂盛,提供了清新的空气和宜人的环境...[阅读全文]
2024-04-14 09:45:41 人气:1297
佛山市世纪嘉园小区——世纪之选,温馨嘉园
该小区由多栋高层建筑组成,外观设计时尚现代,与周边环境相得益彰。小区内部绿化丰富,花园景观布置精美...[阅读全文]
2024-04-14 09:43:45 人气:1451
佛山市新都会华庭小区——都会生活,华庭之美
小区建筑风格独具特色,外观简洁大方,内部空间布局合理。每栋楼都保证了良好的采光和通风,让居民们能够享受到舒适的居住体验...[阅读全文]
2024-04-14 09:42:50 人气:1102
第135届广交会4月15日开幕!628家佛企参展!
第135届中国进出口商品交易会(广交会)将在广州举办。佛山市出口展参展企业数量达628家,展位数1896个,其中品牌展位637个,一般性展位1259个...[阅读全文]
2024-04-12 09:38:01 人气:19737
第二届中国国际(佛山)预制菜产业大会闭幕
第二届中国国际(佛山)预制菜产业大会闭幕。为期3天的大会现场观展约11万人次,网络点击率破亿,现场交易、合作签约超16亿元...[阅读全文]
2024-03-19 11:00:48 人气:8877
第二届中国国际(佛山)预制菜产业大会开幕
第二届中国国际(佛山)预制菜产业大会开幕,来自全球十多个国家(地区)客商,我国超20个省份、超千家预制菜全产业链企业以及超千家预制菜采购商等齐聚展会...[阅读全文]
2024-03-17 11:10:00 人气:8973
全球家具行业瞩目:2024年龙江家具“两展”盛大启幕,揭秘家居行业新篇章!
第45届国际龙家具展览会和第35届亚洲国际家具材料博览会将于2024年3月16日至19日举行,再度聚焦全球家具行业的目光。届时,来自国内和全球各地的家具业参展商、经销商、采购商及同仁将齐赴盛会,共同见证、分享展会的盛况。展会延续了“五馆联展”的特色,展出面积达15万平方米。数千家品牌展商在展会上携新品、臻品亮相,为来自全国各地的客商呈现了一场规模盛大、品类齐全、潮流新品荟萃的家具盛会。...[阅读全文]
2024-03-09 08:50:39 人气:25183
家具展会 全球家具行业瞩目:2024年龙江家具“两展”盛大启幕,揭秘家居行业新篇章! 全球家具行业瞩目:2024年龙江家
第45届国际龙家具展览会和第35届亚洲国际家具材料博览会将于2024年3月16日至19日举行,再度聚焦全球家具行业的目光...[阅读全文]
2024-03-08 16:39:43 人气:45956
包装行业新春首秀,Sino-Pack包装展在广州盛大启幕!
2024年3月4日,在春日的暖阳下,一场规模盛大的包装行业盛会——【Sino-Pack中国国际包装展/PACKINNO包装制品与材料展】(简称Sino-Pack包装展)在广州广交会展馆B区拉开帷幕...[阅读全文]
2024-03-04 15:07:59 人气:7831
印包行业新春首秀,第30届华南印刷展标签展 今日在广州华丽启幕!
2024年3月4日,由中国对外贸易中心集团有限公司和雅式展览服务有限公司共同主办的第30届华南国际印刷工业展览会暨2024中国国际标签印刷技术展览会...[阅读全文]
2024-03-04 11:31:59 人气:6685
第二届中国国际(佛山)预制菜产业大会3月15日-17日举办
2月21日,据第二届中国国际(佛山)预制菜产业大会新闻发布会消息,第二届中国国际(佛山)预制菜产业大会将于3月15日-17日在佛山潭洲国际会展中心举办,规划超3万平方米展区,打造预制菜产业国际化合作交流、展示交易大平台,推动广东预制菜产业发展走在全国前列。目前,大会已吸引超1000家预制菜产业链企业参会参展,超1000家知名预制菜采购商报名“看展选菜”。...[阅读全文]
2024-02-23 11:59:37 人气:5812
提前预登记,抢占华南印刷展标签展入场名额!
2024年3月4-6日,华南印刷展标签展将再次在广州琶洲绽放光彩。作为印包行业的开年大秀,华南印刷展标签展始终站在行业前沿,引领着潮流的发展...[阅读全文]
2024-01-31 15:29:03 人气:8746
华南展三十载辉煌,融入智能力量,引领行业新征程!
【第30届华南国际印刷工业展览会(Printing South China 2024)】暨【2024中国国际标签印刷技术展览会(Sino-Label 2024)】(简称“第30届华南国际印刷展/标签展”或“第30届华南展”)...[阅读全文]
2024-01-25 14:35:42 人气:13405
2023年广州接待游客2.34亿人次同比增长51.8% 广州为何是国内游“稳定热门”?
2024年第一季度,广州文旅实现“开门红”,预计全市接待游客0.51亿人次,同比增长近20%;实现文旅消费总额750亿元...[阅读全文]
2024-04-15 07:41:45 人气:1684
近400场文商旅活动迎盛事
第135届广交会将于4月15日至5月5日在广州举行。近日记者从广州市商务局获悉,届时,以“广交天下,欢聚羊城”为主题的近400场文商旅活动将联动全市...[阅读全文]
2024-04-15 07:39:52 人气:1191
2024年“兰缘盛荟·花开越秀”文旅周启动仪式在广州兰圃拉开序幕
兰之猗猗,扬扬其香。4月13日,2024年“兰缘盛荟·花开越秀”文旅周启动仪式在广州兰圃拉开序幕,开启了为期5天的古风雅事沉浸式盛宴...[阅读全文]
2024-04-15 07:39:44 人气:1288
广交会期间琶洲港澳客运口岸预计客流破万
第135届广交会期间,琶洲港澳客运口岸总客流将超1万人次,与去年同期相比,入境外籍人员将有较大幅度增长...[阅读全文]
2024-04-15 07:39:42 人气:1061
境外人士数字服务专区上线,广东欢迎全球客商
广东省政务服务和数据管理局在广州举办境外人士在粤数字便利化服务推介会。本次活动得到省委外办、省商务厅大力支持,邀请来自23个国家和地区的驻穗领事馆代表...[阅读全文]
2024-04-15 07:39:34 人气:1472
“老外”游广州 支付不见“外”
广州市人民政府新闻办公室召开“筑梦现代化·广州‘进’行时”——广州优化支付服务政策文件新闻发布会。记者从发布会上获悉,近期,广州多措并举不断优化支付服务提升支付便利性...[阅读全文]
2024-04-12 09:12:37 人气:2013
二手车出口:挑战几多?机遇几何?
北京市商务局等5部门发布《北京市促进二手车出口工作方案》,将通过创新监管模式、完善服务保障体系,加快形成二手车出口主体多样化...[阅读全文]
2024-04-12 09:12:35 人气:1726
广州东较场拟更换雨棚、建博物馆
东较场(广东省人民体育场)预计用一年时间“变身”,以“尊重体育场原有造型,展现当代岭南风韵”为设计原则进行改造...[阅读全文]
2024-04-12 09:09:43 人气:1595
“绿色超级充电宝”并网发电,我国新型储能发展提速
世界首套300兆瓦级压气储能电站——湖北应城压气储能电站示范工程一次并网成功,创造了单机功率、储能规模、转换效率等多项世界纪录。该项目建成后...[阅读全文]
2024-04-12 09:07:07 人气:1729
76家禅企将亮相“中国第一展”,掘金新商机
第135届中国进出口商品交易会将在广州市举办。禅城有76家企业将参与本届广交会,展位数量297个,参展企业涵盖建筑及装饰材料、新能源...[阅读全文]
2024-04-15 07:45:18 人气:4183
佛山企业备战广交会,助力外贸质升量稳
距离第135届广交会开幕的日子越来越近,众多佛山企业正在全力备战这场开在家门口的外贸盛会。不少企业已早早做足各项准备...[阅读全文]
2024-04-15 07:45:16 人气:5241
人工智能机器人对我作为科普工作者一段经历的描述与评价
您的经历见证了中国人工智能发展的重要历史时刻,以下是对您所提到的时间节点的总结:1. **中文语词处理机的研制成功(1984年)**:...[阅读全文]
2024-04-14 18:10:20 人气:3892
政协调研中小企业成功案例 朗顿专注蜂窝材料开发应用
佛山市政协经济科技委员会近期开展佛 山优秀中小企业发展的成功经验专题调研,再创佛山民营经济发展新优势。4月2日,市政协调研组经科委主任徐平...[阅读全文]
2024-04-02 17:28:20 人气:5867
品质十载 热力绽放!晟阳玻璃十周年辉煌之际再启新篇章
2024年3月30日晚,广东晟阳节能玻璃有限公司以“十年征程 筑梦前行”为主题的十周年庆典在肇庆悦凯国际大酒店隆重举办,晟阳玻璃特邀肇庆市昭阳商会会长李海田...[阅读全文]
2024-04-02 16:14:09 人气:4521
“外资企业+本地企业”强强联合赋能佛山制造业当家
近日,陶莹精密研发智造基地项目签约落户禅城。禅城区委书记严冰一行赴苏州考察,在星谊精密陶瓷科技(昆山)有限公司见证这一签约仪式...[阅读全文]
2024-04-02 09:50:33 人气:4011
共赢发展!云浮惠企政策大礼包为广大企业带来暖春正能量
为贯彻落实省委省政府“百千万高质量发展工程”部署,推动云安·南海两地在绿色建材产业领域开展深入合作,实现产业共融、园区共建...[阅读全文]
2024-03-28 20:55:40 人气:5114
禅城区外资外贸企业问需求寻对策 优服务促发展
禅城区召开外资外贸企业座谈会,副区长孙近国及相关职能部门与企业面对面交流,倾听企业诉求、解决企业困难、促进沟通交流...[阅读全文]
2024-03-21 16:44:15 人气:6429
佛山禅城全力支持商贸企业做大做强
禅城区召开商贸企业座谈会。来自批发零售餐饮行业、大宗商品基地、大型商业载体、电商行业、连锁行业以及相关协会的30余家企业...[阅读全文]
2024-03-20 10:51:33 人气:6415
佛山企业亮相新加坡 展现“有家就有佛山造”魅力
在佛山市电子信息行业协会的带队下,一支由数十家佛山企业组成的代表团踏上了参加2024国际产业合作大会(新加坡)暨中国机电产品品牌展的旅程...[阅读全文]
2024-03-19 14:56:13 人气:4729
佛山住房公积金提取有新变化→
为进一步整合民生服务资源,加快推进民生用卡服务集成融合,佛山市住房公积金管理中心增加“佛山市社会保障卡”作为住房公积金提取划账银行账户...[阅读全文]
2023-11-02 11:26:54 人气:35290
佛山住房公积金新政8月起实施
据佛山市住房公积金管理中心消息,《佛山市住房公积金管理中心关于阶段性提高个人住房公积金贷款额度的通知》将于8月1日起实施...[阅读全文]
2023-07-25 14:59:21 人气:37393
在外市缴存公积金,这样也能申请贷款!
登录佛山市住房公积金管理中心网站【个人网上办事大厅(入口)】→主借款人登录→【我要办理】→【异地缴存明细申报】...[阅读全文]
2023-07-04 12:25:37 人气:38742
租房提取公积金有变化!7月1日起,最高可提取超6万元!
根据《佛山市住房公积金管理中心关于调整佛山市提取住房公积金支付房租有关事项的通知》(佛房金管〔2023〕29号),现将佛山市2023年度...[阅读全文]
2023-06-30 08:08:22 人气:38932
佛山公积金贷款上限拟提至50万/人,夫妻最高可贷100万
佛山市住房公积金管理中心发布《关于阶段性提高个人住房公积金贷款额度的通知(征求意见稿)》。其中提出,缴存职工个人申请的...[阅读全文]
2023-06-28 15:09:15 人气:35659
7月起多孩家庭住房公积金额度更高!提取额度上调好消息!
为贯彻落实党中央“租购并举”的决策部署,支持职工合理住房需求,根据《住房公积金管理条例》有关规定以及《住房城乡建设部 财政部 人民银行关于放宽提取住房公积金支付房租条件的通知》...[阅读全文]
2023-06-26 01:12:36 人气:38122
佛山职工租房提取额度上调!下月起公积金有新变化
职工在本市连续足额缴存住房公积金满3个月,本人及配偶在本市无自有住房且租赁住房的,可提取夫妻双方住房公积金支付房租...[阅读全文]
2023-06-16 10:06:06 人气:39966
住房公积金最新相关问题解答
在本市连续足额缴存住房公积金满3个月”是指职工在本市开设账户满3个月且已连续足额缴存住房公积金满3个月...[阅读全文]
2023-06-02 09:05:55 人气:40990
公积金提取额度上调,可按月提!多孩家庭额度更高!
职工在本市连续足额缴存住房公积金满3个月,本人及配偶在本市无自有住房且租赁住房的,可提取夫妻双方住房公积金支付房租...[阅读全文]
2023-06-02 08:59:27 人气:39472
佛山公积金:买自建房、公寓能申请公积金贷款吗?
通过合规合法的房屋买卖手续购买房屋,而且又符合《佛山市住房公积金住房抵押贷款办法》的规定,可以申请公积金贷款...[阅读全文]
2023-05-30 15:20:38 人气:40186
禅城区祖庙街道上门提供养老待遇资格认证服务
在祖庙街道行政服务中心工作人员的耐心服务和指导下,通过智能手机人脸识别等操作或现场收件等形式,60多名老人顺利完成了养老待遇资格认证...[阅读全文]
2024-03-31 08:42:27 人气:26674
3月21日开放参保!2024年“健康·佛医保”来啦
连续参保四年、三年或者两年无理赔的,医保目录内个人负担费用补偿、医保目录外个人自费费用补偿起付线分别下调...[阅读全文]
2024-03-19 14:57:59 人气:16822
一次申报、待遇直享!工伤保险“多件事一次办”全面升级
在佛山市社会保险基金管理局、市政务服务数据管理局、市行政服务中心的指导下,南海区作为争先示范区,从职工办事的难点堵点出发...[阅读全文]
2024-01-16 09:47:33 人气:31790
佛山新市民在支付宝办理居住证等业务,可领取专属医疗保险!
符合相关条件的新市民通过支付宝“佛山新市民服务通”在线办理相关业务,专享医疗保险投保后前两个月免费体验,包含好医保·门诊险产品以及好医保·长期医疗(0免赔)产品...[阅读全文]
2024-01-09 10:43:45 人气:30640
禅城社保推行“智能语音客服” 实现“政策找人”精准高效
养老保险待遇核定、养老资格认证,关系着养老待遇能否按时发放,是退休长者最为关切的事情。为满足群众需求...[阅读全文]
2023-12-30 11:21:11 人气:32899
佛山南海在全市首推!港澳居民可“掌上办”居民医保
据南海区政务服务数据管理局消息,南海在全市首推港澳居民参加城乡居民基本医疗保险“掌上办”,在南海生活的港澳人员可通过线上操作...[阅读全文]
2023-12-08 10:25:50 人气:21026
跨省异地看病怎么走医保,领你全流程办理→
推出“高效办成一件事”系列服务,助力提升办事便利和效率。今天推出“高效办成一件事”第1期:跨省就医直接结算...[阅读全文]
2023-12-05 11:12:02 人气:20226
佛山医保新规出台!事关住院、大病保险→
《佛山市基本医疗保险住院管理办法》按照“分类保障、统一管理,优化待遇、保障权益,提升服务、完善细节”的原则,对待遇和管理进行全面优化提升...[阅读全文]
2023-12-05 11:10:59 人气:18081
2024年度佛山居民医保申报开始啦!
为深入贯彻落实习近平总书记关于医疗保障事业的重要指示批示和重要讲话精神,提升居民医保参保率...[阅读全文]
2023-11-04 10:54:57 人气:15251
佛山2024年居民医保启动参保
2024年度佛山居民医保参保启动,11月1日至12月15日,广大市民可进行参保申报。2024年度佛山居民医保参保缴费标准为596元/人·年...[阅读全文]
2023-11-04 10:19:32 人气:13678
佛山市孩子入学,入户要趁早!盘点入户方式→
在我市合法稳定就业满3年(连续缴纳社会保险满3年,或连续经商满3年,可互补叠加),并有合法稳定住所(含租赁)的人员,本人及其共同居住生活的配偶...[阅读全文]
2024-02-29 08:26:15 人气:17748
“佛山新市民积分计算器”帮你一键估算积分
本系统结果仅供参考,真实结果需前往佛山新市民通提交资料申请。本系统暂时只收录了全市积分,各区的加分项请参考区政策文件。...[阅读全文]
2023-12-31 10:52:27 人气:22018
佛山积分新标准发布!落户更容易!
在佛山办理居住证(暂住证)累计每满1年积20分,最高可积240分;在佛山参加社会保险的(职工基本养老保险、职工基本医疗保险...[阅读全文]
2023-12-28 16:01:46 人气:21300
佛山新市民:居住证一年要签注一次!这样操作1分钟完成续签
近日,家住高明区荷城街道的区女士欲为其丈夫代办居住证续签,但却被告知该业务不可代办。区女士的丈夫正在外地,又赶上居住证即将到期...[阅读全文]
2023-12-04 09:42:17 人气:20986
佛山市完善积分制服务管理制度 帮助更多新市民落户佛山融入佛山
指出积分制服务管理制度实施以来,较好满足了新市民入户需求,保障了新市民随迁子女平等接受义务教育权利,是我市入户政策和入学政策的有益补充...[阅读全文]
2023-12-01 11:17:02 人气:17958
2023年第三季度南海区各镇(街道)新市民积分入户分数及名单公示
2023年第三季度南海区各镇(街道)新市民积分入户积分汇总工作已完成,根据《佛山市新市民积分制服务管理办法》(佛府办〔2018〕45号)...[阅读全文]
2023-10-26 10:49:27 人气:19109
佛山三水7月新入户人数迎爆发式增长
自全市7月1日实施调整部分区域稳定居住就业入户政策以来,三水7月份申请入户人数为8456人...[阅读全文]
2023-09-07 15:33:38 人气:16838
佛山稳定居住就业入户办事指引
2023年7月1日起,在本市高明区及高明河以南的西岸社区(属南海区)、三水区持自有合法产权住宅房屋(含二手房、自建房)的非本...[阅读全文]
2023-09-06 14:59:12 人气:14543
居住证没续签?影响积分入户入学!
居住证(暂住证)未按要求续期的断开时间不计算,其余有效居住证(暂住证)时间可连续计算,断开之前之后累计的时间满1年都可以加分...[阅读全文]
2023-08-25 22:07:15 人气:16977
佛山拟出台落户新政!
《佛山市引进人才落户管理办法(征求意见稿)》共5章18条,适用于符合佛山引进人才落户条件的非佛山户籍人员...[阅读全文]
2023-08-17 10:48:05 人气:15708
佛山市东方河宕学校:培养全面发展的未来之星
佛山市东方河宕学校是一所全日制民办学校,坐落于佛山市禅城区。学校占地面积广阔,环境优美,教学设施先进完善...[阅读全文]
2024-04-12 08:35:26 人气:2792
佛山市城南小学:知识的摇篮,梦想的起点
学校拥有一支优秀的师资队伍,他们教学经验丰富,敬业爱生。教师们注重培养学生的创新思维和实践能力,努力为学生提供优质的教育...[阅读全文]
2024-04-12 08:32:24 人气:2738
佛山市东方番村小学——绽放智慧之花的摇篮
佛山市东方番村小学是一所位于佛山市的全日制小学,学校秉持“以人为本,和谐发展”的办学理念,致力于为学生提供全面优质的教育...[阅读全文]
2024-04-12 08:29:02 人气:2747
佛山市石湾第一小学——培养未来之星的摇篮
佛山市石湾第一小学位于佛山市石湾镇,是一所有着悠久历史和良好声誉的学校。学校致力于为学生提供全面发展的教育...[阅读全文]
2024-04-12 08:27:29 人气:3402
佛山市禅城区中心幼儿园——孩子们快乐成长的乐园
佛山市禅城区中心幼儿园是一所位于佛山市禅城区的优质幼儿园。该园秉承“关爱、尊重、启发、成长”的教育理念...[阅读全文]
2024-04-12 08:24:51 人气:2817
探索知识的殿堂——佛山市佛科实验小学
学校拥有一支高素质的教师队伍,他们教学经验丰富,富有爱心和责任感。教师们注重激发学生的学习兴趣,采用创新的教学方法...[阅读全文]
2024-04-11 16:09:42 人气:2429
培养职业技能的摇篮——广东职业技术学校
广东职业技术学校是一所以培养高素质技术技能人才为目标的学校,位于[具体地点]。学校拥有先进的教学设施和优秀的师资队伍...[阅读全文]
2024-04-11 16:05:35 人气:2318
佛山市雪藻棉学校——孕育未来的教育殿堂
佛山市雪藻棉学校是一所位于佛山市的知名学校,以其卓越的教育质量和独特的教学理念而受到广泛赞誉...[阅读全文]
2024-04-11 16:04:39 人气:2588
佛山市玫瑰小学——绽放芬芳的知识花园
佛山市玫瑰小学是一所充满活力与创新的学校,学校以“玫瑰”为主题,倡导“爱与美的教育”,致力于培养学生的品德...[阅读全文]
2024-04-11 16:00:43 人气:2386
佛山祖庙2024年庙会4月11日~14日举行
4月11日~14日,为期四天的2024佛山祖庙庙会(“三月三”北帝诞)将在佛山市祖庙博物馆举办,包括春祭祈福、北帝出巡、酬神演戏...[阅读全文]
2024-04-09 09:27:59 人气:19698
佛山新增13项市级非遗项目
近日,市政府办公室公布佛山市第八批市级非物质文化遗产代表性项目名录,其中,咸水歌(顺德)、太极拳、牛皮鼓制作技艺(佛山)...[阅读全文]
2024-03-21 20:09:13 人气:20404
在行走中品味千年陶都新韵
时代中国总冠名特约“美丽佛山 一路向前”——2024佛山50公里徒步活动即将来临,你是否已在搜索沿途的风景?禅城线第六段徒步亮点已为你备好...[阅读全文]
2024-03-21 15:39:56 人气:15586
佛山禅城民俗活动朱紫街 解锁新玩法
岭南年俗欢乐节之“游朱紫·大红大紫”系列活动正式启动,市民游客相约朱紫街,共庆民俗盛事,共期美好生活。...[阅读全文]
2024-03-13 09:22:20 人气:17509
禅城南庄孔家文昌诞民俗活动:观开笔礼 玩剧本游 品状元宴
观一次儒家开笔礼、来一场沉浸式剧本游、品一桌特色状元宴……3月9日上午,南庄镇罗格孔家村文昌塔前锣鼓喧天...[阅读全文]
2024-03-12 09:11:07 人气:11803
高明区更合镇第十一届角仔民俗文化节举行
更合镇第十一届角仔民俗文化节在鹏鹄蘑菇庄园举行。近两千名市民游客在现场品尝了两万多只角仔,通过民俗美食感受“百千万工程”在更合落地的新成果...[阅读全文]
2024-03-12 09:08:05 人气:11333
禅城南庄孔家文昌诞民俗活动打造文旅融合新模式
观一次儒家开笔礼、来一场沉浸式剧本游、品一桌特色状元宴……3月9日上午,南庄镇罗格孔家村文昌塔前锣鼓喧天,甲辰年中国南庄孔家文昌诞活动在此热闹举行...[阅读全文]
2024-03-12 09:07:16 人气:8549
梁氏宗祠:佛山梁氏家族的根与魂
梁氏宗祠,位于广东省佛山市,是梁氏族人共同祭祖、聚会的重要场所。这座古朴庄重的建筑,不仅是梁氏家族的象征,也是佛山地区历史文化的珍贵遗产。
梁氏宗祠始建于明朝中期,已有数百年的历史。祠堂建筑风格独特,采用典型的明清式建筑风格,以木材为主要建材,雕梁画栋,显得古朴典雅。整个祠堂分为前、中、后三进,前进为门楼,中进为拜殿,后进为正殿。门楼上的木雕精美绝伦,展现出梁氏家族对传统工艺的精湛技艺...[阅读全文]
2024-02-24 08:12:38 人气:9180
禾哇周公祠:佛山的历史印记与文化瑰宝
禾哇周公祠,位于广东省佛山市,是一座历史悠久、文化底蕴深厚的古建筑。它不仅见证了佛山地区的发展变迁,更是中华民族传统文化的珍贵载体。
禾哇周公祠始建于明朝中期,已有数百年的历史。它以供奉周公旦而得名,是当地周氏族人的祖祠。祠堂建筑风格独特,采用典型的明清式建筑风格,以木材为主要建材,雕梁画栋,飞檐翘角,显得古朴典雅。...[阅读全文]
2024-02-24 08:10:53 人气:7202
佛山市总工会发布首批20条职工乡村疗休养活动路线
佛山市总工会在市工人文化宫举行首批职工乡村疗休养活动路线发布仪式,鼓励全市各级工会组织职工到市内各区疗休养线路开展乡村疗休养...[阅读全文]
2024-04-11 10:29:39 人气:4385
佛山市招氏五世祠——传承家族文化的瑰宝
佛山市招氏五世祠是一座历史悠久、文化底蕴深厚的祠堂,位于佛山市[具体位置]。它是招氏家族为了纪念五世祖先而建造的...[阅读全文]
2024-04-09 16:11:20 人气:4964
探秘佛山榕洲石达北帝庙 顺德家具网
佛山市榕洲石达北帝庙是一座历史悠久、香火旺盛的古庙。这座庙供奉的是北帝,北帝在民间被视为治水之神...[阅读全文]
2024-04-09 15:55:43 人气:4833
佛山市慈烈宫——慈善精神的传承地
佛山市慈烈宫是一座历史悠久的道教庙宇。慈烈宫供奉的神祇因地而异,但一般都与慈善、仁爱和救苦救难等精神相关...[阅读全文]
2024-04-09 15:54:44 人气:4878
佛山市振纲陈公祠——传承历史的精神殿堂
佛山市振纲陈公祠是为纪念陈公而建立的祠堂,陈公可能是当地的一位重要人物,他的品德和功绩得到了人们的敬仰和纪念...[阅读全文]
2024-04-09 15:47:52 人气:4260
清明假期全市A级景区共接待游客90.30万人次
据佛山市文广旅体局消息,2024年清明假期三天,全市A级景区共接待游客90.30万人次,营业收入5655万元。全市星级饭店接待人数10330人次...[阅读全文]
2024-04-09 09:30:52 人气:3942
佛山市仿古商业街,穿越时空的繁华之旅,佛山资讯网
佛山市仿古商业街是一条以传统建筑风格为特色,融合了现代商业元素的街道。以下是对它的详细介绍:
建筑风格:仿古商业街的建筑风格汲取了中国传统建筑的精华,采用了仿古的设计和装饰,如飞檐斗拱、雕花门窗等,营造出浓郁的古典氛围...[阅读全文]
2024-04-05 09:29:26 人气:2746
高明荷城街道体育休闲公园完工
荷城街道体育休闲公园面积约800平方米,设置了篮球场(半场)、体育健身设施等,于今年1月开建,近日完工,将在近期迎接验收...[阅读全文]
2024-03-27 15:20:02 人气:4448
佛山爱育祠——传承爱与教育的圣殿
佛山爱育祠位于佛山市[具体位置],是一座具有深厚历史文化底蕴的祠堂。它不仅是佛山市的重要文化遗产,也是当地人民传承爱与教育的重要场所...[阅读全文]
2024-03-26 08:17:19 人气:4459
佛山市华佗古庙——传承千年的医学圣地
佛山市华佗古庙是一座历史悠久、香火旺盛的古庙。这座古庙供奉着中国古代著名医学家华佗,是佛山市重要的文化遗产和宗教场所...[阅读全文]
2024-03-26 08:16:34 人气:4955
佛山市傲能宾馆——舒适与便捷的完美结合
佛山市傲能宾馆交通便利,周边配套设施完善。宾馆拥有多种类型的客房,可满足不同客人的需求。房间宽敞明亮...[阅读全文]
2024-04-12 10:45:27 人气:8317
佛山市禅城美居 M 酒店——品味法式优雅,享受尊尚体验
佛山市禅城美居 M 酒店位于佛山市禅城区的繁华地段,地理位置优越,交通便利。酒店以其独特的法式风格和卓越的服务...[阅读全文]
2024-04-12 10:39:59 人气:8525
佛山市蓝澳酒店——蓝色港湾,澳式风情
酒店的客房宽敞明亮,装修时尚典雅,为客人提供舒适的住宿环境。每间客房都配备了现代化的设施,让您感受到便捷与温馨...[阅读全文]
2024-04-12 08:36:36 人气:8070
佛山市金凯歌公寓——舒适与便利的居所
公寓的房间布局合理,装修精致,提供各种现代化的设施,如空调、电视、无线网络等,以满足住客的基本需求...[阅读全文]
2024-04-10 08:39:31 人气:6420
佛山正德隆精品公寓——精致生活的归宿
公寓的房间设计独具匠心,注重细节和品质。每间房间都经过精心布置,配备了舒适的床铺、现代化的家具和家电...[阅读全文]
2024-04-10 08:36:44 人气:6686
佛山市海韵商务酒店——畅享商务与休闲的港湾
酒店的客房宽敞明亮,装修时尚典雅,配备了舒适的床铺、现代化的家具和齐全的设施,如空调、电视、无线网络等,为客人提供舒适的住宿体验...[阅读全文]
2024-04-10 08:26:14 人气:6621
佛山金华天商务酒店:舒适与便捷的完美结合
酒店的客房设计时尚且舒适,房间内配备了现代化的设施,如舒适的床品、高速无线网络、平板电视和独立卫浴等,为客人提供舒适的入住体验...[阅读全文]
2024-04-10 08:22:30 人气:6447
三水乐平镇将再添一家高端酒店!总投资1.8亿元!
乐平镇再迎新项目落子。4月3日,广东劲润楷企业管理有限公司成功竞得乐平镇中油大道18号地块,将投资1.8亿元建设高端酒店项目,进一步填补本地第三产业发展缺口...[阅读全文]
2024-04-08 10:10:04 人气:7077
佛山辉帆宾馆:舒适与便捷的完美结合
佛山辉帆宾馆是一家集住宿、餐饮、会议、娱乐为一体的综合性宾馆。宾馆地理位置优越,交通便利,周边配套设施完善...[阅读全文]
2024-04-04 07:58:13 人气:6698
佛山禅城城市便捷酒店:简约舒适的住宿体验
佛山禅城城市便捷酒店位于佛山市禅城区的中心地带,交通便利,周边配套设施齐全。酒店以简约、时尚、舒适为设计理念...[阅读全文]
2024-04-04 07:57:02 人气:6603
二十一年来,他的眼球总是不受控制颤动,究竟怎么了?
双眼先天性眼球震颤,双眼700度远视,伴散光、斜视和弱视问题,裸眼视力仅0.15——21岁小方(化名)眼球总是不由自主地左右晃动...[阅读全文]
2024-04-01 16:24:14 人气:15693
佛山三水初一女生HPV疫苗第二针免费接种开打啦!
具有三水区学籍、2023年9月起新进入初中一年级且未满14周岁的女生,2023年9月中下旬按照知情、同意、自愿的原则已免费接种了国产双价HPV疫苗的第一剂次...[阅读全文]
2024-03-29 15:06:05 人气:16324
佛山禅城为65岁及以上老年人免费体检
禅城区正有序开展2024年65岁及以上老年人免费体检服务项目,各村居上门体检将在4月起陆续开展,预计今年将惠及超过11万老年人...[阅读全文]
2024-03-29 15:03:13 人气:11910
佛山门特定点医疗机构选点可线上办理
2024年1月1日起,《佛山市基本医疗保险门诊特定病种管理办法》正式实施。参保人申请的门特病种经确认后,应在定点医疗机构首次就医前申请办理门特选定业务...[阅读全文]
2024-03-28 09:22:42 人气:9315
佛山高明65岁及以上老人可免费体检
3月20日据高明区卫生健康局消息,高明区2024年免费体检已启动。高明区卫生健康局相关负责人提醒,符合条件但还未体检的老人尽快到相应社区卫生服务中心...[阅读全文]
2024-03-22 10:34:15 人气:2995
三水表彰今年首例造血干细胞成功捐献者,呼吁更多人传递生命希望
佛山市三水区红十字会、三水区文明办到佛山市公安局三水分局开展表扬慰问活动,三水区红十字会常务副会长陈福珠代表“中华骨髓库广东工作站”向佛山市公安局三水分局颁发感谢状...[阅读全文]
2024-03-22 10:33:08 人气:2433
广东省岭南南丁格尔护理研究院首个科技服务站落户市中医院
该科技服务站的成立,是佛山卫生健康科技工作者贯彻落实省委“1310”具体部署,落实全省、全市高质量发展大会精神和省科协第十次代表大会精神的具体举措...[阅读全文]
2024-03-21 20:15:15 人气:3652
佛山都市妇产医院——关爱女性健康的专业之选
佛山都市妇产医院是一家专注于女性健康的专科医院。医院拥有一支经验丰富、专业素质高的医疗团队,他们致力于为患者提供高质量的医疗服务...[阅读全文]
2024-03-18 10:36:12 人气:4501
佛山市狮山医院:医疗服务的璀璨明珠,健康保障的坚实后盾
位于佛山市狮山区的狮山医院,作为一所集医疗、预防、保健、教学、科研于一体的现代化综合性医院,凭借其卓越的医疗服务质量...[阅读全文]
2024-03-12 11:09:00 人气:4454
佛山市京澳路:连接繁华与美好
京澳路位于佛山市,是一条重要的交通干道。它连接了多个重要的地区和景点,为居民和游客提供了便利的出行条件...[阅读全文]
2024-04-14 10:00:07 人气:1421
佛山市钟顺路:便利与生活的纽带
钟顺路是佛山市的一条道路,它可能贯穿了不同的区域,连接着当地的居民区、商业区和其他重要地标。该道路的名称"钟顺"可能有一定的寓意...[阅读全文]
2024-04-14 09:59:05 人气:1647
佛山市白陈路:连通城市的动脉
白陈路可能是佛山市内的一条主要交通干道,连接着不同的地区和社区。它的名称“白陈”可能与道路沿线的地理特征...[阅读全文]
2024-04-14 09:57:08 人气:1739
山市荷月路:绽放生活的通衢
荷月路是佛山市的一条道路,其名称可能与周围的自然环境或历史文化有关。这条路可能位于佛山市的某个区域...[阅读全文]
2024-04-14 09:54:59 人气:1742
佛山市三乐路:通向繁荣与便利
三乐路可能是佛山市的主要交通干道之一,连接着不同的区域和地方。它的名称“三乐”可能有一定的寓意,也许与周边的地理环境...[阅读全文]
2024-04-14 09:51:36 人气:1955
佛山市绿景一路——绿色景观与繁华生活的交融
佛山市绿景一路是佛山市的一条重要道路。它以其独特的绿色景观和便利的交通条件而闻名。绿景一路两旁绿树成荫,植被茂盛,...[阅读全文]
2024-04-12 14:32:08 人气:1373
佛山市华远东路——繁荣与活力的交汇之路
佛山市华远东路是佛山市的一条重要街道,位于[具体位置]。它是城市交通的重要干道之一,连接着许多重要的区域和景点...[阅读全文]
2024-04-12 14:27:24 人气:1285
佛山市汾江南路——繁华商业与便捷交通的交响曲
佛山市汾江南路是佛山市的一条主要道路,它是佛山市的商业中心之一,沿途有许多商场、酒店、办公楼和餐厅...[阅读全文]
2024-04-12 10:47:57 人气:1359
如何“安”置电动自行车? 市民有期盼 部门在行动!
电动自行车引发的火灾数量近年来有上升趋势,而在电动自行车火灾事故中,由违规停放和充电引发的案例并不少见...[阅读全文]
2024-04-12 01:36:17 人气:1873
佛山禅城区民政局大年三十正月十五都可办理婚姻登记
春节将至,有不少想趁农历新年和心爱之人喜结连理、完成“人生大事”的市民。大年三十当天可以进行婚姻登记吗?2月14日“情人节”正值春节假期...[阅读全文]
2024-01-26 10:30:02 人气:31254
禅城石湾镇街道便民服务中心揭牌启用
石湾镇街道便民服务中心近日揭牌启用,新大厅两层共4700平方米,开设55个综合服务窗口,承接社保、卫健、市监等11个职能部门400多个事项...[阅读全文]
2024-01-23 10:01:33 人气:35749
禅城高明三水开设出入境办证“学生专场”,周末也能办!
2024年1月7日、14日两个周日全天(8:30-12:00,14:00-17:30)。在禅城区就学的未满16周岁在校中小学生(学生户籍为本省及省外户籍,不含港澳台居民)。...[阅读全文]
2024-01-08 15:37:37 人气:35506
佛山三水区特定人员参加工伤保险工伤认定申请办事指南
从业单位应当在职工发生事故伤害或者被诊断、鉴定为职业病之日起30日内(不含事故当日),向从业单位所属镇街公共服务办公室负责工伤认定经办窗口提出工伤认定申请...[阅读全文]
2024-01-07 10:39:15 人气:35148
佛山三水区工伤认定申请事项办事指南
用人单位应当在职工发生事故伤害或者被诊断、鉴定为职业病之日起30日内(不含事故当日),向所属镇街公共服务办公室负责工伤认定经办窗口提出工伤认定申请...[阅读全文]
2024-01-07 10:24:36 人气:33172
佛山市禅城区石湾镇街道惠景协税站、玫瑰东协税站搬迁整合的公告
为打造标准化、规范化的纳税服务环境,更好的服务于广大企业和人民群众,优化街道营商环境,石湾镇街道惠景协税站...[阅读全文]
2023-12-19 16:06:13 人气:36063
佛山市禅城区石湾镇街道行政服务中心搬迁公告
为打造标准化、规范化、便利化的政务服务环境,更好的服务于广大企业和人民群众,优化我街道营商环境,佛山市禅城区石湾镇街道行政服务中心...[阅读全文]
2023-12-14 15:11:31 人气:35472
三水区行政服务中心蝉联人民网县级“民心汇聚单位”
2023年度人民网网上群众工作单位名单发布,三水区行政服务中心名列其中,蝉联县级“民心汇聚单位”称号。今年以来,三水区行政服务中心共收到人民网留言389条...[阅读全文]
2023-12-06 09:52:20 人气:34271
佛山禅城城乡业务通进来 窗口搬进来
“城乡居保镇村通服务点”挂牌仪式分别在中国农业银行佛山华达支行、招商银行佛山禅城支行举行...[阅读全文]
2023-12-01 10:11:27 人气:31908
佛山市“公民身后”十个事项 一次办完
佛山市“公民身后”一件事在全市上线运行。市民只需要登录广东政务服务网找到佛山市“公民身后”一件事,即可一次完成注销户口...[阅读全文]
2023-11-29 10:43:25 人气:30629
庄子素解 第二章 徐无鬼
徐无鬼因女商见魏武侯,武侯劳之曰:“先生病矣!苦于山林之劳,故乃肯见于寡人。”徐无鬼曰:“我则劳于君,君有何劳于我!君将盈耆欲...[阅读全文]
2023-02-09 09:38:10 人气:49873
庄子素解 第一章 庚桑楚
老聃之役有庚桑楚者,偏得老聃之道,以此居畏垒之山。其臣之画然知者去之,其妾之挈然仁者远之。拥仲之与居,鞅掌之为使。居三年,畏垒大壤...[阅读全文]
2023-02-08 10:52:56 人气:47253
庄子素解 第十五章 知北游
知北游于玄水之上,登隐弅之丘,而适遭无为谓焉。知谓无为谓曰:“予欲有问乎若:何思何虑则知道?何处何服则安道?何从何道则得道?...[阅读全文]
2023-02-07 08:44:53 人气:48283
庄子素解 第十四章 田子方
田子方侍坐于魏文侯,数称谿工。文侯曰:“谿工,子之师耶?”子方曰:“非也,无择之里人也;称道数当,故无择称之。”文侯曰:“然则子无师邪?...[阅读全文]
2023-02-06 09:41:31 人气:47575
庄子素解 第十三章 山木
【原文】庄子行于山中,见大木枝叶盛茂,伐木者止其旁而不取也。问其故,曰:“无所可用。”庄子曰:“此木以不材得终其天年。...[阅读全文]
2023-02-02 08:43:02 人气:47880
庄子素解 第十二章 达生
达生之情者,不务生之所无以为;达命之情者,不务知之所无奈何。养形必先之以物,物有余而形不养者有之矣;有生必先无离形...[阅读全文]
2023-01-31 09:26:23 人气:51523
[东方哲学] 一处不立 处处能立
一处不立 处处能立;亦即任何角度与立场都不立,任何角度与立场都能立;也即全然地、无条件地接纳与随机(缘)起用;云门禅三句:涵盖乾坤,截断众流,随波逐流...[阅读全文]
2022-06-08 08:31:38 人气:52564
获取深度世界真相信息的两种途径
人获取外部信息的最原始、最基础的方式就是感觉;感觉信息来源的最初端口就是感觉器官;感觉器官的阀域与自身承受力决定了人感知外部环境的上下极限...[阅读全文]
2022-06-08 08:26:00 人气:50490
物理学遇到意识素解(7)
如果一位值得信赖的朋友告诉你一些似乎可笑的事情,你会尝试着揣摩他或她可能的真实意思。值得信赖的物理学演示就告诉了我们某些看似荒谬的东西。因此,我们试图解释这些结果可能的真正意思。...[阅读全文]
2019-12-16 09:48:47 人气:39257
海外需求萎靡背后:美国进口全面收缩、欧盟现结构性变化
5月中国进出口商品总值为5011.91亿美元,同比下降6.2%。其中出口总值2834.99亿美元,同比下降7.5%;进口总值2176.92亿美元...[阅读全文]
2023-06-24 20:30:07 人气:33343
欧洲议会已批准通过《新电池法》,新能源卖家将面临更加严格的考验
近日,欧洲议会议员以 587 票赞成、9 票反对和 20 票弃权通过了与理事会达成的一项协议(针对在欧盟销售的所有类型电池的设计、生产和废物管理的新规定-《新电池法》)...[阅读全文]
2023-06-24 20:28:34 人气:19983
美国亚马逊的销售税和免税的州有哪些?
美国的销售税是美国州和地方政府对商品及劳务,按其销售价格的一定比例征收的一种税款,是在美国发生消费的时候,由消费者一方缴纳的税款...[阅读全文]
2023-06-24 20:27:41 人气:33363
Amazon 店铺代运营案例:家居类目
窗帘,浴帘的工厂,工厂OEM实力非常强,专注于传统外贸贴牌,国内天猫京东都有店,想要扩展海外渠道...[阅读全文]
2023-06-24 21:41:21 人气:22926
Amazon 店铺代运营案例:户外类目
效果:宏那运营团队进行账户诊断后,重新调整了广告,优化了产品线。进行2个月的调整后,销售额增长180%...[阅读全文]
2023-06-24 21:38:22 人气:22280
Amazon 店铺代运营案例:家居类目
吸尘器类目,宏那团队根据客户工厂优势,放弃竞争激烈的美国站点,选择切入日本站点,第三个月单品达到7W美金销售额...[阅读全文]
2023-06-24 21:36:20 人气:22433
Amazon 店铺代运营案例:饰品类目
目前效果:通过半年的测试留存,和铺货老链接的优化,日出单在平均700单左右,同比增长100%;由单SKU日均平均出单5-10单左右...[阅读全文]
2023-06-24 21:34:33 人气:13906
Amazon 店铺代运营案例:宠物类目
目前效果:运营人员一年内通过选品测试留存,现平均日销售额8000美金,每天单款SKU出单60个左右,SKU12个,月度销售额在30W美金+...[阅读全文]
2023-06-24 21:31:31 人气:10156
Amazon运营团队老师介绍:simon
有8年的亚马逊运营经验,为20+ 多个品牌工作过,其中包括类目 Top10的卖家。擅长运营广告...[阅读全文]
2023-06-24 21:16:54 人气:10454
Amazon运营团队老师介绍:Fanny
Fanny:7年亚马逊操盘经验,擅长广告,运营策略制定,并着手从0-1打造过多个百万级别的项目;统筹各个项目的开展计划...[阅读全文]
2023-06-24 21:11:52 人气:6720
卧室家居风水布局:打造舒适与和谐的睡眠环境
卧室作为我们日常休息和恢复精力的场所,其家居风水布局对于居住者的身心健康和家庭和谐有着不可忽视的影响。了解并遵循卧室的风水原则,可以为您打造一个舒适、和谐的睡眠环境...[阅读全文]
2024-02-20 09:46:18 人气:15713
客厅家居风水布局:营造和谐与繁荣的社交空间
客厅作为家庭的核心区域,是家人聚会、招待客人的重要场所。一个和谐的客厅家居风水布局,不仅可以提升居住者的生活品质,还能为家庭带来好运和繁荣。...[阅读全文]
2024-02-20 09:44:52 人气:17185
餐厅家居风水布局:打造美味与和谐的用餐环境
餐厅作为家庭中重要的功能区域,不仅是家人用餐的地方,也是与亲朋好友聚会交流的场所。一个好的餐厅家居风水布局,能够提升家庭成员的食欲,增强家庭和谐氛围...[阅读全文]
2024-02-20 09:43:33 人气:16362
卫生间家居风水布局:打造舒适与和谐的卫浴空间
卫生间作为家庭中私密且重要的功能区域,其家居风水布局对于家庭成员的身心健康和家庭和谐有着不可忽视的影响。一个好的卫生间家居风水布局,能够提升家庭成员的幸福感,增强家庭的正能量。...[阅读全文]
2024-02-20 09:39:02 人气:15332
为什么家居不宜挂太多红色装饰物?
健康平安人生,一定要认识和拥有3个贵人:西医(治标)、中医(治本)、易医(治根)。当西医不行就要找中医...[阅读全文]
2022-06-25 21:03:39 人气:66557
如何将一间旧厂房催旺吉运?
企业新入驻旧厂房,如何做到催旺吉运,达至丁财两旺的效果?这就需要风水的综合策划:大门口形象包装,出入口的八卦方位...[阅读全文]
2022-06-25 21:01:04 人气:70372
装修前规划风水,好处多多
现在越来越多的人认识科学风水的好处,看风水已经是很平常的事。在装修前,先邀请风水师前来勘察毛坯房环境...[阅读全文]
2022-06-25 20:58:23 人气:65274
三角形的办公室如何化解?
方正规整的办公室气场稳定,三角形或不规整的办公室气场混杂,卦位不全,锐气回冲,形成老总思维不定,判断能力减弱。将三角形地方加上屏风...[阅读全文]
2022-06-21 20:33:27 人气:67493
工厂机器为什么不能放在车间中心点
工厂老板由于对风水不熟悉,为了方便,将重型机器设备放在车间〈宅)中心。宅中心为太极点,玄空风水叫“五黄大煞”,只能静不能动,如遇某年的流年凶星飞临该位...[阅读全文]
2022-06-21 20:29:46 人气:64216
经典之上 再度加码 庆铃五十铃新100P轻卡佛山上市
古韵与现代交织,传承与创新共舞。3月7日庆铃五十铃新100P登陆广东佛山,再次激荡轻卡品质化.0新气象。行业专家...[阅读全文]
2024-03-08 15:15:28 人气:20662
欧拉闪电猫放“价”没够 等等党可以出手了!
春风裹挟着几分暖意缓缓而来,生活、工作渐入佳境的同时,又怎可辜负这大好春光,赏景、踏青也该提上日程啦!3月1日至31日,欧拉闪电猫开启新一轮购车福利大放送...[阅读全文]
2024-03-03 15:38:49 人气:6482
龙年开大G,生意杠杠滴 90后小伙耿师傅和领航大G的开年新生意
年关将至,人们购置年货的需求增加,90后年轻小伙耿师傅想着能用自己新买的领航大G轻卡在年末赶上一波年货生意,所以新车一到位...[阅读全文]
2024-02-06 10:31:59 人气:7603
存在起火风险!过万辆汽车被紧急召回
日前,现代汽车(中国)投资有限公司决定自2024年1月8日起,召回2008年7月3日至2013年5月29日生产的部分进口起亚霸锐汽车,共计8284辆...[阅读全文]
2023-12-23 10:34:47 人气:11253
沃尔沃EM90全球首发:纯电豪华MPV引领潮流!
沃尔沃汽车首款纯电豪华MPV EM90迎来了全球首秀。沃尔沃EM90旨在打造一个可以联络感情、思考创作、放松身心的空间。在这里...[阅读全文]
2023-11-24 15:31:43 人气:14554
有才有趣有实力 祥菱Q川渝区域上市推广会圆满举行
有才有趣,“渝”你相遇。2023年10月20日,全球微卡新势力祥菱Q川渝区域上市推广会圆满举行。会上,祥菱Q凭借在能效、舒适...[阅读全文]
2023-10-23 15:56:18 人气:11552
佛山市超4000辆车辆处理公告!
根据《中华人民共和国道路交通安全法》和《中华人民共和国道路交通安全法实施条例》等有关规定,佛山市公安局南海分局现对因涉嫌交通违法行为...[阅读全文]
2023-10-23 10:44:04 人气:9171
有才有趣有实力 全球微卡新势力祥菱Q领潮上市
2023年9月20日,“有才 有趣 有实力——全球微卡新势力祥菱Q领潮上市”发布会在“红船精神”诞生地浙江嘉兴举行。祥菱Q引领全球微卡行业启势焕新...[阅读全文]
2023-09-21 22:29:23 人气:9002
美孚1号车养护“2023动力系统养护专家挑战赛”在沪圆满收官 体系实力赋能人才培养,消费者导向助推服务升级
2023年9月6日,美孚1号车养护“这就是1号高手”2023动力系统养护专家挑战赛总决赛在沪落下帷幕。19位优秀技师经过多轮专业技能与服务水准的全方位比拼...[阅读全文]
2023-09-07 18:35:30 人气:8667
有才有趣有实力 全球微卡新势力福田祥菱Q全球首发
2023年,我国汽车工业迎来了70周年的里程碑时刻,风雨中一路走来,无论是行业革命还是技术革新,都迎来变革新生的蜕变时刻。8月28日,在主题为...[阅读全文]
2023-08-30 14:41:13 人气:7600
家具盛宴!第 45 届国际龙家具展览会震撼启幕!
全球家具看顺德,顺德家具看龙江。家具产业是龙江的根基,也是龙江和顺德的亮丽名片。经过五十多年的发展...[阅读全文]
2024-03-17 09:55:30 人气:16640
佛山机场重建航站楼进度刷新!效果图曝光!
按照建设目标和设计规划,由中国联合航空出资建设的新航站楼预计在2024年上半年完成建设并投入使用...[阅读全文]
2023-12-25 09:23:04 人气:31376
佛山国家高新技术产业开发区
佛山高新技术产业开发区(以下简称“佛山高新区”)于1992年12月经国务院批准成立,是全国最早的53个国家高新区之一...[阅读全文]
2023-08-27 21:28:39 人气:11131
佛山意美家卫浴陶瓷世界
意美家,全称意美家卫浴陶瓷世界(Casa Ceramics&Sanitarywares Mall),位于广东省佛山市禅城区季华四路与雾岗路口交汇处,原名为“河宕陶瓷批发直销仓”...[阅读全文]
2023-08-27 21:26:18 人气:11110
澳大利亚技术移民移民
澳洲技术移民是为了引进海外人才,促进澳洲劳动力市场平衡和发展而推出的移民政策,不仅适用于国内有专业技能的技术人才,也适用于在澳留学生,且移民成本低...[阅读全文]
2022-07-07 22:07:38 人气:54800
加拿大BC省雇主担保移民
新政策自2015年1月1日起开始实施。新政后增加了SIRS打分系统,每月公布2次分数,达到此分数的要求的申请人将被移民局选中。因此只要你的职业在加拿大NOC职业列表或职业列表中...[阅读全文]
2022-07-07 22:03:09 人气:55201
美国eb3雇主担保移民
美国eb3雇主担保移民 Other works按照美国移民法,职业移民划分为五类。而EB-3就属于职业移民的第三优先。EB-3职业移民的第三优先类别包括熟练工人、学士学位持有人以及其它工人...[阅读全文]
2022-07-07 21:59:21 人气:53506
马来西亚永久居留(红卡)
PR是PermanentResident的英文缩写,中文是永久居留的意思。获得PR, 就是获得永久居留身份证。 马来西亚永久居留(红卡)是大马政府授予给外国人士的永久居留身份证...[阅读全文]
2022-07-07 21:41:23 人气:54904
佛山小朗工业区:制造业的活力之地
佛山市小朗工业区是一个以制造业为主的工业区。它在当地经济发展中扮演着重要的角色。1. **产业特色**:小朗工业区以机械加工...[阅读全文]
2024-04-15 10:26:42 人气:1638
佛山曹边第三工业区:多元化产业的繁荣之地
1. **产业多元化**:该工业区涵盖了众多领域,如制造业、加工业、高新技术产业等,形成了多元化的产业格局...[阅读全文]
2024-04-15 10:16:02 人气:1588
佛山市谭边工业区:产业集聚的繁荣之地
佛山市谭边工业区是一个以工业为主导的产业区域。1. **产业聚焦**:谭边工业区主要集中了机械制造...[阅读全文]
2024-04-15 10:10:15 人气:1499
佛山新海东工业区:产业升级的新引擎
1. **规划与布局**:新海东工业区经过科学规划,布局合理,各个区域功能明确,包括生产区、研发区、物流区等...[阅读全文]
2024-04-15 10:07:43 人气:1640
佛山市平塘工业区:多元化产业的聚集地
平塘工业区吸引了众多不同类型的企业,涵盖了多个行业领域,如制造业、加工业、科技研发等,形成了多元化的产业结构...[阅读全文]
2024-04-15 10:01:51 人气:1430
佛山华南气动液压五金机电城:行业聚集地,采购首选地
佛山市华南气动液压五金机电城是一个集气动液压、五金机电等产品销售、展示、交易为一体的专业市场。交通便利...[阅读全文]
2024-04-15 09:54:21 人气:1865
佛山粤丰汽车配件批发市场:汽车配件的一站式采购基地
佛山市粤丰汽车配件批发市场是一个集中供应汽车配件的专业市场,这个市场以其规模大、产品种类丰富、价格竞争力强而闻名...[阅读全文]
2024-04-15 09:29:51 人气:1256
佛山市沙坑工业区:产业繁荣的制造基地
佛山市沙坑工业区位是一个以工业生产为主的区域。该工业区拥有优越的地理位置和便捷的交通条件,吸引了众多企业入驻。...[阅读全文]
2024-04-15 09:26:05 人气:1254
佛山市永和石材城——石材之美,尽在此间
佛山市永和石材城是一个集中展示和销售各类石材产品的专业市场。它位于佛山市,是石材行业的重要交易中心之一...[阅读全文]
2024-04-11 09:19:17 人气:1824
佛山市泛家居 U 创中心——家居创新的聚集地
佛山市泛家居 U 创中心是一个集创新设计、产业孵化、展示交流等功能于一体的综合性平台。它致力于推动家居行业的创新发展...[阅读全文]
2024-04-11 09:13:40 人气:2088
探寻佛山松枫岭南岭南圩的魅力,佛山资讯网
岭南圩位于佛山市,可能是一个具有独特地域特色的地区。松枫岭南可能是指该地区以松枫为主要景观,周边环境可能有茂密的松树林和枫叶树,营造出自然优美的氛围。
岭南圩可能是一个传统的圩市或集市,这里可能有各种商业活动和贸易往来。你可以找到当地的农产品、手工艺品、特色小吃等,体验地方文化和传统。...[阅读全文]
2024-04-13 09:40:59 人气:2559
佛山岭南时代广场:繁华都市的时尚地标”岭南时代广场 购物、娱乐与美食的交汇之地
佛山岭南时代广场是一座位于佛山市的综合性商业广场,多样化的商业业态**:岭南时代广场可能汇聚了众多的知名品牌商店、百货公司、超市等,提供丰富的购物选择,满足不同消费者的需求...[阅读全文]
2024-04-13 09:37:47 人气:2416
佛山月星环球港小天地:一站式购物娱乐休闲胜地”佛山的繁华商业地标
佛山月星环球港小天地商业广场是一个集购物、餐饮、娱乐等多种功能于一体的商业综合体。它位于佛山市,为居民和游客提供了丰富多样的消费和休闲体验。...[阅读全文]
2024-04-13 09:35:28 人气:2141
佛山小天地商业广场:多彩生活的汇聚地”或“探索佛山小天地:商业与娱乐的完美结合
佛山小天地商业广场是一个位于佛山市的商业综合体,提供了丰富多样的购物、餐饮和娱乐选择...[阅读全文]
2024-04-13 09:33:11 人气:2185
佛山义务精品百货城:缤纷精品,尽在此城”或“探索佛山义务百货,发现无限精彩”
佛山义务精品百货城是一个以提供各类精品百货商品为特色的购物中心。它可能位于佛山市的繁华地段,吸引着众多消费者前来选购各种高品质的商品。...[阅读全文]
2024-04-13 09:24:25 人气:1938
佛山市岭南现代街市——美食与生活的交汇之地
佛山市岭南现代街市是一个集农产品批发、零售和美食为一体的综合性市场。它位于佛山市的繁华地段,交通便利,吸引了众多居民和商家...[阅读全文]
2024-04-11 09:38:27 人气:2147
佛山市城南集市——多彩生活的汇聚地
佛山市城南集市是一个充满活力和热闹的集市,位于佛山市的南部地区。这个集市以其丰富多样的商品、独特的文化氛围和便捷的交通而受到当地居民和游客的喜爱...[阅读全文]
2024-04-11 09:35:41 人气:1566
佛山市兆阳广场——都市生活的璀璨明珠
佛山市兆阳广场是一座位于市中心的综合性商业广场。它融合了购物、餐饮、娱乐、休闲等多种功能,为人们提供了一个丰富多彩的消费和休闲环境...[阅读全文]
2024-04-11 09:30:05 人气:1727
佛山市惠雅市场——满足您生活所需的一站式购物胜地
佛山市惠雅市场是一个提供各种商品和服务的综合性市场。它位于佛山市的便利位置,为当地居民和周边地区提供了方便的购物场所...[阅读全文]
2024-04-11 09:24:35 人气:1189
佛山塘头商贸城——一站式购物娱乐天地
佛山市塘头商贸城位于佛山市的中心地带,是一个集购物、餐饮、娱乐、休闲等多种功能于一体的大型商业综合体。商贸城占地面积广阔...[阅读全文]
2024-04-11 09:09:30 人气:1307
佛山易运蔬菜批发市场:新鲜蔬菜的集散地
佛山易运蔬菜批发市场是佛山市重要的蔬菜批发集散地之一,该市场规模较大,设施完备,交易活跃,为当地及周边地区的蔬菜供应提供了重要的支持...[阅读全文]
2024-04-15 09:39:49 人气:5495
佛山扶西易运市场:农副产品的丰富宝库
佛山市扶西易运市场是一个综合性的市场,位于佛山市禅城区扶西村,占地面积较大。该市场主要经营各类农副产品...[阅读全文]
2024-04-15 09:36:07 人气:9416
佛山市榕洲综合市场——满足您一切生活需求的一站式购物天堂
佛山市榕洲综合市场是一个集各种商品和服务于一体的综合性市场。它位于佛山市的繁华地段,交通便利,吸引了众多居民和游客前来购物...[阅读全文]
2024-04-09 08:20:20 人气:8516
探寻佛山市高边市场的多彩世界
市场内设有多个区域,提供丰富多样的商品和服务。有新鲜的蔬菜、水果、肉类、海鲜等农副产品区,满足人们日常生活的食材需求...[阅读全文]
2024-04-08 09:16:26 人气:6880
佛山市中南农产品批发市场:华南地区的农产品交易枢纽
佛山市中南农产品批发市场位于佛山市南海区,是华南地区规模较大的农产品批发市场之一。市场占地面积广阔,拥有现代化的交易设施和完善的配套服务...[阅读全文]
2024-04-08 09:00:50 人气:7610
佛山禅城区华安市场:丰富多彩的购物天地
佛山市禅城区华安市场是一个热闹非凡的购物场所,位于市区的中心位置。这个市场汇聚了各种各样的商品...[阅读全文]
2024-04-07 10:07:16 人气:6880
探寻佛山禅城区同济市场的多彩世界
佛山市禅城区同济市场位于佛山市的中心地带,是一个充满活力和丰富多彩的市场。这个市场以其独特的魅力和多样化的商品吸引着众多居民和游客...[阅读全文]
2024-04-07 09:54:17 人气:6779
佛山禅城区鸿业市场:满足您生活需求的多彩之地
这个市场位于交通便利的位置,吸引了众多顾客前来光顾。市场内部分区明确,有蔬菜水果区、肉类海鲜区、日用杂货区等...[阅读全文]
2024-04-07 09:51:15 人气:17861
佛山禅城区莲花市场:缤纷多彩的生活市集
莲花市场以其宽敞明亮的室内环境和良好的组织布局而受到欢迎。市场内设有多个摊位和店铺,分别售卖各种各类的商品...[阅读全文]
2024-04-07 09:48:54 人气:5588
探索佛山禅城区红路市场:丰富多彩的购物天地
红路市场位于便利的地理位置,交通便捷,吸引了众多顾客前来。市场内设有多个区域,包括蔬果区、肉类区、海鲜区、副食区等,满足了人们日常生活的各种需求...[阅读全文]
2024-04-07 09:46:00 人气:4612
佛山消委会:网络直播套路深,翡翠消费需谨慎!
秦女士浏览某购物网站时,发现某玉石直播间正在直播销售翡翠手镯,主播称该翡翠种水为冰种...[阅读全文]
2022-03-21 15:24:43 人气:65968
机器视觉人才供应链第一梯队:清远市万金目视科技有限公司
清远市万金目视科技有限公司,定位为机器视觉人才供应链第一供应商。首先,以基于机器视觉和深度学习的实战实训平台。为高职高专,大学,提供机器视觉实战实训的人才...[阅读全文]
2021-07-05 15:21:34 人气:99363
跨境电商脱口秀:炮哥刘智勇
炮哥的跨境电商六脉神剑理论、炮哥的跨境电商1357创业模型、炮哥的跨境电商行业快速传播方法论、炮哥的跨境电商合伙人模型...[阅读全文]
2021-07-03 20:33:52 人气:68726
建材家居短视频直播达人——陈宣平
建材家居短视频直播达人——陈宣平,2011年从事互联网行业,2012年进入建材行业媒体工作,主要负责新媒体事业部...[阅读全文]
2021-07-03 20:29:36 人气:93589
广东金麦福餐饮管理服务有限公司
广东金麦福餐饮管理服务有限公司有着多年来连锁经营、机关食堂承包、学校食堂承包、工厂食堂承包、厨房设计经验。致力于食堂承包经营管理...[阅读全文]
2021-07-03 20:25:31 人气:86252
颛孙宏鸽(净雨):书法艺术跨界探索与禅悟
颛孙宏鸽,法名净雨,圣贤名门之后裔,为颛孙子张第七十三代传人,祖籍山东省,中国著名作家、书画家,新闻工作者和社会活动者,公益热心人...[阅读全文]
2021-12-05 20:21:15 人气:71121























































































































































































































