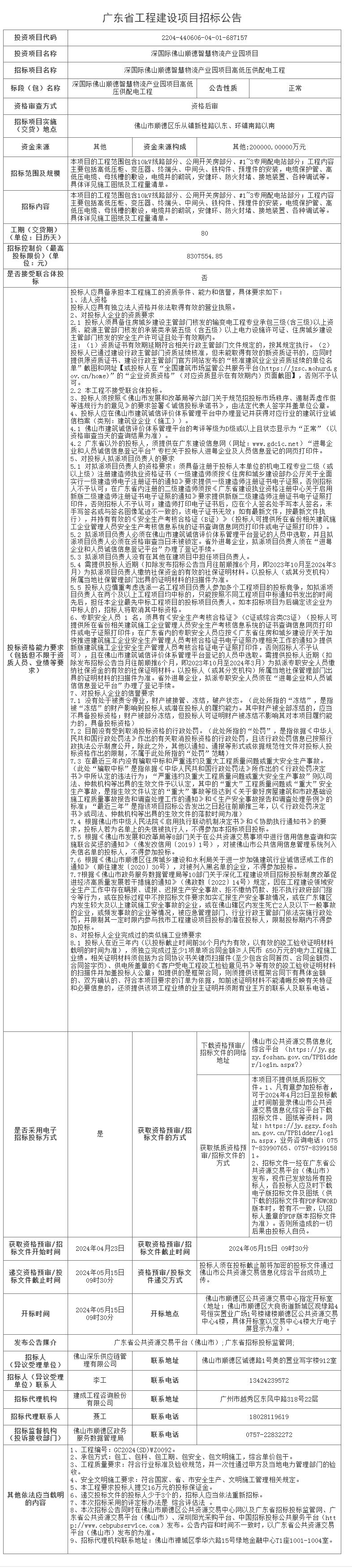
佛山市禅城区交通运输局禅城区轨道交通近期重点站点 TOD 综合开发规划研究项目采购公告
(一)项目名称:禅城区轨道交通近期重点站点TOD综合开发规划研究
(二)预算金额:950,000元
(三)采购需求:
|
编号 |
服务描述 |
需求描述 |
数量 |
计量单位 |
|
1 |
禅城区轨道交通近期重点站点TOD综合开发规划研究 |
研究内容包括对重点轨道站点张槎站、湾华站的现状调查分析、交通需求预测、TOD发展策略、用地规划及土地综合开发方案、站点概念方案等。 |
1 |
项 |
(四)发起时间:2024年4月25日
一、供应商资质要求:已进驻广东省网上中介服务超市平台,并具有城市规划甲级资质。
二、需求信息
服务时间:8个月
三、供应商报名须知
(一)符合条件的供应商,应在本公告发出的3个工作日内向佛山市禅城区交通运输局提交书面申请(附:营业执照或机构代码证、授权委托书、授权人的身份证复印件、企业介绍)
(二)采购人收到供应商的报名申请后,将对符合条件的供应商发出询价函,被邀请的供应商根据议价信息的要求,在满足采购需求的前提下,于规定时间内对项目做出报价。
(三)供应商应认真核对报价信息,确保符合采购需求,并对其真实性负责。若与实际不符,一经查实,将视为弄虚作假,当次报价无效,并按政府采购相关规定给予处理。
四、报价规则
(一)供应商的报价应是总价。
(二)供应商的报价不得高于最高限价。
五、项目联系方式
联系方式:佛山市禅城区交通运输局二楼224,0757-82025526 陈小姐。
我中心将实施2024-2026年佛山市禅城区桥梁养护维修项目,对禅城区负责管养的城市桥梁(隧道)进行养护维修。项目总预算费用1200万元,共两年,每年预算费用600万元,分为1、2包。现需进行招标代理机构报名工作,具体详情如下:
一、报名资料(需加盖公章):营业执照、业绩表、法人身份证复印件。
二、报名时间:2024年4月25日至4月30日,共5个工作日。
三、报名资料递交地址:广东省佛山市禅城区华宝北路7号佛山市禅城区道路养护中心507室。
联系方式:汤先生,0757-82106323。

微信
新浪微博
QQ空间
QQ好友
豆瓣
Facebook
Twitter























































































































































































































