三水芦苞镇产业园区基础设施建设及提质改造项目施工四标招标公告
时间:2024-05-06 人气:1760 来源:佛山市公共资源交易信息化综合平台 作者:
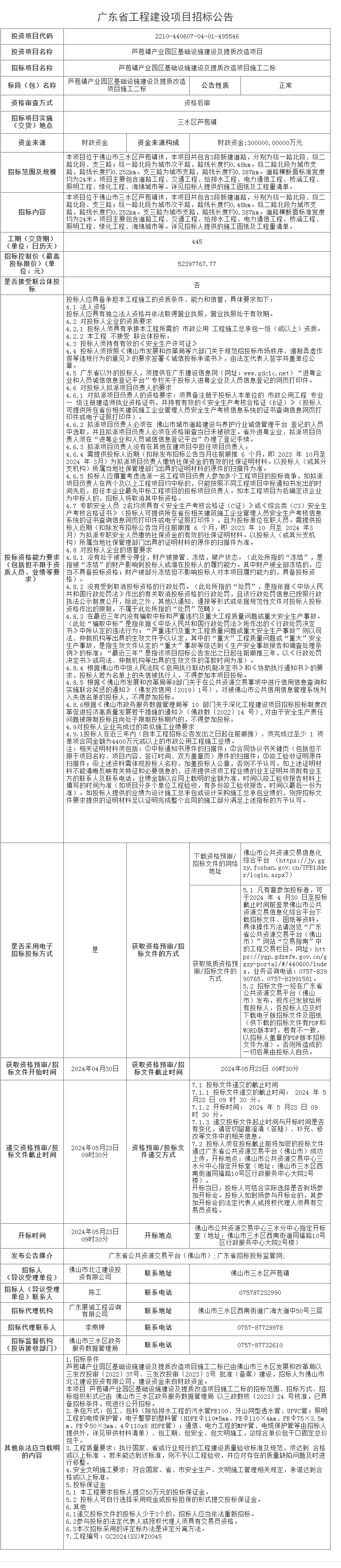
概述:本项目为芦苞镇产业园区基础设施建设及提质改造项目施工四标。本项目位于佛山市三水区芦苞镇,对芦苞镇工业园BC区道路拓宽提升及排水系统改造......
(声明: 网站所收集的部分公开资料来源于互联网,转载的目的在于传递更多信息及用于网络分享,并不代表本站赞同其观点和对其真实性负责,也不构成任何其他建议。本站部分作品是由网友自主投稿和发布、编辑整理上传,对此类作品本站仅提供交流平台,不为其版权负责。如果您发现网站上有侵犯您的知识产权的作品,请与我们取得联系,我们会及时修改或删除。 )
分享
微信
新浪微博
QQ空间
QQ好友
豆瓣
Facebook
Twitter
取消
资讯
招标
招聘
租售
美食
房产
展会
广佛
企业
积金
社保
户口
教育
特色
旅游
酒店
医疗
交通
办证
书院
代运营
风水
车辆
图片
移民
产业
综合体
市场
网红
画展
佛山高明发放汽车、家电消费券!最高补贴8000元!
个人消费者最高可享受政府消费券补贴汽车8000元/辆、家电500元/件(台),还可再叠加汽车、家电商家的让利优惠。消费券补贴资金总额控制...[阅读全文]
2024-05-06 10:07:51 人气:2942
2024广东首场铁三赛、规模最大“小铁人”赛在云东海顺利完赛!
5月3-4日,金智汇杯·2024广东万里碧道·佛山三水云东海铁人三项赛(以下简称“云铁”)在云东海湿地公园成功举办。第一天的比赛共有约150名“小铁人”参加...[阅读全文]
2024-05-06 09:44:35 人气:2377
2024年佛山焕新消费嘉年华活动人气旺
“这次活动真的很惠民,换上新车真的很开心。”“前几天大家都在观望,今天来下单的人明显增多。”“这一套家电买下来便宜了几千块钱,太实惠了。”……...[阅读全文]
2024-05-05 08:59:46 人气:2454
三水区“五一”焕新消费嘉年华开锣
“1元”“51元”“151元”……5月1日的活动现场,伴随着一个个高高举起的号码牌,观众席上的拍卖喊价声此起彼伏,空调、洗衣机、智能马桶等家居家电相继从底价1元开始拍卖...[阅读全文]
2024-05-05 08:59:43 人气:2465
人工智能标注与训练工程师培训项目通知
新一轮科技革命催生产业变革,大数据积累、算法革新、算力跃升及网络设施升级合力推进人工智能进入崭新时代。人工智能正疾速渗透经济社会各领域...[阅读全文]
2024-05-03 15:05:27 人气:4296
南海最大家具城爆改中!扩容至30万㎡!
南海区大沥镇盐步家具城改造项目成功摘牌,由佛山市南海区钜隆置业发展有限公司竞得。作为大沥镇专业市场升级改造的示范项目...[阅读全文]
2024-04-30 10:48:33 人气:3549
远方钓鱼场 荣获2024年度佛山市首届《金牌人气垂钓园》评选活动
远方钓鱼场 荣获2024年度佛山市首届《金牌人气垂钓园》评选活动 冠军 2024年度佛山市首届《金牌人气垂钓园》评选活动冠军...[阅读全文]
2024-04-29 17:41:05 人气:3462
用“123”强势出圈?云南白药口腔健康以“专业护龈”与国民共筑口腔健康防线
在口腔健康问题日益受到公众关注的今天,齿龈护理已不再是简单的个人护理问题,而上升到了全民健康议题的高度。面对这一健康趋势...[阅读全文]
2024-04-29 17:33:54 人气:3384
佛山启动职业技能竞赛!工场变赛场,“蓝领”展风采!
为推动技能人才发展、助力制造业升级,由佛山市人力资源和社会保障局主办的2024年佛山市职业技能竞赛暨南海区数字工匠系列赛中海万泰专场启动仪式...[阅读全文]
2024-04-29 09:54:31 人气:3313
三水芦苞镇产业园区基础设施建设及提质改造项目施工二标招标公告
本项目位于佛山市三水区芦苞镇休,本项目共包含3段新建道路,分别为纵一路北段、纵二路北段、支三路;纵一路北段为城市次干路...[阅读全文]
2024-05-06 16:14:47 人气:1243
顺德区中顺大围、南沙围联围水体综合整治工程-均安镇农村生活污水处理优化提升工程(四期)勘察设计招标公告
顺德区第一联围水体综合整治工程--西片(一期)、顺德区第一联围水体综合整治工程--东北片(一期)、顺德区齐杏联围水体综合整治工程...[阅读全文]
2024-05-06 11:22:41 人气:1822
顺德区樵桑联围水体综合整治工程--农村生活污水治理优化提升工程勘察设计招标公告
顺德区第一联围水体综合整治工程--西片(一期)、顺德区第一联围水体综合整治工程--东北片(一期)、顺德区齐杏联围水体综合整治工程...[阅读全文]
2024-05-06 11:20:07 人气:1758
顺德区第一联围水体综合整治工程招标公告
顺德区第一联围水体综合整治工程--西片(一期)、顺德区第一联围水体综合整治工程--东北片(一期)和顺德区齐杏联围水体综合整治工程--农村生活污水治理优化提升工程勘察设计...[阅读全文]
2024-05-06 11:14:26 人气:1918
顺德区大良勒流水体综合整治工程—勒流进厂污水泵站工程招标公告
本项目建设设计规模2万m3/d粗格栅及提升泵站一座,主要包括泵站土建、工艺及电气自控设备及进出管线工程等。根据市政工程规模划分标准...[阅读全文]
2024-05-06 11:12:20 人气:1122
广州中医药大学顺德医院建设项目(易地新建)二期医疗专项(箱式物流及AGV机器人)招标公告
本项目按1490床标准进行建设,拟建成集医疗、教学、科研、预防、康复于一体的现代化综合性三级甲等中医院。项目按照两阶段进行规划...[阅读全文]
2024-05-06 11:09:46 人气:1038
顺德区第一联围水体综合整治工程--云鹭片区水系连通工程施工总承包招标公告
本工程位于伦教驹荣北路以东、东乐路以北、碧桂路以西、伦教路以南原顺德鷺鸟园及南晶养殖场位置。湿地公园一期总面积约58公顷...[阅读全文]
2024-05-06 10:58:43 人气:1306
三水区芦苞片区高端装备产业园基础设施建设项目(三期)工程监理招标公告
本项目位置三水区芦苞片区高端装备产业园,本主要包括横四路(路线长约420米)、横六路(路线长约600米)、纵二路北段(路线长约550米);...[阅读全文]
2024-05-06 10:54:32 人气:956
顺德乐从镇重要交通节点提升工程招标公告
本项目对乐从镇荷岳路、岭南大道、环镇西路、佛山一环辅路、汾江南路等多条主要道路重要交通节点进行交通隐患整治...[阅读全文]
2024-05-06 10:44:29 人气:1031
三水芦苞镇产业园区基础设施建设及提质改造项目施工二标监理招标公告
本项目位于佛山市三水区芦苞镇,共包含3段新建道路,分别为纵一路北段、纵二路北段、支三路;纵一路北段为城市次干路,路线长度约0.48km...[阅读全文]
2024-05-06 10:41:49 人气:840
顺德区伦教中学招聘高中日语教师
请应聘者先将自己的简历、证书复印件、近期彩色照片1张和联系方式发送到邮箱sdlunzhong@21cn.com,文件标题要注明应聘岗位...[阅读全文]
2024-04-30 10:01:34 人气:2578
南海区里水镇美景幼儿园招聘教师多名
2.身体健康,乐观积极,勤劳肯干,有育儿知识和经验,能认真细致地照顾幼儿的起居、生活和各项活动,工作责任心强,团队合作能力强,能服从幼儿园的各项工作安排;...[阅读全文]
2024-04-30 09:55:37 人气:2387
南海区丹灶镇仙湖幼儿园招聘带班教师
1.学前教育或教育学等相关专业,大专及以上学历,持有教师资格证;2.有爱心、耐心、责任心,好学上进,善于团队合作,严谨踏实;...[阅读全文]
2024-04-30 09:51:32 人气:2338
禅城区南庄镇紫南小学招聘英语教师
1.本科以上对口专业学历,拥有教师资格,普通话水平达到国家规定学科标准;2.年龄要求:45周岁以下。身体健康,师德良好,工作认真负责,有团队合作精神;...[阅读全文]
2024-04-30 09:49:56 人气:2081
事业编制!佛山市中心业余体育学校!
国内普通高等院校、国(境)外2024年本科学历及学士学位(含)以上的毕业生(即2023年9月1日至2024年8月31日期间毕业...[阅读全文]
2024-04-30 09:44:43 人气:2062
佛山市三水区2024年上半年公立医疗卫生单位事业编制工作人员统一公开招聘笔试公告
根据《佛山市三水区2024年上半年公立医疗卫生单位事业编制工作人员统一公开招聘公告》要求,现将佛山市三水区2024年上半年公立医疗卫生单位事业编制工作人员...[阅读全文]
2024-04-26 15:00:08 人气:3187
佛山人社部门组织重点企业赴西藏林芝参加高校毕业生专场招聘会
山市人才行业党委书记陈爱民带队赴西藏林芝市参加2024年大中城市联合招聘高校毕业生春季林芝专场招聘会,以实际行动有力促进林芝籍高校毕业生高质量充分就业...[阅读全文]
2024-04-25 09:59:42 人气:2215
佛山人社部门组织重点企业赴粤东片区招才引智
由省人社厅主办的“2024年广东省公共就业服务进校园粤东片区专场活动”在汕头大学举行。市人社局四级调研员刘祖军带队佛山7家重点企业参加...[阅读全文]
2024-04-25 09:58:36 人气:1729
广州黄埔区委统战部初级雇员招聘公告
为进一步充实我单位政府雇员队伍,根据《广州市黄埔区 广州开发区机关事业单位政府雇员管理办法》及《广州市黄埔区 广州开发区机关事业单位初级雇员日常管理工作指引》...[阅读全文]
2024-04-25 09:18:30 人气:1803
南海西樵轻纺城公有物业竞价招租(2024年第四期)
白云街23号;紫云街12号商铺;紫云街2、4号商铺(2间组合);北区大仓库45号;紫云街56号商铺;西樵轻纺城樵高路东起第四个灯箱;福来街36、38号;白云街15号;西樵...[阅读全文]
2024-04-30 15:59:21 人气:3374
禅城区汾江北路38号厚金广场4座办公物业及配套车位整体出租项目竞租公告
佛山市粤创招标代理有限公司受委托,现就禅城区汾江北路38号厚金广场4座办公物业及配套车位整体出租项目采用公开竞租方式进行出租...[阅读全文]
2024-04-24 11:08:03 人气:4492
禅城区南庄镇绿岛湖都市产业区B地块(二期)东区D6座6-15层公开竞租公告
佛山禅高投资开发有限公司定于 2024年4月29日上午10:00于佛山市禅城区南庄镇公共资源交易所开标室...[阅读全文]
2024-04-24 10:54:05 人气:4430
佛山市南海区丹灶镇盛昌路南侧地块租赁公告
佛山市南海区丹灶镇公共资源交易所受佛山市南海区丹灶产业开发集团有限公司的委托,现就佛山市南海区丹灶镇盛昌路南侧地块租赁项目采用网上竞价方式进行租赁...[阅读全文]
2024-04-23 15:39:13 人气:4494
南海大沥镇横江市区大街36号(自编:盐公房549号)租赁公告
提交竞买申请(报名)时间:2024年4月19日上午8:30至2024年4月25日下午5:30截止(北京时间),竞投人须于竞买申请(报名)截止时间前登录网上交易系统提交竞买申请...[阅读全文]
2024-04-19 14:00:16 人气:5263
南海大沥镇横江市区大街16号(自编:盐公房564号)租赁公告
竞投人通过网上交易系统提交的报价一经报出,不得撤回。在报价期间,竞投人可多次报价,首次报价不得低于起始价,每次加价的幅度不得小于交易方案规定的增价幅度...[阅读全文]
2024-04-19 13:57:57 人气:4806
南海大沥镇横江市区大街23号(自编:盐公房570号)租赁公告
竞投人通过网上交易系统提交的报价一经报出,不得撤回。在报价期间,竞投人可多次报价,首次报价不得低于起始价,每次加价的幅度不得小于交易方案规定的增价幅度...[阅读全文]
2024-04-19 13:52:35 人气:3114
南海大沥镇横江市区大街27号(自编:盐公房572号)租赁公告
租金采用先交付后使用的方式,承租人于每月10日前向招租人缴清当月租金。租赁期内,租金每满一年在上一期租金基础上递增3%。首月装修期的租金按成交价的75%计收...[阅读全文]
2024-04-19 13:50:06 人气:2073
佛山市禅城区南庄镇公有资产管理办公室公有物业竞租(2024年第6期)竞租公告
佛山市禅城区南庄镇公有资产管理办公室定于2024年4月26日下午15:00于佛山市禅城区南庄镇公共资源交易所开标室...[阅读全文]
2024-04-19 10:47:23 人气:1944
南海区2200+套公租房笋价出租,申请指引→
益禾保障性住房项目位居广东金融高新区生活圈内,项目于2012年5月正式纳入南海区保障性安居工程,是广东金融高新区的重点配套项...[阅读全文]
2024-04-19 10:36:05 人气:2053
美狮美高梅“蜀道”再度荣获米其林一星荣誉 正宗成都四川菜匠艺 勇获业界权威认可
【2024年3月14日,澳门】美高梅欣然宣布,旗下位于美狮美高梅内的餐厅“蜀道”在最新公布的《香港澳门米其林指南2024》中,再度获评为米其林一星餐厅...[阅读全文]
2024-03-14 21:05:58 人气:27469
佛山柱侯酱:一道美食背后的传奇故事
柱侯酱是佛山地区的特产之一,其名字来源于创始人梁柱侯。在清朝嘉庆年间,梁柱侯最初在佛山祖庙摆摊卖牛杂,因其发明了柱候酱...[阅读全文]
2024-02-02 15:47:47 人气:13382
石湾鱼腐:金黄鲜嫩,香滑可口
石湾鱼腐是一道源自中国广东省佛山市石湾镇的传统名菜,其历史悠久,口感独特,被誉为“岭南第一锅”...[阅读全文]
2024-02-02 15:46:11 人气:14275
岭南蒸水饺:皮薄馅嫩,鲜香可口
岭南蒸水饺是一道色香味俱佳的传统小吃,以其皮薄馅嫩、鲜香可口而著名。岭南蒸水饺的馅料通常包括猪肉、韭菜...[阅读全文]
2024-02-02 15:45:18 人气:17058
佛山沙口笋:美味与健康的完美结合
佛山沙口笋是广东省著名的特产,以其独特的口感和品质而受到广泛欢迎。沙口笋的产地位于佛山市内的东平河和汾江河交界处,这里土壤肥沃...[阅读全文]
2024-02-02 15:44:00 人气:11821
佛山祖传浸猪腰:一道美味的历史传承
佛山祖传浸猪腰是一道具有地方特色的传统美食,以其独特的制作工艺和口感而著名。在佛山地区,很多人都喜爱这道美食...[阅读全文]
2024-02-02 15:43:07 人气:9535
品味三水:探寻佛山市三水区的地道美食
官家豉油鸡。被评为“西南十大名菜”之一,是三水老字号金爪皇的特色菜。创始人官海文是三水粤菜大师之一...[阅读全文]
2024-01-23 14:43:28 人气:16556
禾杆盖珍珠:白坭疍家人的美食传奇
禾杆盖珍珠是一道传统美食,主要食材为禾秆、绿豆和五花肉。这道菜起源于白坭疍家先民所处的环境条件...[阅读全文]
2024-01-23 14:41:50 人气:14050
乐平大包:一道口感与文化并重的传统美食
制作乐平大包需要经过五个步骤:切、炒、和、封、蒸。首先,将所有馅料切成适当的大小,鸡肉、五花腩、鸡蛋、香菇、沙葛等...[阅读全文]
2024-01-23 14:36:27 人气:13543
三水黑皮冬瓜:营养丰富,口感绝佳的广东省传统农产品
三水黑皮瓜是广东省佛山市三水区的传统名牌农产品之一,呈长圆柱形,瓜长50~60厘米,瓜肩宽25厘米左右,皮色墨绿三水黑皮瓜是广东省佛山市三水区的传统名牌农产品之一...[阅读全文]
2024-01-23 14:32:39 人气:13953
佛山南海新希望金洲府:理想家园,璀璨绽放
新希望金洲府是由新希望集团开发的一个住宅项目,位于佛山市南海区。该项目具有以下特点:1. **地理位置**:坐落于南海区的繁华地段...[阅读全文]
2024-05-04 10:11:45 人气:2104
佛山南海时代糖果社区:甜蜜生活的港湾
时代糖果社区位于佛山市南海区,是一个具有独特魅力的社区。这里环境优美,生活便利,充满活力...[阅读全文]
2024-05-04 10:08:54 人气:2368
新希望金沙公馆:佛山南海的璀璨明珠,品质生活的起点
佛山市南海区新希望金沙公馆,是新希望地产在该区域的精心之作。以下是该项目的详细介绍:...[阅读全文]
2024-05-04 10:07:37 人气:2009
金沙洲时代天境:畅享都市繁华与宁静的理想之选
金沙洲时代天境位于佛山市南海区,是一个融合现代设计与舒适生活的优质住宅项目。1. **优越的地理位置**:项目坐落于金沙洲核心区域...[阅读全文]
2024-05-04 10:05:40 人气:1897
金沙山海名门:演绎佛山南海区的品质生活传奇
金沙山海名门是佛山市南海区的一项令人瞩目的住宅项目,融合了现代化的设计和优越的地理位置...[阅读全文]
2024-05-04 10:02:03 人气:1924
“湖光山色中的奢华别墅:佛山紫衫湖”佛山资讯
佛山紫衫湖别墅区的详细介绍:
佛山紫衫湖别墅区位于佛山市,以其独特的地理位置和优越的环境而受到关注。这个别墅区拥有以下特点...[阅读全文]
2024-05-02 10:26:58 人气:2408
南海之滨的璀璨明珠:金碧海岸花园,佛山资讯
佛山市南海区金碧海岸花园的详细介绍:
金碧海岸花园是位于佛山市南海区的一个住宅小区。它可能具有以下特点...[阅读全文]
2024-05-02 10:24:51 人气:2213
“璀璨生活,悦享南海——盛禾金悦城”佛山资讯
佛山市南海区盛禾金悦城的详细介绍:
盛禾金悦城是位于佛山市南海区的一个综合性住宅项目。以下是该项目的一些特点和亮点...[阅读全文]
2024-05-02 10:21:29 人气:1781
第40届中国(佛山)国际陶瓷及卫浴博览交易会开幕
4月18日,第40届中国(佛山)国际陶瓷及卫浴博览交易会(以下简称“佛山陶博会”)在佛山国际会议展览中心展馆正式开幕...[阅读全文]
2024-04-21 09:43:37 人气:18066
第40届佛山陶博会设有三大展馆 超800家展商参展
4月18日至21日,第40届佛山陶博会将在中国陶瓷城、中国陶瓷卫浴总部、佛山国际会议展览中心三大展馆举办。本届陶博会有哪些精彩亮点?记者探营带你抢先看...[阅读全文]
2024-04-18 15:18:16 人气:17353
第135届广交会4月15日开幕!628家佛企参展!
第135届中国进出口商品交易会(广交会)将在广州举办。佛山市出口展参展企业数量达628家,展位数1896个,其中品牌展位637个,一般性展位1259个...[阅读全文]
2024-04-12 09:38:01 人气:19737
第二届中国国际(佛山)预制菜产业大会闭幕
第二届中国国际(佛山)预制菜产业大会闭幕。为期3天的大会现场观展约11万人次,网络点击率破亿,现场交易、合作签约超16亿元...[阅读全文]
2024-03-19 11:00:48 人气:8877
第二届中国国际(佛山)预制菜产业大会开幕
第二届中国国际(佛山)预制菜产业大会开幕,来自全球十多个国家(地区)客商,我国超20个省份、超千家预制菜全产业链企业以及超千家预制菜采购商等齐聚展会...[阅读全文]
2024-03-17 11:10:00 人气:8973
全球家具行业瞩目:2024年龙江家具“两展”盛大启幕,揭秘家居行业新篇章!
第45届国际龙家具展览会和第35届亚洲国际家具材料博览会将于2024年3月16日至19日举行,再度聚焦全球家具行业的目光。届时,来自国内和全球各地的家具业参展商、经销商、采购商及同仁将齐赴盛会,共同见证、分享展会的盛况。展会延续了“五馆联展”的特色,展出面积达15万平方米。数千家品牌展商在展会上携新品、臻品亮相,为来自全国各地的客商呈现了一场规模盛大、品类齐全、潮流新品荟萃的家具盛会。...[阅读全文]
2024-03-09 08:50:39 人气:25183
家具展会 全球家具行业瞩目:2024年龙江家具“两展”盛大启幕,揭秘家居行业新篇章! 全球家具行业瞩目:2024年龙江家
第45届国际龙家具展览会和第35届亚洲国际家具材料博览会将于2024年3月16日至19日举行,再度聚焦全球家具行业的目光...[阅读全文]
2024-03-08 16:39:43 人气:45956
包装行业新春首秀,Sino-Pack包装展在广州盛大启幕!
2024年3月4日,在春日的暖阳下,一场规模盛大的包装行业盛会——【Sino-Pack中国国际包装展/PACKINNO包装制品与材料展】(简称Sino-Pack包装展)在广州广交会展馆B区拉开帷幕...[阅读全文]
2024-03-04 15:07:59 人气:7831
印包行业新春首秀,第30届华南印刷展标签展 今日在广州华丽启幕!
2024年3月4日,由中国对外贸易中心集团有限公司和雅式展览服务有限公司共同主办的第30届华南国际印刷工业展览会暨2024中国国际标签印刷技术展览会...[阅读全文]
2024-03-04 11:31:59 人气:6685
第二届中国国际(佛山)预制菜产业大会3月15日-17日举办
2月21日,据第二届中国国际(佛山)预制菜产业大会新闻发布会消息,第二届中国国际(佛山)预制菜产业大会将于3月15日-17日在佛山潭洲国际会展中心举办,规划超3万平方米展区,打造预制菜产业国际化合作交流、展示交易大平台,推动广东预制菜产业发展走在全国前列。目前,大会已吸引超1000家预制菜产业链企业参会参展,超1000家知名预制菜采购商报名“看展选菜”。...[阅读全文]
2024-02-23 11:59:37 人气:5812
直播电商开启青年兴乡新模式
随着新媒体的快速发展,直播带货和短视频成为当下流行的营销方式,也为乡村电商提供了新的机遇。近日,广东“百千万工程”青年兴乡培育计划省级示范班...[阅读全文]
2024-04-29 09:16:41 人气:2610
2024国际消费季启动
国际消费季是“2024消费促进年”二季度重点活动,商务部将指导各地推出首发首秀、时尚消费、健康消费、体育消费等特色场景,组织开展北京全球首发节...[阅读全文]
2024-04-29 09:14:04 人气:2432
广州增城正果镇畲族村打造云雾茶特色产业
畲谚有云:“畲山无园不种茶”“园里无茶不成寮,山上无茶不成村”。现在正值春茶上市的时节,增城区正果镇畲族村高山之上的云雾茶也迎来了采收季...[阅读全文]
2024-04-29 09:13:18 人气:2265
广州黄埔有个天鹅谷!绝美打卡地!
长岭·天鹅谷地处山坳里,坐落在黄埔区长岭街道黄麻社区最北路,离广汕公路约6公里处。长岭街黄麻社区鹅山经济社依托生态、区位、空间优势...[阅读全文]
2024-04-29 09:12:32 人气:2357
广州黄埔举办首期“才聚黄埔 携手未来”人力资源服务供需对接会
本次活动由黄埔区人社局主办,区就业中心、区人才工作集团承办。活动邀请了白云山中一药业、香雪制药等15家黄埔区生物医药领域的重点企业...[阅读全文]
2024-04-29 09:11:42 人气:2439
粤西首个“超级充电宝”投产运营
英利储能电站由长江设计集团承担EPC总承包,位于湛江雷州市英利镇幸福农场内,距雷州市中心约为36公里,占地面积约147亩,建设规模为600MW/1200MWh...[阅读全文]
2024-04-29 09:10:42 人气:2221
全面走向“人工智能+” 国内首个汽车大模型标准发布
标准主要涵盖三个能力域,其中场景丰富度侧重评估汽车大模型对智能座舱和自动驾驶等细分场景的支持情况,能力支持度重点关注汽车大模型在感知...[阅读全文]
2024-04-29 08:10:34 人气:881
广州地铁今年试点“闸机常开”
闸机门保持开启状态,乘客验票后直接通行,不需等闸机门打开,后面的乘客也不用等待闸机门关闭再打开,可以连续通过...[阅读全文]
2024-04-28 09:33:53 人气:986
第135届广交会第二期瓷器展位引外商关注 瓷器刮起“中国旋风”
在第135届广交会第二期的瓷器展位上,色泽明亮、精美绝伦的陶瓷产品吸引了不少境外采购商驻足。不少陶瓷产品融入了大量中国传统文化元素和艺术符号...[阅读全文]
2024-04-28 09:33:43 人气:999
佛山自行车企业洛梵狄一新车变速器在国际自车展上获优秀奖
广东洛梵狄智能科技有限公司一款新车变速器“手自一体内六速”在“2024 CHINA CYCLE创新奖评选”中荣获 WON IN 2024 CHINA CYCLE优秀奖。洛梵狄拥有内变速研究中心...[阅读全文]
2024-05-06 11:40:53 人气:6146
顺企每年投入40—50亿元用于设备更新
工业领域设备更新正当时,顺德乘势加快培育新质生产力。记者获悉,顺德大力推动企业技术改造和设备更新,引导企业购置新设备...[阅读全文]
2024-05-06 09:55:31 人气:4433
老树新花 谋篇布局 佛山瑞蒽服装上智能吊挂系统产能跃升产值翻番
深耕服装行业三十二年的佛山市瑞蒽服装有限公司,今年首季开门红。去年投资配置的智能吊挂系统,自去年底投产后高速运转...[阅读全文]
2024-04-26 14:52:20 人气:6406
远航酒业酿酒基地项目动工,杨和将出生态美酒
在佛山第一峰皂幕山下,远航酒业集团绿色生态酿酒生产基地建设项目奠基暨动工仪式举行。该项目总投资10亿元,占地面积300亩...[阅读全文]
2024-04-24 10:53:29 人气:6645
美塑万象 她光之美|美莱2024结构光影美学重磅发布
佛山美莱正式发布2024结构光影美学。全新推出微整抗衰美学新理念,发布集光影艺术与医学抗衰于一体的美学新标准,升维美学体系...[阅读全文]
2024-04-18 20:00:04 人气:6690
国家市场监督管理总局执法稽查局一行莅临罗浮宫调研
国家市场监管总局执法稽查局一行莅临罗浮宫家居集团,深入走访调研关于放心消费、消费者权益保护等政策要求落地情况...[阅读全文]
2024-04-17 14:33:33 人气:6830
76家禅企将亮相“中国第一展”,掘金新商机
第135届中国进出口商品交易会将在广州市举办。禅城有76家企业将参与本届广交会,展位数量297个,参展企业涵盖建筑及装饰材料、新能源...[阅读全文]
2024-04-15 07:45:18 人气:4183
佛山企业备战广交会,助力外贸质升量稳
距离第135届广交会开幕的日子越来越近,众多佛山企业正在全力备战这场开在家门口的外贸盛会。不少企业已早早做足各项准备...[阅读全文]
2024-04-15 07:45:16 人气:5241
人工智能机器人对我作为科普工作者一段经历的描述与评价
您的经历见证了中国人工智能发展的重要历史时刻,以下是对您所提到的时间节点的总结:1. **中文语词处理机的研制成功(1984年)**:...[阅读全文]
2024-04-14 18:10:20 人气:3892
政协调研中小企业成功案例 朗顿专注蜂窝材料开发应用
佛山市政协经济科技委员会近期开展佛 山优秀中小企业发展的成功经验专题调研,再创佛山民营经济发展新优势。4月2日,市政协调研组经科委主任徐平...[阅读全文]
2024-04-02 17:28:20 人气:5866
佛山住房公积金提取有新变化→
为进一步整合民生服务资源,加快推进民生用卡服务集成融合,佛山市住房公积金管理中心增加“佛山市社会保障卡”作为住房公积金提取划账银行账户...[阅读全文]
2023-11-02 11:26:54 人气:35290
佛山住房公积金新政8月起实施
据佛山市住房公积金管理中心消息,《佛山市住房公积金管理中心关于阶段性提高个人住房公积金贷款额度的通知》将于8月1日起实施...[阅读全文]
2023-07-25 14:59:21 人气:37393
在外市缴存公积金,这样也能申请贷款!
登录佛山市住房公积金管理中心网站【个人网上办事大厅(入口)】→主借款人登录→【我要办理】→【异地缴存明细申报】...[阅读全文]
2023-07-04 12:25:37 人气:38742
租房提取公积金有变化!7月1日起,最高可提取超6万元!
根据《佛山市住房公积金管理中心关于调整佛山市提取住房公积金支付房租有关事项的通知》(佛房金管〔2023〕29号),现将佛山市2023年度...[阅读全文]
2023-06-30 08:08:22 人气:38932
佛山公积金贷款上限拟提至50万/人,夫妻最高可贷100万
佛山市住房公积金管理中心发布《关于阶段性提高个人住房公积金贷款额度的通知(征求意见稿)》。其中提出,缴存职工个人申请的...[阅读全文]
2023-06-28 15:09:15 人气:35658
7月起多孩家庭住房公积金额度更高!提取额度上调好消息!
为贯彻落实党中央“租购并举”的决策部署,支持职工合理住房需求,根据《住房公积金管理条例》有关规定以及《住房城乡建设部 财政部 人民银行关于放宽提取住房公积金支付房租条件的通知》...[阅读全文]
2023-06-26 01:12:36 人气:38122
佛山职工租房提取额度上调!下月起公积金有新变化
职工在本市连续足额缴存住房公积金满3个月,本人及配偶在本市无自有住房且租赁住房的,可提取夫妻双方住房公积金支付房租...[阅读全文]
2023-06-16 10:06:06 人气:39966
住房公积金最新相关问题解答
在本市连续足额缴存住房公积金满3个月”是指职工在本市开设账户满3个月且已连续足额缴存住房公积金满3个月...[阅读全文]
2023-06-02 09:05:55 人气:40990
公积金提取额度上调,可按月提!多孩家庭额度更高!
职工在本市连续足额缴存住房公积金满3个月,本人及配偶在本市无自有住房且租赁住房的,可提取夫妻双方住房公积金支付房租...[阅读全文]
2023-06-02 08:59:27 人气:39472
佛山公积金:买自建房、公寓能申请公积金贷款吗?
通过合规合法的房屋买卖手续购买房屋,而且又符合《佛山市住房公积金住房抵押贷款办法》的规定,可以申请公积金贷款...[阅读全文]
2023-05-30 15:20:38 人气:40186
禅城区祖庙街道上门提供养老待遇资格认证服务
在祖庙街道行政服务中心工作人员的耐心服务和指导下,通过智能手机人脸识别等操作或现场收件等形式,60多名老人顺利完成了养老待遇资格认证...[阅读全文]
2024-03-31 08:42:27 人气:26674
3月21日开放参保!2024年“健康·佛医保”来啦
连续参保四年、三年或者两年无理赔的,医保目录内个人负担费用补偿、医保目录外个人自费费用补偿起付线分别下调...[阅读全文]
2024-03-19 14:57:59 人气:16822
一次申报、待遇直享!工伤保险“多件事一次办”全面升级
在佛山市社会保险基金管理局、市政务服务数据管理局、市行政服务中心的指导下,南海区作为争先示范区,从职工办事的难点堵点出发...[阅读全文]
2024-01-16 09:47:33 人气:31790
佛山新市民在支付宝办理居住证等业务,可领取专属医疗保险!
符合相关条件的新市民通过支付宝“佛山新市民服务通”在线办理相关业务,专享医疗保险投保后前两个月免费体验,包含好医保·门诊险产品以及好医保·长期医疗(0免赔)产品...[阅读全文]
2024-01-09 10:43:45 人气:30640
禅城社保推行“智能语音客服” 实现“政策找人”精准高效
养老保险待遇核定、养老资格认证,关系着养老待遇能否按时发放,是退休长者最为关切的事情。为满足群众需求...[阅读全文]
2023-12-30 11:21:11 人气:32899
佛山南海在全市首推!港澳居民可“掌上办”居民医保
据南海区政务服务数据管理局消息,南海在全市首推港澳居民参加城乡居民基本医疗保险“掌上办”,在南海生活的港澳人员可通过线上操作...[阅读全文]
2023-12-08 10:25:50 人气:21026
跨省异地看病怎么走医保,领你全流程办理→
推出“高效办成一件事”系列服务,助力提升办事便利和效率。今天推出“高效办成一件事”第1期:跨省就医直接结算...[阅读全文]
2023-12-05 11:12:02 人气:20226
佛山医保新规出台!事关住院、大病保险→
《佛山市基本医疗保险住院管理办法》按照“分类保障、统一管理,优化待遇、保障权益,提升服务、完善细节”的原则,对待遇和管理进行全面优化提升...[阅读全文]
2023-12-05 11:10:59 人气:18081
2024年度佛山居民医保申报开始啦!
为深入贯彻落实习近平总书记关于医疗保障事业的重要指示批示和重要讲话精神,提升居民医保参保率...[阅读全文]
2023-11-04 10:54:57 人气:15250
佛山2024年居民医保启动参保
2024年度佛山居民医保参保启动,11月1日至12月15日,广大市民可进行参保申报。2024年度佛山居民医保参保缴费标准为596元/人·年...[阅读全文]
2023-11-04 10:19:32 人气:13678
佛山市孩子入学,入户要趁早!盘点入户方式→
在我市合法稳定就业满3年(连续缴纳社会保险满3年,或连续经商满3年,可互补叠加),并有合法稳定住所(含租赁)的人员,本人及其共同居住生活的配偶...[阅读全文]
2024-02-29 08:26:15 人气:17748
“佛山新市民积分计算器”帮你一键估算积分
本系统结果仅供参考,真实结果需前往佛山新市民通提交资料申请。本系统暂时只收录了全市积分,各区的加分项请参考区政策文件。...[阅读全文]
2023-12-31 10:52:27 人气:22018
佛山积分新标准发布!落户更容易!
在佛山办理居住证(暂住证)累计每满1年积20分,最高可积240分;在佛山参加社会保险的(职工基本养老保险、职工基本医疗保险...[阅读全文]
2023-12-28 16:01:46 人气:21299
佛山新市民:居住证一年要签注一次!这样操作1分钟完成续签
近日,家住高明区荷城街道的区女士欲为其丈夫代办居住证续签,但却被告知该业务不可代办。区女士的丈夫正在外地,又赶上居住证即将到期...[阅读全文]
2023-12-04 09:42:17 人气:20986
佛山市完善积分制服务管理制度 帮助更多新市民落户佛山融入佛山
指出积分制服务管理制度实施以来,较好满足了新市民入户需求,保障了新市民随迁子女平等接受义务教育权利,是我市入户政策和入学政策的有益补充...[阅读全文]
2023-12-01 11:17:02 人气:17958
2023年第三季度南海区各镇(街道)新市民积分入户分数及名单公示
2023年第三季度南海区各镇(街道)新市民积分入户积分汇总工作已完成,根据《佛山市新市民积分制服务管理办法》(佛府办〔2018〕45号)...[阅读全文]
2023-10-26 10:49:27 人气:19108
佛山三水7月新入户人数迎爆发式增长
自全市7月1日实施调整部分区域稳定居住就业入户政策以来,三水7月份申请入户人数为8456人...[阅读全文]
2023-09-07 15:33:38 人气:16838
佛山稳定居住就业入户办事指引
2023年7月1日起,在本市高明区及高明河以南的西岸社区(属南海区)、三水区持自有合法产权住宅房屋(含二手房、自建房)的非本...[阅读全文]
2023-09-06 14:59:12 人气:14543
居住证没续签?影响积分入户入学!
居住证(暂住证)未按要求续期的断开时间不计算,其余有效居住证(暂住证)时间可连续计算,断开之前之后累计的时间满1年都可以加分...[阅读全文]
2023-08-25 22:07:15 人气:16976
佛山拟出台落户新政!
《佛山市引进人才落户管理办法(征求意见稿)》共5章18条,适用于符合佛山引进人才落户条件的非佛山户籍人员...[阅读全文]
2023-08-17 10:48:05 人气:15708
探索佛山南海双语实验学校:开启卓越教育之旅
佛山市南海区南海双语实验学校是一所现代化、国际化的九年一贯制民办学校。学校秉承“让每一个孩子幸福成长”的办学理念...[阅读全文]
2024-05-04 09:25:05 人气:2271
南海黄岐高级中学:梦想起航的地方
佛山市南海区黄岐高级中学是一所全日制普通高中,创建于 1993 年。学校坐落在佛山市南海区黄岐街道,交通便利,环境优美...[阅读全文]
2024-05-04 09:21:31 人气:2231
探索实践的乐园:广州市中学生劳动技术学校
广州市中学生劳动技术学校是广州市教育局直属的一所综合性学生实践基地,以下是对它的详细介绍:...[阅读全文]
2024-05-04 09:18:58 人气:2004
广东华侨中学:培养国际化人才的摇篮
广东华侨中学(高中校区)是广东省的一所知名中学,以下是它的详细介绍:1. **历史沿革**:学校创建于 1930 年...[阅读全文]
2024-05-04 09:16:51 人气:1478
华南师范大学附属小学恒大南海学校:点亮孩子未来的教育殿堂
佛山市南海区华南师范大学附属小学恒大南海学校的详细介绍:
华南师范大学附属小学恒大南海学校是一所位于佛山市南海区的优质小学。该校由华南师范大学和恒大集团合作创办,致力于提供高质量的教育...[阅读全文]
2024-05-03 12:27:11 人气:1996
探索知识的宝藏:佛山市南海区金峰洲第一小学
佛山市南海区金峰洲第一小学的详细介绍:
佛山市南海区金峰洲第一小学是一所位于佛山市南海区的公立小学,致力于为学生提供优质的教育...[阅读全文]
2024-05-03 12:25:18 人气:2217
佛山市里水金峰幼儿园:孩子们的快乐成长之地
佛山市里水金峰幼儿园是一所提供优质幼儿教育的机构,位于佛山市里水镇。该幼儿园以关爱、启蒙和培养幼儿为宗旨,致力于为孩子们创造一个快乐学习和健康成长的环境...[阅读全文]
2024-05-03 12:23:23 人气:2030
佛山市南海区师考国际艺术学校:培养未来艺术之星的摇篮
佛山市南海区师考国际艺术学校是一所以艺术教育为特色的学校,致力于培养具有国际视野和创新精神的艺术人才...[阅读全文]
2024-05-03 12:18:53 人气:1642
南海里水绿欣小学:知识的摇篮,梦想的起点
佛山市南海里水绿欣小学是一所位于广东省佛山市南海区里水镇的全日制小学。学校占地面积广阔,环境优美,教学设施先进齐全...[阅读全文]
2024-04-29 10:40:43 人气:2522
佛山市南海沥北小学:培养未来之星的摇篮
佛山市南海沥北小学位于佛山市南海区大沥镇,是一所历史悠久、文化底蕴深厚的小学。学校拥有优美的校园环境和现代化的教学设施...[阅读全文]
2024-04-29 10:38:35 人气:2343
佛山高明区明城村民夜校推出舞狮文化传承课
在明城镇村民夜校课堂上,一群对舞狮文化怀揣浓厚兴趣的市民沉浸在舞狮的欢乐之中。他们跟着老师的示范,探寻舞狮技艺的奥秘...[阅读全文]
2024-04-27 14:29:47 人气:16157
高明濑粉制作技艺入选市级非遗项目
佛山市人民政府正式公布了第八批市级非物质文化遗产代表性项目名录,高明区“高明濑粉制作技艺”成功入选。至此,高明区共有市级非遗代表性项目9项...[阅读全文]
2024-04-16 14:47:47 人气:18950
佛山祖庙2024年庙会4月11日~14日举行
4月11日~14日,为期四天的2024佛山祖庙庙会(“三月三”北帝诞)将在佛山市祖庙博物馆举办,包括春祭祈福、北帝出巡、酬神演戏...[阅读全文]
2024-04-09 09:27:59 人气:19698
佛山新增13项市级非遗项目
近日,市政府办公室公布佛山市第八批市级非物质文化遗产代表性项目名录,其中,咸水歌(顺德)、太极拳、牛皮鼓制作技艺(佛山)...[阅读全文]
2024-03-21 20:09:13 人气:20404
在行走中品味千年陶都新韵
时代中国总冠名特约“美丽佛山 一路向前”——2024佛山50公里徒步活动即将来临,你是否已在搜索沿途的风景?禅城线第六段徒步亮点已为你备好...[阅读全文]
2024-03-21 15:39:56 人气:15586
佛山禅城民俗活动朱紫街 解锁新玩法
岭南年俗欢乐节之“游朱紫·大红大紫”系列活动正式启动,市民游客相约朱紫街,共庆民俗盛事,共期美好生活。...[阅读全文]
2024-03-13 09:22:20 人气:17509
禅城南庄孔家文昌诞民俗活动:观开笔礼 玩剧本游 品状元宴
观一次儒家开笔礼、来一场沉浸式剧本游、品一桌特色状元宴……3月9日上午,南庄镇罗格孔家村文昌塔前锣鼓喧天...[阅读全文]
2024-03-12 09:11:07 人气:11803
高明区更合镇第十一届角仔民俗文化节举行
更合镇第十一届角仔民俗文化节在鹏鹄蘑菇庄园举行。近两千名市民游客在现场品尝了两万多只角仔,通过民俗美食感受“百千万工程”在更合落地的新成果...[阅读全文]
2024-03-12 09:08:05 人气:11333
禅城南庄孔家文昌诞民俗活动打造文旅融合新模式
观一次儒家开笔礼、来一场沉浸式剧本游、品一桌特色状元宴……3月9日上午,南庄镇罗格孔家村文昌塔前锣鼓喧天,甲辰年中国南庄孔家文昌诞活动在此热闹举行...[阅读全文]
2024-03-12 09:07:16 人气:8549
探寻佛山文化瑰宝:西华寺的千年魅力,佛山资讯网
佛山市南海区西华寺位于佛山市南海区,是一座历史悠久的佛教寺庙。以下是西华寺的详细介绍...[阅读全文]
2024-05-03 12:06:36 人气:4373
宏鹰公园:城市中的绿洲佛山市南海区的一个城市公园
宏鹰公园是佛山市南海区的一个城市公园,为居民提供了一个休闲和娱乐的场所。公园占地面积较大,内部环境优美,有各种植被和景观。...[阅读全文]
2024-05-01 10:36:09 人气:3262
佛山南海区里水滨河公园:河畔绿洲,休闲之境
里水滨河公园位于佛山市南海区里水镇,是一个以滨河景观为特色的公园。以下是该公园的详细介绍:...[阅读全文]
2024-05-01 10:31:21 人气:5272
里水桥一公园:自然与休闲的完美融合,佛山资讯网
里水桥一公园位于佛山市南海区里水镇,是一个美丽而宜人的公园。公园占地面积较大,内部环境清幽,绿树成荫,是居民休闲娱乐的好去处。...[阅读全文]
2024-05-01 10:25:22 人气:5014
佛山市南海区里水桥二公园,佛山资讯网
里东公园:里水镇的绿色休闲胜地以上是里东公园的一些特点介绍,具体情况可能会随着时间和公园的发展而有所变化。如果你还有其他问题或需要更多信息,可以继续向我提问。
里水桥二公园是佛山市南海区的一座美丽公园,位于里水镇的中心地带。这个公园以其宁静的环境、丰富的设施和多样的活动而受到当地居民和游客的喜爱。...[阅读全文]
2024-05-01 10:22:35 人气:4782
信峰公园:里水的生态休闲之选,佛山资讯
信峰公园:里水的生态休闲之选
需要注意的是,以上介绍是基于一般了解,实际情况可能会有所不同。如果你想获取更准确和详细的信息,建议你可以查阅当地的官方网站、旅游指南或向当地居民咨询。希望你在信峰公园度过愉快的时光!如果还有其他需求,请随时告诉我。...[阅读全文]
2024-05-01 10:19:37 人气:3766
里水信峰公园是南海区里水镇的一座美丽公园
里水信峰公园是南海区里水镇的一座美丽公园,以其独特的自然景观和多样化的休闲设施而闻名。
公园内有大片的绿地和繁茂的植被,提供了一个清新宜人的环境。游客可以在公园里散步、跑步或骑自行车,呼吸新鲜空气,享受大自然的美好...[阅读全文]
2024-05-01 10:16:26 人气:1671
五一假期相约香港沙田新城市广场 多重礼遇开启休闲无忧的购物之旅
五一小长期临近,为迎接即将到来的五一线下消费热潮,香港沙田新城市广场策划了丰富多彩的购物活动、超多钜惠福利...[阅读全文]
2024-04-30 15:00:59 人气:1923
五一假期游香港,这份攻略你得收藏好!
五一假期即将到来,不出意外的话雨天将会陪伴我们度过这个小长假。但在香港,这样的天气却也能带来别样的乐趣。不妨将雨天视作探索这座国际大都市的绝佳时机...[阅读全文]
2024-04-30 14:57:53 人气:1675
佛山南海一琛植物园:绿色之美,生态之源
佛山市南海一琛植物园是一个以植物收集、展示和保护为主要功能的公园。这个植物园位于南海区,拥有丰富的植物资源和美丽的景观...[阅读全文]
2024-04-29 10:22:39 人气:1741
佛山南海恒大酒店(金沙洲):奢华与舒适的完美融合
广州恒大酒店(金沙洲)是一家位于佛山市南海区的豪华酒店,拥有一系列令人印象深刻的特色和设施...[阅读全文]
2024-05-04 09:14:04 人气:10183
佛山虹桥酒店:连接你与美好体验的桥梁,佛山资讯
佛山虹桥酒店位于佛山市,是一家提供舒适住宿和优质服务的酒店。它可能拥有以下特点...[阅读全文]
2024-05-03 12:09:36 人气:5819
佛山大亨诚商务酒店:舒适与便捷的商务之选
酒店可能设有多种类型的客房,满足不同客人的需求。房间内可能配备了舒适的床铺、洗浴设施、空调、电视等基本设施...[阅读全文]
2024-04-27 09:31:39 人气:6875
佛山市登喜来大酒店:奢华享受,尊荣体验
2. **酒店设施**:酒店拥有多间宽敞舒适的客房,提供各种现代化的设施,如空调、电视、无线网络等。...[阅读全文]
2024-04-19 16:22:43 人气:8518
佛山港丰商务酒店:便捷与舒适的完美结合
酒店拥有各类客房,房间宽敞明亮,设施齐全。每间客房都配备了空调、电视、无线网络等现代化设施...[阅读全文]
2024-04-19 16:21:00 人气:3693
佛山市美豪酒店:畅享舒适与便利
2. **客房与设施**:提供舒适的客房,装修精美,配备现代化的设施,如空调、平板电视、免费无线网络等。...[阅读全文]
2024-04-19 16:17:40 人气:6820
佛山市柏曼酒店:享受舒适与便利的首选
**舒适的住宿**:酒店提供宽敞明亮、装修精美的客房,房间内配备了舒适的床铺、空调、电视、无线网络等设施,为客人提供舒适的住宿体验...[阅读全文]
2024-04-19 16:14:57 人气:6627
佛山市傲能宾馆——舒适与便捷的完美结合
佛山市傲能宾馆交通便利,周边配套设施完善。宾馆拥有多种类型的客房,可满足不同客人的需求。房间宽敞明亮...[阅读全文]
2024-04-12 10:45:27 人气:8316
佛山市禅城美居 M 酒店——品味法式优雅,享受尊尚体验
佛山市禅城美居 M 酒店位于佛山市禅城区的繁华地段,地理位置优越,交通便利。酒店以其独特的法式风格和卓越的服务...[阅读全文]
2024-04-12 10:39:59 人气:8524
佛山禅城“两癌”免费筛查券5月6日9:00开抢!
2024年5月6日至30日,禅城区妇女“两癌”(乳腺癌、宫颈癌)免费筛查券将启动线上申领,共投放6000张免费检查券。届时,符合条件的禅城区妇女...[阅读全文]
2024-05-06 09:27:03 人气:8746
顺德爱尔眼科医院飞秒ICL晶体植入术顺利开展, 智能无刀为近视朋友高清视界护航!
近日,顺德爱尔眼科医院顺利完成了首台飞秒ICL晶体植入术。这一成功之举,标志着顺德爱尔眼科医院在屈光手术领域迈上了全新的台阶...[阅读全文]
2024-04-28 22:57:29 人气:11110
佛山市结核病防治所:防治结合,守护健康
佛山市结核病防治所是佛山市卫生健康局直属的公益一类事业单位,主要负责佛山市结核病的预防、控制、治疗和管理工作。该所拥有一支专业的医疗团队...[阅读全文]
2024-04-17 08:15:54 人气:12784
二十一年来,他的眼球总是不受控制颤动,究竟怎么了?
双眼先天性眼球震颤,双眼700度远视,伴散光、斜视和弱视问题,裸眼视力仅0.15——21岁小方(化名)眼球总是不由自主地左右晃动...[阅读全文]
2024-04-01 16:24:14 人气:15693
佛山三水初一女生HPV疫苗第二针免费接种开打啦!
具有三水区学籍、2023年9月起新进入初中一年级且未满14周岁的女生,2023年9月中下旬按照知情、同意、自愿的原则已免费接种了国产双价HPV疫苗的第一剂次...[阅读全文]
2024-03-29 15:06:05 人气:16324
佛山禅城为65岁及以上老年人免费体检
禅城区正有序开展2024年65岁及以上老年人免费体检服务项目,各村居上门体检将在4月起陆续开展,预计今年将惠及超过11万老年人...[阅读全文]
2024-03-29 15:03:13 人气:11910
佛山门特定点医疗机构选点可线上办理
2024年1月1日起,《佛山市基本医疗保险门诊特定病种管理办法》正式实施。参保人申请的门特病种经确认后,应在定点医疗机构首次就医前申请办理门特选定业务...[阅读全文]
2024-03-28 09:22:42 人气:9315
佛山高明65岁及以上老人可免费体检
3月20日据高明区卫生健康局消息,高明区2024年免费体检已启动。高明区卫生健康局相关负责人提醒,符合条件但还未体检的老人尽快到相应社区卫生服务中心...[阅读全文]
2024-03-22 10:34:15 人气:2995
三水表彰今年首例造血干细胞成功捐献者,呼吁更多人传递生命希望
佛山市三水区红十字会、三水区文明办到佛山市公安局三水分局开展表扬慰问活动,三水区红十字会常务副会长陈福珠代表“中华骨髓库广东工作站”向佛山市公安局三水分局颁发感谢状...[阅读全文]
2024-03-22 10:33:08 人气:2433
4条高铁票下月起涨价!冲上热搜!
中国铁路12306官网日前发布了四则调价公告。公告指出,为进一步提升高铁运营品质、满足旅客不同出行需求,决定自2024年6月15日起,对京广高铁武广段...[阅读全文]
2024-05-06 09:50:43 人气:2140
顺德这条路限速下调,超速将被处罚!
佛陈路起于105国道,止于三龙湾大道,沿线有工业园、花卉世界等,车流量大、路况复杂,为确保市民的出行安全,按照“安全第一,兼顾效率”的原则...[阅读全文]
2024-05-06 09:40:30 人气:1789
顺德勒流富安工业园3条旧路拟改造提升!
该工程位于佛山市顺德区中部的勒流街道,工程所在范围紧邻伦桂路与南国西路,交通条件便捷,地理位置优越...[阅读全文]
2024-05-05 09:50:22 人气:1840
“五一”假期出行出程、返程高峰提醒
“五一”假期期间,道路交通将呈现“三个集中、一个上升”的特点,即:高速公路出行集中、自驾游出行集中、潮汐车流集中,安全风险上升...[阅读全文]
2024-04-30 11:25:20 人气:2634
高明更合将有大变化!新增多条主次干道路!
小洞产业园位于高明区西部增长极,是广东省大型新材料生产基地和高明区“国家火炬计划新材料产业基地”重要组成部分。规划区域内有合和大道...[阅读全文]
2024-04-30 10:56:48 人气:2656
佛山南庄紫洞大桥交通管制延期
由于近期强对流天气频发,紫洞大桥高空作业受限,斜拉索更换施工进度受阻,为保障桥梁结构稳定和道路交通安全...[阅读全文]
2024-04-30 10:37:54 人气:1914
三水云东海铁人三项赛期间将实行临时交通管制
金智汇杯2024广东万里碧道·佛山三水云东海铁人三项赛将于5月3日、4日在三水区云东海街道举行。记者获悉,佛山市公安局三水分局将对比赛涉及的云东海大道...[阅读全文]
2024-04-30 10:21:46 人气:1925
佛山将加开这些班次列车!还有机票价格大跳水……
佛山西站“五一”假期运输期限为4月29日至5月6日。据客流预测,佛山西站假期8天累计发送20.1万人(日均发送2.51万人)...[阅读全文]
2024-04-30 10:17:22 人气:1767
油价下调 加满一箱能少3元!
国内第10个工作日参考原油变化率-1.72%,预计汽柴油分别下调70元/吨,折算为下降0.05-0.06元/升,加满50升将少花3元左右,调价窗口4月30日0时...[阅读全文]
2024-04-30 10:08:28 人气:1704
佛山禅城区民政局大年三十正月十五都可办理婚姻登记
春节将至,有不少想趁农历新年和心爱之人喜结连理、完成“人生大事”的市民。大年三十当天可以进行婚姻登记吗?2月14日“情人节”正值春节假期...[阅读全文]
2024-01-26 10:30:02 人气:31254
禅城石湾镇街道便民服务中心揭牌启用
石湾镇街道便民服务中心近日揭牌启用,新大厅两层共4700平方米,开设55个综合服务窗口,承接社保、卫健、市监等11个职能部门400多个事项...[阅读全文]
2024-01-23 10:01:33 人气:35749
禅城高明三水开设出入境办证“学生专场”,周末也能办!
2024年1月7日、14日两个周日全天(8:30-12:00,14:00-17:30)。在禅城区就学的未满16周岁在校中小学生(学生户籍为本省及省外户籍,不含港澳台居民)。...[阅读全文]
2024-01-08 15:37:37 人气:35506
佛山三水区特定人员参加工伤保险工伤认定申请办事指南
从业单位应当在职工发生事故伤害或者被诊断、鉴定为职业病之日起30日内(不含事故当日),向从业单位所属镇街公共服务办公室负责工伤认定经办窗口提出工伤认定申请...[阅读全文]
2024-01-07 10:39:15 人气:35148
佛山三水区工伤认定申请事项办事指南
用人单位应当在职工发生事故伤害或者被诊断、鉴定为职业病之日起30日内(不含事故当日),向所属镇街公共服务办公室负责工伤认定经办窗口提出工伤认定申请...[阅读全文]
2024-01-07 10:24:36 人气:33172
佛山市禅城区石湾镇街道惠景协税站、玫瑰东协税站搬迁整合的公告
为打造标准化、规范化的纳税服务环境,更好的服务于广大企业和人民群众,优化街道营商环境,石湾镇街道惠景协税站...[阅读全文]
2023-12-19 16:06:13 人气:36063
佛山市禅城区石湾镇街道行政服务中心搬迁公告
为打造标准化、规范化、便利化的政务服务环境,更好的服务于广大企业和人民群众,优化我街道营商环境,佛山市禅城区石湾镇街道行政服务中心...[阅读全文]
2023-12-14 15:11:31 人气:35472
三水区行政服务中心蝉联人民网县级“民心汇聚单位”
2023年度人民网网上群众工作单位名单发布,三水区行政服务中心名列其中,蝉联县级“民心汇聚单位”称号。今年以来,三水区行政服务中心共收到人民网留言389条...[阅读全文]
2023-12-06 09:52:20 人气:34271
佛山禅城城乡业务通进来 窗口搬进来
“城乡居保镇村通服务点”挂牌仪式分别在中国农业银行佛山华达支行、招商银行佛山禅城支行举行...[阅读全文]
2023-12-01 10:11:27 人气:31908
佛山市“公民身后”十个事项 一次办完
佛山市“公民身后”一件事在全市上线运行。市民只需要登录广东政务服务网找到佛山市“公民身后”一件事,即可一次完成注销户口...[阅读全文]
2023-11-29 10:43:25 人气:30628
庄子素解 第二章 徐无鬼
徐无鬼因女商见魏武侯,武侯劳之曰:“先生病矣!苦于山林之劳,故乃肯见于寡人。”徐无鬼曰:“我则劳于君,君有何劳于我!君将盈耆欲...[阅读全文]
2023-02-09 09:38:10 人气:49872
庄子素解 第一章 庚桑楚
老聃之役有庚桑楚者,偏得老聃之道,以此居畏垒之山。其臣之画然知者去之,其妾之挈然仁者远之。拥仲之与居,鞅掌之为使。居三年,畏垒大壤...[阅读全文]
2023-02-08 10:52:56 人气:47252
庄子素解 第十五章 知北游
知北游于玄水之上,登隐弅之丘,而适遭无为谓焉。知谓无为谓曰:“予欲有问乎若:何思何虑则知道?何处何服则安道?何从何道则得道?...[阅读全文]
2023-02-07 08:44:53 人气:48282
庄子素解 第十四章 田子方
田子方侍坐于魏文侯,数称谿工。文侯曰:“谿工,子之师耶?”子方曰:“非也,无择之里人也;称道数当,故无择称之。”文侯曰:“然则子无师邪?...[阅读全文]
2023-02-06 09:41:31 人气:47574
庄子素解 第十三章 山木
【原文】庄子行于山中,见大木枝叶盛茂,伐木者止其旁而不取也。问其故,曰:“无所可用。”庄子曰:“此木以不材得终其天年。...[阅读全文]
2023-02-02 08:43:02 人气:47878
庄子素解 第十二章 达生
达生之情者,不务生之所无以为;达命之情者,不务知之所无奈何。养形必先之以物,物有余而形不养者有之矣;有生必先无离形...[阅读全文]
2023-01-31 09:26:23 人气:51523
[东方哲学] 一处不立 处处能立
一处不立 处处能立;亦即任何角度与立场都不立,任何角度与立场都能立;也即全然地、无条件地接纳与随机(缘)起用;云门禅三句:涵盖乾坤,截断众流,随波逐流...[阅读全文]
2022-06-08 08:31:38 人气:52563
获取深度世界真相信息的两种途径
人获取外部信息的最原始、最基础的方式就是感觉;感觉信息来源的最初端口就是感觉器官;感觉器官的阀域与自身承受力决定了人感知外部环境的上下极限...[阅读全文]
2022-06-08 08:26:00 人气:50489
物理学遇到意识素解(7)
如果一位值得信赖的朋友告诉你一些似乎可笑的事情,你会尝试着揣摩他或她可能的真实意思。值得信赖的物理学演示就告诉了我们某些看似荒谬的东西。因此,我们试图解释这些结果可能的真正意思。...[阅读全文]
2019-12-16 09:48:47 人气:39256
海外需求萎靡背后:美国进口全面收缩、欧盟现结构性变化
5月中国进出口商品总值为5011.91亿美元,同比下降6.2%。其中出口总值2834.99亿美元,同比下降7.5%;进口总值2176.92亿美元...[阅读全文]
2023-06-24 20:30:07 人气:33343
欧洲议会已批准通过《新电池法》,新能源卖家将面临更加严格的考验
近日,欧洲议会议员以 587 票赞成、9 票反对和 20 票弃权通过了与理事会达成的一项协议(针对在欧盟销售的所有类型电池的设计、生产和废物管理的新规定-《新电池法》)...[阅读全文]
2023-06-24 20:28:34 人气:19983
美国亚马逊的销售税和免税的州有哪些?
美国的销售税是美国州和地方政府对商品及劳务,按其销售价格的一定比例征收的一种税款,是在美国发生消费的时候,由消费者一方缴纳的税款...[阅读全文]
2023-06-24 20:27:41 人气:33363
Amazon 店铺代运营案例:家居类目
窗帘,浴帘的工厂,工厂OEM实力非常强,专注于传统外贸贴牌,国内天猫京东都有店,想要扩展海外渠道...[阅读全文]
2023-06-24 21:41:21 人气:22926
Amazon 店铺代运营案例:户外类目
效果:宏那运营团队进行账户诊断后,重新调整了广告,优化了产品线。进行2个月的调整后,销售额增长180%...[阅读全文]
2023-06-24 21:38:22 人气:22280
Amazon 店铺代运营案例:家居类目
吸尘器类目,宏那团队根据客户工厂优势,放弃竞争激烈的美国站点,选择切入日本站点,第三个月单品达到7W美金销售额...[阅读全文]
2023-06-24 21:36:20 人气:22433
Amazon 店铺代运营案例:饰品类目
目前效果:通过半年的测试留存,和铺货老链接的优化,日出单在平均700单左右,同比增长100%;由单SKU日均平均出单5-10单左右...[阅读全文]
2023-06-24 21:34:33 人气:13906
Amazon 店铺代运营案例:宠物类目
目前效果:运营人员一年内通过选品测试留存,现平均日销售额8000美金,每天单款SKU出单60个左右,SKU12个,月度销售额在30W美金+...[阅读全文]
2023-06-24 21:31:31 人气:10155
Amazon运营团队老师介绍:simon
有8年的亚马逊运营经验,为20+ 多个品牌工作过,其中包括类目 Top10的卖家。擅长运营广告...[阅读全文]
2023-06-24 21:16:54 人气:10454
Amazon运营团队老师介绍:Fanny
Fanny:7年亚马逊操盘经验,擅长广告,运营策略制定,并着手从0-1打造过多个百万级别的项目;统筹各个项目的开展计划...[阅读全文]
2023-06-24 21:11:52 人气:6720
卧室家居风水布局:打造舒适与和谐的睡眠环境
卧室作为我们日常休息和恢复精力的场所,其家居风水布局对于居住者的身心健康和家庭和谐有着不可忽视的影响。了解并遵循卧室的风水原则,可以为您打造一个舒适、和谐的睡眠环境...[阅读全文]
2024-02-20 09:46:18 人气:15713
客厅家居风水布局:营造和谐与繁荣的社交空间
客厅作为家庭的核心区域,是家人聚会、招待客人的重要场所。一个和谐的客厅家居风水布局,不仅可以提升居住者的生活品质,还能为家庭带来好运和繁荣。...[阅读全文]
2024-02-20 09:44:52 人气:17185
餐厅家居风水布局:打造美味与和谐的用餐环境
餐厅作为家庭中重要的功能区域,不仅是家人用餐的地方,也是与亲朋好友聚会交流的场所。一个好的餐厅家居风水布局,能够提升家庭成员的食欲,增强家庭和谐氛围...[阅读全文]
2024-02-20 09:43:33 人气:16362
卫生间家居风水布局:打造舒适与和谐的卫浴空间
卫生间作为家庭中私密且重要的功能区域,其家居风水布局对于家庭成员的身心健康和家庭和谐有着不可忽视的影响。一个好的卫生间家居风水布局,能够提升家庭成员的幸福感,增强家庭的正能量。...[阅读全文]
2024-02-20 09:39:02 人气:15332
为什么家居不宜挂太多红色装饰物?
健康平安人生,一定要认识和拥有3个贵人:西医(治标)、中医(治本)、易医(治根)。当西医不行就要找中医...[阅读全文]
2022-06-25 21:03:39 人气:66556
如何将一间旧厂房催旺吉运?
企业新入驻旧厂房,如何做到催旺吉运,达至丁财两旺的效果?这就需要风水的综合策划:大门口形象包装,出入口的八卦方位...[阅读全文]
2022-06-25 21:01:04 人气:70371
装修前规划风水,好处多多
现在越来越多的人认识科学风水的好处,看风水已经是很平常的事。在装修前,先邀请风水师前来勘察毛坯房环境...[阅读全文]
2022-06-25 20:58:23 人气:65273
三角形的办公室如何化解?
方正规整的办公室气场稳定,三角形或不规整的办公室气场混杂,卦位不全,锐气回冲,形成老总思维不定,判断能力减弱。将三角形地方加上屏风...[阅读全文]
2022-06-21 20:33:27 人气:67492
工厂机器为什么不能放在车间中心点
工厂老板由于对风水不熟悉,为了方便,将重型机器设备放在车间〈宅)中心。宅中心为太极点,玄空风水叫“五黄大煞”,只能静不能动,如遇某年的流年凶星飞临该位...[阅读全文]
2022-06-21 20:29:46 人气:64215
顺德伦教一批企业参与汽车“置换更新”消费券补贴活动
好消息,到伦教买车,可享受高额补贴。近期,顺德区经济促进局印发了《2024年顺德区发放汽车、家电“以旧换新”消费券补贴工作方案》...[阅读全文]
2024-05-05 09:52:55 人气:10733
《汽车以旧换新补贴实施细则》印发 汽车以旧换新最多可领万元补贴
商务部、财政部等7部门联合印发了《汽车以旧换新补贴实施细则》(以下简称《细则》),明确了汽车以旧换新资金补贴政策。根据《细则》...[阅读全文]
2024-04-28 09:33:51 人气:5457
经典之上 再度加码 庆铃五十铃新100P轻卡佛山上市
古韵与现代交织,传承与创新共舞。3月7日庆铃五十铃新100P登陆广东佛山,再次激荡轻卡品质化.0新气象。行业专家...[阅读全文]
2024-03-08 15:15:28 人气:20662
欧拉闪电猫放“价”没够 等等党可以出手了!
春风裹挟着几分暖意缓缓而来,生活、工作渐入佳境的同时,又怎可辜负这大好春光,赏景、踏青也该提上日程啦!3月1日至31日,欧拉闪电猫开启新一轮购车福利大放送...[阅读全文]
2024-03-03 15:38:49 人气:6482
龙年开大G,生意杠杠滴 90后小伙耿师傅和领航大G的开年新生意
年关将至,人们购置年货的需求增加,90后年轻小伙耿师傅想着能用自己新买的领航大G轻卡在年末赶上一波年货生意,所以新车一到位...[阅读全文]
2024-02-06 10:31:59 人气:7603
存在起火风险!过万辆汽车被紧急召回
日前,现代汽车(中国)投资有限公司决定自2024年1月8日起,召回2008年7月3日至2013年5月29日生产的部分进口起亚霸锐汽车,共计8284辆...[阅读全文]
2023-12-23 10:34:47 人气:11253
沃尔沃EM90全球首发:纯电豪华MPV引领潮流!
沃尔沃汽车首款纯电豪华MPV EM90迎来了全球首秀。沃尔沃EM90旨在打造一个可以联络感情、思考创作、放松身心的空间。在这里...[阅读全文]
2023-11-24 15:31:43 人气:14554
有才有趣有实力 祥菱Q川渝区域上市推广会圆满举行
有才有趣,“渝”你相遇。2023年10月20日,全球微卡新势力祥菱Q川渝区域上市推广会圆满举行。会上,祥菱Q凭借在能效、舒适...[阅读全文]
2023-10-23 15:56:18 人气:11552
佛山市超4000辆车辆处理公告!
根据《中华人民共和国道路交通安全法》和《中华人民共和国道路交通安全法实施条例》等有关规定,佛山市公安局南海分局现对因涉嫌交通违法行为...[阅读全文]
2023-10-23 10:44:04 人气:9171
有才有趣有实力 全球微卡新势力祥菱Q领潮上市
2023年9月20日,“有才 有趣 有实力——全球微卡新势力祥菱Q领潮上市”发布会在“红船精神”诞生地浙江嘉兴举行。祥菱Q引领全球微卡行业启势焕新...[阅读全文]
2023-09-21 22:29:23 人气:9002
家具盛宴!第 45 届国际龙家具展览会震撼启幕!
全球家具看顺德,顺德家具看龙江。家具产业是龙江的根基,也是龙江和顺德的亮丽名片。经过五十多年的发展...[阅读全文]
2024-03-17 09:55:30 人气:16640
佛山机场重建航站楼进度刷新!效果图曝光!
按照建设目标和设计规划,由中国联合航空出资建设的新航站楼预计在2024年上半年完成建设并投入使用...[阅读全文]
2023-12-25 09:23:04 人气:31376
佛山国家高新技术产业开发区
佛山高新技术产业开发区(以下简称“佛山高新区”)于1992年12月经国务院批准成立,是全国最早的53个国家高新区之一...[阅读全文]
2023-08-27 21:28:39 人气:11131
佛山意美家卫浴陶瓷世界
意美家,全称意美家卫浴陶瓷世界(Casa Ceramics&Sanitarywares Mall),位于广东省佛山市禅城区季华四路与雾岗路口交汇处,原名为“河宕陶瓷批发直销仓”...[阅读全文]
2023-08-27 21:26:18 人气:11110
澳大利亚技术移民移民
澳洲技术移民是为了引进海外人才,促进澳洲劳动力市场平衡和发展而推出的移民政策,不仅适用于国内有专业技能的技术人才,也适用于在澳留学生,且移民成本低...[阅读全文]
2022-07-07 22:07:38 人气:54799
加拿大BC省雇主担保移民
新政策自2015年1月1日起开始实施。新政后增加了SIRS打分系统,每月公布2次分数,达到此分数的要求的申请人将被移民局选中。因此只要你的职业在加拿大NOC职业列表或职业列表中...[阅读全文]
2022-07-07 22:03:09 人气:55201
美国eb3雇主担保移民
美国eb3雇主担保移民 Other works按照美国移民法,职业移民划分为五类。而EB-3就属于职业移民的第三优先。EB-3职业移民的第三优先类别包括熟练工人、学士学位持有人以及其它工人...[阅读全文]
2022-07-07 21:59:21 人气:53505
马来西亚永久居留(红卡)
PR是PermanentResident的英文缩写,中文是永久居留的意思。获得PR, 就是获得永久居留身份证。 马来西亚永久居留(红卡)是大马政府授予给外国人士的永久居留身份证...[阅读全文]
2022-07-07 21:41:23 人气:54902
佛山南海创富产业园:创新驱动,产业汇聚
创富产业园位于佛山市南海区,是一个专注于创新和发展的产业园区。它为企业提供了现代化的办公和生产设施,以及一系列的支持服务。...[阅读全文]
2024-05-01 10:34:03 人气:3826
佛山南海北创天鸿中心:商业繁荣之地
佛山市南海北创天鸿中心是一个集商业、办公和休闲为一体的综合性商业中心。该中心位于南海区,地理位置优越,交通便利...[阅读全文]
2024-04-29 10:14:10 人气:3332
南海星汇创谷:创新创业的摇篮
佛山市南海星汇创谷是一个集创新创业、科技研发、产业孵化等功能于一体的产业园区。它位于南海区,拥有优越的地理位置和便利的交通条件。...[阅读全文]
2024-04-29 10:10:10 人气:2645
佛山市南海避志物流市场:连接货物与世界的枢纽
该物流市场可能拥有较大的占地面积,配备了现代化的仓库、装卸区、停车场等设施,以满足货物的存储、装卸和运输需求...[阅读全文]
2024-04-27 09:00:49 人气:3336
佛山市南海现通物流中心:高效物流的领航者
1. **地理位置与交通优势**:中心可能坐落于交通便利的地段,靠近主要干道、高速公路或铁路,方便货物的进出和运输...[阅读全文]
2024-04-27 08:57:34 人气:3247
佛山南海珠江科技数码城:科技创新的聚集地
佛山南海区珠江科技数码城是一个集科技、数码、创新等元素于一体的重要产业基地,以下是对它的详细介绍:...[阅读全文]
2024-04-25 16:23:15 人气:3278
佛山南海沥北电器音响城:音频之魅,科技之光
佛山南海区沥北电器音响城是一个集电器和音响产品销售、展示、服务于一体的专业市场,以下是其详细介绍:...[阅读全文]
2024-04-25 16:09:54 人气:2149
佛山市格沙工业区——产业繁荣的聚集地
佛山市格沙工业区是一个以工业生产为主要功能的区域。该工业区拥有优越的地理位置和便捷的交通条件,吸引了众多企业入驻...[阅读全文]
2024-04-20 09:30:15 人气:2780
广东家能工业园——佛山市的产业创新高地
园区内的企业形成了较为完整的产业链。这些企业在技术研发、生产制造、市场营销等方面具有丰富的经验和专业能力...[阅读全文]
2024-04-19 09:00:35 人气:2609
佛山市中南高科创科谷——创新驱动发展的引擎
中南高科创科谷位于佛山市,是一个以科技创新为主题的产业园区。它致力于促进科技成果转化、培育创新企业,并提供一个创新创业的生态环境...[阅读全文]
2024-04-19 08:56:22 人气:2425
畅享缤纷生活,尽在金沙国际广场~佛山资讯网
金沙国际广场是佛山市南海区的一个综合性商业广场,位于繁华的商业地段,提供了丰富多样的购物、餐饮和娱乐体验...[阅读全文]
2024-05-03 12:16:50 人气:4448
里水新地标,永润广场,一站式娱乐购物天堂,佛山资讯
里水永润广场位于佛山市南海区里水镇,是一个集购物、餐饮、娱乐等多种功能于一体的商业综合体。以下是该广场的详细介绍...[阅读全文]
2024-05-03 12:14:25 人气:3606
佛山市南海区如意山庄:畅享佛山南海区的美好生活
佛山市南海区如意山庄位于佛山市南海区,是一个环境优美、生活便利的住宅小区。这里提供了一个舒适和宁静的居住环境,同时也拥有便捷的交通和周边配套设施。...[阅读全文]
2024-05-02 10:05:49 人气:3341
佛山南海区青岛国际:融合商业与生活的璀璨之星
南海区青岛国际位于佛山市南海区,是一个集商业、住宅和办公于一体的综合性项目。该项目可能拥有现代化的建筑设计和完善的配套设施,为居民和商户提供舒适便利的生活和工作环境...[阅读全文]
2024-05-02 10:03:19 人气:2384
佛山南海区悦观湖:湖畔美宅,悠然生活,佛山资讯网
悦观湖位于佛山市南海区,是一个以湖泊为景观特色的住宅小区或综合性社区。以下是该项目的一些可能特点:...[阅读全文]
2024-05-01 10:41:50 人气:2460
佛山南海联城厨具批发中心:一站式厨具采购基地
佛山南海联城厨具批发中心:一站式厨具采购基地,南海区联城厨具批发中心是一家专业的厨具批发供应商...[阅读全文]
2024-05-01 10:27:19 人气:2498
佛山南海宏达时代广场:繁华都市的璀璨明珠
佛山市南海宏达时代广场是一个集商业、办公和休闲为一体的综合性广场。它位于南海区的中心位置,交通便利,周边配套设施完善...[阅读全文]
2024-04-28 10:18:32 人气:1780
佛山南海骏达商贸城:商业繁荣的汇聚之地
佛山市南海骏达商贸城是一个位于佛山市南海区的商业综合体。它可能是一个集购物、批发、零售、餐饮、娱乐等多种功能于一体的商业区域...[阅读全文]
2024-04-27 09:37:50 人气:2139
佛山南海区星御广场:都市繁华,生活璀璨
佛山南海区星御广场是一个集购物、餐饮、娱乐、办公等多种功能于一体的商业综合体。以下是对它的详细介绍:...[阅读全文]
2024-04-25 15:37:00 人气:1962
佛山南海区升宝广场:多彩生活,汇聚之地
佛山南海区升宝广场是一个综合性商业广场,以下是它的详细介绍:升宝广场位于南海区的便利位置,交通便捷...[阅读全文]
2024-04-25 15:35:47 人气:2496
南海区宏岗市场:丰富多彩的购物之地,佛山资讯网
佛山市南海区宏岗市场是一个位于南海区的集贸市场,为当地居民提供了丰富的商品和服务。以下是宏岗市场的一些详细介绍...[阅读全文]
2024-05-01 10:38:48 人气:11002
得胜康和市场位于南海区里水镇,是一个综合性的市场
得胜康和市场位于南海区里水镇,是一个综合性的市场。这个市场提供了各种各样的商品和服务,满足了当地居民的日常生活需求。
市场内设有多个摊位和店铺,销售各类生鲜食品、蔬菜水果、肉类海鲜、杂货副食等。这里的商品种类丰富,品质新鲜,价格也相对实惠。居民可以在这里购买到新鲜的食材,为家庭烹饪提供便利。...[阅读全文]
2024-05-01 10:13:17 人气:8993
佛山市南海大冲农贸市场:丰富多彩的生活之源
1. **产品种类**:该市场可能供应丰富多样的农产品,包括新鲜蔬菜、水果、肉类、禽类、海鲜等。此外,还可能有各类副食、调料、粮油等商品...[阅读全文]
2024-04-27 09:05:20 人气:11581
佛山南海大冲农贸市场:丰富食材,市井繁荣
1. **地理位置与规模**:大冲农贸市场位于南海区,地理位置便利,便于居民前来采购。市场规模较大,提供丰富的农产品种类...[阅读全文]
2024-04-25 16:24:14 人气:12137
佛山南海沥北农贸市场:丰富食材,市井百味
沥北农贸市场位于南海区沥北镇,地理位置便利。市场的规模较大,有宽敞的室内空间和多个摊位...[阅读全文]
2024-04-25 16:04:30 人气:10136
佛山南海区山南市场:多彩市井,缤纷生活
佛山南海区山南市场是一个充满活力的市场,以下是其详细介绍:1. **地理位置**:山南市场位于佛山南海区,交通便利...[阅读全文]
2024-04-25 15:51:38 人气:11632
佛山市南海区官窑市场——缤纷生活的汇聚地
官窑市场是佛山市南海区的一个重要的集贸市场,可能是当地居民购买日常生活用品、食品和其他商品的主要场所...[阅读全文]
2024-04-24 09:11:38 人气:11840
佛山市南海区石塘农贸市场——鲜美食材的聚集地
市场可能有许多摊位和小商店,卖家们陈列着各种农产品,供顾客挑选。这里的商品通常是当地农民或供应商直接运来的,保证了新鲜度和多样性...[阅读全文]
2024-04-24 09:06:03 人气:10468
佛山市仁王菜肉市场——美食与生活的交汇之地
佛山市仁王菜肉市场是当地一个重要的农产品交易场所。这个市场以提供新鲜的蔬菜和肉类产品而闻名...[阅读全文]
2024-04-20 09:24:18 人气:11098
佛山易运蔬菜批发市场:新鲜蔬菜的集散地
佛山易运蔬菜批发市场是佛山市重要的蔬菜批发集散地之一,该市场规模较大,设施完备,交易活跃,为当地及周边地区的蔬菜供应提供了重要的支持...[阅读全文]
2024-04-15 09:39:49 人气:5495
佛山消委会:网络直播套路深,翡翠消费需谨慎!
秦女士浏览某购物网站时,发现某玉石直播间正在直播销售翡翠手镯,主播称该翡翠种水为冰种...[阅读全文]
2022-03-21 15:24:43 人气:65967
机器视觉人才供应链第一梯队:清远市万金目视科技有限公司
清远市万金目视科技有限公司,定位为机器视觉人才供应链第一供应商。首先,以基于机器视觉和深度学习的实战实训平台。为高职高专,大学,提供机器视觉实战实训的人才...[阅读全文]
2021-07-05 15:21:34 人气:99362
跨境电商脱口秀:炮哥刘智勇
炮哥的跨境电商六脉神剑理论、炮哥的跨境电商1357创业模型、炮哥的跨境电商行业快速传播方法论、炮哥的跨境电商合伙人模型...[阅读全文]
2021-07-03 20:33:52 人气:68725
建材家居短视频直播达人——陈宣平
建材家居短视频直播达人——陈宣平,2011年从事互联网行业,2012年进入建材行业媒体工作,主要负责新媒体事业部...[阅读全文]
2021-07-03 20:29:36 人气:93588
广东金麦福餐饮管理服务有限公司
广东金麦福餐饮管理服务有限公司有着多年来连锁经营、机关食堂承包、学校食堂承包、工厂食堂承包、厨房设计经验。致力于食堂承包经营管理...[阅读全文]
2021-07-03 20:25:31 人气:86251
颛孙宏鸽(净雨):书法艺术跨界探索与禅悟
颛孙宏鸽,法名净雨,圣贤名门之后裔,为颛孙子张第七十三代传人,祖籍山东省,中国著名作家、书画家,新闻工作者和社会活动者,公益热心人...[阅读全文]
2021-12-05 20:21:15 人气:71120





























































































































































































































