广东省农业气象试验站东南部边坡地质灾害治理工程招标公告
时间:2024-05-10 人气:2146 来源:佛山市公共资源交易信息化综合平台 作者:
概述:拟治理点位于佛山市南海区狮山镇北东侧牛牯岭,边坡因修建坡脚道路开挖,开挖坡度较陡,且基岩风化节理裂隙较发育完整性差......
(声明: 网站所收集的部分公开资料来源于互联网,转载的目的在于传递更多信息及用于网络分享,并不代表本站赞同其观点和对其真实性负责,也不构成任何其他建议。本站部分作品是由网友自主投稿和发布、编辑整理上传,对此类作品本站仅提供交流平台,不为其版权负责。如果您发现网站上有侵犯您的知识产权的作品,请与我们取得联系,我们会及时修改或删除。 )
下一条:
佛山市雅居乐雍景豪园——舒适宜居的家园
雅居乐雍景豪园小区是位于佛山市的一个住宅小区,以下是它的一些特点和详细信息:
1. **地理位置**:小区的具体位置和周边环境,可能靠近商业区、学校、公园等便利设施。
2. **小区规模**:介绍小区的占地面积、建筑数量和总户数。
3. **房屋类型**:小区内提供的房屋类型,如公寓、别墅、联排别墅等。
4. **小区设施**:描述小区内的配套设施,如花园、游泳池、健身房、儿童游乐区等。
5. **安全性**:介绍小区的安全措施,如门禁系统、保安巡逻等。
6. **物业管理**:提及小区的物业管理服务质量和管理规范。
7. **居住环境**:强调小区的环境质量、绿化情况和整洁度。
8. **社区氛围**:讲述小区的社区活动和居民之间的交流互动情况。
9. **交通便利性**:说明小区的交通便利程度,如附近的公交站点、地铁站等。
10. **周边配套**:列举小区周边的商业设施、学校、医院等便利设施。
1. **地理位置**:小区的具体位置和周边环境,可能靠近商业区、学校、公园等便利设施。
2. **小区规模**:介绍小区的占地面积、建筑数量和总户数。
3. **房屋类型**:小区内提供的房屋类型,如公寓、别墅、联排别墅等。
4. **小区设施**:描述小区内的配套设施,如花园、游泳池、健身房、儿童游乐区等。
5. **安全性**:介绍小区的安全措施,如门禁系统、保安巡逻等。
6. **物业管理**:提及小区的物业管理服务质量和管理规范。
7. **居住环境**:强调小区的环境质量、绿化情况和整洁度。
8. **社区氛围**:讲述小区的社区活动和居民之间的交流互动情况。
9. **交通便利性**:说明小区的交通便利程度,如附近的公交站点、地铁站等。
10. **周边配套**:列举小区周边的商业设施、学校、医院等便利设施。
分享
微信
新浪微博
QQ空间
QQ好友
豆瓣
Facebook
Twitter
取消
资讯
招标
招聘
租售
美食
房产
展会
广佛
企业
积金
社保
户口
教育
特色
旅游
酒店
医疗
交通
办证
书院
代运营
风水
车辆
图片
移民
产业
综合体
市场
网红
画展
从三个关键词看禅城“五一”消费新风向
作为今年春节后的首个长假期,“五一”假期的旅游热情高涨,禅城多个景区、商圈现“人山人海”,“仿佛哪个地方都有1亿人”“日均5万步,原地踏步3万步”...[阅读全文]
2024-05-10 14:16:33 人气:2625
南海开放约300个5月20日婚姻登记预约号
5月20日,这个特别日子被赋予了浪漫的意义。南海婚姻登记处将在当天举办“邂逅桃缘·沿途有你”集体颁证仪式,即日起至5月17日...[阅读全文]
2024-05-10 14:14:36 人气:2401
三水区云东海街道发挥品牌赛事“乘数效应”
金智汇杯·2024广东万里碧道·佛山三水云东海铁人三项赛(以下简称“云铁”)在三水区云东海湿地公园举行。一连两日大雨连连,来自五湖四海的千名铁人...[阅读全文]
2024-05-10 10:45:32 人气:2161
佛山仙湖实验室二期基础设施建设工程项目正式动工
作为氢能和氨氢融合装备制造产业集群标杆项目,仙湖二期项目建成载体将交付佛山仙湖实验室开展氢能核心技术攻关相关工作...[阅读全文]
2024-05-08 09:51:56 人气:2762
构建理想养老生活,泰康“长寿年年”全新上市
泰康人寿广东分公司主办的泰康人寿《长寿年年》产品发布会分别在广州、佛山、东莞隆重举行,全省邀请近300位客户共同见证。随着泰康人寿长寿年年产品的上市...[阅读全文]
2024-05-07 09:44:02 人气:2872
佛山公安交出“五一”平安答卷
“五一”假期,佛山市公安机关认真按照省公安厅和市委、市政府的工作部署,以“高标准、严要求、实作风”推动各项安保措施落实落细落到位...[阅读全文]
2024-05-07 09:40:41 人气:2604
今年降水过多,还能实现“荔枝自由”吗?专家说→
其中广东中东部的部分地区达到600~800毫米,广东北部局地1000~1498毫米。广东龙门(1292.4毫米)、佛冈(1152.4毫米)等16个站点4月雨量甚至...[阅读全文]
2024-05-07 09:33:30 人气:2259
未来三天,太阳仍有可能爆发强耀斑!对日常生活有何影响?
通信系统通过调整通信频率或改变通信方式来避免通信质量下降或中断。国家空间天气监测预警中心将密切跟踪事件发展,及时发布预报预警信息...[阅读全文]
2024-05-07 09:26:40 人气:2468
佛山高明发放汽车、家电消费券!最高补贴8000元!
个人消费者最高可享受政府消费券补贴汽车8000元/辆、家电500元/件(台),还可再叠加汽车、家电商家的让利优惠。消费券补贴资金总额控制...[阅读全文]
2024-05-06 10:07:51 人气:2941
2024广东首场铁三赛、规模最大“小铁人”赛在云东海顺利完赛!
5月3-4日,金智汇杯·2024广东万里碧道·佛山三水云东海铁人三项赛(以下简称“云铁”)在云东海湿地公园成功举办。第一天的比赛共有约150名“小铁人”参加...[阅读全文]
2024-05-06 09:44:35 人气:2376
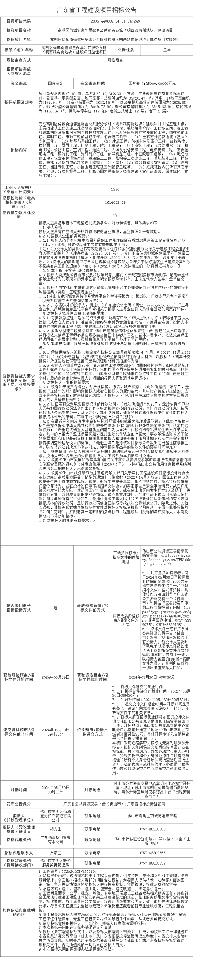
高明区荷城街道邻里配套公共服务设施(明西路南侧地块)建设项目监理项目招标公告
项目总规划面积约 18 亩,总占地约 12,319.33 平方米,主要规划建设商业及配套设施、公寓楼、服务型公寓、地下室等,总建筑面积为 35720.49 ㎡...[阅读全文]
2024-05-10 16:09:49 人气:2014
佛北战新数智城项目1-3号厂房及14号楼电梯采购招标公告
本项目占地 136370.30 平方米(折合 204.56 亩),选址位于佛山市三水区西南街道锦河三路南侧地块一,拟建建筑面积达290551.80平方米...[阅读全文]
2024-05-10 16:06:20 人气:1851
三水智城邻里中心项目10kv变配电工程招标公告
总用地面积26673.31平方米,建筑面积约78000平方米,工程内容包括:3个公变电房(容量共6000KVA)、1个专变电房(容量800KVA)的配电房配电及照明部分...[阅读全文]
2024-05-10 16:02:51 人气:1621
佛山市禅城区粮食储备库采购公告
佛山市禅城区粮食储备库 就以下项目采用综合评比方法的方式进行采购,欢迎符合要求的供应商就 佛山市禅城区粮食产业园厨房设备采购项目...[阅读全文]
2024-05-10 14:12:52 人气:1421
佛山禅城张槎街道古灶村党建综合服务室装修工程招标公告
古灶村党建综合服务室装修工程已批准建设,招标人(项目业主)为佛山市禅城区张槎街道古灶村村民委员会...[阅读全文]
2024-05-09 15:45:59 人气:1306
佛山市三水区芦苞镇西河村民委员会芦苞镇西河村委会上乐塘村片区养殖池塘改造提升项目竞争性磋商
芦苞镇西河村委会上乐塘村片区养殖池塘改造提升项目 采购项目的潜在供应商应在佛山市三水区西南街道文锋东路十四号,网络报名需发报名资料扫描件...[阅读全文]
2024-05-09 15:45:56 人气:1233
高明区杨和镇吉岭村排污建设及巷道硬底化工程招标公告
杨和镇吉岭村排污建设及巷道硬底化工程经杨和镇公共资源交易管理委员会会议通过,详见《杨和镇工作会议纪要》【2024】3号),招标人(项目业主)为佛山市高明区杨和镇吉岭股份经济合作社...[阅读全文]
2024-05-09 15:10:51 人气:1455
高明区更合镇屏山股份经济合作社机耕路硬底化工程邀标公告
高明区更合镇屏山股份经济合作社机耕路硬底化工程项目以GC2024(GM04)XY0014号批准建设,招标人(项目业主)为佛山市高明区更合镇屏山股份经济合作社...[阅读全文]
2024-05-09 15:07:31 人气:1191
佛山市顺德区伦教永丰规划新城路东侧地块(伦教思源堂附近地块)租赁项目
广东明润工程咨询有限公司受广东顺控物业发展有限公司委托采用网上竞价方式对位于佛山市顺德区伦教永丰规划新城路东侧地块(伦教思源堂附近地块)进行公开网上竞价...[阅读全文]
2024-05-07 17:04:37 人气:1688
佛山市顺德区伦教街道世龙工业区世龙大道以西、广扬路以南地块招拍挂出让
经佛山市顺德区人民政府批准,受佛山市自然资源局顺德分局委托,本中心现采用网上挂牌方式出让以下地块的国有建设用地使用权...[阅读全文]
2024-05-07 17:00:09 人气:1707
佛山聘请首批香港引才顾问!扩大招才引智“朋友圈”!
佛山市委常委、组织部部长周紫霄带领市人力资源社会保障局、佛山人才发展集团负责人等一行赴香港参加2024年香港·全球人才高峰会,开展招商引才和考察交流...[阅读全文]
2024-05-09 16:45:09 人气:2024
广东西南投资控股有限公司财务管理部经理招聘公告
广东西南投资控股有限公司(以下简称“西控公司”)因业务发展需要,诚向社会公开招聘财务管理部经理1名,有关事项如下:...[阅读全文]
2024-05-09 15:11:09 人气:2020
2024年广佛韶中肇清退役军人区域招聘会企业来了!企业招募中!
用人单位请扫描下方二维码获取“企业招聘信息登记表”,填写后连同企业营业执照扫描件发送至邮箱814344881@qq.com。如有疑问,请咨询0757-83383894...[阅读全文]
2024-05-08 10:20:25 人气:2212
佛山有岗!国考补录,今起报名
据国家公务员局网站消息,中央机关及其直属机构2024年度补充录用公务员5月8日(今日)起开始报名。报考者可于5月8日8:00至5月10日18:00期间...[阅读全文]
2024-05-08 09:11:29 人气:2159
佛山市南海区第五人民医院公开招聘合同制工作人员
年龄要求30周岁以下,博士、研究生学历或取得中级职称人员可放宽至40周岁;取得高级职称人员可放宽至45周岁。...[阅读全文]
2024-05-07 10:10:15 人气:2205
南海大沥镇泌冲社区面向社会公开招聘
1.遵守中华人民共和国宪法、法律、法规,没有违反计划生育政策;2.具有团队合作意识,大局意识,服务意识;...[阅读全文]
2024-05-07 10:06:08 人气:2076
顺德区伦教中学招聘高中日语教师
请应聘者先将自己的简历、证书复印件、近期彩色照片1张和联系方式发送到邮箱sdlunzhong@21cn.com,文件标题要注明应聘岗位...[阅读全文]
2024-04-30 10:01:34 人气:2578
南海区里水镇美景幼儿园招聘教师多名
2.身体健康,乐观积极,勤劳肯干,有育儿知识和经验,能认真细致地照顾幼儿的起居、生活和各项活动,工作责任心强,团队合作能力强,能服从幼儿园的各项工作安排;...[阅读全文]
2024-04-30 09:55:37 人气:2386
南海区丹灶镇仙湖幼儿园招聘带班教师
1.学前教育或教育学等相关专业,大专及以上学历,持有教师资格证;2.有爱心、耐心、责任心,好学上进,善于团队合作,严谨踏实;...[阅读全文]
2024-04-30 09:51:32 人气:2337
顺德北滘镇火炬路1号场馆一、场馆二共8宗物业租赁竞投项目竞投公告
佛山市顺德区公共资源交易中心北滘分中心受佛山市顺德区北滘镇怡兴物业管理有限公司的委托,对北滘镇火炬路1号场馆一、场馆二共8宗物业租赁竞投项目...[阅读全文]
2024-05-09 15:11:14 人气:1789
南海西樵轻纺城公有物业竞价招租(2024年第四期)
白云街23号;紫云街12号商铺;紫云街2、4号商铺(2间组合);北区大仓库45号;紫云街56号商铺;西樵轻纺城樵高路东起第四个灯箱;福来街36、38号;白云街15号;西樵...[阅读全文]
2024-04-30 15:59:21 人气:3374
禅城区汾江北路38号厚金广场4座办公物业及配套车位整体出租项目竞租公告
佛山市粤创招标代理有限公司受委托,现就禅城区汾江北路38号厚金广场4座办公物业及配套车位整体出租项目采用公开竞租方式进行出租...[阅读全文]
2024-04-24 11:08:03 人气:4489
禅城区南庄镇绿岛湖都市产业区B地块(二期)东区D6座6-15层公开竞租公告
佛山禅高投资开发有限公司定于 2024年4月29日上午10:00于佛山市禅城区南庄镇公共资源交易所开标室...[阅读全文]
2024-04-24 10:54:05 人气:4430
佛山市南海区丹灶镇盛昌路南侧地块租赁公告
佛山市南海区丹灶镇公共资源交易所受佛山市南海区丹灶产业开发集团有限公司的委托,现就佛山市南海区丹灶镇盛昌路南侧地块租赁项目采用网上竞价方式进行租赁...[阅读全文]
2024-04-23 15:39:13 人气:4494
南海大沥镇横江市区大街36号(自编:盐公房549号)租赁公告
提交竞买申请(报名)时间:2024年4月19日上午8:30至2024年4月25日下午5:30截止(北京时间),竞投人须于竞买申请(报名)截止时间前登录网上交易系统提交竞买申请...[阅读全文]
2024-04-19 14:00:16 人气:5263
南海大沥镇横江市区大街16号(自编:盐公房564号)租赁公告
竞投人通过网上交易系统提交的报价一经报出,不得撤回。在报价期间,竞投人可多次报价,首次报价不得低于起始价,每次加价的幅度不得小于交易方案规定的增价幅度...[阅读全文]
2024-04-19 13:57:57 人气:4806
南海大沥镇横江市区大街23号(自编:盐公房570号)租赁公告
竞投人通过网上交易系统提交的报价一经报出,不得撤回。在报价期间,竞投人可多次报价,首次报价不得低于起始价,每次加价的幅度不得小于交易方案规定的增价幅度...[阅读全文]
2024-04-19 13:52:35 人气:3114
南海大沥镇横江市区大街27号(自编:盐公房572号)租赁公告
租金采用先交付后使用的方式,承租人于每月10日前向招租人缴清当月租金。租赁期内,租金每满一年在上一期租金基础上递增3%。首月装修期的租金按成交价的75%计收...[阅读全文]
2024-04-19 13:50:06 人气:2073
佛山市禅城区南庄镇公有资产管理办公室公有物业竞租(2024年第6期)竞租公告
佛山市禅城区南庄镇公有资产管理办公室定于2024年4月26日下午15:00于佛山市禅城区南庄镇公共资源交易所开标室...[阅读全文]
2024-04-19 10:47:23 人气:1943
美狮美高梅“蜀道”再度荣获米其林一星荣誉 正宗成都四川菜匠艺 勇获业界权威认可
【2024年3月14日,澳门】美高梅欣然宣布,旗下位于美狮美高梅内的餐厅“蜀道”在最新公布的《香港澳门米其林指南2024》中,再度获评为米其林一星餐厅...[阅读全文]
2024-03-14 21:05:58 人气:27466
佛山柱侯酱:一道美食背后的传奇故事
柱侯酱是佛山地区的特产之一,其名字来源于创始人梁柱侯。在清朝嘉庆年间,梁柱侯最初在佛山祖庙摆摊卖牛杂,因其发明了柱候酱...[阅读全文]
2024-02-02 15:47:47 人气:13381
石湾鱼腐:金黄鲜嫩,香滑可口
石湾鱼腐是一道源自中国广东省佛山市石湾镇的传统名菜,其历史悠久,口感独特,被誉为“岭南第一锅”...[阅读全文]
2024-02-02 15:46:11 人气:14273
岭南蒸水饺:皮薄馅嫩,鲜香可口
岭南蒸水饺是一道色香味俱佳的传统小吃,以其皮薄馅嫩、鲜香可口而著名。岭南蒸水饺的馅料通常包括猪肉、韭菜...[阅读全文]
2024-02-02 15:45:18 人气:17057
佛山沙口笋:美味与健康的完美结合
佛山沙口笋是广东省著名的特产,以其独特的口感和品质而受到广泛欢迎。沙口笋的产地位于佛山市内的东平河和汾江河交界处,这里土壤肥沃...[阅读全文]
2024-02-02 15:44:00 人气:11821
佛山祖传浸猪腰:一道美味的历史传承
佛山祖传浸猪腰是一道具有地方特色的传统美食,以其独特的制作工艺和口感而著名。在佛山地区,很多人都喜爱这道美食...[阅读全文]
2024-02-02 15:43:07 人气:9535
品味三水:探寻佛山市三水区的地道美食
官家豉油鸡。被评为“西南十大名菜”之一,是三水老字号金爪皇的特色菜。创始人官海文是三水粤菜大师之一...[阅读全文]
2024-01-23 14:43:28 人气:16555
禾杆盖珍珠:白坭疍家人的美食传奇
禾杆盖珍珠是一道传统美食,主要食材为禾秆、绿豆和五花肉。这道菜起源于白坭疍家先民所处的环境条件...[阅读全文]
2024-01-23 14:41:50 人气:14049
乐平大包:一道口感与文化并重的传统美食
制作乐平大包需要经过五个步骤:切、炒、和、封、蒸。首先,将所有馅料切成适当的大小,鸡肉、五花腩、鸡蛋、香菇、沙葛等...[阅读全文]
2024-01-23 14:36:27 人气:13543
三水黑皮冬瓜:营养丰富,口感绝佳的广东省传统农产品
三水黑皮瓜是广东省佛山市三水区的传统名牌农产品之一,呈长圆柱形,瓜长50~60厘米,瓜肩宽25厘米左右,皮色墨绿三水黑皮瓜是广东省佛山市三水区的传统名牌农产品之一...[阅读全文]
2024-01-23 14:32:39 人气:13951
佛山市雍景豪园弘景台小区:豪华住宅的典范
雍景豪园弘景台小区位于佛山市,是一个备受瞩目的高档住宅小区。这里环境优美,交通便利,周边配套设施完善...[阅读全文]
2024-05-09 09:18:40 人气:2603
佛山市金地粤荔小区:品质生活的理想之选
金地粤荔小区位于佛山市,是一个以高品质生活为追求的理想居住小区。以下是该小区的详细介绍:...[阅读全文]
2024-05-09 09:15:59 人气:1963
佛山市雅居乐雍景豪园小区:豪华与舒适的完美融合
**地理位置优越**:坐落于佛山市的繁华地段,交通便利,周边配套设施完善,包括购物中心、学校、医院等,为居民提供便捷的生活体验...[阅读全文]
2024-05-09 09:14:14 人气:1524
佛山市雍景花园荟景台小区:品质生活的理想之选
雍景花园荟景台小区以其优越的地理位置、高品质的建筑和完善的配套设施,为居民提供了一个舒适、便利和温馨的居住环境,是追求品质生活的人们的理想之选。...[阅读全文]
2024-05-09 09:09:04 人气:2226
佛山市桐林美苑小区:舒适宜居的美好家园
佛山市桐林美苑小区是一个充满魅力和特色的居住小区,以下是其详细信息:1. **地理位置优越**:位于佛山市便利的地段,交通便捷,周边有多条公交线路,方便居民出行。...[阅读全文]
2024-05-09 09:07:52 人气:953
佛山雅居蓝湾小区:理想居住之选
小区内部绿化良好,绿树成荫,花园景观别致。小区内还配备了游泳池、健身房、儿童游乐场等休闲娱乐设施,为居民提供了丰富的业余生活...[阅读全文]
2024-05-08 16:08:38 人气:1515
佛山宏宇景裕嘉园:品质生活的理想之选
小区周边配套设施齐全,有大型购物中心、超市、医院、学校等,为居民提供了便捷的生活服务。交通也非常便利,多条公交线路经过,居民出行方便快捷...[阅读全文]
2024-05-08 16:00:27 人气:1261
佛山瑞祥里小区:舒适便利的宜居之选
佛山市瑞祥里小区,周边交通便利,配套设施完善。小区内部环境优美,绿化良好,空气清新,为居民提供了舒适的居住环境...[阅读全文]
2024-05-08 15:50:50 人气:1147
佛山碧翠苑小区:美好生活的起点
小区周边配套设施齐全,有学校、医院、超市、菜市场等,满足居民的日常生活需求。交通也十分便利,附近有多条公交线路,方便居民出行...[阅读全文]
2024-05-08 15:48:53 人气:909
佛山雍景新都会小区:品质生活的理想之选
小区周边配套设施丰富,有学校、幼儿园、超市、医院等,满足居民的教育、购物和医疗需求。此外,小区附近还有公园、运动场馆等休闲娱乐场所...[阅读全文]
2024-05-08 15:44:49 人气:1522
第40届中国(佛山)国际陶瓷及卫浴博览交易会开幕
4月18日,第40届中国(佛山)国际陶瓷及卫浴博览交易会(以下简称“佛山陶博会”)在佛山国际会议展览中心展馆正式开幕...[阅读全文]
2024-04-21 09:43:37 人气:18066
第40届佛山陶博会设有三大展馆 超800家展商参展
4月18日至21日,第40届佛山陶博会将在中国陶瓷城、中国陶瓷卫浴总部、佛山国际会议展览中心三大展馆举办。本届陶博会有哪些精彩亮点?记者探营带你抢先看...[阅读全文]
2024-04-18 15:18:16 人气:17352
第135届广交会4月15日开幕!628家佛企参展!
第135届中国进出口商品交易会(广交会)将在广州举办。佛山市出口展参展企业数量达628家,展位数1896个,其中品牌展位637个,一般性展位1259个...[阅读全文]
2024-04-12 09:38:01 人气:19733
第二届中国国际(佛山)预制菜产业大会闭幕
第二届中国国际(佛山)预制菜产业大会闭幕。为期3天的大会现场观展约11万人次,网络点击率破亿,现场交易、合作签约超16亿元...[阅读全文]
2024-03-19 11:00:48 人气:8876
第二届中国国际(佛山)预制菜产业大会开幕
第二届中国国际(佛山)预制菜产业大会开幕,来自全球十多个国家(地区)客商,我国超20个省份、超千家预制菜全产业链企业以及超千家预制菜采购商等齐聚展会...[阅读全文]
2024-03-17 11:10:00 人气:8973
全球家具行业瞩目:2024年龙江家具“两展”盛大启幕,揭秘家居行业新篇章!
第45届国际龙家具展览会和第35届亚洲国际家具材料博览会将于2024年3月16日至19日举行,再度聚焦全球家具行业的目光。届时,来自国内和全球各地的家具业参展商、经销商、采购商及同仁将齐赴盛会,共同见证、分享展会的盛况。展会延续了“五馆联展”的特色,展出面积达15万平方米。数千家品牌展商在展会上携新品、臻品亮相,为来自全国各地的客商呈现了一场规模盛大、品类齐全、潮流新品荟萃的家具盛会。...[阅读全文]
2024-03-09 08:50:39 人气:25182
家具展会 全球家具行业瞩目:2024年龙江家具“两展”盛大启幕,揭秘家居行业新篇章! 全球家具行业瞩目:2024年龙江家
第45届国际龙家具展览会和第35届亚洲国际家具材料博览会将于2024年3月16日至19日举行,再度聚焦全球家具行业的目光...[阅读全文]
2024-03-08 16:39:43 人气:45954
包装行业新春首秀,Sino-Pack包装展在广州盛大启幕!
2024年3月4日,在春日的暖阳下,一场规模盛大的包装行业盛会——【Sino-Pack中国国际包装展/PACKINNO包装制品与材料展】(简称Sino-Pack包装展)在广州广交会展馆B区拉开帷幕...[阅读全文]
2024-03-04 15:07:59 人气:7830
印包行业新春首秀,第30届华南印刷展标签展 今日在广州华丽启幕!
2024年3月4日,由中国对外贸易中心集团有限公司和雅式展览服务有限公司共同主办的第30届华南国际印刷工业展览会暨2024中国国际标签印刷技术展览会...[阅读全文]
2024-03-04 11:31:59 人气:6684
第二届中国国际(佛山)预制菜产业大会3月15日-17日举办
2月21日,据第二届中国国际(佛山)预制菜产业大会新闻发布会消息,第二届中国国际(佛山)预制菜产业大会将于3月15日-17日在佛山潭洲国际会展中心举办,规划超3万平方米展区,打造预制菜产业国际化合作交流、展示交易大平台,推动广东预制菜产业发展走在全国前列。目前,大会已吸引超1000家预制菜产业链企业参会参展,超1000家知名预制菜采购商报名“看展选菜”。...[阅读全文]
2024-02-23 11:59:37 人气:5812
广交会圆满落幕,“湾事通”服务境外客商成绩亮眼
近日,第135届广交会在广州圆满收官,来自215个国家和地区的24.6万名境外采购商参会,创历史新高。广东省政务服务和数据管理局依托“湾事通”综合服务平台上线的...[阅读全文]
2024-05-09 14:46:32 人气:1473
广州以高品质设计建设推动琶洲西区高质量发展
广州琶洲人工智能与数字经济试验区是推动广州高质量实现老城市新活力和四个出新出彩的重要支撑区域,其起步区琶洲西区(2.1平方公里)...[阅读全文]
2024-05-09 14:45:55 人气:1378
广州推陈出新岭南衣 多元文化融一身
广东人不仅爱吃,也爱美。千百年来,广府人将敢为人先、勇于创新、开放包容的精神融入服饰文化中:为适应南方湿热的气候,岭南服饰自古有着鲜明的地域特色...[阅读全文]
2024-05-09 14:43:49 人气:1377
2024年广州市民办小学招生网上报名指引来啦
2024年8月31日(含8月31日)前年满6周岁,符合要求且有意向报读我市民办小学的适龄儿童。2024年5月10日至15日,每天09:00-21:30。...[阅读全文]
2024-05-08 10:37:36 人气:1526
广州地铁部分线路推迟收车
随着“五一”假期接近尾声,相比假期前三天日均客流量958万人次,广州地铁预计5月5日全天线网客流虽有回落,但返程客流将回升...[阅读全文]
2024-05-07 08:41:34 人气:1676
可拉伸电子皮肤实现稳定压力传感
现有的电子皮肤会随材料拉伸而降低传感精度。美国得克萨斯大学奥斯汀分校研究人员开发出一种新型可拉伸电子皮肤,解决了这项新兴技术的一个主要难题...[阅读全文]
2024-05-07 08:39:16 人气:1449
耐600℃高温存储器问世,有助开发极端环境下人工智能计算系统
美国宾夕法尼亚大学科学家研制出一款可在600℃高温下持续工作60小时的存储器。这一耐受温度是目前商用存储设备的两倍多,表明该存储器具有极强的可靠性和稳定...[阅读全文]
2024-05-07 08:39:10 人气:1258
直播电商开启青年兴乡新模式
随着新媒体的快速发展,直播带货和短视频成为当下流行的营销方式,也为乡村电商提供了新的机遇。近日,广东“百千万工程”青年兴乡培育计划省级示范班...[阅读全文]
2024-04-29 09:16:41 人气:2609
2024国际消费季启动
国际消费季是“2024消费促进年”二季度重点活动,商务部将指导各地推出首发首秀、时尚消费、健康消费、体育消费等特色场景,组织开展北京全球首发节...[阅读全文]
2024-04-29 09:14:04 人气:2431
佛山自行车企业洛梵狄一新车变速器在国际自车展上获优秀奖
广东洛梵狄智能科技有限公司一款新车变速器“手自一体内六速”在“2024 CHINA CYCLE创新奖评选”中荣获 WON IN 2024 CHINA CYCLE优秀奖。洛梵狄拥有内变速研究中心...[阅读全文]
2024-05-06 11:40:53 人气:6146
顺企每年投入40—50亿元用于设备更新
工业领域设备更新正当时,顺德乘势加快培育新质生产力。记者获悉,顺德大力推动企业技术改造和设备更新,引导企业购置新设备...[阅读全文]
2024-05-06 09:55:31 人气:4433
老树新花 谋篇布局 佛山瑞蒽服装上智能吊挂系统产能跃升产值翻番
深耕服装行业三十二年的佛山市瑞蒽服装有限公司,今年首季开门红。去年投资配置的智能吊挂系统,自去年底投产后高速运转...[阅读全文]
2024-04-26 14:52:20 人气:6406
远航酒业酿酒基地项目动工,杨和将出生态美酒
在佛山第一峰皂幕山下,远航酒业集团绿色生态酿酒生产基地建设项目奠基暨动工仪式举行。该项目总投资10亿元,占地面积300亩...[阅读全文]
2024-04-24 10:53:29 人气:6644
美塑万象 她光之美|美莱2024结构光影美学重磅发布
佛山美莱正式发布2024结构光影美学。全新推出微整抗衰美学新理念,发布集光影艺术与医学抗衰于一体的美学新标准,升维美学体系...[阅读全文]
2024-04-18 20:00:04 人气:6690
国家市场监督管理总局执法稽查局一行莅临罗浮宫调研
国家市场监管总局执法稽查局一行莅临罗浮宫家居集团,深入走访调研关于放心消费、消费者权益保护等政策要求落地情况...[阅读全文]
2024-04-17 14:33:33 人气:6830
76家禅企将亮相“中国第一展”,掘金新商机
第135届中国进出口商品交易会将在广州市举办。禅城有76家企业将参与本届广交会,展位数量297个,参展企业涵盖建筑及装饰材料、新能源...[阅读全文]
2024-04-15 07:45:18 人气:4183
佛山企业备战广交会,助力外贸质升量稳
距离第135届广交会开幕的日子越来越近,众多佛山企业正在全力备战这场开在家门口的外贸盛会。不少企业已早早做足各项准备...[阅读全文]
2024-04-15 07:45:16 人气:5240
人工智能机器人对我作为科普工作者一段经历的描述与评价
您的经历见证了中国人工智能发展的重要历史时刻,以下是对您所提到的时间节点的总结:1. **中文语词处理机的研制成功(1984年)**:...[阅读全文]
2024-04-14 18:10:20 人气:3891
政协调研中小企业成功案例 朗顿专注蜂窝材料开发应用
佛山市政协经济科技委员会近期开展佛 山优秀中小企业发展的成功经验专题调研,再创佛山民营经济发展新优势。4月2日,市政协调研组经科委主任徐平...[阅读全文]
2024-04-02 17:28:20 人气:5866
佛山住房公积金提取有新变化→
为进一步整合民生服务资源,加快推进民生用卡服务集成融合,佛山市住房公积金管理中心增加“佛山市社会保障卡”作为住房公积金提取划账银行账户...[阅读全文]
2023-11-02 11:26:54 人气:35288
佛山住房公积金新政8月起实施
据佛山市住房公积金管理中心消息,《佛山市住房公积金管理中心关于阶段性提高个人住房公积金贷款额度的通知》将于8月1日起实施...[阅读全文]
2023-07-25 14:59:21 人气:37391
在外市缴存公积金,这样也能申请贷款!
登录佛山市住房公积金管理中心网站【个人网上办事大厅(入口)】→主借款人登录→【我要办理】→【异地缴存明细申报】...[阅读全文]
2023-07-04 12:25:37 人气:38741
租房提取公积金有变化!7月1日起,最高可提取超6万元!
根据《佛山市住房公积金管理中心关于调整佛山市提取住房公积金支付房租有关事项的通知》(佛房金管〔2023〕29号),现将佛山市2023年度...[阅读全文]
2023-06-30 08:08:22 人气:38930
佛山公积金贷款上限拟提至50万/人,夫妻最高可贷100万
佛山市住房公积金管理中心发布《关于阶段性提高个人住房公积金贷款额度的通知(征求意见稿)》。其中提出,缴存职工个人申请的...[阅读全文]
2023-06-28 15:09:15 人气:35656
7月起多孩家庭住房公积金额度更高!提取额度上调好消息!
为贯彻落实党中央“租购并举”的决策部署,支持职工合理住房需求,根据《住房公积金管理条例》有关规定以及《住房城乡建设部 财政部 人民银行关于放宽提取住房公积金支付房租条件的通知》...[阅读全文]
2023-06-26 01:12:36 人气:38119
佛山职工租房提取额度上调!下月起公积金有新变化
职工在本市连续足额缴存住房公积金满3个月,本人及配偶在本市无自有住房且租赁住房的,可提取夫妻双方住房公积金支付房租...[阅读全文]
2023-06-16 10:06:06 人气:39963
住房公积金最新相关问题解答
在本市连续足额缴存住房公积金满3个月”是指职工在本市开设账户满3个月且已连续足额缴存住房公积金满3个月...[阅读全文]
2023-06-02 09:05:55 人气:40987
公积金提取额度上调,可按月提!多孩家庭额度更高!
职工在本市连续足额缴存住房公积金满3个月,本人及配偶在本市无自有住房且租赁住房的,可提取夫妻双方住房公积金支付房租...[阅读全文]
2023-06-02 08:59:27 人气:39471
佛山公积金:买自建房、公寓能申请公积金贷款吗?
通过合规合法的房屋买卖手续购买房屋,而且又符合《佛山市住房公积金住房抵押贷款办法》的规定,可以申请公积金贷款...[阅读全文]
2023-05-30 15:20:38 人气:40185
禅城区祖庙街道上门提供养老待遇资格认证服务
在祖庙街道行政服务中心工作人员的耐心服务和指导下,通过智能手机人脸识别等操作或现场收件等形式,60多名老人顺利完成了养老待遇资格认证...[阅读全文]
2024-03-31 08:42:27 人气:26673
3月21日开放参保!2024年“健康·佛医保”来啦
连续参保四年、三年或者两年无理赔的,医保目录内个人负担费用补偿、医保目录外个人自费费用补偿起付线分别下调...[阅读全文]
2024-03-19 14:57:59 人气:16820
一次申报、待遇直享!工伤保险“多件事一次办”全面升级
在佛山市社会保险基金管理局、市政务服务数据管理局、市行政服务中心的指导下,南海区作为争先示范区,从职工办事的难点堵点出发...[阅读全文]
2024-01-16 09:47:33 人气:31789
佛山新市民在支付宝办理居住证等业务,可领取专属医疗保险!
符合相关条件的新市民通过支付宝“佛山新市民服务通”在线办理相关业务,专享医疗保险投保后前两个月免费体验,包含好医保·门诊险产品以及好医保·长期医疗(0免赔)产品...[阅读全文]
2024-01-09 10:43:45 人气:30639
禅城社保推行“智能语音客服” 实现“政策找人”精准高效
养老保险待遇核定、养老资格认证,关系着养老待遇能否按时发放,是退休长者最为关切的事情。为满足群众需求...[阅读全文]
2023-12-30 11:21:11 人气:32897
佛山南海在全市首推!港澳居民可“掌上办”居民医保
据南海区政务服务数据管理局消息,南海在全市首推港澳居民参加城乡居民基本医疗保险“掌上办”,在南海生活的港澳人员可通过线上操作...[阅读全文]
2023-12-08 10:25:50 人气:21025
跨省异地看病怎么走医保,领你全流程办理→
推出“高效办成一件事”系列服务,助力提升办事便利和效率。今天推出“高效办成一件事”第1期:跨省就医直接结算...[阅读全文]
2023-12-05 11:12:02 人气:20225
佛山医保新规出台!事关住院、大病保险→
《佛山市基本医疗保险住院管理办法》按照“分类保障、统一管理,优化待遇、保障权益,提升服务、完善细节”的原则,对待遇和管理进行全面优化提升...[阅读全文]
2023-12-05 11:10:59 人气:18080
2024年度佛山居民医保申报开始啦!
为深入贯彻落实习近平总书记关于医疗保障事业的重要指示批示和重要讲话精神,提升居民医保参保率...[阅读全文]
2023-11-04 10:54:57 人气:15249
佛山2024年居民医保启动参保
2024年度佛山居民医保参保启动,11月1日至12月15日,广大市民可进行参保申报。2024年度佛山居民医保参保缴费标准为596元/人·年...[阅读全文]
2023-11-04 10:19:32 人气:13678
佛山市孩子入学,入户要趁早!盘点入户方式→
在我市合法稳定就业满3年(连续缴纳社会保险满3年,或连续经商满3年,可互补叠加),并有合法稳定住所(含租赁)的人员,本人及其共同居住生活的配偶...[阅读全文]
2024-02-29 08:26:15 人气:17748
“佛山新市民积分计算器”帮你一键估算积分
本系统结果仅供参考,真实结果需前往佛山新市民通提交资料申请。本系统暂时只收录了全市积分,各区的加分项请参考区政策文件。...[阅读全文]
2023-12-31 10:52:27 人气:22018
佛山积分新标准发布!落户更容易!
在佛山办理居住证(暂住证)累计每满1年积20分,最高可积240分;在佛山参加社会保险的(职工基本养老保险、职工基本医疗保险...[阅读全文]
2023-12-28 16:01:46 人气:21298
佛山新市民:居住证一年要签注一次!这样操作1分钟完成续签
近日,家住高明区荷城街道的区女士欲为其丈夫代办居住证续签,但却被告知该业务不可代办。区女士的丈夫正在外地,又赶上居住证即将到期...[阅读全文]
2023-12-04 09:42:17 人气:20986
佛山市完善积分制服务管理制度 帮助更多新市民落户佛山融入佛山
指出积分制服务管理制度实施以来,较好满足了新市民入户需求,保障了新市民随迁子女平等接受义务教育权利,是我市入户政策和入学政策的有益补充...[阅读全文]
2023-12-01 11:17:02 人气:17958
2023年第三季度南海区各镇(街道)新市民积分入户分数及名单公示
2023年第三季度南海区各镇(街道)新市民积分入户积分汇总工作已完成,根据《佛山市新市民积分制服务管理办法》(佛府办〔2018〕45号)...[阅读全文]
2023-10-26 10:49:27 人气:19108
佛山三水7月新入户人数迎爆发式增长
自全市7月1日实施调整部分区域稳定居住就业入户政策以来,三水7月份申请入户人数为8456人...[阅读全文]
2023-09-07 15:33:38 人气:16835
佛山稳定居住就业入户办事指引
2023年7月1日起,在本市高明区及高明河以南的西岸社区(属南海区)、三水区持自有合法产权住宅房屋(含二手房、自建房)的非本...[阅读全文]
2023-09-06 14:59:12 人气:14541
居住证没续签?影响积分入户入学!
居住证(暂住证)未按要求续期的断开时间不计算,其余有效居住证(暂住证)时间可连续计算,断开之前之后累计的时间满1年都可以加分...[阅读全文]
2023-08-25 22:07:15 人气:16975
佛山拟出台落户新政!
《佛山市引进人才落户管理办法(征求意见稿)》共5章18条,适用于符合佛山引进人才落户条件的非佛山户籍人员...[阅读全文]
2023-08-17 10:48:05 人气:15708
佛山市南海雅翠学校——优质教育的传承与创新
佛山市南海雅翠学校是一所位于佛山市南海区的知名学校,拥有优美的校园环境和先进的教学设施...[阅读全文]
2024-05-10 08:47:59 人气:2015
探索职业技能的殿堂——佛山市南海区职业技术学校
佛山市南海区职业技术学校是一所以培养高素质技术技能人才为目标的职业学校。学校占地面积广阔,环境优美,教学设施先进完备...[阅读全文]
2024-05-10 08:30:13 人气:2041
佛山市大沥河东小学——启蒙智慧,铸就未来
佛山市大沥河东小学位于佛山市大沥镇,是一所历史悠久、文化底蕴深厚的小学。学校占地面积较大,校园环境优美,绿树成荫...[阅读全文]
2024-05-10 08:26:46 人气:1965
佛山市大沥河东幼儿园——孩子们快乐成长的乐园
佛山市大沥河东幼儿园是一所位于大沥镇的优质幼儿园。园所环境优美,设施齐全,为孩子们提供了一个安全、舒适的学习和生活空间...[阅读全文]
2024-05-10 08:24:27 人气:1981
南海区民办直招资格名单公示啦!
根据《佛山市教育局关于印发<佛山市民办义务教育学校招生工作实施方案(2023年修订版)>的通知》(佛山教育〔2023〕14号)...[阅读全文]
2024-05-08 11:29:05 人气:2186
禅城区民办义务教育学校直招名单出炉!
根据《佛山市教育局关于印发〈佛山市民办义务教育学校招生工作实施方案(2023年修订版)〉的通知》(佛山教育〔2023〕14号)和《佛山市禅城区教育局关于印发...[阅读全文]
2024-05-08 11:12:56 人气:2102
南海区教育局关于民办义务教育学校2024年政策直招对象、人才直招对象资格审核结果的补充公示
根据《佛山市教育局关于印发<佛山市民办义务教育学校招生工作实施方案(2023年修订版)>的通知》(佛山教育〔2023〕14号)和《佛山市南海区教育局关于做好2024年义务教育阶段民办学校招生工作的通知》...[阅读全文]
2024-05-08 11:09:51 人气:2191
广东省2024年普通高等学校专升本招生考试成绩将于5月8日公布
我省2024年普通高等学校专升本招生考试(下称普通专升本)评卷工作已全部结束,将于5月8日统一发布考生成绩。现将有关事项通知如下。...[阅读全文]
2024-05-08 10:31:47 人气:2139
2024年佛山市华英学校招生报名资格审核结果可查询
市民可于5月8日10:00后登录“佛山市华英学校招生系统”(网址:https://cczs.fsccjy.com/huaying/)查询审核结果...[阅读全文]
2024-05-08 09:55:05 人气:2304
2024年佛山19所普通高中开展自主招生!5月15日起报名
结合我市普通高中多样化有特色发展“双高”行动分类创建评审结果,19所市级高水平特色创建项目学校具有自主招生资格。...[阅读全文]
2024-05-08 09:17:26 人气:2942
“顺德鱼生”获全省首张餐饮行业湾区认证
近日,由广东捞德顺餐饮管理有限公司(容桂店)出品的“淡水鱼‘顺德鱼生’”获颁《湾区认证证书》,这是全省首张餐饮行业《湾区认证证书》...[阅读全文]
2024-05-10 14:14:47 人气:13903
佛山高明区明城村民夜校推出舞狮文化传承课
在明城镇村民夜校课堂上,一群对舞狮文化怀揣浓厚兴趣的市民沉浸在舞狮的欢乐之中。他们跟着老师的示范,探寻舞狮技艺的奥秘...[阅读全文]
2024-04-27 14:29:47 人气:16156
高明濑粉制作技艺入选市级非遗项目
佛山市人民政府正式公布了第八批市级非物质文化遗产代表性项目名录,高明区“高明濑粉制作技艺”成功入选。至此,高明区共有市级非遗代表性项目9项...[阅读全文]
2024-04-16 14:47:47 人气:18950
佛山祖庙2024年庙会4月11日~14日举行
4月11日~14日,为期四天的2024佛山祖庙庙会(“三月三”北帝诞)将在佛山市祖庙博物馆举办,包括春祭祈福、北帝出巡、酬神演戏...[阅读全文]
2024-04-09 09:27:59 人气:19697
佛山新增13项市级非遗项目
近日,市政府办公室公布佛山市第八批市级非物质文化遗产代表性项目名录,其中,咸水歌(顺德)、太极拳、牛皮鼓制作技艺(佛山)...[阅读全文]
2024-03-21 20:09:13 人气:20404
在行走中品味千年陶都新韵
时代中国总冠名特约“美丽佛山 一路向前”——2024佛山50公里徒步活动即将来临,你是否已在搜索沿途的风景?禅城线第六段徒步亮点已为你备好...[阅读全文]
2024-03-21 15:39:56 人气:15585
佛山禅城民俗活动朱紫街 解锁新玩法
岭南年俗欢乐节之“游朱紫·大红大紫”系列活动正式启动,市民游客相约朱紫街,共庆民俗盛事,共期美好生活。...[阅读全文]
2024-03-13 09:22:20 人气:17507
禅城南庄孔家文昌诞民俗活动:观开笔礼 玩剧本游 品状元宴
观一次儒家开笔礼、来一场沉浸式剧本游、品一桌特色状元宴……3月9日上午,南庄镇罗格孔家村文昌塔前锣鼓喧天...[阅读全文]
2024-03-12 09:11:07 人气:11802
高明区更合镇第十一届角仔民俗文化节举行
更合镇第十一届角仔民俗文化节在鹏鹄蘑菇庄园举行。近两千名市民游客在现场品尝了两万多只角仔,通过民俗美食感受“百千万工程”在更合落地的新成果...[阅读全文]
2024-03-12 09:08:05 人气:11332
禅城南庄孔家文昌诞民俗活动打造文旅融合新模式
观一次儒家开笔礼、来一场沉浸式剧本游、品一桌特色状元宴……3月9日上午,南庄镇罗格孔家村文昌塔前锣鼓喧天,甲辰年中国南庄孔家文昌诞活动在此热闹举行...[阅读全文]
2024-03-12 09:07:16 人气:8549
探寻佛山文化瑰宝:西华寺的千年魅力,佛山资讯网
佛山市南海区西华寺位于佛山市南海区,是一座历史悠久的佛教寺庙。以下是西华寺的详细介绍...[阅读全文]
2024-05-03 12:06:36 人气:4372
宏鹰公园:城市中的绿洲佛山市南海区的一个城市公园
宏鹰公园是佛山市南海区的一个城市公园,为居民提供了一个休闲和娱乐的场所。公园占地面积较大,内部环境优美,有各种植被和景观。...[阅读全文]
2024-05-01 10:36:09 人气:3262
佛山南海区里水滨河公园:河畔绿洲,休闲之境
里水滨河公园位于佛山市南海区里水镇,是一个以滨河景观为特色的公园。以下是该公园的详细介绍:...[阅读全文]
2024-05-01 10:31:21 人气:5270
里水桥一公园:自然与休闲的完美融合,佛山资讯网
里水桥一公园位于佛山市南海区里水镇,是一个美丽而宜人的公园。公园占地面积较大,内部环境清幽,绿树成荫,是居民休闲娱乐的好去处。...[阅读全文]
2024-05-01 10:25:22 人气:5014
佛山市南海区里水桥二公园,佛山资讯网
里东公园:里水镇的绿色休闲胜地以上是里东公园的一些特点介绍,具体情况可能会随着时间和公园的发展而有所变化。如果你还有其他问题或需要更多信息,可以继续向我提问。
里水桥二公园是佛山市南海区的一座美丽公园,位于里水镇的中心地带。这个公园以其宁静的环境、丰富的设施和多样的活动而受到当地居民和游客的喜爱。...[阅读全文]
2024-05-01 10:22:35 人气:4782
信峰公园:里水的生态休闲之选,佛山资讯
信峰公园:里水的生态休闲之选
需要注意的是,以上介绍是基于一般了解,实际情况可能会有所不同。如果你想获取更准确和详细的信息,建议你可以查阅当地的官方网站、旅游指南或向当地居民咨询。希望你在信峰公园度过愉快的时光!如果还有其他需求,请随时告诉我。...[阅读全文]
2024-05-01 10:19:37 人气:3766
里水信峰公园是南海区里水镇的一座美丽公园
里水信峰公园是南海区里水镇的一座美丽公园,以其独特的自然景观和多样化的休闲设施而闻名。
公园内有大片的绿地和繁茂的植被,提供了一个清新宜人的环境。游客可以在公园里散步、跑步或骑自行车,呼吸新鲜空气,享受大自然的美好...[阅读全文]
2024-05-01 10:16:26 人气:1671
五一假期相约香港沙田新城市广场 多重礼遇开启休闲无忧的购物之旅
五一小长期临近,为迎接即将到来的五一线下消费热潮,香港沙田新城市广场策划了丰富多彩的购物活动、超多钜惠福利...[阅读全文]
2024-04-30 15:00:59 人气:1922
五一假期游香港,这份攻略你得收藏好!
五一假期即将到来,不出意外的话雨天将会陪伴我们度过这个小长假。但在香港,这样的天气却也能带来别样的乐趣。不妨将雨天视作探索这座国际大都市的绝佳时机...[阅读全文]
2024-04-30 14:57:53 人气:1674
佛山南海一琛植物园:绿色之美,生态之源
佛山市南海一琛植物园是一个以植物收集、展示和保护为主要功能的公园。这个植物园位于南海区,拥有丰富的植物资源和美丽的景观...[阅读全文]
2024-04-29 10:22:39 人气:1741
佛山南海恒大酒店(金沙洲):奢华与舒适的完美融合
广州恒大酒店(金沙洲)是一家位于佛山市南海区的豪华酒店,拥有一系列令人印象深刻的特色和设施...[阅读全文]
2024-05-04 09:14:04 人气:10181
佛山虹桥酒店:连接你与美好体验的桥梁,佛山资讯
佛山虹桥酒店位于佛山市,是一家提供舒适住宿和优质服务的酒店。它可能拥有以下特点...[阅读全文]
2024-05-03 12:09:36 人气:5819
佛山大亨诚商务酒店:舒适与便捷的商务之选
酒店可能设有多种类型的客房,满足不同客人的需求。房间内可能配备了舒适的床铺、洗浴设施、空调、电视等基本设施...[阅读全文]
2024-04-27 09:31:39 人气:6875
佛山市登喜来大酒店:奢华享受,尊荣体验
2. **酒店设施**:酒店拥有多间宽敞舒适的客房,提供各种现代化的设施,如空调、电视、无线网络等。...[阅读全文]
2024-04-19 16:22:43 人气:8518
佛山港丰商务酒店:便捷与舒适的完美结合
酒店拥有各类客房,房间宽敞明亮,设施齐全。每间客房都配备了空调、电视、无线网络等现代化设施...[阅读全文]
2024-04-19 16:21:00 人气:3693
佛山市美豪酒店:畅享舒适与便利
2. **客房与设施**:提供舒适的客房,装修精美,配备现代化的设施,如空调、平板电视、免费无线网络等。...[阅读全文]
2024-04-19 16:17:40 人气:6820
佛山市柏曼酒店:享受舒适与便利的首选
**舒适的住宿**:酒店提供宽敞明亮、装修精美的客房,房间内配备了舒适的床铺、空调、电视、无线网络等设施,为客人提供舒适的住宿体验...[阅读全文]
2024-04-19 16:14:57 人气:6627
佛山市傲能宾馆——舒适与便捷的完美结合
佛山市傲能宾馆交通便利,周边配套设施完善。宾馆拥有多种类型的客房,可满足不同客人的需求。房间宽敞明亮...[阅读全文]
2024-04-12 10:45:27 人气:8314
佛山市禅城美居 M 酒店——品味法式优雅,享受尊尚体验
佛山市禅城美居 M 酒店位于佛山市禅城区的繁华地段,地理位置优越,交通便利。酒店以其独特的法式风格和卓越的服务...[阅读全文]
2024-04-12 10:39:59 人气:8523
佛山禅城“两癌”免费筛查券5月6日9:00开抢!
2024年5月6日至30日,禅城区妇女“两癌”(乳腺癌、宫颈癌)免费筛查券将启动线上申领,共投放6000张免费检查券。届时,符合条件的禅城区妇女...[阅读全文]
2024-05-06 09:27:03 人气:8746
顺德爱尔眼科医院飞秒ICL晶体植入术顺利开展, 智能无刀为近视朋友高清视界护航!
近日,顺德爱尔眼科医院顺利完成了首台飞秒ICL晶体植入术。这一成功之举,标志着顺德爱尔眼科医院在屈光手术领域迈上了全新的台阶...[阅读全文]
2024-04-28 22:57:29 人气:11110
佛山市结核病防治所:防治结合,守护健康
佛山市结核病防治所是佛山市卫生健康局直属的公益一类事业单位,主要负责佛山市结核病的预防、控制、治疗和管理工作。该所拥有一支专业的医疗团队...[阅读全文]
2024-04-17 08:15:54 人气:12784
二十一年来,他的眼球总是不受控制颤动,究竟怎么了?
双眼先天性眼球震颤,双眼700度远视,伴散光、斜视和弱视问题,裸眼视力仅0.15——21岁小方(化名)眼球总是不由自主地左右晃动...[阅读全文]
2024-04-01 16:24:14 人气:15693
佛山三水初一女生HPV疫苗第二针免费接种开打啦!
具有三水区学籍、2023年9月起新进入初中一年级且未满14周岁的女生,2023年9月中下旬按照知情、同意、自愿的原则已免费接种了国产双价HPV疫苗的第一剂次...[阅读全文]
2024-03-29 15:06:05 人气:16324
佛山禅城为65岁及以上老年人免费体检
禅城区正有序开展2024年65岁及以上老年人免费体检服务项目,各村居上门体检将在4月起陆续开展,预计今年将惠及超过11万老年人...[阅读全文]
2024-03-29 15:03:13 人气:11909
佛山门特定点医疗机构选点可线上办理
2024年1月1日起,《佛山市基本医疗保险门诊特定病种管理办法》正式实施。参保人申请的门特病种经确认后,应在定点医疗机构首次就医前申请办理门特选定业务...[阅读全文]
2024-03-28 09:22:42 人气:9315
佛山高明65岁及以上老人可免费体检
3月20日据高明区卫生健康局消息,高明区2024年免费体检已启动。高明区卫生健康局相关负责人提醒,符合条件但还未体检的老人尽快到相应社区卫生服务中心...[阅读全文]
2024-03-22 10:34:15 人气:2994
三水表彰今年首例造血干细胞成功捐献者,呼吁更多人传递生命希望
佛山市三水区红十字会、三水区文明办到佛山市公安局三水分局开展表扬慰问活动,三水区红十字会常务副会长陈福珠代表“中华骨髓库广东工作站”向佛山市公安局三水分局颁发感谢状...[阅读全文]
2024-03-22 10:33:08 人气:2433
佛山市货场路——连接经济与生活的纽带
货场路的历史可以追溯到佛山市的工业发展时期。起初,它是为了方便货物的运输和装卸而建设的,因此得名“货场路”。随着城市的发展...[阅读全文]
2024-05-10 09:21:37 人气:2226
佛山市穗盐东路——贯通东西的交通要道
穗盐东路的建设旨在缓解城市交通压力,促进区域经济发展。道路宽敞平坦,设计合理,为车辆和行人提供了便利的通行条件...[阅读全文]
2024-05-10 09:16:20 人气:1942
探寻佛山市盐秀路——领略独特风光与活力
佛山市盐秀路位于佛山市的某个区域,是该地区的一条重要道路。盐秀路的名称可能与当地的历史、地理或文化背景有关...[阅读全文]
2024-05-10 09:09:50 人气:1955
佛山市海龙路——连接城市的脉络
1. **位置和走向**:海龙路的具体位置可能在佛山市的某个区域,它的走向可能是东西向、南北向或其他方向...[阅读全文]
2024-05-10 09:06:46 人气:1397
佛山市龙溪西路——特色之路
1. **位置和路径**:龙溪西路位于佛山市的具体位置,可能连接着不同的地区或重要地点。2. **道路特点**:该路可能有一定的宽度,提供机动车道、人行道和自行车道等...[阅读全文]
2024-05-10 09:01:37 人气:1506
4条高铁票下月起涨价!冲上热搜!
中国铁路12306官网日前发布了四则调价公告。公告指出,为进一步提升高铁运营品质、满足旅客不同出行需求,决定自2024年6月15日起,对京广高铁武广段...[阅读全文]
2024-05-06 09:50:43 人气:2139
顺德这条路限速下调,超速将被处罚!
佛陈路起于105国道,止于三龙湾大道,沿线有工业园、花卉世界等,车流量大、路况复杂,为确保市民的出行安全,按照“安全第一,兼顾效率”的原则...[阅读全文]
2024-05-06 09:40:30 人气:1789
顺德勒流富安工业园3条旧路拟改造提升!
该工程位于佛山市顺德区中部的勒流街道,工程所在范围紧邻伦桂路与南国西路,交通条件便捷,地理位置优越...[阅读全文]
2024-05-05 09:50:22 人气:1838
“五一”假期出行出程、返程高峰提醒
“五一”假期期间,道路交通将呈现“三个集中、一个上升”的特点,即:高速公路出行集中、自驾游出行集中、潮汐车流集中,安全风险上升...[阅读全文]
2024-04-30 11:25:20 人气:2633
佛山禅城区民政局大年三十正月十五都可办理婚姻登记
春节将至,有不少想趁农历新年和心爱之人喜结连理、完成“人生大事”的市民。大年三十当天可以进行婚姻登记吗?2月14日“情人节”正值春节假期...[阅读全文]
2024-01-26 10:30:02 人气:31253
禅城石湾镇街道便民服务中心揭牌启用
石湾镇街道便民服务中心近日揭牌启用,新大厅两层共4700平方米,开设55个综合服务窗口,承接社保、卫健、市监等11个职能部门400多个事项...[阅读全文]
2024-01-23 10:01:33 人气:35747
禅城高明三水开设出入境办证“学生专场”,周末也能办!
2024年1月7日、14日两个周日全天(8:30-12:00,14:00-17:30)。在禅城区就学的未满16周岁在校中小学生(学生户籍为本省及省外户籍,不含港澳台居民)。...[阅读全文]
2024-01-08 15:37:37 人气:35505
佛山三水区特定人员参加工伤保险工伤认定申请办事指南
从业单位应当在职工发生事故伤害或者被诊断、鉴定为职业病之日起30日内(不含事故当日),向从业单位所属镇街公共服务办公室负责工伤认定经办窗口提出工伤认定申请...[阅读全文]
2024-01-07 10:39:15 人气:35147
佛山三水区工伤认定申请事项办事指南
用人单位应当在职工发生事故伤害或者被诊断、鉴定为职业病之日起30日内(不含事故当日),向所属镇街公共服务办公室负责工伤认定经办窗口提出工伤认定申请...[阅读全文]
2024-01-07 10:24:36 人气:33171
佛山市禅城区石湾镇街道惠景协税站、玫瑰东协税站搬迁整合的公告
为打造标准化、规范化的纳税服务环境,更好的服务于广大企业和人民群众,优化街道营商环境,石湾镇街道惠景协税站...[阅读全文]
2023-12-19 16:06:13 人气:36062
佛山市禅城区石湾镇街道行政服务中心搬迁公告
为打造标准化、规范化、便利化的政务服务环境,更好的服务于广大企业和人民群众,优化我街道营商环境,佛山市禅城区石湾镇街道行政服务中心...[阅读全文]
2023-12-14 15:11:31 人气:35468
三水区行政服务中心蝉联人民网县级“民心汇聚单位”
2023年度人民网网上群众工作单位名单发布,三水区行政服务中心名列其中,蝉联县级“民心汇聚单位”称号。今年以来,三水区行政服务中心共收到人民网留言389条...[阅读全文]
2023-12-06 09:52:20 人气:34269
佛山禅城城乡业务通进来 窗口搬进来
“城乡居保镇村通服务点”挂牌仪式分别在中国农业银行佛山华达支行、招商银行佛山禅城支行举行...[阅读全文]
2023-12-01 10:11:27 人气:31907
佛山市“公民身后”十个事项 一次办完
佛山市“公民身后”一件事在全市上线运行。市民只需要登录广东政务服务网找到佛山市“公民身后”一件事,即可一次完成注销户口...[阅读全文]
2023-11-29 10:43:25 人气:30628
庄子素解 第二章 徐无鬼
徐无鬼因女商见魏武侯,武侯劳之曰:“先生病矣!苦于山林之劳,故乃肯见于寡人。”徐无鬼曰:“我则劳于君,君有何劳于我!君将盈耆欲...[阅读全文]
2023-02-09 09:38:10 人气:49870
庄子素解 第一章 庚桑楚
老聃之役有庚桑楚者,偏得老聃之道,以此居畏垒之山。其臣之画然知者去之,其妾之挈然仁者远之。拥仲之与居,鞅掌之为使。居三年,畏垒大壤...[阅读全文]
2023-02-08 10:52:56 人气:47250
庄子素解 第十五章 知北游
知北游于玄水之上,登隐弅之丘,而适遭无为谓焉。知谓无为谓曰:“予欲有问乎若:何思何虑则知道?何处何服则安道?何从何道则得道?...[阅读全文]
2023-02-07 08:44:53 人气:48279
庄子素解 第十四章 田子方
田子方侍坐于魏文侯,数称谿工。文侯曰:“谿工,子之师耶?”子方曰:“非也,无择之里人也;称道数当,故无择称之。”文侯曰:“然则子无师邪?...[阅读全文]
2023-02-06 09:41:31 人气:47571
庄子素解 第十三章 山木
【原文】庄子行于山中,见大木枝叶盛茂,伐木者止其旁而不取也。问其故,曰:“无所可用。”庄子曰:“此木以不材得终其天年。...[阅读全文]
2023-02-02 08:43:02 人气:47875
庄子素解 第十二章 达生
达生之情者,不务生之所无以为;达命之情者,不务知之所无奈何。养形必先之以物,物有余而形不养者有之矣;有生必先无离形...[阅读全文]
2023-01-31 09:26:23 人气:51520
[东方哲学] 一处不立 处处能立
一处不立 处处能立;亦即任何角度与立场都不立,任何角度与立场都能立;也即全然地、无条件地接纳与随机(缘)起用;云门禅三句:涵盖乾坤,截断众流,随波逐流...[阅读全文]
2022-06-08 08:31:38 人气:52561
获取深度世界真相信息的两种途径
人获取外部信息的最原始、最基础的方式就是感觉;感觉信息来源的最初端口就是感觉器官;感觉器官的阀域与自身承受力决定了人感知外部环境的上下极限...[阅读全文]
2022-06-08 08:26:00 人气:50487
物理学遇到意识素解(7)
如果一位值得信赖的朋友告诉你一些似乎可笑的事情,你会尝试着揣摩他或她可能的真实意思。值得信赖的物理学演示就告诉了我们某些看似荒谬的东西。因此,我们试图解释这些结果可能的真正意思。...[阅读全文]
2019-12-16 09:48:47 人气:39251
海外需求萎靡背后:美国进口全面收缩、欧盟现结构性变化
5月中国进出口商品总值为5011.91亿美元,同比下降6.2%。其中出口总值2834.99亿美元,同比下降7.5%;进口总值2176.92亿美元...[阅读全文]
2023-06-24 20:30:07 人气:33338
欧洲议会已批准通过《新电池法》,新能源卖家将面临更加严格的考验
近日,欧洲议会议员以 587 票赞成、9 票反对和 20 票弃权通过了与理事会达成的一项协议(针对在欧盟销售的所有类型电池的设计、生产和废物管理的新规定-《新电池法》)...[阅读全文]
2023-06-24 20:28:34 人气:19979
美国亚马逊的销售税和免税的州有哪些?
美国的销售税是美国州和地方政府对商品及劳务,按其销售价格的一定比例征收的一种税款,是在美国发生消费的时候,由消费者一方缴纳的税款...[阅读全文]
2023-06-24 20:27:41 人气:33359
Amazon 店铺代运营案例:家居类目
窗帘,浴帘的工厂,工厂OEM实力非常强,专注于传统外贸贴牌,国内天猫京东都有店,想要扩展海外渠道...[阅读全文]
2023-06-24 21:41:21 人气:22920
Amazon 店铺代运营案例:户外类目
效果:宏那运营团队进行账户诊断后,重新调整了广告,优化了产品线。进行2个月的调整后,销售额增长180%...[阅读全文]
2023-06-24 21:38:22 人气:22276
Amazon 店铺代运营案例:家居类目
吸尘器类目,宏那团队根据客户工厂优势,放弃竞争激烈的美国站点,选择切入日本站点,第三个月单品达到7W美金销售额...[阅读全文]
2023-06-24 21:36:20 人气:22429
Amazon 店铺代运营案例:饰品类目
目前效果:通过半年的测试留存,和铺货老链接的优化,日出单在平均700单左右,同比增长100%;由单SKU日均平均出单5-10单左右...[阅读全文]
2023-06-24 21:34:33 人气:13903
Amazon 店铺代运营案例:宠物类目
目前效果:运营人员一年内通过选品测试留存,现平均日销售额8000美金,每天单款SKU出单60个左右,SKU12个,月度销售额在30W美金+...[阅读全文]
2023-06-24 21:31:31 人气:10152
Amazon运营团队老师介绍:simon
有8年的亚马逊运营经验,为20+ 多个品牌工作过,其中包括类目 Top10的卖家。擅长运营广告...[阅读全文]
2023-06-24 21:16:54 人气:10452
Amazon运营团队老师介绍:Fanny
Fanny:7年亚马逊操盘经验,擅长广告,运营策略制定,并着手从0-1打造过多个百万级别的项目;统筹各个项目的开展计划...[阅读全文]
2023-06-24 21:11:52 人气:6718
卧室家居风水布局:打造舒适与和谐的睡眠环境
卧室作为我们日常休息和恢复精力的场所,其家居风水布局对于居住者的身心健康和家庭和谐有着不可忽视的影响。了解并遵循卧室的风水原则,可以为您打造一个舒适、和谐的睡眠环境...[阅读全文]
2024-02-20 09:46:18 人气:15712
客厅家居风水布局:营造和谐与繁荣的社交空间
客厅作为家庭的核心区域,是家人聚会、招待客人的重要场所。一个和谐的客厅家居风水布局,不仅可以提升居住者的生活品质,还能为家庭带来好运和繁荣。...[阅读全文]
2024-02-20 09:44:52 人气:17183
餐厅家居风水布局:打造美味与和谐的用餐环境
餐厅作为家庭中重要的功能区域,不仅是家人用餐的地方,也是与亲朋好友聚会交流的场所。一个好的餐厅家居风水布局,能够提升家庭成员的食欲,增强家庭和谐氛围...[阅读全文]
2024-02-20 09:43:33 人气:16360
卫生间家居风水布局:打造舒适与和谐的卫浴空间
卫生间作为家庭中私密且重要的功能区域,其家居风水布局对于家庭成员的身心健康和家庭和谐有着不可忽视的影响。一个好的卫生间家居风水布局,能够提升家庭成员的幸福感,增强家庭的正能量。...[阅读全文]
2024-02-20 09:39:02 人气:15330
为什么家居不宜挂太多红色装饰物?
健康平安人生,一定要认识和拥有3个贵人:西医(治标)、中医(治本)、易医(治根)。当西医不行就要找中医...[阅读全文]
2022-06-25 21:03:39 人气:66553
如何将一间旧厂房催旺吉运?
企业新入驻旧厂房,如何做到催旺吉运,达至丁财两旺的效果?这就需要风水的综合策划:大门口形象包装,出入口的八卦方位...[阅读全文]
2022-06-25 21:01:04 人气:70369
装修前规划风水,好处多多
现在越来越多的人认识科学风水的好处,看风水已经是很平常的事。在装修前,先邀请风水师前来勘察毛坯房环境...[阅读全文]
2022-06-25 20:58:23 人气:65270
三角形的办公室如何化解?
方正规整的办公室气场稳定,三角形或不规整的办公室气场混杂,卦位不全,锐气回冲,形成老总思维不定,判断能力减弱。将三角形地方加上屏风...[阅读全文]
2022-06-21 20:33:27 人气:67488
工厂机器为什么不能放在车间中心点
工厂老板由于对风水不熟悉,为了方便,将重型机器设备放在车间〈宅)中心。宅中心为太极点,玄空风水叫“五黄大煞”,只能静不能动,如遇某年的流年凶星飞临该位...[阅读全文]
2022-06-21 20:29:46 人气:64212
顺德伦教一批企业参与汽车“置换更新”消费券补贴活动
好消息,到伦教买车,可享受高额补贴。近期,顺德区经济促进局印发了《2024年顺德区发放汽车、家电“以旧换新”消费券补贴工作方案》...[阅读全文]
2024-05-05 09:52:55 人气:10733
《汽车以旧换新补贴实施细则》印发 汽车以旧换新最多可领万元补贴
商务部、财政部等7部门联合印发了《汽车以旧换新补贴实施细则》(以下简称《细则》),明确了汽车以旧换新资金补贴政策。根据《细则》...[阅读全文]
2024-04-28 09:33:51 人气:5456
经典之上 再度加码 庆铃五十铃新100P轻卡佛山上市
古韵与现代交织,传承与创新共舞。3月7日庆铃五十铃新100P登陆广东佛山,再次激荡轻卡品质化.0新气象。行业专家...[阅读全文]
2024-03-08 15:15:28 人气:20662
欧拉闪电猫放“价”没够 等等党可以出手了!
春风裹挟着几分暖意缓缓而来,生活、工作渐入佳境的同时,又怎可辜负这大好春光,赏景、踏青也该提上日程啦!3月1日至31日,欧拉闪电猫开启新一轮购车福利大放送...[阅读全文]
2024-03-03 15:38:49 人气:6482
龙年开大G,生意杠杠滴 90后小伙耿师傅和领航大G的开年新生意
年关将至,人们购置年货的需求增加,90后年轻小伙耿师傅想着能用自己新买的领航大G轻卡在年末赶上一波年货生意,所以新车一到位...[阅读全文]
2024-02-06 10:31:59 人气:7603
存在起火风险!过万辆汽车被紧急召回
日前,现代汽车(中国)投资有限公司决定自2024年1月8日起,召回2008年7月3日至2013年5月29日生产的部分进口起亚霸锐汽车,共计8284辆...[阅读全文]
2023-12-23 10:34:47 人气:11253
沃尔沃EM90全球首发:纯电豪华MPV引领潮流!
沃尔沃汽车首款纯电豪华MPV EM90迎来了全球首秀。沃尔沃EM90旨在打造一个可以联络感情、思考创作、放松身心的空间。在这里...[阅读全文]
2023-11-24 15:31:43 人气:14554
有才有趣有实力 祥菱Q川渝区域上市推广会圆满举行
有才有趣,“渝”你相遇。2023年10月20日,全球微卡新势力祥菱Q川渝区域上市推广会圆满举行。会上,祥菱Q凭借在能效、舒适...[阅读全文]
2023-10-23 15:56:18 人气:11552
佛山市超4000辆车辆处理公告!
根据《中华人民共和国道路交通安全法》和《中华人民共和国道路交通安全法实施条例》等有关规定,佛山市公安局南海分局现对因涉嫌交通违法行为...[阅读全文]
2023-10-23 10:44:04 人气:9170
有才有趣有实力 全球微卡新势力祥菱Q领潮上市
2023年9月20日,“有才 有趣 有实力——全球微卡新势力祥菱Q领潮上市”发布会在“红船精神”诞生地浙江嘉兴举行。祥菱Q引领全球微卡行业启势焕新...[阅读全文]
2023-09-21 22:29:23 人气:9002
家具盛宴!第 45 届国际龙家具展览会震撼启幕!
全球家具看顺德,顺德家具看龙江。家具产业是龙江的根基,也是龙江和顺德的亮丽名片。经过五十多年的发展...[阅读全文]
2024-03-17 09:55:30 人气:16639
佛山机场重建航站楼进度刷新!效果图曝光!
按照建设目标和设计规划,由中国联合航空出资建设的新航站楼预计在2024年上半年完成建设并投入使用...[阅读全文]
2023-12-25 09:23:04 人气:31373
佛山国家高新技术产业开发区
佛山高新技术产业开发区(以下简称“佛山高新区”)于1992年12月经国务院批准成立,是全国最早的53个国家高新区之一...[阅读全文]
2023-08-27 21:28:39 人气:11130
佛山意美家卫浴陶瓷世界
意美家,全称意美家卫浴陶瓷世界(Casa Ceramics&Sanitarywares Mall),位于广东省佛山市禅城区季华四路与雾岗路口交汇处,原名为“河宕陶瓷批发直销仓”...[阅读全文]
2023-08-27 21:26:18 人气:11109
澳大利亚技术移民移民
澳洲技术移民是为了引进海外人才,促进澳洲劳动力市场平衡和发展而推出的移民政策,不仅适用于国内有专业技能的技术人才,也适用于在澳留学生,且移民成本低...[阅读全文]
2022-07-07 22:07:38 人气:54796
加拿大BC省雇主担保移民
新政策自2015年1月1日起开始实施。新政后增加了SIRS打分系统,每月公布2次分数,达到此分数的要求的申请人将被移民局选中。因此只要你的职业在加拿大NOC职业列表或职业列表中...[阅读全文]
2022-07-07 22:03:09 人气:55198
美国eb3雇主担保移民
美国eb3雇主担保移民 Other works按照美国移民法,职业移民划分为五类。而EB-3就属于职业移民的第三优先。EB-3职业移民的第三优先类别包括熟练工人、学士学位持有人以及其它工人...[阅读全文]
2022-07-07 21:59:21 人气:53502
马来西亚永久居留(红卡)
PR是PermanentResident的英文缩写,中文是永久居留的意思。获得PR, 就是获得永久居留身份证。 马来西亚永久居留(红卡)是大马政府授予给外国人士的永久居留身份证...[阅读全文]
2022-07-07 21:41:23 人气:54896
佛山市伯乐里车城——汽车的世界,购车的首选
佛山市伯乐里车城是一个集汽车销售、服务和相关业务于一体的综合性汽车市场。1. **多样化的汽车品牌和车型**:车城内聚集了众多知名汽车品牌和各种车型...[阅读全文]
2024-05-09 11:05:31 人气:3622
佛山市保润汽车城——您的汽车之选
佛山市保润汽车城是一个集汽车销售、维修保养、配件供应、汽车美容等多种服务于一体的综合性汽车交易市场...[阅读全文]
2024-05-09 11:04:12 人气:3013
佛山市迎海国际茶都——茶的世界,品味生活
佛山市迎海国际茶都是一个以茶叶为主题的大型专业市场,集合了茶叶批发、零售、展示、品鉴、文化交流等多种功能于一体...[阅读全文]
2024-05-09 09:25:51 人气:2381
佛山新能源汽车产业园(北园)同日实现3宗地块摘牌
广东佛斯弟车业有限公司、广东粤特电力集团有限公司、佛山市泓佳机械设备有限公司分别成功竞得三水区芦苞镇塘西大道西侧地块三...[阅读全文]
2024-05-08 10:52:33 人气:2519
佛山南海创富产业园:创新驱动,产业汇聚
创富产业园位于佛山市南海区,是一个专注于创新和发展的产业园区。它为企业提供了现代化的办公和生产设施,以及一系列的支持服务。...[阅读全文]
2024-05-01 10:34:03 人气:3826
佛山南海北创天鸿中心:商业繁荣之地
佛山市南海北创天鸿中心是一个集商业、办公和休闲为一体的综合性商业中心。该中心位于南海区,地理位置优越,交通便利...[阅读全文]
2024-04-29 10:14:10 人气:3331
南海星汇创谷:创新创业的摇篮
佛山市南海星汇创谷是一个集创新创业、科技研发、产业孵化等功能于一体的产业园区。它位于南海区,拥有优越的地理位置和便利的交通条件。...[阅读全文]
2024-04-29 10:10:10 人气:2645
佛山市南海避志物流市场:连接货物与世界的枢纽
该物流市场可能拥有较大的占地面积,配备了现代化的仓库、装卸区、停车场等设施,以满足货物的存储、装卸和运输需求...[阅读全文]
2024-04-27 09:00:49 人气:3336
佛山市南海现通物流中心:高效物流的领航者
1. **地理位置与交通优势**:中心可能坐落于交通便利的地段,靠近主要干道、高速公路或铁路,方便货物的进出和运输...[阅读全文]
2024-04-27 08:57:34 人气:3246
佛山南海珠江科技数码城:科技创新的聚集地
佛山南海区珠江科技数码城是一个集科技、数码、创新等元素于一体的重要产业基地,以下是对它的详细介绍:...[阅读全文]
2024-04-25 16:23:15 人气:3278
佛山市环海美食广场——美食的海洋,味蕾的盛宴
广场内聚集了众多的餐厅和小吃摊位,涵盖了各种不同的菜系和风味,包括本地粤菜、川菜、湘菜、海鲜、火锅、烧烤等,满足不同口味的需求...[阅读全文]
2024-05-09 11:06:43 人气:6359
佛山市皇朝广场:都市繁华与便利的交汇点
佛山市皇朝广场是一个位于市中心的综合性商业广场,拥有丰富的商业、娱乐和生活设施,为市民和游客提供了便捷和多样的体验。...[阅读全文]
2024-05-09 09:34:03 人气:5002
佛山市佰德广场——一站式生活休闲目的地
佛山市佰德广场是一个综合性的商业广场,提供了丰富多样的购物、餐饮、娱乐和休闲选择。以下是该广场的一些特点和亮点:...[阅读全文]
2024-05-09 09:28:06 人气:3340
畅享缤纷生活,尽在金沙国际广场~佛山资讯网
金沙国际广场是佛山市南海区的一个综合性商业广场,位于繁华的商业地段,提供了丰富多样的购物、餐饮和娱乐体验...[阅读全文]
2024-05-03 12:16:50 人气:4448
里水新地标,永润广场,一站式娱乐购物天堂,佛山资讯
里水永润广场位于佛山市南海区里水镇,是一个集购物、餐饮、娱乐等多种功能于一体的商业综合体。以下是该广场的详细介绍...[阅读全文]
2024-05-03 12:14:25 人气:3605
佛山市南海区如意山庄:畅享佛山南海区的美好生活
佛山市南海区如意山庄位于佛山市南海区,是一个环境优美、生活便利的住宅小区。这里提供了一个舒适和宁静的居住环境,同时也拥有便捷的交通和周边配套设施。...[阅读全文]
2024-05-02 10:05:49 人气:3340
佛山南海区青岛国际:融合商业与生活的璀璨之星
南海区青岛国际位于佛山市南海区,是一个集商业、住宅和办公于一体的综合性项目。该项目可能拥有现代化的建筑设计和完善的配套设施,为居民和商户提供舒适便利的生活和工作环境...[阅读全文]
2024-05-02 10:03:19 人气:2384
佛山南海区悦观湖:湖畔美宅,悠然生活,佛山资讯网
悦观湖位于佛山市南海区,是一个以湖泊为景观特色的住宅小区或综合性社区。以下是该项目的一些可能特点:...[阅读全文]
2024-05-01 10:41:50 人气:2460
佛山南海联城厨具批发中心:一站式厨具采购基地
佛山南海联城厨具批发中心:一站式厨具采购基地,南海区联城厨具批发中心是一家专业的厨具批发供应商...[阅读全文]
2024-05-01 10:27:19 人气:2496
佛山南海宏达时代广场:繁华都市的璀璨明珠
佛山市南海宏达时代广场是一个集商业、办公和休闲为一体的综合性广场。它位于南海区的中心位置,交通便利,周边配套设施完善...[阅读全文]
2024-04-28 10:18:32 人气:1780
佛山市天隆城肉菜市场——美食之源,新鲜无忧
天隆城肉菜市场是佛山市的一个重要的肉类和蔬菜批发市场,提供各种新鲜的食材。1. **产品种类丰富**:市场供应各类肉类,包括猪肉...[阅读全文]
2024-05-09 11:20:31 人气:10384
佛山市新华生鲜肉菜市场——新鲜食材的汇聚地
新华生鲜肉菜市场位于佛山市,是一个以生鲜肉类和蔬菜销售为主的市场。市场以提供新鲜的生鲜肉和各类蔬菜为特色...[阅读全文]
2024-05-09 11:07:49 人气:9663
佛山市广佛国际水产交易中心——海鲜之都,鲜味汇聚
广佛国际水产交易中心是一个集水产品批发、零售、加工、配送为一体的大型水产交易市场。1. **规模庞大**:占地面积广阔,拥有宽敞的交易大厅和大量的摊位...[阅读全文]
2024-05-09 09:22:15 人气:10402
佛山市三眼桥省粮油市场——粮油之源,供应无忧
三眼桥省粮油市场位于佛山市,是一个专门销售粮油产品的批发市场。1. **产品种类丰富**:市场提供各种粮油产品,如大米、面粉、食用油、杂粮等,满足不同消费者的需求。...[阅读全文]
2024-05-09 09:19:48 人气:9596
南海区宏岗市场:丰富多彩的购物之地,佛山资讯网
佛山市南海区宏岗市场是一个位于南海区的集贸市场,为当地居民提供了丰富的商品和服务。以下是宏岗市场的一些详细介绍...[阅读全文]
2024-05-01 10:38:48 人气:11000
得胜康和市场位于南海区里水镇,是一个综合性的市场
得胜康和市场位于南海区里水镇,是一个综合性的市场。这个市场提供了各种各样的商品和服务,满足了当地居民的日常生活需求。
市场内设有多个摊位和店铺,销售各类生鲜食品、蔬菜水果、肉类海鲜、杂货副食等。这里的商品种类丰富,品质新鲜,价格也相对实惠。居民可以在这里购买到新鲜的食材,为家庭烹饪提供便利。...[阅读全文]
2024-05-01 10:13:17 人气:8993
佛山市南海大冲农贸市场:丰富多彩的生活之源
1. **产品种类**:该市场可能供应丰富多样的农产品,包括新鲜蔬菜、水果、肉类、禽类、海鲜等。此外,还可能有各类副食、调料、粮油等商品...[阅读全文]
2024-04-27 09:05:20 人气:11581
佛山南海大冲农贸市场:丰富食材,市井繁荣
1. **地理位置与规模**:大冲农贸市场位于南海区,地理位置便利,便于居民前来采购。市场规模较大,提供丰富的农产品种类...[阅读全文]
2024-04-25 16:24:14 人气:12137
佛山南海沥北农贸市场:丰富食材,市井百味
沥北农贸市场位于南海区沥北镇,地理位置便利。市场的规模较大,有宽敞的室内空间和多个摊位...[阅读全文]
2024-04-25 16:04:30 人气:10136
佛山南海区山南市场:多彩市井,缤纷生活
佛山南海区山南市场是一个充满活力的市场,以下是其详细介绍:1. **地理位置**:山南市场位于佛山南海区,交通便利...[阅读全文]
2024-04-25 15:51:38 人气:11632
佛山消委会:网络直播套路深,翡翠消费需谨慎!
秦女士浏览某购物网站时,发现某玉石直播间正在直播销售翡翠手镯,主播称该翡翠种水为冰种...[阅读全文]
2022-03-21 15:24:43 人气:65965
机器视觉人才供应链第一梯队:清远市万金目视科技有限公司
清远市万金目视科技有限公司,定位为机器视觉人才供应链第一供应商。首先,以基于机器视觉和深度学习的实战实训平台。为高职高专,大学,提供机器视觉实战实训的人才...[阅读全文]
2021-07-05 15:21:34 人气:99357
跨境电商脱口秀:炮哥刘智勇
炮哥的跨境电商六脉神剑理论、炮哥的跨境电商1357创业模型、炮哥的跨境电商行业快速传播方法论、炮哥的跨境电商合伙人模型...[阅读全文]
2021-07-03 20:33:52 人气:68721
建材家居短视频直播达人——陈宣平
建材家居短视频直播达人——陈宣平,2011年从事互联网行业,2012年进入建材行业媒体工作,主要负责新媒体事业部...[阅读全文]
2021-07-03 20:29:36 人气:93584
广东金麦福餐饮管理服务有限公司
广东金麦福餐饮管理服务有限公司有着多年来连锁经营、机关食堂承包、学校食堂承包、工厂食堂承包、厨房设计经验。致力于食堂承包经营管理...[阅读全文]
2021-07-03 20:25:31 人气:86248
颛孙宏鸽(净雨):书法艺术跨界探索与禅悟
颛孙宏鸽,法名净雨,圣贤名门之后裔,为颛孙子张第七十三代传人,祖籍山东省,中国著名作家、书画家,新闻工作者和社会活动者,公益热心人...[阅读全文]
2021-12-05 20:21:15 人气:71118






























































































































































































































