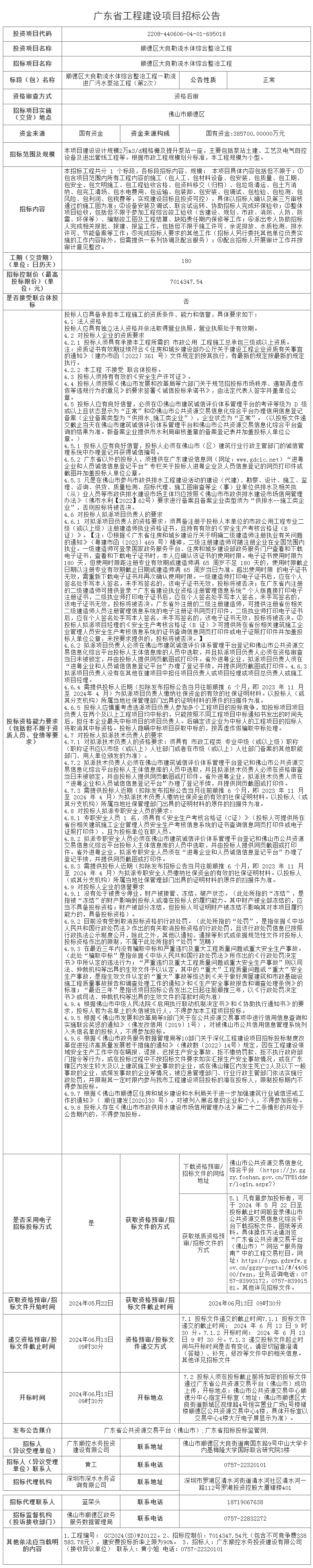
佛山顺德德望路西南延线便道及沿线排涝工程招标公告
时间:2024-05-23 人气:1204 来源:佛山市公共资源交易信息化综合平台 作者:
概述:本工程位于顺德高新区堤围路以南与以西、顺盈路以北区域以及3号涌滨水区域,设计红线总面积约8.98万平方米,工程主要任务是对总长约1.265km提围进行整治提升......
(声明: 网站所收集的部分公开资料来源于互联网,转载的目的在于传递更多信息及用于网络分享,并不代表本站赞同其观点和对其真实性负责,也不构成任何其他建议。本站部分作品是由网友自主投稿和发布、编辑整理上传,对此类作品本站仅提供交流平台,不为其版权负责。如果您发现网站上有侵犯您的知识产权的作品,请与我们取得联系,我们会及时修改或删除。 )
分享
微信
新浪微博
QQ空间
QQ好友
豆瓣
Facebook
Twitter
取消
资讯
招标
招聘
租售
美食
房产
展会
广佛
企业
积金
社保
户口
教育
特色
旅游
酒店
医疗
交通
办证
书院
代运营
风水
车辆
图片
移民
产业
综合体
市场
网红
画展
佛山都市工业示范区引领张槎最深层裂变
2024禅城区老旧工业园区改造升级攻坚暨都市工业载体“三年千万”行动推进大会,在禅西都市产业园(海口园)隆重举办...[阅读全文]
2024-05-23 10:20:49 人气:1951
高帧还省电、流畅不发烫,OPPO Reno12系列游戏性能曝光!5月23发布
OPPO官微正式宣布,全新OPPO Reno12系列将会搭载性能与能效领先的旗舰芯片,与联发科天玑方面深度联合调优。据官方所介绍...[阅读全文]
2024-05-23 09:52:43 人气:1901
佛山禅城祖庙街道严查乱摆卖!
近期,祖庙街道执法办联合永安居委会、东方世纪物业管理公司和文庆市场、新堤市场、鲜宜街超市三个服务管理有限公司成立市容联合巡查队...[阅读全文]
2024-05-23 09:52:06 人气:1686
佛山顺德拟对全域养殖池塘实施改造提升
推广养殖尾水治理、实施养殖池塘改造提升工作是顺德推动落实乡村振兴战略的重要抓手。顺德区农业农村局相关负责人介绍...[阅读全文]
2024-05-23 09:52:04 人气:1515
顺德顺德区蓝盾应急救援促进中心龙江分队成立
顺德区蓝盾应急救援促进中心龙江分队正式成立,进一步健全政府和社会应急救援力量方面的协调联动机制,推动实现社会救援力量充分整合...[阅读全文]
2024-05-23 09:13:16 人气:1533
第二届佛山市黄金珠宝产业投资大会5月23日举行
第二届佛山市黄金珠宝产业投资大会将重磅来袭。继去年首届投资大会后,佛山顺德再一次向业界展示优质的投资环境,同时抛出橄榄枝...[阅读全文]
2024-05-23 09:12:40 人气:1265
佛山三水区红十字青少年生命教育中心启用
三水区红十字青少年生命教育中心在区青少年宫揭牌启用。该中心是佛山市首个红十字青少年生命教育中心,将打造“红十字知识宣传...[阅读全文]
2024-05-23 09:07:38 人气:960
三水白坭有爱!残健共融,与“坭”共绘未来!
特殊儿童需要被了解,被看见,被肯定。在“全国助残日”来临之际,为了增强残障儿童与普通儿童之间的交流和了解,5月18-19日,白坭镇双百社工联动富景儿童之家...[阅读全文]
2024-05-23 09:07:36 人气:1640
佛山市首个全链条一体化国家示范项目+专家工作室在乐平镇启动揭牌
佛山市首个国家循环经济标准化示范项目在位于三水区乐平镇的广东邦普循环科技有限公司(以下简称“广东邦普”)启动...[阅读全文]
2024-05-23 09:04:00 人气:1434
佛山一宗地块成功出让!位置在→
西樵镇人民政府、海舟经联社、佛山市永智富科技创新有限公司进行了海舟樵高路西侧工业区地块流转出让签约仪式...[阅读全文]
2024-05-23 07:23:24 人气:1564
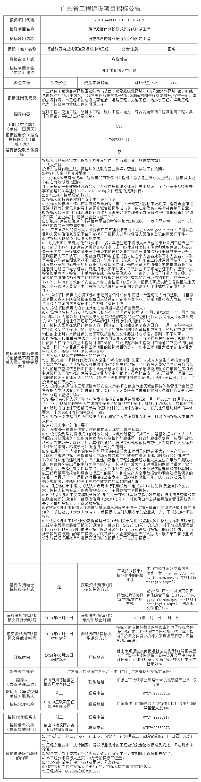
佛山市顺德区容桂街道南区广意地块西侧规划20米道路建设工程招标公告
工程项目位于上佳市同德地块旁东侧、广意地块旁西侧规划20米道路进行建设,道路全长300米,路宽20米。城市道路等级为城市支路...[阅读全文]
2024-05-23 15:31:37 人气:1069
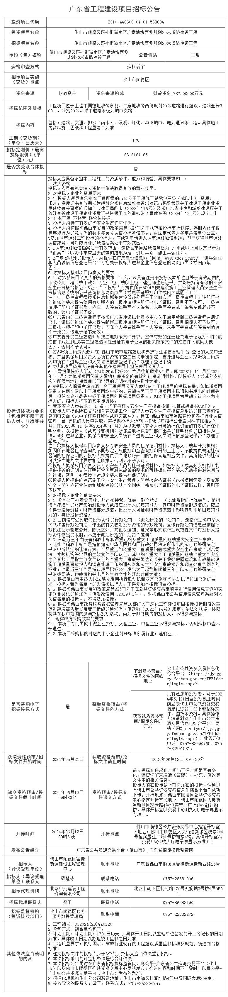
2024年佛山市顺德区容桂街道老旧小区改造项目招标公告
2024年佛山市顺德区容桂街道老旧小区改造项目,位于佛山市顺德区容桂街道办事处朝阳、卫红社区。项目改造范围为朝阳社区的民福小区、永乐小区、北潮207号、振华商业城...[阅读全文]
2024-05-23 15:25:46 人气:2087
三水区乐平镇显中路工程招标公告
本次新建路段全长200m,城市支路标准,设计时速 20km/h,建设红线约为38-41m,道路断面宽度为16-25.5m,双向两车道+两侧非机动车道设计...[阅读全文]
2024-05-23 14:58:33 人气:1189
佛山市高明区荷城街道河江社区居民委员会古孟古三股份经济合作社祠堂修缮工程项目招标公告
一、工程名称:佛山市高明区荷城街道河江社区居民委员会古孟古三股份经济合作社祠堂修缮工程项目...[阅读全文]
2024-05-23 09:52:19 人气:1239
佛开高速西侧、兴业路北侧地块工业厂房项目工程监理招标公告
佛开高速西侧、兴业路北侧地块工业厂房项目 已由 佛山市禅城区发展和改革局以广东省企业投资项目备案证(备案项目编号:2202-440604-04-01-828903)批准建设...[阅读全文]
2024-05-22 20:05:22 人气:1393
佛山市高明区荷城街道坑边村厨房建设工程招标公告
佛山市高明区荷城街道坑边村厨房建设工程已由佛山市高明区荷城街道坑边股份经济合作社 会议表决通过,招标人(项目业主)为 佛山市高明区荷城街道坑边股份经济合作社...[阅读全文]
2024-05-22 20:02:38 人气:1787
禅城张槎街道古灶村“猎鹰队”保安管理服务项目采购公告
佛山市昇晖工程咨询有限公司(以下简称“招标代理机构”)受佛山市禅城区张槎街道古灶村村民委员会(以下简称“采购人”)委托进行国内公开招标...[阅读全文]
2024-05-22 19:54:15 人气:1752
三水渔业加工与物流产业园(大塘片)核心区道路硬底化工程招标公告
项目名称:三水渔业加工与物流产业园(大塘片)核心区道路硬底化工程,采购方式:竞争性磋商...[阅读全文]
2024-05-22 10:53:18 人气:5867
高明区杨和镇2024-2025年松材线虫病防治绩效承包项目竞争性磋商公告
高明区杨和镇2024-2025年松材线虫病防治绩效承包项目采购项目的潜在供应商应在广东省政府采购网https://gdgpo.czt.gd.gov.cn/获取采购文件...[阅读全文]
2024-05-22 10:30:50 人气:1700
高明荷城街道尼教下社党群服务站及自来水阀门检查井建设工程
佛山市灏政工程咨询有限公司受佛山市高明区荷城街道下社股份经济合作社的委托,对荷城街道尼教下社党群服务站及自来水阀门检查井建设工程进行竞争性磋商采购...[阅读全文]
2024-05-22 10:30:47 人气:1333
佛山市城市规划设计研究院有限公司公开招聘
佛山市城市规划设计研究院成立于1985年,具有城乡规划甲级资质,是广东省具有一定影响力的综合设计研究机构。因业务发展需要...[阅读全文]
2024-05-23 07:34:39 人气:3484
禅城区国有资产监督管理局下属企业招聘工作人员公告
报名者要保证所填报资料的真实性,如因个人填报信息失实,或不符合招聘条件和岗位要求而被取消应聘资格的,由报名者本人负责...[阅读全文]
2024-05-23 07:32:43 人气:2919
佛山市北博德翰外国语学校公开招聘教师多名
国际部高中骨干教师(学科:语文、数学、英语、物理、化学、历史、地理、AL数学、AL物理、AL化学、AL计算机科学、AL经济、雅思/托福、升学指导教师)...[阅读全文]
2024-05-22 09:06:57 人气:2807
佛山市南海区第五人民医院公开招聘工作人员26名
因工作需要,现公开招聘合同制工作人员26名,招聘事项公告如下:1、报名时间:自招聘公告发布之日起至岗位招聘额满为止。...[阅读全文]
2024-05-22 08:59:13 人气:2720
南海狮山实验学校公开招聘教师多名
语文2人、数学1人、历史1人、美术1人、心理1人、数学强基教练1人。1、青年教师:优秀应届毕业生,专业对口...[阅读全文]
2024-05-22 08:56:19 人气:2036
中国电信官窑电信分局公开招聘工作人员
有意者可往邮箱13392291096@189.cn投递简历,或联系13392291096(钟先生)了解岗位更多信息...[阅读全文]
2024-05-22 08:53:01 人气:1697
南海区区属重点国有企业领导人员公开遴选公告
为进一步拓宽选人视野和渠道,配强南海区区属国有企业领导班子,打造高素质专业化区属国有企业干部队伍,加快推动区属国有企业高质量发展...[阅读全文]
2024-05-22 08:28:16 人气:1287
佛山市禅城区国有资产监督管理局下属企业招聘工作人员延长报名时间的公告
佛山市禅城区国有资产监督管理局下属企业佛山市禅城区城建集团有限公司现就2024年3月28日发布的《佛山市禅城区国有资产监督管理局下属企业招聘工作人员延长报名时间的公告》...[阅读全文]
2024-05-17 10:49:10 人气:2221
佛山南海区灯湖三小招聘临聘教师若干名
请将以下报名材料汇总成一个PDF文件后,以“姓名-学历-毕业学校-应聘岗位”(例如:张三-研究生-华南师范大学-语文教师)发至指定邮箱:...[阅读全文]
2024-05-17 10:13:37 人气:2176
佛山南海瀚文外国语学校公开招聘教师多名
学校人均年薪22万以上,清华北大等名校毕业生年薪45万以上,优秀名教师、信息技术和数学竞赛等名教练年薪50万以上...[阅读全文]
2024-05-17 10:06:28 人气:1877
佛山市禅城区南庄镇晋泰资产开发有限公司公有物业竞租(2024年第3期)竞租公告
佛山市禅城区南庄镇晋泰资产开发有限公司定于2024年5月30日上午10:00于佛山市禅城区南庄镇公共资源交易所开标室...[阅读全文]
2024-05-23 10:19:30 人气:912
顺德北滘镇朝亮小学西侧地块之一租赁项目竞投公告
佛山捷诚工程项目管理有限公司(以下简称:招标代理机构)受佛山市顺德区北滘镇土地发展中心(以下简称:出租人)委托...[阅读全文]
2024-05-22 20:00:55 人气:1005
南海西樵镇公有物业招租(2024年第11期)租赁公告
租赁费用收取方式:租赁费用采用先交付后使用的方式,承租人于每缴交周期15日前向招租人缴清当期租赁费用。租赁期内,用途为商业类标的租赁费用每3年在上一期租赁费用基础上递增10%(约定除外...[阅读全文]
2024-05-21 10:49:43 人气:1578
佛山市高明区明城镇明五路635号至671号南侧鱼塘出租(第三次)-招标公告
佛山市高明区文昌物业投资有限公司(以下简称“招标人”)拟将佛山市高明区明城镇明五路635号至671号南侧鱼塘出租(第三次)进行公开竞价出让招标...[阅读全文]
2024-05-18 10:21:21 人气:1864
佛山市禅城区南庄镇晋泰资产开发有限公司公有物业竞租(2024年第2期)竞租公告
佛山市禅城区南庄镇晋泰资产开发有限公司定于2024年5月24日上午10:00于佛山市禅城区南庄镇公共资源交易所开标室...[阅读全文]
2024-05-17 15:58:52 人气:2021
高明明城镇潭朗村委会农用土地出租-招标公告
佛山市高明区文昌物业投资有限公司(以下简称“招标人”)拟将明城镇潭朗村委会农用土地出租进行公开竞价出让招标,本项目委托...[阅读全文]
2024-05-17 15:52:44 人气:2245
高明明城镇“猪肝坪”(土名)农用土地出租-招标公告
佛山市高明区文昌物业投资有限公司(以下简称“招标人”)拟将明城镇“猪肝坪”(土名)农用土地出租进行公开竞价出让招标...[阅读全文]
2024-05-17 15:52:39 人气:2290
高明明城镇恒大山湖郡北侧农用土地出租-招标公告
佛山市高明区文昌物业投资有限公司(以下简称“招标人”)拟将明城镇恒大山湖郡北侧农用土地出租进行公开竞价出让招标...[阅读全文]
2024-05-17 15:47:34 人气:2035
佛山市三水区国有划拨留用地使用权网上挂牌出租公告
经批准,受佛山市三水区云东海街道办事处委托,本中心现采用网上挂牌方式出租以下地块的国有划拨留用地使用权...[阅读全文]
2024-05-17 10:49:22 人气:2013
南海丹灶商业077号等一批租赁公告
佛山市南海区丹灶镇公共资源交易所受佛山市南海丹灶资产管理有限公司的委托,现就丹灶商业077号等一批物业出租项目采用网上竞价方式进行租赁,欢迎合格的竞价意向人前来报价...[阅读全文]
2024-05-14 16:55:01 人气:1961
美狮美高梅“蜀道”再度荣获米其林一星荣誉 正宗成都四川菜匠艺 勇获业界权威认可
【2024年3月14日,澳门】美高梅欣然宣布,旗下位于美狮美高梅内的餐厅“蜀道”在最新公布的《香港澳门米其林指南2024》中,再度获评为米其林一星餐厅...[阅读全文]
2024-03-14 21:05:58 人气:27466
佛山柱侯酱:一道美食背后的传奇故事
柱侯酱是佛山地区的特产之一,其名字来源于创始人梁柱侯。在清朝嘉庆年间,梁柱侯最初在佛山祖庙摆摊卖牛杂,因其发明了柱候酱...[阅读全文]
2024-02-02 15:47:47 人气:13381
石湾鱼腐:金黄鲜嫩,香滑可口
石湾鱼腐是一道源自中国广东省佛山市石湾镇的传统名菜,其历史悠久,口感独特,被誉为“岭南第一锅”...[阅读全文]
2024-02-02 15:46:11 人气:14272
岭南蒸水饺:皮薄馅嫩,鲜香可口
岭南蒸水饺是一道色香味俱佳的传统小吃,以其皮薄馅嫩、鲜香可口而著名。岭南蒸水饺的馅料通常包括猪肉、韭菜...[阅读全文]
2024-02-02 15:45:18 人气:17057
佛山沙口笋:美味与健康的完美结合
佛山沙口笋是广东省著名的特产,以其独特的口感和品质而受到广泛欢迎。沙口笋的产地位于佛山市内的东平河和汾江河交界处,这里土壤肥沃...[阅读全文]
2024-02-02 15:44:00 人气:11821
佛山祖传浸猪腰:一道美味的历史传承
佛山祖传浸猪腰是一道具有地方特色的传统美食,以其独特的制作工艺和口感而著名。在佛山地区,很多人都喜爱这道美食...[阅读全文]
2024-02-02 15:43:07 人气:9535
品味三水:探寻佛山市三水区的地道美食
官家豉油鸡。被评为“西南十大名菜”之一,是三水老字号金爪皇的特色菜。创始人官海文是三水粤菜大师之一...[阅读全文]
2024-01-23 14:43:28 人气:16555
禾杆盖珍珠:白坭疍家人的美食传奇
禾杆盖珍珠是一道传统美食,主要食材为禾秆、绿豆和五花肉。这道菜起源于白坭疍家先民所处的环境条件...[阅读全文]
2024-01-23 14:41:50 人气:14049
乐平大包:一道口感与文化并重的传统美食
制作乐平大包需要经过五个步骤:切、炒、和、封、蒸。首先,将所有馅料切成适当的大小,鸡肉、五花腩、鸡蛋、香菇、沙葛等...[阅读全文]
2024-01-23 14:36:27 人气:13543
三水黑皮冬瓜:营养丰富,口感绝佳的广东省传统农产品
三水黑皮瓜是广东省佛山市三水区的传统名牌农产品之一,呈长圆柱形,瓜长50~60厘米,瓜肩宽25厘米左右,皮色墨绿三水黑皮瓜是广东省佛山市三水区的传统名牌农产品之一...[阅读全文]
2024-01-23 14:32:39 人气:13951
佛山南海多箭齐发支持建材及房地产业发展
南海区举办建筑建材产业订单对接会,全面启动“南海家·焕新购”活动,借助南海集优采购平台的建材集采优势,促进建筑建材及房地产产业链上下游的协同发展...[阅读全文]
2024-05-23 09:13:14 人气:1591
佛山禅城区举办2024年第一批公共租赁住房抽签活动
近日,禅城区2024年第一批公共租赁住房抽签现场会成功举办,禅城区住房城乡建设和水利局、岭南公证处...[阅读全文]
2024-05-23 09:07:40 人气:1742
禅城区举办2024年第一批公共租赁住房抽签活动
禅城区2024年第一批公共租赁住房抽签现场会成功举办,禅城区住房城乡建设和水利局、岭南公证处、禅城区住房保障中心及10名安置家庭代表到现场参加...[阅读全文]
2024-05-22 20:05:27 人气:2040
宇佳水岸新都花园小区:梦想家园的璀璨之星
宇佳水岸新都花园小区可能拥有优美的环境,绿树成荫,花园景观布置精美。小区内可能有休闲广场、步道和绿化带,为居民提供舒适的户外活动空间...[阅读全文]
2024-05-20 11:26:26 人气:2378
佛山南海中铁建水岸花园:品质居所,美好生活的起点
中铁建水岸花园小区可能是一个由中国铁建开发的住宅小区,位于佛山市南海区。以下是一些可能的特点和信息:...[阅读全文]
2024-05-20 11:21:13 人气:2503
当代万国府:引领佛山南海区的现代生活风尚
当代万国府小区可能是一个具有现代化设计和高品质生活设施的住宅小区。以下是一些可能的特点和信息:...[阅读全文]
2024-05-20 11:20:06 人气:1973
佛山南海富安花园:安逸生活的理想之选
富安花园小区可能是一个位于佛山市南海区的住宅小区,以下是一些可能的特点和信息:**地理位置**:小区可能位于南海区的便利位置,交通便利...[阅读全文]
2024-05-20 11:13:55 人气:2822
佛山南海南信广场小区:便捷与舒适的完美融合
南信广场小区可能是位于佛山市南海区的一个住宅小区,以下是一些可能的特点和信息:小区可能坐落于南海区的繁华地段...[阅读全文]
2024-05-20 11:11:32 人气:1878
佛山时代灯湖天境小区:湖光山色间的品质生活殿堂
时代灯湖天境小区位于佛山市南海区,是一个集高品质住宅和优越生活环境于一体的小区。以下是该小区的一些特点和亮点:...[阅读全文]
2024-05-20 11:08:02 人气:1710
关于房贷,央行政策“三连发”!
5月17日,《中国人民银行关于调整商业性个人住房贷款利率政策的通知》《中国人民银行关于下调个人住房公积金贷款利率的通知》...[阅读全文]
2024-05-18 08:39:57 人气:2877
第40届中国(佛山)国际陶瓷及卫浴博览交易会开幕
4月18日,第40届中国(佛山)国际陶瓷及卫浴博览交易会(以下简称“佛山陶博会”)在佛山国际会议展览中心展馆正式开幕...[阅读全文]
2024-04-21 09:43:37 人气:18066
第40届佛山陶博会设有三大展馆 超800家展商参展
4月18日至21日,第40届佛山陶博会将在中国陶瓷城、中国陶瓷卫浴总部、佛山国际会议展览中心三大展馆举办。本届陶博会有哪些精彩亮点?记者探营带你抢先看...[阅读全文]
2024-04-18 15:18:16 人气:17352
第135届广交会4月15日开幕!628家佛企参展!
第135届中国进出口商品交易会(广交会)将在广州举办。佛山市出口展参展企业数量达628家,展位数1896个,其中品牌展位637个,一般性展位1259个...[阅读全文]
2024-04-12 09:38:01 人气:19733
第二届中国国际(佛山)预制菜产业大会闭幕
第二届中国国际(佛山)预制菜产业大会闭幕。为期3天的大会现场观展约11万人次,网络点击率破亿,现场交易、合作签约超16亿元...[阅读全文]
2024-03-19 11:00:48 人气:8876
第二届中国国际(佛山)预制菜产业大会开幕
第二届中国国际(佛山)预制菜产业大会开幕,来自全球十多个国家(地区)客商,我国超20个省份、超千家预制菜全产业链企业以及超千家预制菜采购商等齐聚展会...[阅读全文]
2024-03-17 11:10:00 人气:8973
全球家具行业瞩目:2024年龙江家具“两展”盛大启幕,揭秘家居行业新篇章!
第45届国际龙家具展览会和第35届亚洲国际家具材料博览会将于2024年3月16日至19日举行,再度聚焦全球家具行业的目光。届时,来自国内和全球各地的家具业参展商、经销商、采购商及同仁将齐赴盛会,共同见证、分享展会的盛况。展会延续了“五馆联展”的特色,展出面积达15万平方米。数千家品牌展商在展会上携新品、臻品亮相,为来自全国各地的客商呈现了一场规模盛大、品类齐全、潮流新品荟萃的家具盛会。...[阅读全文]
2024-03-09 08:50:39 人气:25182
家具展会 全球家具行业瞩目:2024年龙江家具“两展”盛大启幕,揭秘家居行业新篇章! 全球家具行业瞩目:2024年龙江家
第45届国际龙家具展览会和第35届亚洲国际家具材料博览会将于2024年3月16日至19日举行,再度聚焦全球家具行业的目光...[阅读全文]
2024-03-08 16:39:43 人气:45954
包装行业新春首秀,Sino-Pack包装展在广州盛大启幕!
2024年3月4日,在春日的暖阳下,一场规模盛大的包装行业盛会——【Sino-Pack中国国际包装展/PACKINNO包装制品与材料展】(简称Sino-Pack包装展)在广州广交会展馆B区拉开帷幕...[阅读全文]
2024-03-04 15:07:59 人气:7830
印包行业新春首秀,第30届华南印刷展标签展 今日在广州华丽启幕!
2024年3月4日,由中国对外贸易中心集团有限公司和雅式展览服务有限公司共同主办的第30届华南国际印刷工业展览会暨2024中国国际标签印刷技术展览会...[阅读全文]
2024-03-04 11:31:59 人气:6684
第二届中国国际(佛山)预制菜产业大会3月15日-17日举办
2月21日,据第二届中国国际(佛山)预制菜产业大会新闻发布会消息,第二届中国国际(佛山)预制菜产业大会将于3月15日-17日在佛山潭洲国际会展中心举办,规划超3万平方米展区,打造预制菜产业国际化合作交流、展示交易大平台,推动广东预制菜产业发展走在全国前列。目前,大会已吸引超1000家预制菜产业链企业参会参展,超1000家知名预制菜采购商报名“看展选菜”。...[阅读全文]
2024-02-23 11:59:37 人气:5812
华南国家植物园:以“野外回归”拯救植物瑰宝
中国科学院华南植物园联合阳春市人民政府将100株珍稀濒危植物猪血木野外回归。近年来,“保护”是华南国家植物园最核心的工作,最濒危的植物在科学家的努力下...[阅读全文]
2024-05-23 08:23:01 人气:1036
广州首个大学生“百千万突击队工作站”落户花都
为继承和弘扬五四精神,激励广大团员青年在“百千万工程”工作中奋楫争先,挺膺担当,5月16日上午,由共青团广州市委指导,共青团花都区委联合赤坭镇打造的...[阅读全文]
2024-05-23 08:21:32 人气:1004
打造花YOUNG新地标 点燃消费新烟火
全新地标“碧水瑶溪”、岭南画派发祥地十香园、关山月故居、商业载体、招牌老店……兼具繁华人间烟火气和深厚文化底蕴,这就是江南西文商旅商圈...[阅读全文]
2024-05-23 08:20:30 人气:1041
广州向“新”而行向“空”而强
产业是推进高质量发展、构筑新质生产力的“主战场”。广东全力推进新型工业化,加快建设现代化产业体系,取得初步成效。重点产业取得重大突破...[阅读全文]
2024-05-23 08:18:25 人气:1203
广州市黄埔区卫生监督所2024年监督监测服务询价采购公告
参照《中华人民共和国政府采购法》、《政府采购货物和服务招标投标管理办法》规定,现就广州市黄埔区卫生监督所2024年监督监测服务项目进行公开招标采购...[阅读全文]
2024-05-23 08:17:54 人气:997
广州市第六中学(从化校区) 首招新高一400人!
广州市第六中学(从化校区)为市属公办完全中学。根据招生政策,今年将面向全市招生,并全部在第一批(特长生、自主招生)、第二批(名额分配)...[阅读全文]
2024-05-23 07:28:51 人气:2141
建设美丽广州、低碳广州、山水广州
树木葱茏,绿意满城;蓝天白云,碧水绕城;步道千里,穿山连城……广州拥有独特的生态资源禀赋和宜人的生态环境...[阅读全文]
2024-05-23 00:29:08 人气:825
广州市印发2024年近岸海域污染防治工作计划
为深入打好珠江口邻近海域综合治理攻坚战,高质量推进全球海洋中心城市建设的部署安排,推动全市近岸海域生态环境质量稳步改善...[阅读全文]
2024-05-22 09:24:28 人气:1427
广州医保出台支持创新医药发展二十一条措施
市医保局坚决贯彻落实市委、市政府关于促进生物医药产业高质量发展的部署要求,5月17日出台《广州医保支持创新医药发展若干措施》,从加快创新医药进院使用...[阅读全文]
2024-05-22 09:22:44 人气:1289
禅城企业入选全国绿色低碳典型案例
生态环境部正式发布2023年绿色低碳典型案例获选名单,广东东鹏控股股份有限公司榜上有名,入选2023年绿色低碳典型案例企业案例...[阅读全文]
2024-05-23 09:12:42 人气:5031
三水区企业喜获广东省标准化突出贡献奖
近日,三水企业广东邦普循环科技有限公司(简称广东邦普)主导制定的国家标准GB/T33598-2017《车用动力电池回收利用...[阅读全文]
2024-05-22 20:03:51 人气:4824
高明加速构建全周期企业服务关爱体系 91条措施全力打造一流营商环境
近日,《佛山市高明区构建全周期企业服务关爱体系打造一流营商环境的行动方案(2024年度版)》(以下简称《方案》)正式发布...[阅读全文]
2024-05-22 19:58:02 人气:4137
“百企百园”项目数量、投资金额居全区首位,石湾政企携手打造靓丽城市风景线
禅城区“百企百园”启动仪式暨第一批项目动工仪式在石湾魁奇路世纪车城举行。作为主会场的石湾,其“百企百园”的开工项目数量...[阅读全文]
2024-05-22 19:56:48 人气:3017
三水云东海两企业获评佛山市匠心品质品牌企业50强
佛山市举行“有家就有佛山造”佛山市2024年质量品牌大会。会上,三水区云东海街道两家企业——广东盛路通信科技股份有限公司(下简称“盛路通信”)...[阅读全文]
2024-05-22 10:02:12 人气:2798
企业境内上市最高奖1200万元!佛山禅城出台最新扶持办法!
近日,禅城区印发出台了《佛山市禅城区促进企业利用资本市场发展扶持办法(2024年修订)》(下称“2024年修订版”)...[阅读全文]
2024-05-17 10:30:13 人气:3587
宜居宜业 绿美南海 粤海松湖助力百千万名企百园建设动工
佛山市南海区粤海松湖公园建设5月16日拉开序幕。这是宜居宜业绿美南海百千万名企百园建设的新举措。政府相关部门官员...[阅读全文]
2024-05-16 15:14:34 人气:3190
佛山自行车企业洛梵狄一新车变速器在国际自车展上获优秀奖
广东洛梵狄智能科技有限公司一款新车变速器“手自一体内六速”在“2024 CHINA CYCLE创新奖评选”中荣获 WON IN 2024 CHINA CYCLE优秀奖。洛梵狄拥有内变速研究中心...[阅读全文]
2024-05-06 11:40:53 人气:6146
顺企每年投入40—50亿元用于设备更新
工业领域设备更新正当时,顺德乘势加快培育新质生产力。记者获悉,顺德大力推动企业技术改造和设备更新,引导企业购置新设备...[阅读全文]
2024-05-06 09:55:31 人气:4433
老树新花 谋篇布局 佛山瑞蒽服装上智能吊挂系统产能跃升产值翻番
深耕服装行业三十二年的佛山市瑞蒽服装有限公司,今年首季开门红。去年投资配置的智能吊挂系统,自去年底投产后高速运转...[阅读全文]
2024-04-26 14:52:20 人气:6406
佛山市个人住房公积金贷款利率下调!
佛山市住房公积金管理中心发布通知称,根据《中国人民银行关于下调个人住房公积金贷款利率的通知》要求,自2024年5月18日起,下调个人住房公积金贷款利率0.25个百分点...[阅读全文]
2024-05-20 09:41:59 人气:18840
佛山住房公积金提取有新变化→
为进一步整合民生服务资源,加快推进民生用卡服务集成融合,佛山市住房公积金管理中心增加“佛山市社会保障卡”作为住房公积金提取划账银行账户...[阅读全文]
2023-11-02 11:26:54 人气:35288
佛山住房公积金新政8月起实施
据佛山市住房公积金管理中心消息,《佛山市住房公积金管理中心关于阶段性提高个人住房公积金贷款额度的通知》将于8月1日起实施...[阅读全文]
2023-07-25 14:59:21 人气:37391
在外市缴存公积金,这样也能申请贷款!
登录佛山市住房公积金管理中心网站【个人网上办事大厅(入口)】→主借款人登录→【我要办理】→【异地缴存明细申报】...[阅读全文]
2023-07-04 12:25:37 人气:38741
租房提取公积金有变化!7月1日起,最高可提取超6万元!
根据《佛山市住房公积金管理中心关于调整佛山市提取住房公积金支付房租有关事项的通知》(佛房金管〔2023〕29号),现将佛山市2023年度...[阅读全文]
2023-06-30 08:08:22 人气:38930
佛山公积金贷款上限拟提至50万/人,夫妻最高可贷100万
佛山市住房公积金管理中心发布《关于阶段性提高个人住房公积金贷款额度的通知(征求意见稿)》。其中提出,缴存职工个人申请的...[阅读全文]
2023-06-28 15:09:15 人气:35656
7月起多孩家庭住房公积金额度更高!提取额度上调好消息!
为贯彻落实党中央“租购并举”的决策部署,支持职工合理住房需求,根据《住房公积金管理条例》有关规定以及《住房城乡建设部 财政部 人民银行关于放宽提取住房公积金支付房租条件的通知》...[阅读全文]
2023-06-26 01:12:36 人气:38119
佛山职工租房提取额度上调!下月起公积金有新变化
职工在本市连续足额缴存住房公积金满3个月,本人及配偶在本市无自有住房且租赁住房的,可提取夫妻双方住房公积金支付房租...[阅读全文]
2023-06-16 10:06:06 人气:39963
住房公积金最新相关问题解答
在本市连续足额缴存住房公积金满3个月”是指职工在本市开设账户满3个月且已连续足额缴存住房公积金满3个月...[阅读全文]
2023-06-02 09:05:55 人气:40987
公积金提取额度上调,可按月提!多孩家庭额度更高!
职工在本市连续足额缴存住房公积金满3个月,本人及配偶在本市无自有住房且租赁住房的,可提取夫妻双方住房公积金支付房租...[阅读全文]
2023-06-02 08:59:27 人气:39471
禅城区祖庙街道上门提供养老待遇资格认证服务
在祖庙街道行政服务中心工作人员的耐心服务和指导下,通过智能手机人脸识别等操作或现场收件等形式,60多名老人顺利完成了养老待遇资格认证...[阅读全文]
2024-03-31 08:42:27 人气:26673
3月21日开放参保!2024年“健康·佛医保”来啦
连续参保四年、三年或者两年无理赔的,医保目录内个人负担费用补偿、医保目录外个人自费费用补偿起付线分别下调...[阅读全文]
2024-03-19 14:57:59 人气:16820
一次申报、待遇直享!工伤保险“多件事一次办”全面升级
在佛山市社会保险基金管理局、市政务服务数据管理局、市行政服务中心的指导下,南海区作为争先示范区,从职工办事的难点堵点出发...[阅读全文]
2024-01-16 09:47:33 人气:31789
佛山新市民在支付宝办理居住证等业务,可领取专属医疗保险!
符合相关条件的新市民通过支付宝“佛山新市民服务通”在线办理相关业务,专享医疗保险投保后前两个月免费体验,包含好医保·门诊险产品以及好医保·长期医疗(0免赔)产品...[阅读全文]
2024-01-09 10:43:45 人气:30639
禅城社保推行“智能语音客服” 实现“政策找人”精准高效
养老保险待遇核定、养老资格认证,关系着养老待遇能否按时发放,是退休长者最为关切的事情。为满足群众需求...[阅读全文]
2023-12-30 11:21:11 人气:32897
佛山南海在全市首推!港澳居民可“掌上办”居民医保
据南海区政务服务数据管理局消息,南海在全市首推港澳居民参加城乡居民基本医疗保险“掌上办”,在南海生活的港澳人员可通过线上操作...[阅读全文]
2023-12-08 10:25:50 人气:21025
跨省异地看病怎么走医保,领你全流程办理→
推出“高效办成一件事”系列服务,助力提升办事便利和效率。今天推出“高效办成一件事”第1期:跨省就医直接结算...[阅读全文]
2023-12-05 11:12:02 人气:20225
佛山医保新规出台!事关住院、大病保险→
《佛山市基本医疗保险住院管理办法》按照“分类保障、统一管理,优化待遇、保障权益,提升服务、完善细节”的原则,对待遇和管理进行全面优化提升...[阅读全文]
2023-12-05 11:10:59 人气:18080
2024年度佛山居民医保申报开始啦!
为深入贯彻落实习近平总书记关于医疗保障事业的重要指示批示和重要讲话精神,提升居民医保参保率...[阅读全文]
2023-11-04 10:54:57 人气:15249
佛山2024年居民医保启动参保
2024年度佛山居民医保参保启动,11月1日至12月15日,广大市民可进行参保申报。2024年度佛山居民医保参保缴费标准为596元/人·年...[阅读全文]
2023-11-04 10:19:32 人气:13678
佛山迎来新市民入户高峰
自5月13日佛山开始实施稳定居住就业入户新政以来,新市民入户申请积极性爆棚,佛山不少行政服务中心预约爆满。数据显示...[阅读全文]
2024-05-17 14:58:43 人气:17155
佛山入户新政解答:持有公寓可以入户吗?在哪办理?
从5月13日开始就可以申请办理。线上请到“粤居码”微信小程序申请(选择“其他户籍业务”—“市外迁入”—“稳定居住就业”)...[阅读全文]
2024-05-16 08:31:46 人气:16655
南海桂城新市民积分入户申请须知→
具有大学本科以上学历或者中级及以上专业技术资格且年龄在50周岁以下的,不受1年社保限制,申请时上1个自然月起在我市缴纳社会保险费即可按照...[阅读全文]
2024-05-13 09:47:07 人气:16529
佛山市孩子入学,入户要趁早!盘点入户方式→
在我市合法稳定就业满3年(连续缴纳社会保险满3年,或连续经商满3年,可互补叠加),并有合法稳定住所(含租赁)的人员,本人及其共同居住生活的配偶...[阅读全文]
2024-02-29 08:26:15 人气:17748
“佛山新市民积分计算器”帮你一键估算积分
本系统结果仅供参考,真实结果需前往佛山新市民通提交资料申请。本系统暂时只收录了全市积分,各区的加分项请参考区政策文件。...[阅读全文]
2023-12-31 10:52:27 人气:22018
佛山积分新标准发布!落户更容易!
在佛山办理居住证(暂住证)累计每满1年积20分,最高可积240分;在佛山参加社会保险的(职工基本养老保险、职工基本医疗保险...[阅读全文]
2023-12-28 16:01:46 人气:21298
佛山新市民:居住证一年要签注一次!这样操作1分钟完成续签
近日,家住高明区荷城街道的区女士欲为其丈夫代办居住证续签,但却被告知该业务不可代办。区女士的丈夫正在外地,又赶上居住证即将到期...[阅读全文]
2023-12-04 09:42:17 人气:20986
佛山市完善积分制服务管理制度 帮助更多新市民落户佛山融入佛山
指出积分制服务管理制度实施以来,较好满足了新市民入户需求,保障了新市民随迁子女平等接受义务教育权利,是我市入户政策和入学政策的有益补充...[阅读全文]
2023-12-01 11:17:02 人气:17958
2023年第三季度南海区各镇(街道)新市民积分入户分数及名单公示
2023年第三季度南海区各镇(街道)新市民积分入户积分汇总工作已完成,根据《佛山市新市民积分制服务管理办法》(佛府办〔2018〕45号)...[阅读全文]
2023-10-26 10:49:27 人气:19108
佛山三水7月新入户人数迎爆发式增长
自全市7月1日实施调整部分区域稳定居住就业入户政策以来,三水7月份申请入户人数为8456人...[阅读全文]
2023-09-07 15:33:38 人气:16835
@初三考生,这样填报志愿可以增加上佛山市南海区石门中学的机率
佛山市南海区石门中学面向佛山全市招生,禅城、南海、顺德、高明、三水的学生都可以报考石门中学的自主招生、体艺特长生和普通生...[阅读全文]
2024-05-23 14:53:50 人气:2498
2024年佛山市第一中学等9所学校名额分配情况公布!
根据《佛山市2024年高中阶段学校招生考试工作意见》精神,佛山市第一中学等9所学校每所安排50%的普通生计划名额分配(指标生)招生...[阅读全文]
2024-05-23 07:41:41 人气:2494
高明区2024年义务教育公办学校提前批次第一阶段完成录取
高明区2024年义务教育公办学校提前批次第一阶段电脑随机摇号工作顺利结束,摇号过程全程录像。佛山市华英(高明)学校完成招生录取...[阅读全文]
2024-05-22 20:02:36 人气:2150
高明区2024年义务教育公办学校提前批次第二阶段摇号安排
根据招生工作日程安排,区教育局将于5月22日上午9时在区教师发展中心二楼线上教研中心开展高明区2024年义务教育公办学校提前批次第二阶段电脑随机摇号录取工作...[阅读全文]
2024-05-22 20:02:32 人气:1964
佛山高明区2024年义务教育公办学校提前批次第一阶段摇号安排
根据招生工作日程安排,区教育局将于5月20日下午3时在区教师发展中心二楼线上教研中心开展高明区2024年义务教育公办学校提前批次第一阶段电脑随机摇号录取工作...[阅读全文]
2024-05-22 10:02:02 人气:1977
2024年佛山市实验学校招生电脑摇号名单公布
经审核,符合禅城区户籍生报名条件适龄儿童共计5283人,可以参加2024年佛山市实验学校(小学)招生电脑摇号录取。...[阅读全文]
2024-05-21 07:59:35 人气:4037
中考志愿填报问答:“名额分配”“自主招生”是什么?录取标准如何确定?
佛山市2024年高中阶段学校招生考试(简称“中考”)志愿填报工作将于5月24日至31日进行,为让广大考生、家长和社会更好地了解中考志愿设置顺序...[阅读全文]
2024-05-21 07:56:48 人气:3140
中考志愿填报问答:投档录取规则是怎样的?如何读懂往年录取标准?
佛山市2024年高中阶段学校招生考试(简称“中考”)志愿填报工作将于5月24日至31日进行,为让广大考生、...[阅读全文]
2024-05-21 07:52:34 人气:2212
佛山市华英(高明)学校摇号结果出炉
高明区2024年义务教育公办学校提前批次第一阶段摇号工作在区教师发展中心二楼线上教研中心开展,现场佛山市华英(高明)学校摇号中签名单出炉...[阅读全文]
2024-05-21 07:17:03 人气:2225
佛山二中2024年扩招45人,五区这些排名的考生可报
佛山市第二中学副校长任登峰介绍,2024年佛山市第二中学计划招生795人,比去年增加45人。面向全市招生有398人,五区学生都可以报名,其中包含体育生20人...[阅读全文]
2024-05-20 09:57:15 人气:2646
书院文化展、状元巡游、打卡体验,今天这场活动文化魅力值拉满!
高明区举办书院文化展暨盛世文昌·状元文化节,现场通过文化体验、景点打卡的方式,感受高明千年文脉的文化魅力。区委副书记、组织部部长...[阅读全文]
2024-05-22 10:29:38 人气:12889
“顺德鱼生”获全省首张餐饮行业湾区认证
近日,由广东捞德顺餐饮管理有限公司(容桂店)出品的“淡水鱼‘顺德鱼生’”获颁《湾区认证证书》,这是全省首张餐饮行业《湾区认证证书》...[阅读全文]
2024-05-10 14:14:47 人气:13903
佛山高明区明城村民夜校推出舞狮文化传承课
在明城镇村民夜校课堂上,一群对舞狮文化怀揣浓厚兴趣的市民沉浸在舞狮的欢乐之中。他们跟着老师的示范,探寻舞狮技艺的奥秘...[阅读全文]
2024-04-27 14:29:47 人气:16156
高明濑粉制作技艺入选市级非遗项目
佛山市人民政府正式公布了第八批市级非物质文化遗产代表性项目名录,高明区“高明濑粉制作技艺”成功入选。至此,高明区共有市级非遗代表性项目9项...[阅读全文]
2024-04-16 14:47:47 人气:18950
佛山祖庙2024年庙会4月11日~14日举行
4月11日~14日,为期四天的2024佛山祖庙庙会(“三月三”北帝诞)将在佛山市祖庙博物馆举办,包括春祭祈福、北帝出巡、酬神演戏...[阅读全文]
2024-04-09 09:27:59 人气:19697
佛山新增13项市级非遗项目
近日,市政府办公室公布佛山市第八批市级非物质文化遗产代表性项目名录,其中,咸水歌(顺德)、太极拳、牛皮鼓制作技艺(佛山)...[阅读全文]
2024-03-21 20:09:13 人气:20404
在行走中品味千年陶都新韵
时代中国总冠名特约“美丽佛山 一路向前”——2024佛山50公里徒步活动即将来临,你是否已在搜索沿途的风景?禅城线第六段徒步亮点已为你备好...[阅读全文]
2024-03-21 15:39:56 人气:15585
佛山禅城民俗活动朱紫街 解锁新玩法
岭南年俗欢乐节之“游朱紫·大红大紫”系列活动正式启动,市民游客相约朱紫街,共庆民俗盛事,共期美好生活。...[阅读全文]
2024-03-13 09:22:20 人气:17507
禅城南庄孔家文昌诞民俗活动:观开笔礼 玩剧本游 品状元宴
观一次儒家开笔礼、来一场沉浸式剧本游、品一桌特色状元宴……3月9日上午,南庄镇罗格孔家村文昌塔前锣鼓喧天...[阅读全文]
2024-03-12 09:11:07 人气:11802
高明区更合镇第十一届角仔民俗文化节举行
更合镇第十一届角仔民俗文化节在鹏鹄蘑菇庄园举行。近两千名市民游客在现场品尝了两万多只角仔,通过民俗美食感受“百千万工程”在更合落地的新成果...[阅读全文]
2024-03-12 09:08:05 人气:11332
禅城张槎站附近这些宝藏地方值得一去!乘着“湾区大号地铁”去打卡!
近期,备受关注的广佛南环(佛山西站—番禺站)、佛莞城际铁路(番禺站—东莞西站) 即将开通运营,并将与已开通的佛肇城际(佛山西站—肇庆站)...[阅读全文]
2024-05-23 09:04:03 人气:4070
佛山市南海区盐步公园:自然与休闲的完美融合
盐步公园位于佛山市南海区盐步镇,是一个美丽而宁静的公园。公园内有大片的绿地和花草树木,提供了一个清新的环境...[阅读全文]
2024-05-21 10:16:41 人气:4298
佛山南海塔:城市之巅的璀璨明珠
佛山市南海塔,又名千灯湖创投小镇,是佛山市的标志性建筑之一。这座塔矗立在南海区的中心地带,成为了城市的重要地标...[阅读全文]
2024-05-21 10:14:33 人气:4715
走进南海区运河后林:探寻自然与历史的瑰宝
运河后林位于佛山市南海区,是一个以运河为背景的独特景区。这里有着悠久的历史和丰富的自然景观,吸引着众多游客前来探访...[阅读全文]
2024-05-21 10:08:11 人气:2916
探寻叶问传奇:佛山市南海区叶问纪念馆
叶问纪念馆是一座以叶问生平事迹和咏春拳文化为主题的博物馆。馆内通过丰富的展品、图片、影像资料等,详细展示了叶问的生平和他对咏春拳的贡献...[阅读全文]
2024-05-21 10:06:51 人气:3114
南海罗田公园:自然与休闲的完美融合
罗田公园是佛山市南海区的一座美丽公园,拥有丰富的自然景观和多样的休闲设施。公园内绿树成荫,花草繁盛,空气清新,是市民们休闲散步...[阅读全文]
2024-05-21 10:04:46 人气:1393
探寻佛山文化瑰宝:西华寺的千年魅力,佛山资讯网
佛山市南海区西华寺位于佛山市南海区,是一座历史悠久的佛教寺庙。以下是西华寺的详细介绍...[阅读全文]
2024-05-03 12:06:36 人气:4372
宏鹰公园:城市中的绿洲佛山市南海区的一个城市公园
宏鹰公园是佛山市南海区的一个城市公园,为居民提供了一个休闲和娱乐的场所。公园占地面积较大,内部环境优美,有各种植被和景观。...[阅读全文]
2024-05-01 10:36:09 人气:3262
佛山市加悦酒店,一座奢华与舒适并存的都市绿洲
佛山市加悦酒店位于佛山市的中心地带,是一家集豪华住宿、精致餐饮、完善设施和贴心服务于一体的五星级酒店。酒店的建筑风格独特...[阅读全文]
2024-05-21 10:02:49 人气:7446
佛山白天鹅酒店:奢华与优雅的融合,打造非凡体验
酒店的外观设计独具匠心,融合了现代与传统的建筑风格,展现出典雅与大气的魅力。酒店内部装饰豪华精致,营造出温馨舒适的氛围...[阅读全文]
2024-05-21 10:00:00 人气:7421
佛山穗都假日酒店:畅享舒适与便利的度假胜地
酒店地理位置优越,交通便利,周边有许多商业中心、购物街区和旅游景点。无论是商务出行还是休闲旅游,都能满足客人的需求...[阅读全文]
2024-05-21 09:58:31 人气:7232
凯利莱国际酒店:奢华与舒适的完美融合
酒店拥有宽敞而豪华的客房,每间客房都经过精心设计,配备了最先进的设施,为客人提供舒适的住宿体验。从优雅的装饰到高品质的床品...[阅读全文]
2024-05-21 09:56:34 人气:7170
佛山凯兴酒店:打造非凡体验
酒店的客房设计精致,充满时尚感。每间客房都配备了舒适的床铺、现代化的设施和优美的装饰,为客人提供一个宁静舒适的居住环境...[阅读全文]
2024-05-21 09:55:20 人气:7091
佛山维也纳皇家酒店:尊贵体验的奢华之选
酒店拥有宽敞而典雅的客房,每间客房都精心布置,融合了现代与传统的元素。房间内配备了高品质的床品、舒适的家具和先进的设施...[阅读全文]
2024-05-21 09:53:45 人气:7078
佛山中恒金都酒店——奢华与舒适的完美融合 佛山资讯
酒店拥有豪华的客房和套房,房间内配备了高品质的家具和现代化的设施。此外,酒店还设有多个餐厅、酒吧、会议室、健身房、游泳池等设施...[阅读全文]
2024-05-11 09:23:41 人气:7354
佛山南海假日酒店——享受闲适与优雅的理想之所 佛山资讯
**客房与设施**:酒店提供宽敞舒适的客房,装修典雅,设施一应俱全。部分客房还拥有迷人的景观;酒店坐落于佛山市南海区,交通便捷,周边配套设施齐全...[阅读全文]
2024-05-11 09:21:05 人气:8765
佛山天隆酒店——您的温馨下榻之选 佛山资讯
**酒店位置**:佛山天隆酒店位于[具体地址],地理位置优越,交通便利。**客房设施**:酒店提供多种类型的客房,每间客房都设计精美,宽敞舒适,并配备了现代化的设施...[阅读全文]
2024-05-11 09:18:50 人气:8595
佛山市佳美汇酒店——舒适与便捷的完美结合 佛山资讯
酒店提供多种类型的客房,房间宽敞明亮,装修精致,设施齐全。此外,酒店还配备了会议室、餐厅、健身房等设施,满足客人的不同需求...[阅读全文]
2024-05-11 09:16:06 人气:8741
佛山禅城“两癌”免费筛查券5月6日9:00开抢!
2024年5月6日至30日,禅城区妇女“两癌”(乳腺癌、宫颈癌)免费筛查券将启动线上申领,共投放6000张免费检查券。届时,符合条件的禅城区妇女...[阅读全文]
2024-05-06 09:27:03 人气:8746
顺德爱尔眼科医院飞秒ICL晶体植入术顺利开展, 智能无刀为近视朋友高清视界护航!
近日,顺德爱尔眼科医院顺利完成了首台飞秒ICL晶体植入术。这一成功之举,标志着顺德爱尔眼科医院在屈光手术领域迈上了全新的台阶...[阅读全文]
2024-04-28 22:57:29 人气:11110
佛山市结核病防治所:防治结合,守护健康
佛山市结核病防治所是佛山市卫生健康局直属的公益一类事业单位,主要负责佛山市结核病的预防、控制、治疗和管理工作。该所拥有一支专业的医疗团队...[阅读全文]
2024-04-17 08:15:54 人气:12784
二十一年来,他的眼球总是不受控制颤动,究竟怎么了?
双眼先天性眼球震颤,双眼700度远视,伴散光、斜视和弱视问题,裸眼视力仅0.15——21岁小方(化名)眼球总是不由自主地左右晃动...[阅读全文]
2024-04-01 16:24:14 人气:15693
佛山三水初一女生HPV疫苗第二针免费接种开打啦!
具有三水区学籍、2023年9月起新进入初中一年级且未满14周岁的女生,2023年9月中下旬按照知情、同意、自愿的原则已免费接种了国产双价HPV疫苗的第一剂次...[阅读全文]
2024-03-29 15:06:05 人气:16324
佛山禅城为65岁及以上老年人免费体检
禅城区正有序开展2024年65岁及以上老年人免费体检服务项目,各村居上门体检将在4月起陆续开展,预计今年将惠及超过11万老年人...[阅读全文]
2024-03-29 15:03:13 人气:11909
佛山门特定点医疗机构选点可线上办理
2024年1月1日起,《佛山市基本医疗保险门诊特定病种管理办法》正式实施。参保人申请的门特病种经确认后,应在定点医疗机构首次就医前申请办理门特选定业务...[阅读全文]
2024-03-28 09:22:42 人气:9315
佛山高明65岁及以上老人可免费体检
3月20日据高明区卫生健康局消息,高明区2024年免费体检已启动。高明区卫生健康局相关负责人提醒,符合条件但还未体检的老人尽快到相应社区卫生服务中心...[阅读全文]
2024-03-22 10:34:15 人气:2994
三水表彰今年首例造血干细胞成功捐献者,呼吁更多人传递生命希望
佛山市三水区红十字会、三水区文明办到佛山市公安局三水分局开展表扬慰问活动,三水区红十字会常务副会长陈福珠代表“中华骨髓库广东工作站”向佛山市公安局三水分局颁发感谢状...[阅读全文]
2024-03-22 10:33:08 人气:2433
广州地铁十四号线将上线新车
广州地铁十四号线嘉禾望岗站至东风站区段将在工作日高峰期增加投放2列新车上线,进一步提升线路高峰期的客流运输能力。据悉,此次上线的2列车为去年交付的十四号线二期新车...[阅读全文]
2024-05-22 09:19:56 人气:2097
深南高铁在佛山设站点!通车时间定了!
据介绍,深南高铁西起广西南宁市,向东终至广东深圳市,途经广西玉林、梧州(岑溪),广东云浮、肇庆、佛山高明、江门、中山、珠海等地市...[阅读全文]
2024-05-21 07:21:04 人气:2423
探索佛山南海汉记路,领略繁华与美好
汉记路的周边环境优美,两旁有绿树成荫的街道和宜人的景观。道路两侧有各种商业设施,如商店、餐馆、咖啡店等,满足了人们的日常生活需求...[阅读全文]
2024-05-20 11:02:39 人气:2392
佛山南海机场路:连接天空与城市的纽带
机场路通常是连接机场与城市其他地区的主要道路,为进出机场的旅客和货物提供了便利的通道。它的设计和建设考虑了交通流量和安全性...[阅读全文]
2024-05-20 10:51:46 人气:2325
探寻佛山南海融津路,发现多彩生活
融津路位于佛山市南海区,是该地区的一条重要道路。它可能连接着不同的街区和社区,为居民和交通提供了便利...[阅读全文]
2024-05-20 10:46:45 人气:2070
佛山南海联河路:贯通城市的活力通道
联河路的路况可能较好,有适当的车道设置和交通标识,以保障交通的顺畅和安全。道路两旁可能有绿化带或行道树,提供美观和舒适的行驶环境...[阅读全文]
2024-05-20 10:44:59 人气:1551
佛山市乐见潮向音乐嘉年华活动交通管制
2024年5月 18日-19日,“乐见潮向音乐嘉年华-佛山站演出活动”在佛山禅城区青年公园举行。为确保活动期间周边道路交通安全有序...[阅读全文]
2024-05-17 11:01:03 人气:2281
海八东路:佛山南海的繁华通衢
海八东路是佛山市南海区的一条重要道路,它位于南海区的中心地带,东西走向,连接了多个重要的地点和区域...[阅读全文]
2024-05-16 10:48:00 人气:1992
南海中央大街:时尚与文化的交汇点
中央大街汇聚了众多知名品牌商店、餐厅、咖啡馆和娱乐场所,是购物和休闲的热门目的地。这里有时尚的服装、美妆、家居等各类商品...[阅读全文]
2024-05-16 10:44:54 人气:1849
融通之路:连接生活与繁荣
融通路位于佛山市南海区,是该地区的一条重要道路。它连接了许多社区、商业区和公共设施,为居民和往来车辆提供...[阅读全文]
2024-05-16 10:35:32 人气:1828
佛山禅城区民政局大年三十正月十五都可办理婚姻登记
春节将至,有不少想趁农历新年和心爱之人喜结连理、完成“人生大事”的市民。大年三十当天可以进行婚姻登记吗?2月14日“情人节”正值春节假期...[阅读全文]
2024-01-26 10:30:02 人气:31253
禅城石湾镇街道便民服务中心揭牌启用
石湾镇街道便民服务中心近日揭牌启用,新大厅两层共4700平方米,开设55个综合服务窗口,承接社保、卫健、市监等11个职能部门400多个事项...[阅读全文]
2024-01-23 10:01:33 人气:35747
禅城高明三水开设出入境办证“学生专场”,周末也能办!
2024年1月7日、14日两个周日全天(8:30-12:00,14:00-17:30)。在禅城区就学的未满16周岁在校中小学生(学生户籍为本省及省外户籍,不含港澳台居民)。...[阅读全文]
2024-01-08 15:37:37 人气:35505
佛山三水区特定人员参加工伤保险工伤认定申请办事指南
从业单位应当在职工发生事故伤害或者被诊断、鉴定为职业病之日起30日内(不含事故当日),向从业单位所属镇街公共服务办公室负责工伤认定经办窗口提出工伤认定申请...[阅读全文]
2024-01-07 10:39:15 人气:35147
佛山三水区工伤认定申请事项办事指南
用人单位应当在职工发生事故伤害或者被诊断、鉴定为职业病之日起30日内(不含事故当日),向所属镇街公共服务办公室负责工伤认定经办窗口提出工伤认定申请...[阅读全文]
2024-01-07 10:24:36 人气:33171
佛山市禅城区石湾镇街道惠景协税站、玫瑰东协税站搬迁整合的公告
为打造标准化、规范化的纳税服务环境,更好的服务于广大企业和人民群众,优化街道营商环境,石湾镇街道惠景协税站...[阅读全文]
2023-12-19 16:06:13 人气:36062
佛山市禅城区石湾镇街道行政服务中心搬迁公告
为打造标准化、规范化、便利化的政务服务环境,更好的服务于广大企业和人民群众,优化我街道营商环境,佛山市禅城区石湾镇街道行政服务中心...[阅读全文]
2023-12-14 15:11:31 人气:35468
三水区行政服务中心蝉联人民网县级“民心汇聚单位”
2023年度人民网网上群众工作单位名单发布,三水区行政服务中心名列其中,蝉联县级“民心汇聚单位”称号。今年以来,三水区行政服务中心共收到人民网留言389条...[阅读全文]
2023-12-06 09:52:20 人气:34269
佛山禅城城乡业务通进来 窗口搬进来
“城乡居保镇村通服务点”挂牌仪式分别在中国农业银行佛山华达支行、招商银行佛山禅城支行举行...[阅读全文]
2023-12-01 10:11:27 人气:31907
佛山市“公民身后”十个事项 一次办完
佛山市“公民身后”一件事在全市上线运行。市民只需要登录广东政务服务网找到佛山市“公民身后”一件事,即可一次完成注销户口...[阅读全文]
2023-11-29 10:43:25 人气:30628
庄子素解 第二章 徐无鬼
徐无鬼因女商见魏武侯,武侯劳之曰:“先生病矣!苦于山林之劳,故乃肯见于寡人。”徐无鬼曰:“我则劳于君,君有何劳于我!君将盈耆欲...[阅读全文]
2023-02-09 09:38:10 人气:49870
庄子素解 第一章 庚桑楚
老聃之役有庚桑楚者,偏得老聃之道,以此居畏垒之山。其臣之画然知者去之,其妾之挈然仁者远之。拥仲之与居,鞅掌之为使。居三年,畏垒大壤...[阅读全文]
2023-02-08 10:52:56 人气:47250
庄子素解 第十五章 知北游
知北游于玄水之上,登隐弅之丘,而适遭无为谓焉。知谓无为谓曰:“予欲有问乎若:何思何虑则知道?何处何服则安道?何从何道则得道?...[阅读全文]
2023-02-07 08:44:53 人气:48279
庄子素解 第十四章 田子方
田子方侍坐于魏文侯,数称谿工。文侯曰:“谿工,子之师耶?”子方曰:“非也,无择之里人也;称道数当,故无择称之。”文侯曰:“然则子无师邪?...[阅读全文]
2023-02-06 09:41:31 人气:47571
庄子素解 第十三章 山木
【原文】庄子行于山中,见大木枝叶盛茂,伐木者止其旁而不取也。问其故,曰:“无所可用。”庄子曰:“此木以不材得终其天年。...[阅读全文]
2023-02-02 08:43:02 人气:47875
庄子素解 第十二章 达生
达生之情者,不务生之所无以为;达命之情者,不务知之所无奈何。养形必先之以物,物有余而形不养者有之矣;有生必先无离形...[阅读全文]
2023-01-31 09:26:23 人气:51520
[东方哲学] 一处不立 处处能立
一处不立 处处能立;亦即任何角度与立场都不立,任何角度与立场都能立;也即全然地、无条件地接纳与随机(缘)起用;云门禅三句:涵盖乾坤,截断众流,随波逐流...[阅读全文]
2022-06-08 08:31:38 人气:52561
获取深度世界真相信息的两种途径
人获取外部信息的最原始、最基础的方式就是感觉;感觉信息来源的最初端口就是感觉器官;感觉器官的阀域与自身承受力决定了人感知外部环境的上下极限...[阅读全文]
2022-06-08 08:26:00 人气:50487
物理学遇到意识素解(7)
如果一位值得信赖的朋友告诉你一些似乎可笑的事情,你会尝试着揣摩他或她可能的真实意思。值得信赖的物理学演示就告诉了我们某些看似荒谬的东西。因此,我们试图解释这些结果可能的真正意思。...[阅读全文]
2019-12-16 09:48:47 人气:39251
海外需求萎靡背后:美国进口全面收缩、欧盟现结构性变化
5月中国进出口商品总值为5011.91亿美元,同比下降6.2%。其中出口总值2834.99亿美元,同比下降7.5%;进口总值2176.92亿美元...[阅读全文]
2023-06-24 20:30:07 人气:33338
欧洲议会已批准通过《新电池法》,新能源卖家将面临更加严格的考验
近日,欧洲议会议员以 587 票赞成、9 票反对和 20 票弃权通过了与理事会达成的一项协议(针对在欧盟销售的所有类型电池的设计、生产和废物管理的新规定-《新电池法》)...[阅读全文]
2023-06-24 20:28:34 人气:19979
美国亚马逊的销售税和免税的州有哪些?
美国的销售税是美国州和地方政府对商品及劳务,按其销售价格的一定比例征收的一种税款,是在美国发生消费的时候,由消费者一方缴纳的税款...[阅读全文]
2023-06-24 20:27:41 人气:33359
Amazon 店铺代运营案例:家居类目
窗帘,浴帘的工厂,工厂OEM实力非常强,专注于传统外贸贴牌,国内天猫京东都有店,想要扩展海外渠道...[阅读全文]
2023-06-24 21:41:21 人气:22920
Amazon 店铺代运营案例:户外类目
效果:宏那运营团队进行账户诊断后,重新调整了广告,优化了产品线。进行2个月的调整后,销售额增长180%...[阅读全文]
2023-06-24 21:38:22 人气:22276
Amazon 店铺代运营案例:家居类目
吸尘器类目,宏那团队根据客户工厂优势,放弃竞争激烈的美国站点,选择切入日本站点,第三个月单品达到7W美金销售额...[阅读全文]
2023-06-24 21:36:20 人气:22429
Amazon 店铺代运营案例:饰品类目
目前效果:通过半年的测试留存,和铺货老链接的优化,日出单在平均700单左右,同比增长100%;由单SKU日均平均出单5-10单左右...[阅读全文]
2023-06-24 21:34:33 人气:13903
Amazon 店铺代运营案例:宠物类目
目前效果:运营人员一年内通过选品测试留存,现平均日销售额8000美金,每天单款SKU出单60个左右,SKU12个,月度销售额在30W美金+...[阅读全文]
2023-06-24 21:31:31 人气:10152
Amazon运营团队老师介绍:simon
有8年的亚马逊运营经验,为20+ 多个品牌工作过,其中包括类目 Top10的卖家。擅长运营广告...[阅读全文]
2023-06-24 21:16:54 人气:10452
Amazon运营团队老师介绍:Fanny
Fanny:7年亚马逊操盘经验,擅长广告,运营策略制定,并着手从0-1打造过多个百万级别的项目;统筹各个项目的开展计划...[阅读全文]
2023-06-24 21:11:52 人气:6718
卧室家居风水布局:打造舒适与和谐的睡眠环境
卧室作为我们日常休息和恢复精力的场所,其家居风水布局对于居住者的身心健康和家庭和谐有着不可忽视的影响。了解并遵循卧室的风水原则,可以为您打造一个舒适、和谐的睡眠环境...[阅读全文]
2024-02-20 09:46:18 人气:15712
客厅家居风水布局:营造和谐与繁荣的社交空间
客厅作为家庭的核心区域,是家人聚会、招待客人的重要场所。一个和谐的客厅家居风水布局,不仅可以提升居住者的生活品质,还能为家庭带来好运和繁荣。...[阅读全文]
2024-02-20 09:44:52 人气:17183
餐厅家居风水布局:打造美味与和谐的用餐环境
餐厅作为家庭中重要的功能区域,不仅是家人用餐的地方,也是与亲朋好友聚会交流的场所。一个好的餐厅家居风水布局,能够提升家庭成员的食欲,增强家庭和谐氛围...[阅读全文]
2024-02-20 09:43:33 人气:16360
卫生间家居风水布局:打造舒适与和谐的卫浴空间
卫生间作为家庭中私密且重要的功能区域,其家居风水布局对于家庭成员的身心健康和家庭和谐有着不可忽视的影响。一个好的卫生间家居风水布局,能够提升家庭成员的幸福感,增强家庭的正能量。...[阅读全文]
2024-02-20 09:39:02 人气:15330
为什么家居不宜挂太多红色装饰物?
健康平安人生,一定要认识和拥有3个贵人:西医(治标)、中医(治本)、易医(治根)。当西医不行就要找中医...[阅读全文]
2022-06-25 21:03:39 人气:66553
如何将一间旧厂房催旺吉运?
企业新入驻旧厂房,如何做到催旺吉运,达至丁财两旺的效果?这就需要风水的综合策划:大门口形象包装,出入口的八卦方位...[阅读全文]
2022-06-25 21:01:04 人气:70369
装修前规划风水,好处多多
现在越来越多的人认识科学风水的好处,看风水已经是很平常的事。在装修前,先邀请风水师前来勘察毛坯房环境...[阅读全文]
2022-06-25 20:58:23 人气:65270
三角形的办公室如何化解?
方正规整的办公室气场稳定,三角形或不规整的办公室气场混杂,卦位不全,锐气回冲,形成老总思维不定,判断能力减弱。将三角形地方加上屏风...[阅读全文]
2022-06-21 20:33:27 人气:67488
工厂机器为什么不能放在车间中心点
工厂老板由于对风水不熟悉,为了方便,将重型机器设备放在车间〈宅)中心。宅中心为太极点,玄空风水叫“五黄大煞”,只能静不能动,如遇某年的流年凶星飞临该位...[阅读全文]
2022-06-21 20:29:46 人气:64212
佛山汽车“置换更新”补贴申领开启!最高补贴8000元!指引→
佛山开展汽车“置换更新”活动,对消费者售卖本人名下佛山号牌车辆(非运营性乘用车),并向参与活动的汽车销售企业购买新能源车或符合国六排放标准的燃油车(新车)...[阅读全文]
2024-05-20 09:45:34 人气:6995
汽车“置换更新”消费券申请系统,正式上线!
在佛山市售卖,佛山号牌,在2023年12月31日前注册登记在本人名下,并在2024年4月1日至2024年8月31日期间发生所有权转移...[阅读全文]
2024-05-13 10:35:05 人气:9614
顺德伦教一批企业参与汽车“置换更新”消费券补贴活动
好消息,到伦教买车,可享受高额补贴。近期,顺德区经济促进局印发了《2024年顺德区发放汽车、家电“以旧换新”消费券补贴工作方案》...[阅读全文]
2024-05-05 09:52:55 人气:10733
《汽车以旧换新补贴实施细则》印发 汽车以旧换新最多可领万元补贴
商务部、财政部等7部门联合印发了《汽车以旧换新补贴实施细则》(以下简称《细则》),明确了汽车以旧换新资金补贴政策。根据《细则》...[阅读全文]
2024-04-28 09:33:51 人气:5456
经典之上 再度加码 庆铃五十铃新100P轻卡佛山上市
古韵与现代交织,传承与创新共舞。3月7日庆铃五十铃新100P登陆广东佛山,再次激荡轻卡品质化.0新气象。行业专家...[阅读全文]
2024-03-08 15:15:28 人气:20662
欧拉闪电猫放“价”没够 等等党可以出手了!
春风裹挟着几分暖意缓缓而来,生活、工作渐入佳境的同时,又怎可辜负这大好春光,赏景、踏青也该提上日程啦!3月1日至31日,欧拉闪电猫开启新一轮购车福利大放送...[阅读全文]
2024-03-03 15:38:49 人气:6482
龙年开大G,生意杠杠滴 90后小伙耿师傅和领航大G的开年新生意
年关将至,人们购置年货的需求增加,90后年轻小伙耿师傅想着能用自己新买的领航大G轻卡在年末赶上一波年货生意,所以新车一到位...[阅读全文]
2024-02-06 10:31:59 人气:7603
存在起火风险!过万辆汽车被紧急召回
日前,现代汽车(中国)投资有限公司决定自2024年1月8日起,召回2008年7月3日至2013年5月29日生产的部分进口起亚霸锐汽车,共计8284辆...[阅读全文]
2023-12-23 10:34:47 人气:11253
沃尔沃EM90全球首发:纯电豪华MPV引领潮流!
沃尔沃汽车首款纯电豪华MPV EM90迎来了全球首秀。沃尔沃EM90旨在打造一个可以联络感情、思考创作、放松身心的空间。在这里...[阅读全文]
2023-11-24 15:31:43 人气:14554
有才有趣有实力 祥菱Q川渝区域上市推广会圆满举行
有才有趣,“渝”你相遇。2023年10月20日,全球微卡新势力祥菱Q川渝区域上市推广会圆满举行。会上,祥菱Q凭借在能效、舒适...[阅读全文]
2023-10-23 15:56:18 人气:11552
家具盛宴!第 45 届国际龙家具展览会震撼启幕!
全球家具看顺德,顺德家具看龙江。家具产业是龙江的根基,也是龙江和顺德的亮丽名片。经过五十多年的发展...[阅读全文]
2024-03-17 09:55:30 人气:16639
佛山机场重建航站楼进度刷新!效果图曝光!
按照建设目标和设计规划,由中国联合航空出资建设的新航站楼预计在2024年上半年完成建设并投入使用...[阅读全文]
2023-12-25 09:23:04 人气:31373
佛山国家高新技术产业开发区
佛山高新技术产业开发区(以下简称“佛山高新区”)于1992年12月经国务院批准成立,是全国最早的53个国家高新区之一...[阅读全文]
2023-08-27 21:28:39 人气:11130
佛山意美家卫浴陶瓷世界
意美家,全称意美家卫浴陶瓷世界(Casa Ceramics&Sanitarywares Mall),位于广东省佛山市禅城区季华四路与雾岗路口交汇处,原名为“河宕陶瓷批发直销仓”...[阅读全文]
2023-08-27 21:26:18 人气:11109
澳大利亚技术移民移民
澳洲技术移民是为了引进海外人才,促进澳洲劳动力市场平衡和发展而推出的移民政策,不仅适用于国内有专业技能的技术人才,也适用于在澳留学生,且移民成本低...[阅读全文]
2022-07-07 22:07:38 人气:54796
加拿大BC省雇主担保移民
新政策自2015年1月1日起开始实施。新政后增加了SIRS打分系统,每月公布2次分数,达到此分数的要求的申请人将被移民局选中。因此只要你的职业在加拿大NOC职业列表或职业列表中...[阅读全文]
2022-07-07 22:03:09 人气:55198
美国eb3雇主担保移民
美国eb3雇主担保移民 Other works按照美国移民法,职业移民划分为五类。而EB-3就属于职业移民的第三优先。EB-3职业移民的第三优先类别包括熟练工人、学士学位持有人以及其它工人...[阅读全文]
2022-07-07 21:59:21 人气:53502
马来西亚永久居留(红卡)
PR是PermanentResident的英文缩写,中文是永久居留的意思。获得PR, 就是获得永久居留身份证。 马来西亚永久居留(红卡)是大马政府授予给外国人士的永久居留身份证...[阅读全文]
2022-07-07 21:41:23 人气:54896
探索佛山市禅城区的养老机构:舒适、关爱与专业的养老之选
佛山市禅城区有众多养老机构,这些机构致力于为老年人提供舒适、关爱和专业的养老服务。以下是这些养老机构的一些特点和优势...[阅读全文]
2024-05-23 11:41:24 人气:4845
佛山市禅城区长者饭堂:为老年人提供温馨的餐饮服务
佛山市禅城区长者饭堂是为了满足区内老年人的饮食需求而设立的。饭堂的宗旨是提供营养均衡、美味可口的饭菜,同时为老年人...[阅读全文]
2024-05-23 11:36:54 人气:4895
锋景汽车文化创意产业园:速度与创意的激情碰撞
佛山市南海区锋景汽车文化创意产业园是一个集汽车文化、创意设计、商业服务等多种功能于一体的综合性产业园区...[阅读全文]
2024-05-15 10:58:04 人气:6511
宝发二手车城:品质之选,驾驭未来
佛山市南海区宝发二手车城是一家规模较大的二手车交易市场,位于佛山市南海区的交通便利地段。宝发二手车城拥有宽敞的展示场地...[阅读全文]
2024-05-15 10:53:07 人气:6345
海八路二手车城:海量选择,放心购车的首选之地
佛山市南海区海八路二手车城位于佛山市南海区的核心地带,是该地区著名的二手车交易中心。这个二手车城以其规模宏大...[阅读全文]
2024-05-15 10:51:15 人气:5935
高明杨和三大工业园整装奋进!全力推进,连片改造!
作为佛山市高明区的产业重镇,杨和镇当前正冲刺千亿工业强镇,打造现代化品质小镇。工业园区环境综合整治是其中的重中之重...[阅读全文]
2024-05-12 10:08:53 人气:3401
佛山市伯乐里车城——汽车的世界,购车的首选
佛山市伯乐里车城是一个集汽车销售、服务和相关业务于一体的综合性汽车市场。1. **多样化的汽车品牌和车型**:车城内聚集了众多知名汽车品牌和各种车型...[阅读全文]
2024-05-09 11:05:31 人气:3622
佛山市保润汽车城——您的汽车之选
佛山市保润汽车城是一个集汽车销售、维修保养、配件供应、汽车美容等多种服务于一体的综合性汽车交易市场...[阅读全文]
2024-05-09 11:04:12 人气:3013
佛山市迎海国际茶都——茶的世界,品味生活
佛山市迎海国际茶都是一个以茶叶为主题的大型专业市场,集合了茶叶批发、零售、展示、品鉴、文化交流等多种功能于一体...[阅读全文]
2024-05-09 09:25:51 人气:2381
佛山南海新桂商业广场:一站式休闲娱乐购物胜地
佛山市南海区新桂商业广场是一个集多种功能于一体的商业综合体,为居民和游客提供了丰富的购物、娱乐和休闲选择。以下是该广场的详细介绍:...[阅读全文]
2024-05-21 09:49:27 人气:6213
佛山市南海区京华广场:城市地标,繁华之心
佛山市南海区京华广场是一座集购物、餐饮、娱乐、办公等多种功能于一体的大型商业综合体。以下是对京华广场的详细介绍:...[阅读全文]
2024-05-21 09:41:30 人气:6193
宏宇泷裕商业中心:繁华之巅,畅享无限可能
佛山市南海区宏宇泷裕商业中心是一个集商业、购物、餐饮、娱乐等多种功能于一体的综合性商业中心。它位于佛山市南海区的繁华地段...[阅读全文]
2024-05-15 10:49:45 人气:6145
八方艺术中心:创意绽放的艺术殿堂
佛山市南海区八方艺术中心是一个致力于推广和发展艺术的机构。它位于南海区,为当地居民和艺术爱好者提供了一个丰富多彩的艺术空间...[阅读全文]
2024-05-15 10:20:14 人气:7216
佛山市环海美食广场——美食的海洋,味蕾的盛宴
广场内聚集了众多的餐厅和小吃摊位,涵盖了各种不同的菜系和风味,包括本地粤菜、川菜、湘菜、海鲜、火锅、烧烤等,满足不同口味的需求...[阅读全文]
2024-05-09 11:06:43 人气:6359
佛山市皇朝广场:都市繁华与便利的交汇点
佛山市皇朝广场是一个位于市中心的综合性商业广场,拥有丰富的商业、娱乐和生活设施,为市民和游客提供了便捷和多样的体验。...[阅读全文]
2024-05-09 09:34:03 人气:5002
佛山市佰德广场——一站式生活休闲目的地
佛山市佰德广场是一个综合性的商业广场,提供了丰富多样的购物、餐饮、娱乐和休闲选择。以下是该广场的一些特点和亮点:...[阅读全文]
2024-05-09 09:28:06 人气:3340
畅享缤纷生活,尽在金沙国际广场~佛山资讯网
金沙国际广场是佛山市南海区的一个综合性商业广场,位于繁华的商业地段,提供了丰富多样的购物、餐饮和娱乐体验...[阅读全文]
2024-05-03 12:16:50 人气:4448
里水新地标,永润广场,一站式娱乐购物天堂,佛山资讯
里水永润广场位于佛山市南海区里水镇,是一个集购物、餐饮、娱乐等多种功能于一体的商业综合体。以下是该广场的详细介绍...[阅读全文]
2024-05-03 12:14:25 人气:3605
佛山市南海区如意山庄:畅享佛山南海区的美好生活
佛山市南海区如意山庄位于佛山市南海区,是一个环境优美、生活便利的住宅小区。这里提供了一个舒适和宁静的居住环境,同时也拥有便捷的交通和周边配套设施。...[阅读全文]
2024-05-02 10:05:49 人气:3340
探寻佛山盐步河西市场:美食与生活的交汇之地
佛山市南海区盐步河西市场,是一个充满活力和生活气息的地方。以下是关于盐步河西市场的详细介绍:...[阅读全文]
2024-05-21 09:46:11 人气:7680
佛山市天隆城肉菜市场——美食之源,新鲜无忧
天隆城肉菜市场是佛山市的一个重要的肉类和蔬菜批发市场,提供各种新鲜的食材。1. **产品种类丰富**:市场供应各类肉类,包括猪肉...[阅读全文]
2024-05-09 11:20:31 人气:10384
佛山市新华生鲜肉菜市场——新鲜食材的汇聚地
新华生鲜肉菜市场位于佛山市,是一个以生鲜肉类和蔬菜销售为主的市场。市场以提供新鲜的生鲜肉和各类蔬菜为特色...[阅读全文]
2024-05-09 11:07:49 人气:9663
佛山市广佛国际水产交易中心——海鲜之都,鲜味汇聚
广佛国际水产交易中心是一个集水产品批发、零售、加工、配送为一体的大型水产交易市场。1. **规模庞大**:占地面积广阔,拥有宽敞的交易大厅和大量的摊位...[阅读全文]
2024-05-09 09:22:15 人气:10402
佛山市三眼桥省粮油市场——粮油之源,供应无忧
三眼桥省粮油市场位于佛山市,是一个专门销售粮油产品的批发市场。1. **产品种类丰富**:市场提供各种粮油产品,如大米、面粉、食用油、杂粮等,满足不同消费者的需求。...[阅读全文]
2024-05-09 09:19:48 人气:9596
南海区宏岗市场:丰富多彩的购物之地,佛山资讯网
佛山市南海区宏岗市场是一个位于南海区的集贸市场,为当地居民提供了丰富的商品和服务。以下是宏岗市场的一些详细介绍...[阅读全文]
2024-05-01 10:38:48 人气:11000
得胜康和市场位于南海区里水镇,是一个综合性的市场
得胜康和市场位于南海区里水镇,是一个综合性的市场。这个市场提供了各种各样的商品和服务,满足了当地居民的日常生活需求。
市场内设有多个摊位和店铺,销售各类生鲜食品、蔬菜水果、肉类海鲜、杂货副食等。这里的商品种类丰富,品质新鲜,价格也相对实惠。居民可以在这里购买到新鲜的食材,为家庭烹饪提供便利。...[阅读全文]
2024-05-01 10:13:17 人气:8993
佛山市南海大冲农贸市场:丰富多彩的生活之源
1. **产品种类**:该市场可能供应丰富多样的农产品,包括新鲜蔬菜、水果、肉类、禽类、海鲜等。此外,还可能有各类副食、调料、粮油等商品...[阅读全文]
2024-04-27 09:05:20 人气:11581
佛山南海大冲农贸市场:丰富食材,市井繁荣
1. **地理位置与规模**:大冲农贸市场位于南海区,地理位置便利,便于居民前来采购。市场规模较大,提供丰富的农产品种类...[阅读全文]
2024-04-25 16:24:14 人气:12137
佛山南海沥北农贸市场:丰富食材,市井百味
沥北农贸市场位于南海区沥北镇,地理位置便利。市场的规模较大,有宽敞的室内空间和多个摊位...[阅读全文]
2024-04-25 16:04:30 人气:10136
佛山消委会:网络直播套路深,翡翠消费需谨慎!
秦女士浏览某购物网站时,发现某玉石直播间正在直播销售翡翠手镯,主播称该翡翠种水为冰种...[阅读全文]
2022-03-21 15:24:43 人气:65965
机器视觉人才供应链第一梯队:清远市万金目视科技有限公司
清远市万金目视科技有限公司,定位为机器视觉人才供应链第一供应商。首先,以基于机器视觉和深度学习的实战实训平台。为高职高专,大学,提供机器视觉实战实训的人才...[阅读全文]
2021-07-05 15:21:34 人气:99357
跨境电商脱口秀:炮哥刘智勇
炮哥的跨境电商六脉神剑理论、炮哥的跨境电商1357创业模型、炮哥的跨境电商行业快速传播方法论、炮哥的跨境电商合伙人模型...[阅读全文]
2021-07-03 20:33:52 人气:68721
建材家居短视频直播达人——陈宣平
建材家居短视频直播达人——陈宣平,2011年从事互联网行业,2012年进入建材行业媒体工作,主要负责新媒体事业部...[阅读全文]
2021-07-03 20:29:36 人气:93584
广东金麦福餐饮管理服务有限公司
广东金麦福餐饮管理服务有限公司有着多年来连锁经营、机关食堂承包、学校食堂承包、工厂食堂承包、厨房设计经验。致力于食堂承包经营管理...[阅读全文]
2021-07-03 20:25:31 人气:86248
颛孙宏鸽(净雨):书法艺术跨界探索与禅悟
颛孙宏鸽,法名净雨,圣贤名门之后裔,为颛孙子张第七十三代传人,祖籍山东省,中国著名作家、书画家,新闻工作者和社会活动者,公益热心人...[阅读全文]
2021-12-05 20:21:15 人气:71118

























































































































































































































