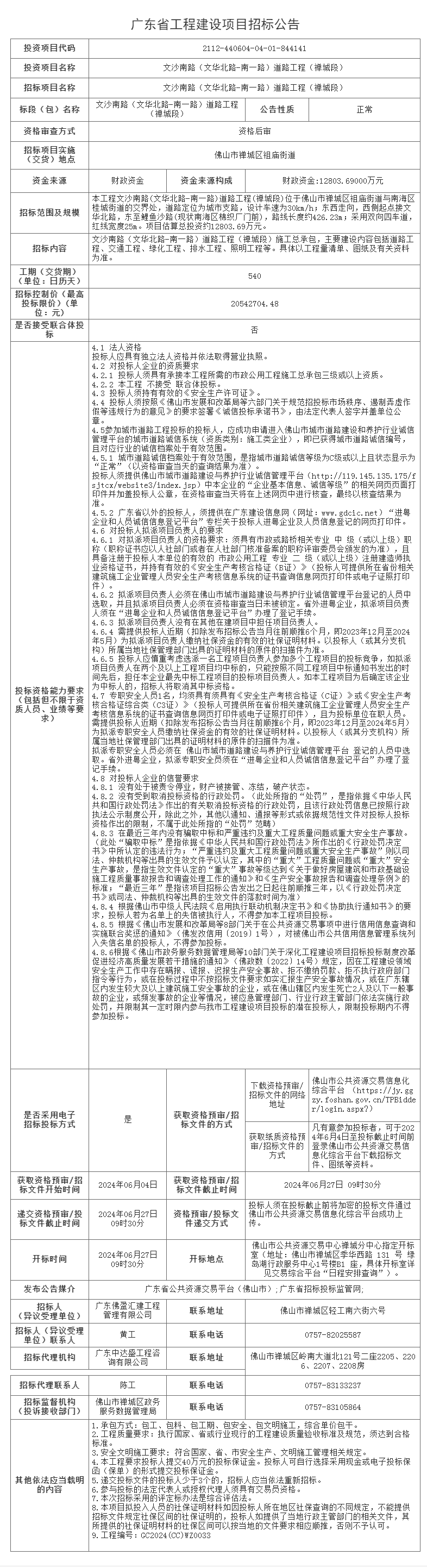
佛山市禅城区祖庙街道文沙南路(文华北路-南一路)道路工程(禅城段)招标公告
自万胜围站至莲花站 全长18公里设8站 力争年内开工
广州地铁8号线东延段(万胜围-莲花)工程可行性研究报告已获批复,正式拿到“开工纸”,计划本月发布相关工程招标。线路全长18公里,设8座车站,串联番禺、黄埔、海珠三大组团。根据今年广州市政府工作报告,该线路力争年内开工。
8号线东延段线路全长约18.0公里,为全地下敷设,设8座车站,分别为莲花站、龙泽路站、蒙地站、化龙站、展贸城站、长洲站、新洲站、凤浦公园站,平均站间距2.2公里,采用6辆编组A型车,最高设计时速为80公里。
线路设换乘站4座,分别为莲花站(换乘广惠城际、在建穗莞深城际琶洲支线、规划地铁17号线)、化龙站(换乘规划地铁43号线)、长洲站(换乘地铁7号线)、新洲站(换乘规划佛穗莞城际、规划地铁23号线)。需要说明的是,规划线路尚未上报,报批方案会否调整、何时实施均属未知。
与建设规划相比,8号线东延段线路新增一个车站—龙泽路站,该站周边规划居住人口2.5万人,就业岗位2万个。车站北侧为智能网联新能源汽车产业园,紧邻广汽爱信自动变速器有限公司、广州祺盛动力总成有限公司(二工厂)等。
作为地铁8号线的延伸线,线路连接番禺、黄埔、海珠三大组团,建成后将串联广州第二CBD琶洲中东区、黄埔中心区长洲岛地区、化龙镇中心区、国际商品展贸中心、智能网联新能源汽车产业园、莲花湾片区等多个近期规划重点发展地区,并与广惠城际、穗莞深城际琶洲支线衔接,对实现区域协同发展,加速粤港澳大湾区“四网融合”布局具有重要意义。
相关动态
三号线东延段开始运营调试
近日,随着“金钥匙”从建设单位移交给运营单位,广州地铁三号线东延段全线车站顺利完成“三权”移交。截至目前,三号线东延段(番禺广场—海傍)土建工程累计完成99%,全线车站、轨行区均已正式进入运营调试阶段。
地铁三号线东延段起于既有运营的地铁三号线番禺广场站,终至海傍站,线路全长9.6公里,共设车站4座。全线建成开通后,将实现与四号线的“牵手”,方便亚运大道两侧及亚运城居民出行,推动“轨道上的大湾区”的加速形成。
微信
新浪微博
QQ空间
QQ好友
豆瓣
Facebook
Twitter



























































































































































































































