佛山市高明区西江产业新城兴盛路以东、平山大道以南网上拍卖出让
佛山市高明区国有建设用地使用权
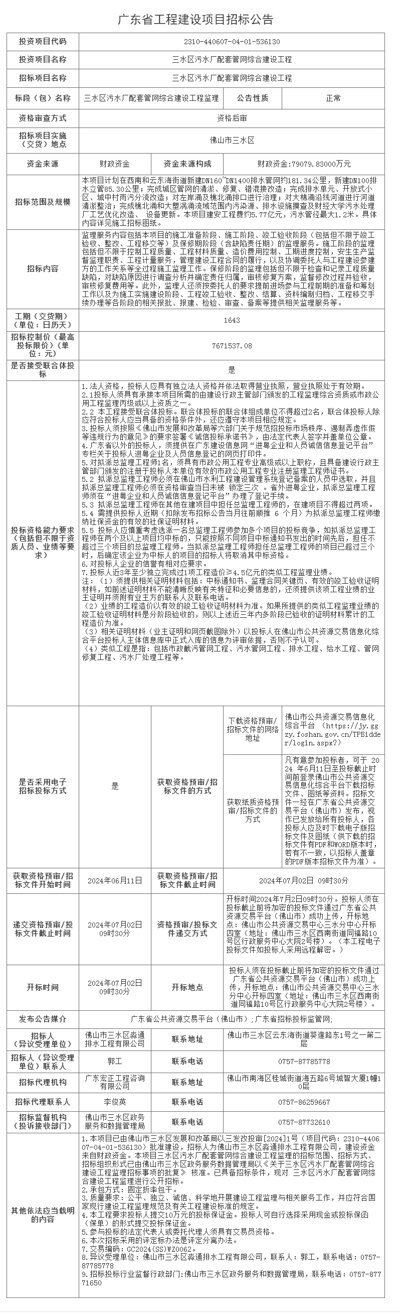
网上拍卖出让公告
经佛山市人民政府批准,受佛山市自然资源局(以下称委托人)委托,本中心(以下称拍卖人)现采用网上拍卖方式出让以下地块的国有建设用地使用权,现将有关网上拍卖事项公告如下:
一、地块基本情况
本块地其他规划指标和要求按《高明区土地使用规划条件》(佛规明设函〔2024〕0037号)相关规定执行。
二、竞买资格和要求:
(一)土地竞买者须为独立核算的法人公司,除法律、法规另有规定外,均可独立或联合竞买。
(二)参加本宗地网上拍卖活动的必须使用数字证书。
(三)被自然资源管理部门、佛山市中级人民法院列入土地交易黑名单的单位或个人,属于被执行人或被相关征信机构确认为失信人的;属于因用地者自身原因导致土地闲置、尚未处理完毕的土地使用权人不得参加该宗地网上拍卖出让活动。
若发现申请人存在上述违法违规违约行为仍参与竞买,并最终取得土地使用权的,经相关部门核实后,竞得结果无效,拍卖人取消其竞得资格,没收其交纳的竞买保证金。
三、本地块网上拍卖起始价为人民币叁仟壹佰肆拾玖万元(大写)(CNY31,490,000.00),增价幅度为不低于人民币肆拾万元(大写)(CNY400,000.00)/次,并设有保密底价。
四、本次国有建设用地使用权网上拍卖采用增价方式进行报价,按照价高者得的原则确定竞得人。
本地块竞买保证金为人民币玖佰伍拾万元(大写)(CNY9,500,000.00)。竞买保证金以美元交纳的,则为壹佰叁拾贰万美元(大写)(USD1,320,000.00);竞买保证金以港元交纳的,则为壹仟零贰拾伍万港元(大写)(HKD10,250,000.00)。
五、有意参与竞买者可于2024年6月11日后登录网上交易系统下载该地块的《佛山市高明区国有建设用地使用权网上拍卖出让文件》。
申请人应于2024年7月1日9时30分之前登录网上交易系统提交竞买申请,选择银行,获得随机保证金账号,并向此指定账号一次性足额交纳竞买保证金。竞买保证金须于2024年7月1日9时30分之前到达本中心指定账户后(请自行留意银行办公时间),申请人方获得竞买权限。申请人必须以自己的名义交纳保证金,不得由他人代交。以美元或港元交纳竞买保证金的,竞买申请人应详尽了解国家关于外资及外汇管理的相关规定。
六、该宗地的公告期自2024年6月11日至2024年7月1日止,网上拍卖时间从2024年7月2日10:00开始。
七、上述时间均以网上交易系统的服务器时间为准。具体的竞价规则见该地块的交易文件。
八、需要到拍卖地块现场踏勘的竞买人请与拍卖人联系。
九、本次网上拍卖仅接受网上竞买申请和竞买报价,不接受书面、邮寄、电子邮件、电话、传真、口头等其他形式的申请。
十、自本次公告起至网上拍卖截止期间,如有关于本地块网上拍卖文件的修改、澄清、说明等将通过网上交易系统、广东省公共资源交易平台网站发布,请有意参与竞买者密切留意。其它未尽事宜,详见该地块的交易文件。
十一、联系方式
(一)佛山市国有建设用地使用权和矿业权网上交易系统地块信息查看页面和竞买人登录页面:https://jy.ggzy.foshan.gov.cn/TPBidder/login.aspx
(二)联系人及联系电话:
1.网上拍卖业务咨询:陈先生、周先生(0757—88620826)
2.系统使用咨询: 陈先生、周先生 (0757-88620826)
地址:佛山市高明区荷城街道百灵路88号
-
佛山市南海区交通运输局机关饭堂食材供应竞争性磋商公告
-
佛山市禅城区张槎一路115号二座二幢701室之一、702室之一、之二、之四办公物业租赁项目
-
佛山市禅城区昌荣路6号首层15-18号商铺租赁项目
-
南海桂城街道平洲永安北路永安楼首层6号商铺物业租赁项目
-
佛山市顺德区容桂街道红旗社区居委会红旗中路77号之一租赁权竞投
-
南海桂城街道一环与海五路交汇处三角形广告牌场地内及牌顶(通讯基站)租赁项目
-
南海桂城街道平洲永安中路3号首层商铺之一物业租赁项目
-
南海桂城街道平洲三山基业花园16号楼2号商铺物业租赁项目
-
南海桂城街道平洲永安北路永安楼首层9号商铺物业租赁项目
-
佛山市顺德区容桂街道花洲新村八座501号租赁权竞投
(一)竞投项目基本情况
1.招租人:佛山市南海区桂城科技园资产经营有限公司
2.项目信息
3、产权证照情况:有房产证。
4、本标的物禁止用作违法经营及危险易燃易爆行业,不得经营娱乐行业,不得明火煮食,物业内不准住人。
5、租金收取方式:租金按月缴纳。根据先缴付租金后使用租赁物的原则,承租方必须于每月10日前交付当月租金。租赁期内,租金每3年递增10%。
(二)准入条件
中华人民共和国境内的企业法人、个体经营者、自然人均可参与本次网上竞投。
(三)竞投注意事项
1.本次网上竞投采用增价方式进行报价,按照价高者得原则确定最终成交价及竞得人。
2.竞投人通过网上交易系统提交的报价一经报出,不得撤回。在报价期间,竞投人可多次报价,首次报价不得低于起始价,每次加价的幅度不得小于交易方案规定的增价幅度。在规定竞价时间内,若无人应价,则本项目流标。
3.经相关部门及招租人认定出现下列情形之一,招租人有权取消其竞投人资格,交易保证金全额不予退还且招租人有权追讨竞得人造成第二次竞价的租金差额:
(1)竞投人相互串通竞投的;
(2)竞投人采用不正当手段竞得标的物的;
(3)竞得人提供虚假材料或虚假情况的;
(4)竞得人竞得标的物后反悔的(包括但不限于拒绝签订确认书、拒绝签订合同、无缴交履约保证金等违反《租赁合同》行为);
(5)其他法律法规规定的情形。
(四)有意参与竞投者可点击广东省公共资源交易平台(佛山市)>交易公开>国有产权交易公告页面(网址:https://ygp.gdzwfw.gov.cn/ggzy-portal/#/440600/index)或点击南海区人民政府网>部门导航>桂城街道办事处>街道招投标交易信息>公有资产页面(网址:http://www.nanhai.gov.cn/)下载本项目网上交易竞投文件。如有关于本项目条款的修改、澄清、说明等将通过上述网址发布,不再另行通知,请有意参与竞投者密切留意。其它未尽事宜,详见本项目网上交易竞投文件。
如有意向提交竞买申请(报名)及参与竞价请点击进入佛山市公共资源交易信息化综合平台-交易平台页面(网址:https://jy.ggzy.foshan.gov.cn/TPBidder/login.aspx)进行登录操作。(详细操作指引请查看出租文件中交易须知内容)
特别注意:竞投人使用电脑时,请按照佛山市公共资源交易信息化综合平台相关操作指引进行操作。访问系统时,推荐使用IE9.0或以上版本的浏览器,否则竞价过程中出现系统故障等问题由竞投人自行承担责任,产生的一切责任与招租人和桂城街道公共资源交易所无关。
(五)交易时间(以下时间均以网上交易系统的服务器时间为准):
1.提交竞买申请(报名)时间:2024年6月13日8:30至2024年6月19日17:30截止(北京时间),竞投人须于竞买申请(报名)截止时间前登录网上交易系统提交竞买申请;
2.交易保证金到账截止时间为2024年6月20日17:00,超过截止时间达账则不能参加竞投;
3.网上报价时间:2024年6月21日10:00-10:30(注:网上报价时间结束后,若有竞投人愿意参加网上限时竞价的,则自动进入网上限时竞价环节)
(六)本次网上竞投仅接受网上竞买申请和竞投报价,不接受书面、邮寄、电子邮件、电话、传真、口头等其他形式的申请。
(七)本项目最终解释权归招租人所有。
(八)联系方式
1.佛山市南海区桂城街道公共资源交易所
地址:桂城街道南港路8号桂城行政服务中心五楼
联系人:何小姐、李先生 联系电话:0757-81288633、0757-81813830
2、佛山市南海区桂城科技园资产经营有限公司
地址:佛山市南海区桂城街道南平西路夏西国际橡塑城金融街A11座
联系人:梁先生 联系电话:0757-81790707
3、佛山市公共资源交易信息化综合平台系统使用咨询电话:0757-83990765
微信
新浪微博
QQ空间
QQ好友
豆瓣
Facebook
Twitter































































































































































































































