佛山市顺德区大良街道德胜河北岸、德胜西路以南地块网上挂牌出让
经佛山市顺德区人民政府批准,受佛山市自然资源局顺德分局委托,本中心现采用网上挂牌出让以下地块的国有建设用地使用权,现将有关网上挂牌事项公告如下:
一、地块基本情况
该地块其他规划设计条件具体见该地块的交易文件中所附的顺规条件(2024)0108号《佛山市顺德区建设用地规划条件》。
二、竞买资格和要求:
(一)中华人民共和国境内外的法人、自然人(须具有完全民事行为能力)和其他组织,除法律、法规另有规定外,均可单独或联合竞买该地块。
(二)申请人存在下列违法违规违约行为的,在结案和问题查处整改到位前,申请人及其控股股东不得参与本地块挂牌竞买活动:
1.存在伪造公文骗取用地和非法倒卖土地等犯罪行为的;
2.存在非法转让土地使用权等违法行为的;
3.因用地者自身原因导致土地闲置、尚未处理完毕的土地使用权人;
4.被佛山市中级人民法院列入《启动执行联动机制决定书》和《协助执行通知书》内的失信被执行人;
5.列入顺德区违法建设失信联合惩戒管理的对象;
6.列入重大欠薪失信联合惩戒管理的对象。
7.法律法规规定的其他情形。
三、本次国有建设用地使用权网上挂牌采用增价方式进行报价,按照价高者得的原则确定竞得人。
四、该宗地网上挂牌起始价为人民币:壹拾亿柒仟叁佰伍拾贰万元整(大写)(¥ 1073520000.00),另设保密底价,增价幅度为人民币:壹仟万元整(大写)(¥ 10000000.00)/次;竞买保证金为人民币:贰亿壹仟肆佰柒拾壹万元整(大写)(¥ 214710000.00)。
五、有意参与竞买者可于 2024年6月28日后登录网上交易系统下载TD2024(SD)WG0048地块的《佛山市顺德区国有建设用地使用权网上挂牌出让文件》。
申请人应于2024 年7月27日9时之前登录网上交易系统提交竞买申请,选择银行,获得随机保证金账号,并向此指定账号一次性足额交纳竞买保证金。竞买保证金须于2024 年7月27日9时之前到达本中心指定账户后(提示:竞买人须充分了解银行划转账的流程和时限,须跨省跨行支付的建议尽早缴纳竞买保证金),申请人方获得竞买权限。申请人必须以自己的名义交纳保证金,不得由他人代交,且保证金必须以人民币支付。
六、该宗地的公告期自 2024年6月28日至 2024年7月18日止;网上报价期限为 2024年7月19日 8 时 30 分至 2024 年7月29日11时止。
七、上述时间均以网上交易系统的服务器时间为准。具体的竞价规则见该地块的交易文件。
八、本宗地挂牌出让要求参与公开交易出让的购地资金必须为竞买人的自有资金,不得为银行贷款、债券融资、信托资金、资管计划配资、保险资金、股东借款等。挂牌交易结束后7个工作日内,竟得人须提供竞买资金承诺书一式三份给挂牌人。经核查竞得人资金来源与申报不符或违反规定的,取消竞得资格,已缴纳的竞买保证金不予退还;已签订出让合同的,经批准收回土地使用权,所交纳的定金不予退还。同时,将竞得人列入佛山市土地市场诚信系统黑名单,一年内不得参加佛山市土地市场公开竞买。
九、需要到挂牌地块现场踏勘的竞买人请与佛山市顺德区公共资源交易中心联系。
十、本次网上挂牌仅接受网上竞买申请和竞买报价,不接受书面、邮寄、电子邮件、电话、传真、口头等其他形式的申请。
十一、自本次公告起至网上挂牌截止期间,如有关于本地块网上挂牌文件的修改、澄清、说明等将通过网上交易系统、佛山市顺德区公共资源交易中心网站发布,请有意参与竞买者密切留意。其它未尽事宜,详见该地块的交易文件。
十二、联系方式
(一)有意参与竞买者可登录佛山市国有建设用地使用权和矿业权网上交易系统(下称“网上交易系统”,网址:http://jy.ggzy.foshan.gov.cn:3680/TPBank/newweb/framehtml/onlineTradex/index.html)或佛山市顺德区公共资源交易中心网站(网址:http://www.shunde.gov.cn/ggzy/)下载本网上挂牌文件。
(二)联系人及联系电话
中心地址:佛山市顺德区大良街道新城区观绿路4号恒实置业广场1号楼裙楼
联系电话:0757-22837810(梁先生)、22837820(陈小姐)
系统使用咨询电话:0757-83990765(龚工)
-
佛山市南海区交通运输局机关饭堂食材供应竞争性磋商公告
-
佛山市禅城区张槎一路115号二座二幢701室之一、702室之一、之二、之四办公物业租赁项目
-
佛山市禅城区昌荣路6号首层15-18号商铺租赁项目
-
南海桂城街道平洲永安北路永安楼首层6号商铺物业租赁项目
-
佛山市顺德区容桂街道红旗社区居委会红旗中路77号之一租赁权竞投
-
南海桂城街道一环与海五路交汇处三角形广告牌场地内及牌顶(通讯基站)租赁项目
-
南海桂城街道平洲永安中路3号首层商铺之一物业租赁项目
-
南海桂城街道平洲三山基业花园16号楼2号商铺物业租赁项目
-
南海桂城街道平洲永安北路永安楼首层9号商铺物业租赁项目
-
佛山市顺德区容桂街道花洲新村八座501号租赁权竞投
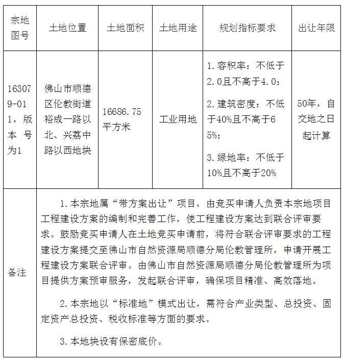
经佛山市顺德区人民政府批准,佛山市自然资源局顺德分局委托佛山市顺德区公共资源交易中心以现场挂牌竞买方式出让下列地块的国有建设用地使用权,现将公开挂牌竞买的有关事宜公告如下:
一、挂牌地块的基本情况和规划指标要求:
其他土地使用条件详见顺规条件(2024)0099号《佛山市顺德区建设用地规划条件》《国有建设用地使用权出让合同》及《佛山市顺德区伦教街道裕成一路以北、兴荔中路以西地块投资开发建设协议书》。
二、挂牌地块的竞买起始价为人民币4506万元,每次竞价加价幅度不得小于人民币45万元。挂牌地块的竞买保证金为人民币902万元,交纳竞买保证金的截止时间为2024年7月29日上午9时正。
三、挂牌时间安排:
(一)挂牌公告期:2024年6月28日至2024年7月18日。
(二)挂牌时间:2024年7月19日至2024年7月29日10时止。挂牌人将于2024年7月29日9时正在佛山市顺德区大良街道新城区观绿路4号恒实置业广场1号楼裙楼顺德区公共资源交易中心开标室404举行本次国有建设用地使用权挂牌现场会议,挂牌人在现场为申请人办理竞买登记手续及接受报价。
(三)挂牌现场竞价:挂牌时间截止时,有竞买人表示愿意继续竞价的,挂牌转入现场竞价程序,通过现场竞价确定竞得人。没有竞买人愿意继续竞价的,挂牌竞价结束。
四、竞买资格及要求:
1.中华人民共和国境内外的法人、自然人(须具有完全民事行为能力)和其他组织均可申请参与本次竞买,法律、法规另有规定者除外。
2.申请人可单独申请,也可联合申请。
3.为促进工业建设项目“拿地即开工”审批制度改革,申请人应根据本宗地建设条件和各项管控要求,提前完成本宗地工程建设方案编制,携方案报名参与土地竞买。方案应达建筑单体方案(含规划总平面图)深度,需包括符合《佛山市自然资源局关于明确“cpi电子报批材料”制作质量要求(试行)的通知》《佛山市城市规划管理三维互动指标核算及其电子报批系统技术规定(试行)》要求的cpi电子报批材料。
竞买申请时不对该工程建设方案进行实质性审查。竞买申请人提供的工程建设方案如未达到联合评审要求的,由竞买申请人负责完善工作;如因此对本宗地的开发建设进度造成影响的,由竞得人自负责任。
4.申请人存在下列违法违规违约行为的,在结案和问题查处整改到位前,申请人及其控股股东不得参与本地块挂牌竞买活动:
(1)存在伪造公文骗取用地和非法倒卖土地等犯罪行为的;
(2)存在非法转让土地使用权等违法行为的;
(3)被佛山市自然资源局顺德分局认定因用地者自身原因导致土地闲置、尚未处理完毕的土地使用人;
(4)被佛山市中级人民法院列入《启动执行联动机制决定书》和《协助执行通知书》内的失信被执行人;
(5)列入顺德区违法建设失信联合惩戒管理的对象;
(6)列入重大欠薪失信联合惩戒管理的对象;
(7)法律法规规定的其他情形。
五、本次国有建设用地使用权是以公开挂牌竞买的方式出让,成交后竞得人除缴纳成交地价款即国有建设用地使用权出让价款外,还另须按规定向政府缴纳契税和印花税。
契税、印花税缴纳要求等涉税事项请咨询区财税局相关工作人员(咨询电话:12366)
六、本次挂牌地块的详细资料和具体要求,详见TD2024(SD)XG0008号挂牌出让文件。竞买人可通过互联网(佛山市顺德区公共资源交易中心网址:http://www.shunde.gov.cn/ggzy/)获取本次国有建设用地使用权挂牌出让文件。本次公告后至挂牌现场会开始期间,如有关于本地块竞买文件的修改、澄清、说明等将通过上述网站发布,请有意竞买人密切留意。
中心地址:佛山市顺德区大良街道新城区观绿路4号恒实置业广场1号楼裙楼
联系电话:0757-22837810(梁先生)、22837820(陈小姐)
微信
新浪微博
QQ空间
QQ好友
豆瓣
Facebook
Twitter


































































































































































































































