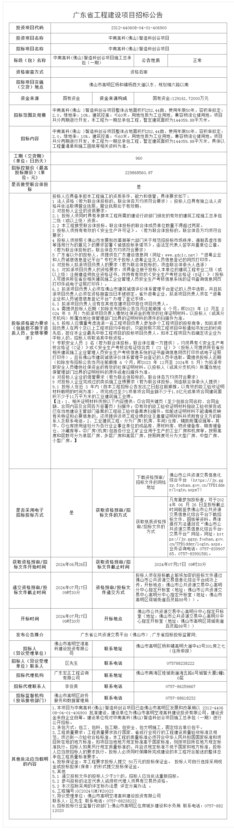
中南高科(佛山)智造科创谷项目施工总承包(一期)招标公告
接入粤港澳大湾区“一小时交通圈”
自从广佛南环开通之后,禅城区张槎街道趁热打铁组织了“发现张槎 宜居都市产业新城”主题调研。一个月内,街道党政班子及部门骨干先是考察辖区内的城市发展情况,后又乘坐广东城际赴东莞考察当地产城发展。
坐拥城际张槎站,轨道交通为张槎带来了空前的便利,也让张槎成为了佛山中心城区的交通枢纽区域。如今,“轨道上的张槎”迎来了发展的又一关键节点:张槎正式接入粤港澳大湾区“一小时交通圈”,区位优势、地缘优势得到了巨大提升。
张槎党政班子及干部主动“发现张槎”,正是意识到这一新发展节点的到来。“我们希望大家能够‘了解张槎、认识张槎、爱上张槎、投资张槎’。”张槎街道党工委书记何永庆表示,张槎是粤港澳大湾区内的“投资洼地”,产业大镇应紧紧把握这一优势,崛起成为“产城人文”融合发展的新城。
搭乘“湾区地铁”的考察团
今年5月26日有“湾区地铁”之称的广东城际正式“四线贯通”。肇庆、佛山、广州、东莞、惠州5个湾区城市被轨道交通紧密地连接在一起。
而在这条“交通大动脉”上,城际张槎站是佛山中心城区唯一站点。这座以佛山中心城区产业重镇命名的站点,为张槎城市发展打开新的想象空间。
对此,兴奋的张槎党政班子立即组织起“发现张槎”主题调研,由街道党工委书记何永庆带队,分别从内与外两个角度,发现产业大镇的新价值。
企业来此投资兴业、人才到此安居乐业,都是轨道交通为张槎带来人气的表现。为此,6月6日,考察团首先开展环站点的调研考察,走进城发悦城峯境、东建天赋龙湾、大华紫樾府、旭辉恒基铂仕湾等楼盘,看张槎最新的城市配套进展。在考察现场,何永庆化身推介官,积极介绍张槎的区位优势与配套设施,“带货”张槎。
今年前4月,位于张槎的大华紫樾府成为全市销冠。跳动的数字背后是活跃的人气,是市场对张槎的选择与认可。与新房销售相映的是,广佛南环开通之后,张槎从招商引资到人才引进各个方面都非常活跃。“很多企业过来洽谈合作,人才集聚度也更高。”何永庆说。
一周之后,张槎党政考察团一起从城际张槎站出发,搭乘广东城际,前往东莞市开展考察。
尝鲜搭乘“湾区地铁”,走出张槎看张槎,在东莞,考察团看了松山湖国际创新创业社区与中集智谷如何构建“产城”,走进道滘永庆村了解标杆村贯彻落实“百千万工程”的经验探索。
作为佛山中心城区的产业大镇,产城融合发展是张槎明确的发展路径。而松山湖正是榜样。“有产业,才有未来。”何永庆表示,当前产业和社区、城市发展共同融合已成大趋势。而松山湖的成功是“一张蓝图绘到底”的代表,“张槎智慧新城要向这里学习。”
乘坐“湾区地铁”能为考察者认识轨道价值、发现张槎价值提供最直观的感受。在何永庆看来,要讲好张槎故事,首先要了解张槎,这也是组织考察的目的之一。“我们每个人都是张槎的一个代表、一面镜子、一个推介官,只有看到了的张槎的好,才能更认同,更贴合地向外界宣传张槎,接下来,我们还将组织村支书、市民代表、商协会和企业代表等开展考察,让更多人了解、认识张槎。”
修炼内功把握发展新节点
城际张槎站的开通,是张槎社会各界盼望已久的大事。这让张槎成为城市轨道与城际轨道交会的枢纽区域。
实际上,每一次新轨道的开通,都是张槎发展的新节点。
2021年,佛山地铁2号线开通,张槎正式步入轨道交通时代。这是“轨道上的张槎”第一次重要发展节点。当时,张槎提出打造科技创新主战场、培育战略性新兴产业主阵地,建设地铁沿线的总部产业带,吸引、聚集更多的高新技术企业来到张槎的科创产业园区中,并重点发展生产性服务业,把张槎打造成为佛山创新中心强核里的科创之城。
三年间,张槎紧扣这一定位修炼内功,拓空间、建载体、引产业,让产业大镇积蓄了发展的势能。过去三年,张槎如火如荼开展村级工业园改造升级行动,一大批旧厂房被拆除重建为产业载体。去年,禅城区启动都市工业载体建设“三年千万”行动,张槎一马当先,完成土地整备602亩,建成都市型工业载体125万平方米,累计建成625万平方米。
在佛山地铁张槎站、智慧新城站开通时,周边已布局了佛山国家火炬创新创业园、智慧新城等重点产业园区。而到了城际张槎站开通时,顺盈嘉智能科技园、亿锋数智产业园等14个园区项目完成建设,全街道集聚了339家高新技术企业,辖区内产业园区双更多,高企的密度也更高了。
这三年间,张槎地区生产总值从超500亿元到突破600亿元,规上工业总产值更是突破1000亿元,成为“千亿大镇”。
三年之后,就在地铁张槎站的上盖,城际张槎站让张槎融入了粤港澳大湾区“一小时交通圈”。
在这一新节点上,张槎提出奋力打造新型工业化的镇域样板,再造“南山奇迹”。在既有的产业基础上,张槎继续加码建设都市工业,并继续坚持产城融合的思路。
在产业方面,张槎规划了面积达12平方公里的佛山都市工业示范区,提出做强17公里水岸环绕的C湾智谷,做宽季华路和禅西大道交会的十字动脉,做优以广佛环线张槎站为核心的中央极核,全面打造新质生产力要素流通的科创丰城,吸引更多重点科创企业、重大科技项目、重要研发机构落户,打造科创高地。
在城市方面,张槎汇集了从幼儿园到高校的完备优质教育资源,以U.I.G文旅项目、禅西环宇城增强辖区商业资源,以“一山一河五馆八园”文化发展格局,推动文化高质量发展,聚焦7公里东平河沿线,打造未来湾区活力水岸。
从“双轨交会”到未来的“三轨交会”,张槎修炼“产城人文”融合发展正在不断精进。街道党工委副书记、办事处主任刘玉军表示,张槎将以打造佛山都市工业示范区为契机,锻造“五个最”优势,也就是区位最便捷、产业最深厚、配套最完善、空间最充足、未来最美好的优势与愿景。
在轨道时代坚守产业大镇根基
张槎组织考察团“发现张槎”,不仅是要让党政干部见贤思齐,更是为了持续在干部队伍内确立起统一的发展目标,凝聚起干部队伍干事创业的信心。
这是张槎作为产业大镇战略坚守、久久为功的体现。中共佛山市委党校经济学教研部主任、副教授穆向民接受媒体采访时表示,对张槎持续推进全域中心化、打造“创新强核”的战略坚守印象深刻。
这种战略坚守也是街道上下、各领域的共识。扎根张槎的传统针织服装企业,正在“延链、补链、拓链、强链”,积极推进数字化转型。正如佛山市瑞蒽服装有限公司副总经理谢朝俊所说:“转型之路漫长且艰辛,但我希望大家能一起去走、一起探讨、一起发展。”
在张槎发展壮大的LED封装行业龙头国星光电提出,加快打造原创技术策源地、科技人才高地、科技创新“特区”,建设成为全省科技创新领军企业。
借助“集转国+居改工”模式顺利落户张槎海口村的宽普电子信息产业园,见识了街道干部、村两委以及村民的“一条心”。“张槎街道和海口村,真正让我们见识了什么叫‘变不可能为可能’。”广东新劲刚科技股份有限公司董事、副总经理兼广东宽普科技有限公司董事长邹卫峰表示,张槎为企业提供了一个稳定且可靠的发展环境,让后者得以安逸规划企业的未来。
何永庆说,几十年来,张槎一直坚持制造业当家,“过去不变,现在不变,我相信始终也不会变。”
无论是再造“南山奇迹”,还是学习松山湖产城发展,张槎沿着“湾区地铁”开展考察对标行动,也都是从这一战略基点出发。
这仍是踏入“湾区地铁时代”,发现张槎新价值不变的基本出发点。
微信
新浪微博
QQ空间
QQ好友
豆瓣
Facebook
Twitter




































































































































































































































