2024年三水云东海秋季学期下属公办幼儿园招聘
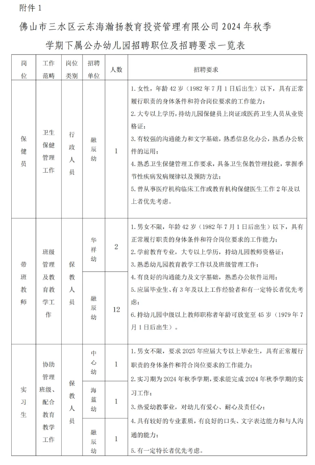
01、招聘岗位
02、报名及资格审核
(一)报名
1.本次报名采用网上报名的方式进行,应聘者下载《云东海瀚扬教育投资管理有限公司下属公办幼儿园招聘合同制员工报名表》(附件2)及《云东海瀚扬教育投资管理有限公司下属公办幼儿园招聘合同制员工报名名册表》(附件3)。由应聘者填写应聘岗位,把需要提交的相关资料发送至邮箱:ydhhanyangjiaoyu@163.com。邮件报名有效时间为2024年7月1日至2024年7月7日17:00截止(早于或迟于该时段报名均属无效)。联系人:庞小姐,联系电话:0757-66890229。
2.网上报名提交资料
(1)报名人员将报名表、身份证、毕业证、资格证等材料按顺序扫描合成一个PDF文档(文件命名:报考单位名称+岗位名称+姓名)
(2)《云东海瀚扬教育投资管理有限公司下属公办幼儿园招聘合同制员工报名名册表》(Excel格式,文件命名:报考单位名称+岗位名称+姓名)
(二)资格审核
应聘者经过网上报名后,还需在2024年7月10日8:30-15:30到云东海中心幼儿园现场接受报名资格审查。现场需审查应聘者网上报名提交的所有资料原件并上交复印件,应聘者提交的材料以现场确认为准。
03、薪酬福利
年薪:保健员和带班教师岗位年薪约为7.5万-8万元/年,(以上岗位薪酬未含单位为个人支付的社保费用及从教津贴);实习生岗位薪酬按照佛山市最低工资标准发放。
福利:购买五险一金、双休、提供工作餐、寒暑假全额带薪休假、年终绩效奖、工会福利、在职免费体检、福利待遇逐年递增等。
04、附件
附件1:云东海瀚扬教育投资管理有限公司2024年秋季学期下属公办幼儿园招聘职位及招聘要求一览表
附件2:云东海瀚扬教育投资管理有限公司下属公办幼儿园招聘合同制员工报名表
附件3:云东海瀚扬教育投资管理有限公司下属公办幼儿园招聘合同制员工报名名册表
招聘公告
佛山市三水区大塘镇公有资产管理办公室下属国有企业佛山市三水伟柏投资管理有限公司因企业发展需要,决定向社会公开招聘企业服务岗、招商管理岗共2人。有关事项如下:
一、招聘原则
公平公正,竞争择优。
二、招聘岗位
招聘岗位
★企业服务岗1名:
★招商管理岗1名:
三、岗位职责、岗位要求、报名要求
招聘对象
招聘对象为社会上具有相关岗位履历经验和国家承认学历的人员。报考人员须于报名首日以前取得相应毕业证书、学位证书等。
报名条件
1、具有中华人民共和国国籍,遵纪守法,具有良好的政治素质和道德品行。
2、具有与招聘岗位相适应的专业知识、工作经历、工作能力及学历。具有正常履行岗位职责的身体条件。
3、符合法律法规规定的其他条件。
4、具有以下情形之一的,不得报考:
(1)正受司法机关或纪检监察机关立案侦查或审查调查的;
(2)正在党纪、政纪处分所规定的选任使用限制期内的;
(3)受过司法机关刑事处罚的;
(4)被依法列为失信联合惩戒对象的;
(5)近两年内,在机关、企事业单位招录(聘)考试、体检或考察中存在违纪行为的;
(6)由于个人原因,导致企业出现严重亏损,或造成企业资产严重损失和重大经济损失的;
(7)个人在企业经营管理活动中有弄虚作假记录的;
(8)聘任即构成回避关系的。
注:尚未解除纪律处分或者正在接受纪律审查的人员,以及刑事处罚期限未满或者涉嫌违法犯罪正在接受调查的人员,不得报考。
四、薪酬福利
参照《佛山市三水伟柏投资管理有限公司员工薪酬管理办法》执行。
五、招聘程序
公告-〉报名-〉资格审查-〉面试-〉体检-〉考察-〉公示-〉聘用。资格审查后,符合报名条件者方可进入面试。
公告时间:2024年6月26日—2024年7月8日
报名
1、报名时间:2024年6月26日上午8:30—2024年7月8日下午17:30。
2、报名方式:本次招聘采取网上报名方式报名。
3、报名资料:
(1)《佛山市三水伟柏投资管理有限公司公开招聘报名表》(本人亲笔签名);
(2)身份证复印件;
(3)学历学位证复印件;
(4)专业技术资格证书、职业/执业资格证书复印件;
(5)工作经历证明文件(包括但不限于与单位签订的劳动合同、任职文件、聘任书、工作证明、购买社保证明等材料)。
(6)报考者为国有企事业单位工作人员或机关雇用人员的,还需在面试前提供单位同意报考证明。
将以上报名资料按顺序彩色扫描成一份格式为PDF的文件,文件名称为“招聘岗位+姓名+手机号码”,发到以下电子邮箱:dtweibogongsi@163.com。
资格审查
1、现场资料审核时间:2024年7月11日,共1天。上午8:30--12:00下午14:00--17:30。
2、资料审核地址:佛山市三水区大塘镇大兴大道中84号大㘵沙商业城北梯二层。
3、联系人及联系电话:莫小姐,0757-87290177 。
4、审查方式:招聘单位对报名人提交的网上报名资料进行初审,初审合格后会另行通知报名人前来进行资料审查。报名人接到通知后须本人按时到现场提交纸质报名材料,接受资格审核。招聘单位对考生提交的报名材料进行现场审核(审核原件和复印件)。报名人提供的资料应当真实、准确,逾期没有提交相关报名资料的、材料不全或与招聘条件不符者不能参加面试。对符合报考资格条件的报名人员,在资料审查结束后由招聘单位通知已通过资格审核的考生参加面试。
面试
由招聘单位组织开展面试工作,面试总分100分,合格分数线为60分。本次招聘岗位采取半结构化面试的考试方式,由招聘单位组织开展面试工作,面试主要测试报考者的素质、心态和综合能力等。面试时间、地点另行通知。
体检
面试成绩合格的考生,招聘单位根据成绩从高到低排序,按招聘岗位人数1:1的比例确定入围体检对象,由招聘单位组织入围体检人员到指定医院体检。按企业职工入职体检有关规定执行,体检合格的应聘人员被确定为拟聘用考察人选。
考察
体检合格的考生,考察环节参照有关规定执行。考察不合格或个人履历与考生报考情况不符的,取消聘用资格。
公示
根据面试、体检、考察的结果以及岗位要求确定拟聘用人员名单,通过三水区政府网站进行公示,公示时间为5天。
聘用
公示期满后,无不良反映或反映问题不足以影响其聘用的,按规定办理聘用手续。
六、其他事项
1、报名人员须对提供资料的真实性负责,如查实存在弄虚作假的,不予聘用。
2、在招聘考试中作弊的人员或在招聘过程中查实具有弄虚作假行为的人员,取消考试资格。
3、若出现同一岗位考生面试成绩相同的,以面试主考官评定分数高低排名决定入围体检对象。
4、对考生资格复审不合格、不参与体检、体检不合格、考察不合格或自愿放弃的职位,是否按面试合格成绩从高至低依次递补体检、考察人选,由招聘单位研究决定。
5、本次招聘考试成绩自公布之日起一年内招聘单位均承认有效,若一年内本次招聘岗位出现空缺时,是否按面试合格成绩从高至低依次递补体检、考察人选,由招聘单位研究决定。
附件
附件1:佛山市三水伟柏投资管理有限公司招聘岗位信息表.xls
附件2:佛山市三水伟柏投资管理有限公司公开招聘报名表.xls
佛山市三水伟柏投资管理有限公司
2024年6月26日
01、招聘岗位
初中语文、数学、英语、物理、道德与法治、历史、地理、生物临聘老师。
02、招聘条件
1.全日制本科及以上学历,专业对口;取得初中或高中教师资格证;普通话达到二级乙等及以上,语文教师达到二级甲等及以上;具有教育教学工作经验者优先考虑。
2.热爱教育事业,有较强的工作责任心,身体健康(符合教师资格认定体检标准),胜任初中相应学科的教学工作。
03、岗位待遇
1.待遇按顺德区容桂街道临聘教师工资管理办法,工作表现优秀的临聘教师,学校根据岗位的需求优先续聘。
2.提供饭堂和宿舍(配备空调、热水系统、床、衣柜、办公桌椅)。
04、招聘办法
1.报名方式:将个人简历、毕业证、教师资格证、获奖证书、身份证及近期彩色全身生活照片1张(应届毕业生,要附上大学毕业的成绩总表)的电子资料发送至电子邮箱:sdrgsyxx@163.com,邮件的标题名为“应聘学科+姓名+毕业学校”。
2.资格审查:学校根据资料情况,审查合格后,电话通知受聘者来校面试。
3.组织面试:对通过资格审查的人员,学校通过电话通知具体面试时间和安排。面试时需提交各种证书的原件及复印件进行验证。
4.协议签订:根据面试情况,由学校与拟聘用人员签订协议。
05、联系电话
地址:广东省佛山市顺德区容桂教育南路一号容桂实验学校。
电话:(0757)29997085 廖老师。
微信
新浪微博
QQ空间
QQ好友
豆瓣
Facebook
Twitter































































































































































































































