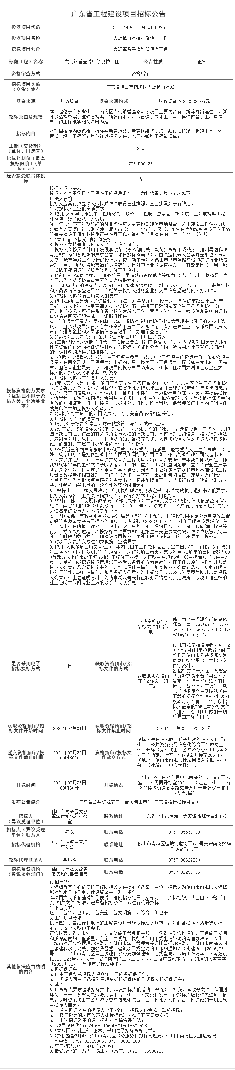
南海大沥镇香基桥维修便桥工程招标公告
时间:2024-07-05 人气:2234 来源:佛山市公共资源交易信息化综合平台 作者:
概述:本工程位于广东省佛山市南海区大沥镇香基路。该项目主要内容有:拆除并新建道路、新建钢结构桥梁、维修旧桥梁、新建雨水......
(声明: 网站所收集的部分公开资料来源于互联网,转载的目的在于传递更多信息及用于网络分享,并不代表本站赞同其观点和对其真实性负责,也不构成任何其他建议。本站部分作品是由网友自主投稿和发布、编辑整理上传,对此类作品本站仅提供交流平台,不为其版权负责。如果您发现网站上有侵犯您的知识产权的作品,请与我们取得联系,我们会及时修改或删除。 )
分享
微信
新浪微博
QQ空间
QQ好友
豆瓣
Facebook
Twitter
取消
资讯
招标
招聘
租售
美食
房产
展会
广佛
企业
积金
社保
户口
教育
特色
旅游
酒店
医疗
交通
办证
书院
代运营
风水
车辆
图片
移民
产业
综合体
市场
网红
画展
罗浮宫家居×梁志天|和谐共生,栖居自然艺境
罗浮宫家居×梁志天,联袂打造大师空间【和·居】,调和人居空间与艺术、环境的关系,构建优雅简奢的艺术“殿堂”,诠释现代生活的多元平衡之美...[阅读全文]
2024-07-05 10:26:57 人气:2020
佛山全力推进招投标制度系统性改革
“闯将”佛山再蹚改革深水区,在反腐重点领域开辟先行先试“示范田”。《佛山市工程建设项目招标投标管理办法(试行)》等改革文件已陆续完成向...[阅读全文]
2024-07-05 07:46:03 人气:2287
第二届MGM x RR1HK CulinaryMasters盛会为澳门美食庆典画上圆满句号
美高梅与Robb Report Hong Kong再度携手,成功于6月28至30日在美狮美高梅联合举办第二届亚洲唯一的“MGM x RR1HK Culinary Masters”盛会...[阅读全文]
2024-07-04 15:38:44 人气:2911
守护银发群体视觉健康,顺德爱尔眼科眼健康科普讲座走进顺德凤岭老年大学
7月1至3日,顺德爱尔眼科医院医护人员来到顺德凤岭老年大学开展眼部健康讲座,同时为广大老年学员提供眼部健康咨询检查服务...[阅读全文]
2024-07-04 15:35:53 人气:2154
最高36℃!广东“热辣鸡腿”上线!
广东省大部35℃及以上高温范围逐日扩大。市气象台预计,未来3天最高气温可达36℃左右。市气象灾害应急指挥部已于7月3日10时00分启动高温Ⅳ级应急响应...[阅读全文]
2024-07-04 09:46:30 人气:1586
佛山古镇艺术创作中心启用!首展开锣!
佛山古镇艺术创作中心正式亮相启用,首展“翰墨情深——跟党走、正道行”庆祝中华人民共和国成立75周年艺术作品展同步开幕...[阅读全文]
2024-07-04 08:15:26 人气:2188
三龙湾速度 | 7大项目建设进度加快兑现中!
吊塔林立、机械轰鸣、运输车来回穿梭……穿行于三龙湾南海片区重点项目建设现场,建筑工人正在忙碌作业,各施工项目正抢抓建设进度,助力构建三龙湾南海片区现代化产业体系...[阅读全文]
2024-07-04 08:11:47 人气:2105
提醒!预计西江7月3日前后将发生今年第4号洪水!
今年汛情特点之一,是大江大河汛情异常提前。全国大江大河4月份就形成了6次编号洪水,较常年平均提前2个月以上。其中...[阅读全文]
2024-07-03 09:14:25 人气:2202
佛山一日成交四宗靓地!超100亩!
该宗地块由南海产业集团旗下的南海智立方园区开发有限公司以3982万元竞得,将投资约3.5亿元进行开发建设,建筑面积约6.4万平方米...[阅读全文]
2024-07-03 08:57:51 人气:2083
一键解锁看欧洲杯的正确姿势!
随着夏天的热烈气息逐渐弥漫,各大赛事正如火如茶地进行。其中,四年一度的国际赛事--欧洲杯,无疑是备受瞩目的焦点,24支欧洲劲旅...[阅读全文]
2024-07-02 14:12:38 人气:2132
广东西樵山健康科技发展有限公司甘油二酯油生产线新建项目工程监理及全过程工程咨询服务招标公告
本项目总投资约7836万元,建安费约6531万元。项目实施范围主要内容包括:(1)综合楼全部内容(建筑面积8623.61㎡);(2)包装车间全部内容(建筑面积10560㎡)...[阅读全文]
2024-07-05 15:37:44 人气:2407
佛山市南海区瀚天大湾区智造产业科技园建设项目-施工图设计招标公告
本项目规划用地面积37057.52平方米,用途为工业用地兼容科研用地,拟建总建筑面积约165000平方米,主要建设内容包括3幢高标准工业厂房...[阅读全文]
2024-07-05 15:35:01 人气:3789
南海医院西侧商业地块项目勘察设计招标公告
项目占地面积8364.83㎡(折合约12.55亩),总建筑面积约33000平方米,土地用途为零售商业用地兼容餐饮用地、旅馆用地、商务金融用地...[阅读全文]
2024-07-04 17:03:25 人气:1212
南海桂城街道佛平路东段(一环至沙尾桥)综合整治提升工程设计招标公告
本项目位于佛山市南海区桂城街道,主要对人行道、园林绿化、城市家具、建筑物、道路、给排水、照明等方面进行提升改造...[阅读全文]
2024-07-04 17:00:05 人气:3385
南海大沥镇截污管网完善工程A片区(第三标段)监理招标公告
项目地点位于佛山市南海区,工作内容为大沥镇截污管网完善工程A片区(第三标段)的建设工程,包含海傍北路、雅居乐路、东秀社区片区的污水管网...[阅读全文]
2024-07-04 16:56:19 人气:1338
南海大沥镇截污管网完善工程A片区(第三标段)招标公告
项目地点位于佛山市南海区,工作内容为大沥镇截污管网完善工程A片区(第三标段)的建设工程,包含海傍北路、雅居乐路、东秀社区片区的污水管网...[阅读全文]
2024-07-04 16:51:43 人气:4533
佛山中心城区(乐从)养老服务综合体(一期)项目(暖通工程)(二次)招标公告
本工程位于佛山乐从镇环镇西路以西、乐三路以南。规划总用地面积约42181.89平方米,其中一期用地面积约18016.95平方米,总建筑面积约37880.68平方米...[阅读全文]
2024-07-03 17:10:21 人气:2366
佛山市顺德区勒流街民主股份合作经济社大晚民主地块商业楼项目招标公告
本工程总建筑面积7909.74m2。地上6层,地下0层,建筑高度24m,项目主要建设内容包括土建部分、安装部分等,具体详见施工图纸及工程量清单...[阅读全文]
2024-07-03 17:06:51 人气:1564
广佛大桥连接线改造提升工程(伯奇路-兴联北路)招标公告
广佛大桥连接线改造提升工程(伯奇路-兴联北路)是广佛同城化规划的重要连接性公路,项目位于佛山市南海区大沥镇,基本沿用现状建设大道的线位...[阅读全文]
2024-07-03 17:04:39 人气:2487
佛开高速公路2024-2025年度综合保险招标公告
佛开高速路线北起于佛山市南海区谢边,与广佛高速公路相接,途径佛山市禅城区、顺德区、江门鹤山市、新会区、止于江门开平市水口镇,与开阳高速公路相接...[阅读全文]
2024-07-03 17:02:09 人气:1783
“三支一扶”报名!面向全广东!
根据新疆维吾尔自治区人力资源和社会保障厅、财政厅的统一安排,结合伽师县实际,现将2024年伽师县高校毕业生“三支一扶”计划招募工作公告如下:...[阅读全文]
2024-07-05 08:19:35 人气:1542
南海九江镇教育系统公办中小学招聘临时聘用专任教师
1.纳入普通高等院校统一招生计划的普通高等院校的2023、2024届毕业生(非在职);2.教育部承认学历学位的国(境)外院校的2023、2024届毕业生。...[阅读全文]
2024-07-04 09:24:19 人气:1697
佛山市南海区九江中心幼儿园公开招聘
热爱幼儿教育事业,责任心强,身体健康,性格活泼开朗,有团队精神,有良好的执行能力和沟通能力;...[阅读全文]
2024-07-04 09:20:35 人气:1724
南海九江镇部分村(社区)向社会公开招聘7名公共服务中心工作人员
本次报名的年龄计算时间点为2024年6月30日。报名时间:2024年7月8日至7月16日,8:30-12:00;14:30-17:30(周六、周日不设报名)...[阅读全文]
2024-07-04 09:10:58 人气:1867
南海九江总商会招聘!周末双休+五险一金!
负责商会的日常财务工作,包括办理商会的现金收付、银行结算、保管库存现金、财务印章及有关票据等;...[阅读全文]
2024-07-04 09:08:02 人气:1656
佛山市禅城区国有资产监督管理局下属企业招聘工作人员公告
佛山市禅城区国有资产监督管理局下属企业拟面向社会公开招聘工作人员1名,现将有关事项公告如下:...[阅读全文]
2024-06-27 16:07:34 人气:2591
佛山市禅城区人武部2024年公开招聘工作人员公告
招聘对象为普通高校毕业生。其中2024届国内普通高校毕业生(非在职)须于2024年9月30日前取得相应毕业证书...[阅读全文]
2024-06-27 16:07:31 人气:3066
高明区疾病预防控制中心2024年公开招聘工作人员
本次招聘人数共4名,招考职位是医生(专业技术岗位)。详见附件《佛山市高明区疾病预防控制中心2024年公开招聘工作人员职位表》...[阅读全文]
2024-06-25 08:36:46 人气:2753
高明区公开招聘区管企业负责人
为拓宽选人用人渠道,进一步增强高明区国资国企的活力和竞争力,结合高明区属国有企业用人需求,现面向社会公开招聘区管企业负责人...[阅读全文]
2024-06-25 08:33:15 人气:2535
高明区2024年公益一类医疗卫生事业单位公开招聘工作人员公告
根据《广东省事业单位公开招聘人员办法》(广东省人民政府令第301号)规定和工作需要,佛山市高明区公益一类医疗卫生事业单位拟向社会公开招聘8名工作人员...[阅读全文]
2024-06-24 09:32:37 人气:1739
佛山市高明区西江产业新城荷富大道以西、明湖北路以南网上拍卖出让
受佛山市自然资源局(以下称委托人)委托,本中心(以下称拍卖人)现采用网上拍卖方式出让以下地块的国有建设用地使用权...[阅读全文]
2024-07-04 16:43:49 人气:1822
佛山市高明区明城镇高明大道以北、纬七路以南网上拍卖出让
经佛山市人民政府批准,受佛山市自然资源局(以下称委托人)委托,本中心(以下称拍卖人)现采用网上拍卖方式出让以下地块的国有建设用地使用权...[阅读全文]
2024-07-04 16:40:01 人气:2059
南海桂城街道广东夏西国际橡塑城B641(第二次)物业租赁项目
佛山市南海区桂城街道南平西路广东夏西国际橡塑城二期6号楼B641;1.招租人:佛山市南海区兴夏物业开发有限公司...[阅读全文]
2024-07-04 16:36:01 人气:1489
南海桂城街道广东夏西国际橡塑城B632(第二次)物业租赁项目
佛山市南海区桂城街道南平西路广东夏西国际橡塑城二期6号楼B632;在租赁期内,承租方必须于每月15日前足额缴纳当月的租金...[阅读全文]
2024-07-04 16:32:45 人气:1337
佛山市顺德区龙江镇东海工业区SD-G-04-01-05-33之三地块网上挂牌出让
经佛山市顺德区人民政府批准,受佛山市自然资源局顺德分局委托,本中心现采用网上挂牌方式出让以下地块的国有建设用地使用权...[阅读全文]
2024-07-02 16:18:19 人气:1850
佛山市禅城区东方水岸外围佛山市公共资源交易信息化综合平台
受佛山市土地储备中心委托,本中心现采用网上挂牌方式租赁以下地块的国有建设用地使用权,现将地块有关网上挂牌事项公告如...[阅读全文]
2024-07-02 16:16:34 人气:1836
顺德北滘镇三乐东路5号顺北大厦共七宗物业租赁竞投项目竞投公告
佛山市顺德区公共资源交易中心北滘分中心受佛山市顺德区北滘镇怡兴物业管理有限公司的委托,对 北滘镇三乐东路5号顺北大厦三层A301...[阅读全文]
2024-07-01 09:40:03 人气:1717
佛山市顺德区大良街道德胜河北岸、德胜西路以南地块网上挂牌出让
经佛山市顺德区人民政府批准,受佛山市自然资源局顺德分局委托,本中心现采用网上挂牌出让以下地块的国有建设用地使用权...[阅读全文]
2024-06-28 14:33:52 人气:2202
佛山市顺德区伦教街道裕成一路以北、兴荔中路以西地块招拍挂出让
经佛山市顺德区人民政府批准,佛山市自然资源局顺德分局委托佛山市顺德区公共资源交易中心以现场挂牌竞买方式出让下列地块的国有建设用地使用权...[阅读全文]
2024-06-28 14:30:36 人气:2138
佛山市顺德区伦教街道裕成一路以北、兴荔北路以东地块招拍挂出让
其他土地使用条件详见顺规条件(2024)0098号《佛山市顺德区建设用地规划条件》《国有建设用地使用权出让合同》及《佛山市顺德区伦教街道裕成一路以北...[阅读全文]
2024-06-28 14:27:38 人气:1991
三水云东海推出“广府菜三水荷花宴”团体标准
三水区云东海街道办事处举办了“放心消费美食集聚区双承诺单位”颁牌仪式暨“广府菜三水荷花宴”团体标准推广会。当天,云东海街道向10家餐饮店颁发“放心消费美食集聚区双承诺单位”牌匾...[阅读全文]
2024-06-16 09:03:27 人气:10567
美狮美高梅“蜀道”再度荣获米其林一星荣誉 正宗成都四川菜匠艺 勇获业界权威认可
【2024年3月14日,澳门】美高梅欣然宣布,旗下位于美狮美高梅内的餐厅“蜀道”在最新公布的《香港澳门米其林指南2024》中,再度获评为米其林一星餐厅...[阅读全文]
2024-03-14 21:05:58 人气:27465
佛山柱侯酱:一道美食背后的传奇故事
柱侯酱是佛山地区的特产之一,其名字来源于创始人梁柱侯。在清朝嘉庆年间,梁柱侯最初在佛山祖庙摆摊卖牛杂,因其发明了柱候酱...[阅读全文]
2024-02-02 15:47:47 人气:13380
石湾鱼腐:金黄鲜嫩,香滑可口
石湾鱼腐是一道源自中国广东省佛山市石湾镇的传统名菜,其历史悠久,口感独特,被誉为“岭南第一锅”...[阅读全文]
2024-02-02 15:46:11 人气:14272
岭南蒸水饺:皮薄馅嫩,鲜香可口
岭南蒸水饺是一道色香味俱佳的传统小吃,以其皮薄馅嫩、鲜香可口而著名。岭南蒸水饺的馅料通常包括猪肉、韭菜...[阅读全文]
2024-02-02 15:45:18 人气:17057
佛山沙口笋:美味与健康的完美结合
佛山沙口笋是广东省著名的特产,以其独特的口感和品质而受到广泛欢迎。沙口笋的产地位于佛山市内的东平河和汾江河交界处,这里土壤肥沃...[阅读全文]
2024-02-02 15:44:00 人气:11821
佛山祖传浸猪腰:一道美味的历史传承
佛山祖传浸猪腰是一道具有地方特色的传统美食,以其独特的制作工艺和口感而著名。在佛山地区,很多人都喜爱这道美食...[阅读全文]
2024-02-02 15:43:07 人气:9534
品味三水:探寻佛山市三水区的地道美食
官家豉油鸡。被评为“西南十大名菜”之一,是三水老字号金爪皇的特色菜。创始人官海文是三水粤菜大师之一...[阅读全文]
2024-01-23 14:43:28 人气:16555
禾杆盖珍珠:白坭疍家人的美食传奇
禾杆盖珍珠是一道传统美食,主要食材为禾秆、绿豆和五花肉。这道菜起源于白坭疍家先民所处的环境条件...[阅读全文]
2024-01-23 14:41:50 人气:14049
乐平大包:一道口感与文化并重的传统美食
制作乐平大包需要经过五个步骤:切、炒、和、封、蒸。首先,将所有馅料切成适当的大小,鸡肉、五花腩、鸡蛋、香菇、沙葛等...[阅读全文]
2024-01-23 14:36:27 人气:13543
碧桂园印象花城——佛山顺德的理想栖居地
该小区地理位置优越,交通便利,紧邻多条城市主干道,无论是自驾出行还是选择公共交通,都极为便捷。周边有多条公交线路...[阅读全文]
2024-07-05 11:17:30 人气:1428
陈村藏珑华府:品质生活的栖息之地
小区的地理位置十分优越,交通网络发达,临近主要道路和交通枢纽,方便居民出行。周边配套设施齐全,学校、医院、商场等都在近距离范围内...[阅读全文]
2024-07-05 11:16:12 人气:1210
陈村平康华苑小区:宁静与便利的理想居处
小区周边配套设施丰富多样,交通网络发达。周边有多条公交线路,方便居民出行。紧邻的商业街区内,超市、餐馆、药店等一应俱全...[阅读全文]
2024-07-05 11:14:45 人气:807
佛山市南海区中港新世界:理想生活的卓越之选
中港新世界位于南海区的繁华中心区域,周边商业繁荣,交通网络发达。紧邻多条城市主干道,使居民能够轻松畅达城市各处...[阅读全文]
2024-07-05 10:07:40 人气:982
佛山南海中交龙湾云城:品质生活的理想之选
中交龙湾云城位于南海区的核心地段,交通便捷,毗邻多条城市主干道,轻松连接周边区域。周边配套设施完善,附近有多所学校...[阅读全文]
2024-07-04 11:04:19 人气:1036
魅力湾区,品质之居——佛山南海中海玖湾半岛花园
中海玖湾半岛花园地理位置优越,位于南海区的核心地段,交通便捷。周边有多条主干道,公共交通网络发达,无论是日常出行还是前往周边城市...[阅读全文]
2024-07-03 16:45:31 人气:1683
南海风华 璀璨文锦——佛山南海中海文锦国际全景解读
地理位置得天独厚,位于南海区的重点发展区域,不仅交通便利,周边还环绕着众多城市核心资源。地铁、公交等公共交通设施近在咫尺...[阅读全文]
2024-07-03 16:39:40 人气:1254
湖居雅境 保利匠筑——佛山南海保利滨湖深度探秘
项目在设计上独具匠心,巧妙融合了现代建筑美学与自然生态元素。建筑外观简约大气,线条流畅,彰显着优雅的气质...[阅读全文]
2024-07-03 16:37:56 人气:1313
诗意栖居 南海岳明湾——佛山南海岳明湾全析
岳明湾拥有优越的地理位置,周边交通便利,道路网络发达,无论是自驾出行还是依赖公共交通,都能轻松畅达城市的各个角落...[阅读全文]
2024-07-03 16:36:07 人气:1273
技术成才的摇篮——佛山市南海区科贸职业技术学校
学校地理位置优越,交通便捷,周边配套设施完善。校园占地面积广阔,环境优美,绿树成荫,为学生提供了一个宜人的学习和生活空间...[阅读全文]
2024-07-03 16:17:31 人气:900
广东金融高新区连续13年亮相“金交会”
第十三届中国(广州)国际金融交易·博览会(下称“金交会”)在广州举行,作为广东金融强省战略基础平台、广东唯一的省级金融后台基地...[阅读全文]
2024-06-26 18:57:13 人气:22099
第40届中国(佛山)国际陶瓷及卫浴博览交易会开幕
4月18日,第40届中国(佛山)国际陶瓷及卫浴博览交易会(以下简称“佛山陶博会”)在佛山国际会议展览中心展馆正式开幕...[阅读全文]
2024-04-21 09:43:37 人气:18065
第40届佛山陶博会设有三大展馆 超800家展商参展
4月18日至21日,第40届佛山陶博会将在中国陶瓷城、中国陶瓷卫浴总部、佛山国际会议展览中心三大展馆举办。本届陶博会有哪些精彩亮点?记者探营带你抢先看...[阅读全文]
2024-04-18 15:18:16 人气:17352
第135届广交会4月15日开幕!628家佛企参展!
第135届中国进出口商品交易会(广交会)将在广州举办。佛山市出口展参展企业数量达628家,展位数1896个,其中品牌展位637个,一般性展位1259个...[阅读全文]
2024-04-12 09:38:01 人气:19733
第二届中国国际(佛山)预制菜产业大会闭幕
第二届中国国际(佛山)预制菜产业大会闭幕。为期3天的大会现场观展约11万人次,网络点击率破亿,现场交易、合作签约超16亿元...[阅读全文]
2024-03-19 11:00:48 人气:8875
第二届中国国际(佛山)预制菜产业大会开幕
第二届中国国际(佛山)预制菜产业大会开幕,来自全球十多个国家(地区)客商,我国超20个省份、超千家预制菜全产业链企业以及超千家预制菜采购商等齐聚展会...[阅读全文]
2024-03-17 11:10:00 人气:8972
全球家具行业瞩目:2024年龙江家具“两展”盛大启幕,揭秘家居行业新篇章!
第45届国际龙家具展览会和第35届亚洲国际家具材料博览会将于2024年3月16日至19日举行,再度聚焦全球家具行业的目光。届时,来自国内和全球各地的家具业参展商、经销商、采购商及同仁将齐赴盛会,共同见证、分享展会的盛况。展会延续了“五馆联展”的特色,展出面积达15万平方米。数千家品牌展商在展会上携新品、臻品亮相,为来自全国各地的客商呈现了一场规模盛大、品类齐全、潮流新品荟萃的家具盛会。...[阅读全文]
2024-03-09 08:50:39 人气:25182
家具展会 全球家具行业瞩目:2024年龙江家具“两展”盛大启幕,揭秘家居行业新篇章! 全球家具行业瞩目:2024年龙江家
第45届国际龙家具展览会和第35届亚洲国际家具材料博览会将于2024年3月16日至19日举行,再度聚焦全球家具行业的目光...[阅读全文]
2024-03-08 16:39:43 人气:45953
包装行业新春首秀,Sino-Pack包装展在广州盛大启幕!
2024年3月4日,在春日的暖阳下,一场规模盛大的包装行业盛会——【Sino-Pack中国国际包装展/PACKINNO包装制品与材料展】(简称Sino-Pack包装展)在广州广交会展馆B区拉开帷幕...[阅读全文]
2024-03-04 15:07:59 人气:7830
印包行业新春首秀,第30届华南印刷展标签展 今日在广州华丽启幕!
2024年3月4日,由中国对外贸易中心集团有限公司和雅式展览服务有限公司共同主办的第30届华南国际印刷工业展览会暨2024中国国际标签印刷技术展览会...[阅读全文]
2024-03-04 11:31:59 人气:6684
贴地“飞行”的高速磁浮列车不远了
由中国中车承担研制、具有完全自主知识产权的时速600公里高速磁浮交通系统在青岛成功下线。据了解,该项目于2016年10月启动...[阅读全文]
2024-07-03 14:59:03 人气:2704
汽车更新消费迎来小高峰 回收拆解产业迈向千亿级
汽车更新消费迎来小高峰,报废汽车回收量也随之大幅增加。有关机构预计,今年汽车回收将超过700万辆,回收拆解产业迈向千亿级市场规模...[阅读全文]
2024-07-03 14:57:37 人气:2651
多元市场推动中国对外投资合作增长
阿拉伯国家、中亚五国、拉美国家……由于这些区域的“一带一路”共建国家与中国的投资合作日益升温,助推中国对外投资合作继续保持增长态势...[阅读全文]
2024-07-03 14:57:32 人气:2502
广州首个!荔湾区全过程人民民主实践馆落成开馆
坐落在广州西关历史文化街区永庆坊的荔湾区全过程人民民主实践馆正式揭牌启用,这也是广州市首个区级全过程人民民主实践馆...[阅读全文]
2024-07-03 14:57:28 人气:2922
南岗街南岗经联社招聘工作人员的公告
根据工作需要,现我经联社公开招聘1名合同制工作人员,主要从事社区城市更新项目工作,具体事项公告如下:...[阅读全文]
2024-07-03 14:56:50 人气:2139
广州黄埔:年产30GWh动力电池项目试投产,百亿国风投大湾区基金落地
广州市政府与中国国新控股有限责任公司战略合作协议签署暨孚能科技广州基地试投产下线活动在中新广州知识城举行,凭借孚能科技广州基地“全能产品+超级工厂”优势...[阅读全文]
2024-07-03 14:56:42 人气:1901
广东广州:4个月珠江禁渔结束,查处涉渔“三无”船104艘
广州支队与公安、海警等单位协同配合实施好禁渔工作,共出动执法人员2972人次、船艇607艘次、车辆320车次,组织开展执法行动60次;深入渔船、渔港...[阅读全文]
2024-07-03 14:55:52 人气:1071
增芯项目启动投产,一期产能达2万片/月 芯片有了“增城造
这是国内首条12英寸智能传感器晶圆制造产线项目。该项目位于增城经济技术开发区核心区,一期投资70亿元,将建设月加工能力达2万片的12英寸MEMS制造生产线...[阅读全文]
2024-07-03 14:54:52 人气:1065
广州高峰限行,外地车注意了!
广州市公安局官网发布《广州市公安局交通警察支队关于调整非广州市籍小客车通行管理措施的通告》,将现有的“开四停四”管理措施优化调整为...[阅读全文]
2024-07-02 09:01:15 人气:2089
广州市集体婚礼招募公告
为大力推进婚姻领域移风易俗,传承发扬中华优秀婚姻家庭文化,定于2024年7月29日(星期一)在广州市荔湾区荔湾湖公园举办广州市集体婚礼...[阅读全文]
2024-07-01 08:49:35 人气:1785
三水饮料产品出口港澳订单持续增加
百威 (佛山) 啤酒有限公司生产的1.1万升啤酒经佛山海关驻三水办事处关员现场查验和实验室检测合格后,装车启程运往香港...[阅读全文]
2024-07-01 09:23:15 人气:5504
佛企参与的4个项目获国家科技进步奖二等奖
此次佛山企业参与的4个获奖项目集中分布在芯片、家电、环保等绿色化、智能化领域。参与企业有广东佛智芯微电子技术研究有限公司...[阅读全文]
2024-06-28 09:48:10 人气:5961
佛山自行车龙头洛梵狄首建内变速器实验室
立足佛山,放眼全球。广东洛梵狄智能科技有限公司的发展顺应时代潮流,近日建成我国首个内变速器实验室。本周末公司董事长李激初将率队赴德国参加今年7月上旬在法兰克福举行的国际自行车展...[阅读全文]
2024-06-27 13:41:22 人气:6258
亚洲最大的坚果加工总部预计今年投产
在顺德区龙江镇南坑河柏工业区,广东坚果(南兴天虹)新总部基地项目正抓紧完成最后的施工安装,冲刺10月份全面投产...[阅读全文]
2024-06-27 08:54:40 人气:6268
全国首批“名特优新”认定入库名单公布 顺德1022家个体工商户获认定
国家市场监管总局近日公布了全国首批“名特优新”认定入库名单,其中,顺德共有1022家个体工商户成功入库,占全市认定总量的32.94%...[阅读全文]
2024-06-21 08:18:32 人气:2719
三水搭建供需对接平台,促本地农企与食品企业携手共赢
区内20余家食品企业、农产品生产企业、协作帮扶企业以及区食品行业协会、渔业产业协会等相关单位积极参与,展示了水果玉米、葡萄、苏丹鱼等丰富农产品...[阅读全文]
2024-06-16 09:03:29 人气:3226
全球纺织化学品龙头企业华南总部项目在三水奠基
传化集团华南总部基地新型功能化学品项目(以下简称“传化集团华南总部基地”)奠基仪式在大塘新材料产业园举行。项目总投资50亿元...[阅读全文]
2024-06-14 14:55:55 人气:3365
三水启动新一轮国资国企改革,四大区属企业集团揭牌亮相
四大区属企业集团揭牌,有关部门解读《佛山市三水区深化改革促进国资国企高质量发展的实施方案》(以下简称《方案》)。《方案》包含8个部分30条...[阅读全文]
2024-06-14 14:55:50 人气:3618
“万亿之城”文商旅 朋友圈再扩容
禅城区委书记严冰带队到长沙天心区开展招商考察和交流座谈活动,洽谈招引项目,深化务实合作。会上,禅城区经济和科技促进局与天心区商务局...[阅读全文]
2024-06-12 16:17:45 人气:1722
顺德企业包揽全省首批家用燃气具产品《湾区认证证书》
广东粤港澳大湾区认证促进中心近日发出广东首批家用燃气具产品《湾区认证证书》。其中,顺德企业生产的家用供热水燃气快速热水器等...[阅读全文]
2024-06-07 08:32:29 人气:2812
佛山市个人住房公积金贷款利率下调!
佛山市住房公积金管理中心发布通知称,根据《中国人民银行关于下调个人住房公积金贷款利率的通知》要求,自2024年5月18日起,下调个人住房公积金贷款利率0.25个百分点...[阅读全文]
2024-05-20 09:41:59 人气:18839
佛山住房公积金提取有新变化→
为进一步整合民生服务资源,加快推进民生用卡服务集成融合,佛山市住房公积金管理中心增加“佛山市社会保障卡”作为住房公积金提取划账银行账户...[阅读全文]
2023-11-02 11:26:54 人气:35288
佛山住房公积金新政8月起实施
据佛山市住房公积金管理中心消息,《佛山市住房公积金管理中心关于阶段性提高个人住房公积金贷款额度的通知》将于8月1日起实施...[阅读全文]
2023-07-25 14:59:21 人气:37391
在外市缴存公积金,这样也能申请贷款!
登录佛山市住房公积金管理中心网站【个人网上办事大厅(入口)】→主借款人登录→【我要办理】→【异地缴存明细申报】...[阅读全文]
2023-07-04 12:25:37 人气:38740
租房提取公积金有变化!7月1日起,最高可提取超6万元!
根据《佛山市住房公积金管理中心关于调整佛山市提取住房公积金支付房租有关事项的通知》(佛房金管〔2023〕29号),现将佛山市2023年度...[阅读全文]
2023-06-30 08:08:22 人气:38929
佛山公积金贷款上限拟提至50万/人,夫妻最高可贷100万
佛山市住房公积金管理中心发布《关于阶段性提高个人住房公积金贷款额度的通知(征求意见稿)》。其中提出,缴存职工个人申请的...[阅读全文]
2023-06-28 15:09:15 人气:35655
7月起多孩家庭住房公积金额度更高!提取额度上调好消息!
为贯彻落实党中央“租购并举”的决策部署,支持职工合理住房需求,根据《住房公积金管理条例》有关规定以及《住房城乡建设部 财政部 人民银行关于放宽提取住房公积金支付房租条件的通知》...[阅读全文]
2023-06-26 01:12:36 人气:38119
佛山职工租房提取额度上调!下月起公积金有新变化
职工在本市连续足额缴存住房公积金满3个月,本人及配偶在本市无自有住房且租赁住房的,可提取夫妻双方住房公积金支付房租...[阅读全文]
2023-06-16 10:06:06 人气:39963
住房公积金最新相关问题解答
在本市连续足额缴存住房公积金满3个月”是指职工在本市开设账户满3个月且已连续足额缴存住房公积金满3个月...[阅读全文]
2023-06-02 09:05:55 人气:40987
公积金提取额度上调,可按月提!多孩家庭额度更高!
职工在本市连续足额缴存住房公积金满3个月,本人及配偶在本市无自有住房且租赁住房的,可提取夫妻双方住房公积金支付房租...[阅读全文]
2023-06-02 08:59:27 人气:39470
禅城区祖庙街道上门提供养老待遇资格认证服务
在祖庙街道行政服务中心工作人员的耐心服务和指导下,通过智能手机人脸识别等操作或现场收件等形式,60多名老人顺利完成了养老待遇资格认证...[阅读全文]
2024-03-31 08:42:27 人气:26673
3月21日开放参保!2024年“健康·佛医保”来啦
连续参保四年、三年或者两年无理赔的,医保目录内个人负担费用补偿、医保目录外个人自费费用补偿起付线分别下调...[阅读全文]
2024-03-19 14:57:59 人气:16819
一次申报、待遇直享!工伤保险“多件事一次办”全面升级
在佛山市社会保险基金管理局、市政务服务数据管理局、市行政服务中心的指导下,南海区作为争先示范区,从职工办事的难点堵点出发...[阅读全文]
2024-01-16 09:47:33 人气:31787
佛山新市民在支付宝办理居住证等业务,可领取专属医疗保险!
符合相关条件的新市民通过支付宝“佛山新市民服务通”在线办理相关业务,专享医疗保险投保后前两个月免费体验,包含好医保·门诊险产品以及好医保·长期医疗(0免赔)产品...[阅读全文]
2024-01-09 10:43:45 人气:30639
禅城社保推行“智能语音客服” 实现“政策找人”精准高效
养老保险待遇核定、养老资格认证,关系着养老待遇能否按时发放,是退休长者最为关切的事情。为满足群众需求...[阅读全文]
2023-12-30 11:21:11 人气:32897
佛山南海在全市首推!港澳居民可“掌上办”居民医保
据南海区政务服务数据管理局消息,南海在全市首推港澳居民参加城乡居民基本医疗保险“掌上办”,在南海生活的港澳人员可通过线上操作...[阅读全文]
2023-12-08 10:25:50 人气:21023
跨省异地看病怎么走医保,领你全流程办理→
推出“高效办成一件事”系列服务,助力提升办事便利和效率。今天推出“高效办成一件事”第1期:跨省就医直接结算...[阅读全文]
2023-12-05 11:12:02 人气:20225
佛山医保新规出台!事关住院、大病保险→
《佛山市基本医疗保险住院管理办法》按照“分类保障、统一管理,优化待遇、保障权益,提升服务、完善细节”的原则,对待遇和管理进行全面优化提升...[阅读全文]
2023-12-05 11:10:59 人气:18080
2024年度佛山居民医保申报开始啦!
为深入贯彻落实习近平总书记关于医疗保障事业的重要指示批示和重要讲话精神,提升居民医保参保率...[阅读全文]
2023-11-04 10:54:57 人气:15249
佛山2024年居民医保启动参保
2024年度佛山居民医保参保启动,11月1日至12月15日,广大市民可进行参保申报。2024年度佛山居民医保参保缴费标准为596元/人·年...[阅读全文]
2023-11-04 10:19:32 人气:13678
佛山户籍新政实施首月,申请人数升升升
佛山市发布了《佛山市人民政府办公室关于稳定居住就业入户事项调整的通知》(佛府办〔2024〕7号),自发布之日起施行...[阅读全文]
2024-06-28 07:57:44 人气:30417
佛山迎来新市民入户高峰
自5月13日佛山开始实施稳定居住就业入户新政以来,新市民入户申请积极性爆棚,佛山不少行政服务中心预约爆满。数据显示...[阅读全文]
2024-05-17 14:58:43 人气:17155
佛山入户新政解答:持有公寓可以入户吗?在哪办理?
从5月13日开始就可以申请办理。线上请到“粤居码”微信小程序申请(选择“其他户籍业务”—“市外迁入”—“稳定居住就业”)...[阅读全文]
2024-05-16 08:31:46 人气:16654
南海桂城新市民积分入户申请须知→
具有大学本科以上学历或者中级及以上专业技术资格且年龄在50周岁以下的,不受1年社保限制,申请时上1个自然月起在我市缴纳社会保险费即可按照...[阅读全文]
2024-05-13 09:47:07 人气:16527
佛山市孩子入学,入户要趁早!盘点入户方式→
在我市合法稳定就业满3年(连续缴纳社会保险满3年,或连续经商满3年,可互补叠加),并有合法稳定住所(含租赁)的人员,本人及其共同居住生活的配偶...[阅读全文]
2024-02-29 08:26:15 人气:17748
“佛山新市民积分计算器”帮你一键估算积分
本系统结果仅供参考,真实结果需前往佛山新市民通提交资料申请。本系统暂时只收录了全市积分,各区的加分项请参考区政策文件。...[阅读全文]
2023-12-31 10:52:27 人气:22017
佛山积分新标准发布!落户更容易!
在佛山办理居住证(暂住证)累计每满1年积20分,最高可积240分;在佛山参加社会保险的(职工基本养老保险、职工基本医疗保险...[阅读全文]
2023-12-28 16:01:46 人气:21298
佛山新市民:居住证一年要签注一次!这样操作1分钟完成续签
近日,家住高明区荷城街道的区女士欲为其丈夫代办居住证续签,但却被告知该业务不可代办。区女士的丈夫正在外地,又赶上居住证即将到期...[阅读全文]
2023-12-04 09:42:17 人气:20986
佛山市完善积分制服务管理制度 帮助更多新市民落户佛山融入佛山
指出积分制服务管理制度实施以来,较好满足了新市民入户需求,保障了新市民随迁子女平等接受义务教育权利,是我市入户政策和入学政策的有益补充...[阅读全文]
2023-12-01 11:17:02 人气:17957
2023年第三季度南海区各镇(街道)新市民积分入户分数及名单公示
2023年第三季度南海区各镇(街道)新市民积分入户积分汇总工作已完成,根据《佛山市新市民积分制服务管理办法》(佛府办〔2018〕45号)...[阅读全文]
2023-10-26 10:49:27 人气:19107
佛山顺德拔萃实验学校:培育未来之星的教育殿堂
学校坐落在顺德这片繁荣的土地上,校园环境优美,绿树成荫,营造了宁静而充满活力的学习氛围。学校占地面积广阔...[阅读全文]
2024-07-05 11:18:48 人气:2406
陈村石洲学校:培育未来的成长摇篮
石洲学校拥有一支高素质、富有责任心和教育热情的师资队伍。教师们教学经验丰富,专业知识扎实,他们秉持着以学生为中心的教育理念...[阅读全文]
2024-07-05 11:08:51 人气:2334
佛山市华材职业技术学校:培育职业精英,铸就未来辉煌
佛山市华材职业技术学校是一所享有盛誉的职业教育学校,致力于为学生提供高质量的职业技能培训和全面的发展机会...[阅读全文]
2024-07-05 10:37:40 人气:2203
广东轻工技术学院学研基地:创新引领,融合发展
广东轻工技术学院学研基地是集教学、科研、实践为一体的重要平台,为培养高素质创新人才、推动学术研究和促进产业合作发挥着关键作用...[阅读全文]
2024-07-05 10:35:20 人气:2172
佛山市南海区桂城二中:育人沃土,未来可期
桂城二中占地面积广阔,校园绿树成荫,花草繁盛。精心设计的教学楼、实验楼、体育馆、图书馆等建筑错落有致,为学生营造了一个宁静而舒适的学习环境...[阅读全文]
2024-07-05 10:32:34 人气:2075
卓越教育殿堂——佛山市南海区美伦外国语高级中学
美伦外国语高级中学拥有现代化的校园设施。校园建筑融合了时尚与实用的设计理念,教学楼宽敞明亮,配备了先进的多媒体教学设备...[阅读全文]
2024-07-04 17:38:32 人气:2273
奋进之舟,知识海洋——佛山市南海外国语学校
学校环境优美,占地面积宽广,布局合理。校园绿树成荫,花草繁盛,营造出一种清新宜人、宁静祥和的学习氛围。先进的教学设施一应俱全...[阅读全文]
2024-07-04 17:36:23 人气:2459
佛山市南海区文翰四小,育人新章
校园环境优美温馨,现代化的建筑与葱郁的绿化相互映衬。教学设施先进齐全,配备了多媒体教室、计算机室、科学实验室、音乐室...[阅读全文]
2024-07-04 17:34:40 人气:2346
龙湾实验小学,梦想起航的港湾
学校环境优雅,布局合理。校园内绿树成荫,花草繁盛,营造出清新宜人的学习氛围。教学楼宽敞明亮,设施齐全,先进的多媒体教学设备...[阅读全文]
2024-07-04 17:33:07 人气:2395
平洲博雅学校,教育绽放的乐土
学校地理位置优越,周边环境优美宁静,为学生提供了一个理想的学习环境。校园占地面积广阔,建筑风格独特,融合了现代与传统元素...[阅读全文]
2024-07-04 17:30:35 人气:2074
书院文化展、状元巡游、打卡体验,今天这场活动文化魅力值拉满!
高明区举办书院文化展暨盛世文昌·状元文化节,现场通过文化体验、景点打卡的方式,感受高明千年文脉的文化魅力。区委副书记、组织部部长...[阅读全文]
2024-05-22 10:29:38 人气:12888
“顺德鱼生”获全省首张餐饮行业湾区认证
近日,由广东捞德顺餐饮管理有限公司(容桂店)出品的“淡水鱼‘顺德鱼生’”获颁《湾区认证证书》,这是全省首张餐饮行业《湾区认证证书》...[阅读全文]
2024-05-10 14:14:47 人气:13903
佛山高明区明城村民夜校推出舞狮文化传承课
在明城镇村民夜校课堂上,一群对舞狮文化怀揣浓厚兴趣的市民沉浸在舞狮的欢乐之中。他们跟着老师的示范,探寻舞狮技艺的奥秘...[阅读全文]
2024-04-27 14:29:47 人气:16155
高明濑粉制作技艺入选市级非遗项目
佛山市人民政府正式公布了第八批市级非物质文化遗产代表性项目名录,高明区“高明濑粉制作技艺”成功入选。至此,高明区共有市级非遗代表性项目9项...[阅读全文]
2024-04-16 14:47:47 人气:18950
佛山祖庙2024年庙会4月11日~14日举行
4月11日~14日,为期四天的2024佛山祖庙庙会(“三月三”北帝诞)将在佛山市祖庙博物馆举办,包括春祭祈福、北帝出巡、酬神演戏...[阅读全文]
2024-04-09 09:27:59 人气:19697
佛山新增13项市级非遗项目
近日,市政府办公室公布佛山市第八批市级非物质文化遗产代表性项目名录,其中,咸水歌(顺德)、太极拳、牛皮鼓制作技艺(佛山)...[阅读全文]
2024-03-21 20:09:13 人气:20404
在行走中品味千年陶都新韵
时代中国总冠名特约“美丽佛山 一路向前”——2024佛山50公里徒步活动即将来临,你是否已在搜索沿途的风景?禅城线第六段徒步亮点已为你备好...[阅读全文]
2024-03-21 15:39:56 人气:15585
佛山禅城民俗活动朱紫街 解锁新玩法
岭南年俗欢乐节之“游朱紫·大红大紫”系列活动正式启动,市民游客相约朱紫街,共庆民俗盛事,共期美好生活。...[阅读全文]
2024-03-13 09:22:20 人气:17505
禅城南庄孔家文昌诞民俗活动:观开笔礼 玩剧本游 品状元宴
观一次儒家开笔礼、来一场沉浸式剧本游、品一桌特色状元宴……3月9日上午,南庄镇罗格孔家村文昌塔前锣鼓喧天...[阅读全文]
2024-03-12 09:11:07 人气:11801
高明区更合镇第十一届角仔民俗文化节举行
更合镇第十一届角仔民俗文化节在鹏鹄蘑菇庄园举行。近两千名市民游客在现场品尝了两万多只角仔,通过民俗美食感受“百千万工程”在更合落地的新成果...[阅读全文]
2024-03-12 09:08:05 人气:11332
顺德容桂“上新”3000平方米公园丨为绿美顺德充“植”!
穗香连心公园揭幕,细滘社区华基东公园、龙涌口村绿美涌景项目同步启动,一众积极助力建设绿美家园的村民代表获颁“绿美大使”称号...[阅读全文]
2024-07-05 08:07:43 人气:2119
夜游祖庙!安排!限时开放,特惠5元/人
除前殿、正殿、庆真楼、孔圣殿、黄飞鸿纪念馆、叶问堂、藏珍阁、岭南圣域—历史文化陈列展厅不开放外,其他地方均开放...[阅读全文]
2024-07-05 07:53:26 人气:2126
禅城休闲娱乐空间+6!“百企百园”项目持续推进!
近日,半月岛艺术设施公园、岭南天地八图里、东建天赋龙湾公园、屈龙角法治公园、张槎青商林公园、集创空间休闲公园6个项目完工并开放...[阅读全文]
2024-07-05 07:47:15 人气:2264
城市绿肺——佛山市南海区岳明公园
公园占地面积宽广,拥有丰富多样的景观和设施。一进入公园,便能感受到郁郁葱葱的植被带来的清新气息。园内种植了大量的树木...[阅读全文]
2024-07-04 16:27:35 人气:1767
奇幻仙境——佛山市南海区三山云海乐园
乐园占地面积广阔,拥有丰富多样的游乐设施。其中,最引人注目的当属高耸入云的摩天轮,当您乘坐其上,可将整个园区乃至周边的美景尽收眼底...[阅读全文]
2024-07-04 16:25:19 人气:1926
走进佛山市南海区东平水道河堤公园
公园依东平水道而建,拥有延绵的河岸线和广阔的绿地。河堤旁绿树成荫,种植着各式各样的乔木和花草...[阅读全文]
2024-07-03 09:41:26 人气:1912
感受佛山市南海区桂城半月岛生态公园的魅力风情
桂城半月岛生态公园位于佛山市南海区,是一座集自然生态、休闲娱乐、运动健身为一体的综合性公园...[阅读全文]
2024-07-03 09:38:59 人气:1439
探秘佛山市南海区桂城半月岛湿地公园
公园因半岛地形形如半月而得名,这里有着得天独厚的水文地理条件。东平河环绕而过,河水清澈流淌,为公园营造了灵动秀美的水景观...[阅读全文]
2024-07-03 09:36:41 人气:1720
走进佛山市南海区保利梦工厂的奇幻之旅
保利梦工厂涵盖了多个不同主题的区域,每个区域都拥有独特的魅力。这里有令人惊叹的高科技体验设施,采用最先进的技术...[阅读全文]
2024-07-03 09:33:15 人气:1491
“意”境非凡——佛山市南海区佛罗伦萨小镇
小镇的建筑风格完美复刻了意大利经典建筑元素,漫步其间,仿佛置身于文艺复兴时期的意大利小镇。红瓦黄墙的意式小楼错落有致...[阅读全文]
2024-07-03 09:32:14 人气:1302
陈村世纪湾酒店公寓:舒适与优雅的邂逅
公寓的外观设计独具匠心,现代时尚的建筑线条与周边环境相得益彰。步入公寓内部,宽敞明亮的大堂营造出温馨舒适的氛围...[阅读全文]
2024-07-05 11:13:04 人气:5497
陈村石洲大酒店:豪华与舒适的非凡体验
陈村石洲大酒店位于佛山市顺德区繁华的陈村石洲商圈,是一家集住宿、餐饮、会议、休闲娱乐为一体的综合性豪华酒店...[阅读全文]
2024-07-05 10:49:47 人气:4430
舒适之选——佛山市南海区桔寓酒店
佛山市南海区桔寓酒店是一家融合了现代设计与温馨服务的精品酒店,致力于为每一位宾客提供舒适、便捷和难忘的住宿体验...[阅读全文]
2024-07-04 16:08:21 人气:4076
佛山市南海区有戏影寓酒店——别具一格的光影之旅
酒店位于佛山市南海区的核心地段,交通便捷,周边配套齐全。无论是购物商场、美食街区还是休闲娱乐场所,都近在咫尺...[阅读全文]
2024-07-04 16:05:02 人气:2650
佛山南海利泰皇冠假日酒店——非凡的奢华体验
酒店员工秉承“以客为尊”的服务理念,以热情、周到和专业的态度为每一位宾客提供贴心服务,确保您在酒店度过愉快、舒适的时光。...[阅读全文]
2024-07-04 15:42:59 人气:2921
奢华与舒适的邂逅——佛山南海御园酒店
酒店的外观设计独具匠心,其宏伟的建筑造型与周围的城市景观相得益彰。步入大堂,宽敞明亮的空间内装饰着精美华丽的艺术品和舒适的休息区...[阅读全文]
2024-07-03 15:55:26 人气:3101
尊尚体验,尽在御都——佛山南海御都酒店
酒店的建筑外观气势恢宏,步入大堂,高挑的天花板和璀璨的水晶吊灯交相辉映,营造出奢华而大气的氛围。大堂的接待区服务人员热情周到...[阅读全文]
2024-07-03 15:50:58 人气:2891
佛山金冠花园酒店——卓越服务与舒适的港湾
酒店的外观设计融合了现代与传统的元素,独特而引人注目。步入宽敞大气的大堂,精致的装饰、温馨的灯光和舒适的休息区域...[阅读全文]
2024-07-03 15:46:27 人气:2690
佛山三龙湾希尔顿欢朋酒店——非凡体验与贴心之选
酒店的建筑外观简约而不失现代感,内部装修精致而温馨。步入大堂,宽敞明亮的空间,高雅的装饰以及热情友好的服务人员,让人顿感舒适与自在...[阅读全文]
2024-07-03 15:34:31 人气:2526
佛山市南海区奕枫酒店——悦享舒适与品质之旅
酒店外观独具特色,融合了现代与传统的建筑风格,给人留下深刻的印象。步入大堂,宽敞明亮的空间、精致典雅的装饰...[阅读全文]
2024-07-03 15:31:53 人气:2590
重磅:原南方医科大学顺德医院眼科主任李志辉加入爱尔,出任顺德爱尔副院长!
近日,顺德爱尔眼科医院迎来一位重磅眼科专家的加入,原南方医科大学顺德医院眼科主任李志辉正式出任顺德爱尔眼科医院副院长一职...[阅读全文]
2024-06-22 07:56:59 人气:3238
高明中医院进校园开展脊柱侧弯筛查
为守护青少年脊柱健康,在区卫健局及教育局等的大力支持下,高明区中医院积极开展脊柱侧弯筛查进校园活动。近日,该院相关科室医护人员组成筛查小组走进高明区职业技术学校...[阅读全文]
2024-06-21 10:20:20 人气:2576
南海首个肿瘤医学中心成立,就在狮山!
华工附六院(南海医院)肿瘤医学中心暨佛山市肿瘤转化医学重点实验室正式揭牌成立,标志着医院在肿瘤综合诊疗、科学研究再迈出坚实的步伐...[阅读全文]
2024-06-20 07:41:07 人气:14427
佛山这些三甲医院有多牛?
佛山统计公报显示,截至2023年末,佛山全市共有卫生机构3083个,其中医院148个,卫生机构实有病床42248张。按照常住人口统计...[阅读全文]
2024-06-18 08:46:51 人气:15232
南海学子疫苗接种有专场!免预约→
中学生、大学生正处于青春期及性活跃期,且多为群体寄宿生活,有几率通过性途径、共用剃须刀、修足、文身等途径感染乙肝病毒...[阅读全文]
2024-06-18 08:23:48 人气:3833
佛山HPV疫苗二、四、九价供应充足
近期海南、广东等地公布了二价HPV疫苗采购中标价格,其中广东国产二价政府采购价降至86元。降价的另一面是供应量大增...[阅读全文]
2024-05-25 09:59:31 人气:7255
佛山禅城“两癌”免费筛查券5月6日9:00开抢!
2024年5月6日至30日,禅城区妇女“两癌”(乳腺癌、宫颈癌)免费筛查券将启动线上申领,共投放6000张免费检查券。届时,符合条件的禅城区妇女...[阅读全文]
2024-05-06 09:27:03 人气:8745
顺德爱尔眼科医院飞秒ICL晶体植入术顺利开展, 智能无刀为近视朋友高清视界护航!
近日,顺德爱尔眼科医院顺利完成了首台飞秒ICL晶体植入术。这一成功之举,标志着顺德爱尔眼科医院在屈光手术领域迈上了全新的台阶...[阅读全文]
2024-04-28 22:57:29 人气:11110
佛山市结核病防治所:防治结合,守护健康
佛山市结核病防治所是佛山市卫生健康局直属的公益一类事业单位,主要负责佛山市结核病的预防、控制、治疗和管理工作。该所拥有一支专业的医疗团队...[阅读全文]
2024-04-17 08:15:54 人气:12784
二十一年来,他的眼球总是不受控制颤动,究竟怎么了?
双眼先天性眼球震颤,双眼700度远视,伴散光、斜视和弱视问题,裸眼视力仅0.15——21岁小方(化名)眼球总是不由自主地左右晃动...[阅读全文]
2024-04-01 16:24:14 人气:15692
陈村大道:顺德区的交通与发展脊梁
陈村大道地理位置优越,它不仅贯穿了陈村镇的核心区域,还与周边的城市道路紧密连接,形成了便捷高效的交通网络...[阅读全文]
2024-07-05 10:46:45 人气:1163
白陈路:顺德区的交通与发展纽带
白陈路贯穿了多个重要的区域和节点,将顺德区内的不同板块紧密相连。它拥有宽阔的路面和良好的路况,为车辆的顺畅行驶提供了硬件保障...[阅读全文]
2024-07-05 10:45:06 人气:1466
伟业大道:顺德区的发展动脉
伟业大道道路宽敞平坦,拥有设计合理的多车道,能够有效承载较大的交通流量。其优质的路面状况和完善的道路设施保证了车辆行驶的平稳与安全...[阅读全文]
2024-07-05 10:43:24 人气:1643
石洲大道:顺德区的魅力通途
石洲大道有着宽阔平整的路面,其设计充分考虑了交通流量和通行效率,双向多车道有效地减少了交通拥堵的情况...[阅读全文]
2024-07-05 10:41:31 人气:1307
国通大道:顺德的畅行之路
国通大道拥有宽阔的行车道,路面平坦且质量优良,能够承受大量的车流量,保证交通的高效与顺畅。其合理的道路规划和科学的交通设计...[阅读全文]
2024-07-05 10:39:34 人气:1230
顺德容桂这些路段实施分段围蔽施工!
为进一步优化容桂街道供水布局,完善供水管网互联互通,提高容桂片区供水安全保障水平,我司启动了桂洲大道(泰安酒店至碧桂路)DN1000给水管道工程...[阅读全文]
2024-07-05 08:09:31 人气:994
高明摩托车考场全面启用“电子考”
我区摩托车考场已完成升级改造并顺利通过验收,可全面开展科目二、科目三系统评判考试工作。自2024年7月8日起,我区全面启用摩托车考场全科目系统评判考试工作...[阅读全文]
2024-07-05 07:59:35 人气:1266
速自查!粤ET5999、粤X33130、粤Y18809等车辆被曝光!
机动车存在多次违法未处理,驾驶人在处理过程中,可能导致驾驶证记分超12分,轻则进行满分学习,重则驾驶资格降级...[阅读全文]
2024-07-04 09:49:31 人气:1278
深中通道,通车!自驾全攻略→
深中通道是国家高速公路网G2518跨珠江口的关键控制性工程,北距虎门大桥约30公里,南距港珠澳大桥约31公里,起自深圳机场互通立交...[阅读全文]
2024-07-04 07:52:42 人气:2913
南海各镇街均有新增!拍到将依法处罚!
交警部门依法在南海区各镇街的多个路段新增了一批电子拍摄设备;该批新增的电子拍摄设备;将于2024年8月1日开始对交通违法行为进行执法取证...[阅读全文]
2024-07-03 09:18:20 人气:1374
顺德户政、不动产和商事登记业务办理量呈井喷式增长
当前,顺德区户政、不动产和商事登记业务办理需求呈现井喷式增长,据悉,顺德区、镇(街道)两级强联动,出实招、解民忧,通过加号源...[阅读全文]
2024-06-21 10:24:04 人气:11773
学生出入境业务办理有变化!
1.预约禅城、南海、高明、三水区专场服务的,可通过“广东出入境”微信公众号预约;2.预约顺德区专场服务的,可通过“顺德政务百事通”微信公众号预约...[阅读全文]
2024-06-13 09:46:08 人气:14378
佛山禅城区民政局大年三十正月十五都可办理婚姻登记
春节将至,有不少想趁农历新年和心爱之人喜结连理、完成“人生大事”的市民。大年三十当天可以进行婚姻登记吗?2月14日“情人节”正值春节假期...[阅读全文]
2024-01-26 10:30:02 人气:31253
禅城石湾镇街道便民服务中心揭牌启用
石湾镇街道便民服务中心近日揭牌启用,新大厅两层共4700平方米,开设55个综合服务窗口,承接社保、卫健、市监等11个职能部门400多个事项...[阅读全文]
2024-01-23 10:01:33 人气:35747
禅城高明三水开设出入境办证“学生专场”,周末也能办!
2024年1月7日、14日两个周日全天(8:30-12:00,14:00-17:30)。在禅城区就学的未满16周岁在校中小学生(学生户籍为本省及省外户籍,不含港澳台居民)。...[阅读全文]
2024-01-08 15:37:37 人气:35505
佛山三水区特定人员参加工伤保险工伤认定申请办事指南
从业单位应当在职工发生事故伤害或者被诊断、鉴定为职业病之日起30日内(不含事故当日),向从业单位所属镇街公共服务办公室负责工伤认定经办窗口提出工伤认定申请...[阅读全文]
2024-01-07 10:39:15 人气:35145
佛山三水区工伤认定申请事项办事指南
用人单位应当在职工发生事故伤害或者被诊断、鉴定为职业病之日起30日内(不含事故当日),向所属镇街公共服务办公室负责工伤认定经办窗口提出工伤认定申请...[阅读全文]
2024-01-07 10:24:36 人气:33171
佛山市禅城区石湾镇街道惠景协税站、玫瑰东协税站搬迁整合的公告
为打造标准化、规范化的纳税服务环境,更好的服务于广大企业和人民群众,优化街道营商环境,石湾镇街道惠景协税站...[阅读全文]
2023-12-19 16:06:13 人气:36061
佛山市禅城区石湾镇街道行政服务中心搬迁公告
为打造标准化、规范化、便利化的政务服务环境,更好的服务于广大企业和人民群众,优化我街道营商环境,佛山市禅城区石湾镇街道行政服务中心...[阅读全文]
2023-12-14 15:11:31 人气:35468
三水区行政服务中心蝉联人民网县级“民心汇聚单位”
2023年度人民网网上群众工作单位名单发布,三水区行政服务中心名列其中,蝉联县级“民心汇聚单位”称号。今年以来,三水区行政服务中心共收到人民网留言389条...[阅读全文]
2023-12-06 09:52:20 人气:34269
庄子素解 第二章 徐无鬼
徐无鬼因女商见魏武侯,武侯劳之曰:“先生病矣!苦于山林之劳,故乃肯见于寡人。”徐无鬼曰:“我则劳于君,君有何劳于我!君将盈耆欲...[阅读全文]
2023-02-09 09:38:10 人气:49870
庄子素解 第一章 庚桑楚
老聃之役有庚桑楚者,偏得老聃之道,以此居畏垒之山。其臣之画然知者去之,其妾之挈然仁者远之。拥仲之与居,鞅掌之为使。居三年,畏垒大壤...[阅读全文]
2023-02-08 10:52:56 人气:47250
庄子素解 第十五章 知北游
知北游于玄水之上,登隐弅之丘,而适遭无为谓焉。知谓无为谓曰:“予欲有问乎若:何思何虑则知道?何处何服则安道?何从何道则得道?...[阅读全文]
2023-02-07 08:44:53 人气:48277
庄子素解 第十四章 田子方
田子方侍坐于魏文侯,数称谿工。文侯曰:“谿工,子之师耶?”子方曰:“非也,无择之里人也;称道数当,故无择称之。”文侯曰:“然则子无师邪?...[阅读全文]
2023-02-06 09:41:31 人气:47571
庄子素解 第十三章 山木
【原文】庄子行于山中,见大木枝叶盛茂,伐木者止其旁而不取也。问其故,曰:“无所可用。”庄子曰:“此木以不材得终其天年。...[阅读全文]
2023-02-02 08:43:02 人气:47875
庄子素解 第十二章 达生
达生之情者,不务生之所无以为;达命之情者,不务知之所无奈何。养形必先之以物,物有余而形不养者有之矣;有生必先无离形...[阅读全文]
2023-01-31 09:26:23 人气:51520
[东方哲学] 一处不立 处处能立
一处不立 处处能立;亦即任何角度与立场都不立,任何角度与立场都能立;也即全然地、无条件地接纳与随机(缘)起用;云门禅三句:涵盖乾坤,截断众流,随波逐流...[阅读全文]
2022-06-08 08:31:38 人气:52561
获取深度世界真相信息的两种途径
人获取外部信息的最原始、最基础的方式就是感觉;感觉信息来源的最初端口就是感觉器官;感觉器官的阀域与自身承受力决定了人感知外部环境的上下极限...[阅读全文]
2022-06-08 08:26:00 人气:50486
物理学遇到意识素解(7)
如果一位值得信赖的朋友告诉你一些似乎可笑的事情,你会尝试着揣摩他或她可能的真实意思。值得信赖的物理学演示就告诉了我们某些看似荒谬的东西。因此,我们试图解释这些结果可能的真正意思。...[阅读全文]
2019-12-16 09:48:47 人气:39251
海外需求萎靡背后:美国进口全面收缩、欧盟现结构性变化
5月中国进出口商品总值为5011.91亿美元,同比下降6.2%。其中出口总值2834.99亿美元,同比下降7.5%;进口总值2176.92亿美元...[阅读全文]
2023-06-24 20:30:07 人气:33337
欧洲议会已批准通过《新电池法》,新能源卖家将面临更加严格的考验
近日,欧洲议会议员以 587 票赞成、9 票反对和 20 票弃权通过了与理事会达成的一项协议(针对在欧盟销售的所有类型电池的设计、生产和废物管理的新规定-《新电池法》)...[阅读全文]
2023-06-24 20:28:34 人气:19979
美国亚马逊的销售税和免税的州有哪些?
美国的销售税是美国州和地方政府对商品及劳务,按其销售价格的一定比例征收的一种税款,是在美国发生消费的时候,由消费者一方缴纳的税款...[阅读全文]
2023-06-24 20:27:41 人气:33358
Amazon 店铺代运营案例:家居类目
窗帘,浴帘的工厂,工厂OEM实力非常强,专注于传统外贸贴牌,国内天猫京东都有店,想要扩展海外渠道...[阅读全文]
2023-06-24 21:41:21 人气:22919
Amazon 店铺代运营案例:户外类目
效果:宏那运营团队进行账户诊断后,重新调整了广告,优化了产品线。进行2个月的调整后,销售额增长180%...[阅读全文]
2023-06-24 21:38:22 人气:22276
Amazon 店铺代运营案例:家居类目
吸尘器类目,宏那团队根据客户工厂优势,放弃竞争激烈的美国站点,选择切入日本站点,第三个月单品达到7W美金销售额...[阅读全文]
2023-06-24 21:36:20 人气:22428
Amazon 店铺代运营案例:饰品类目
目前效果:通过半年的测试留存,和铺货老链接的优化,日出单在平均700单左右,同比增长100%;由单SKU日均平均出单5-10单左右...[阅读全文]
2023-06-24 21:34:33 人气:13902
Amazon 店铺代运营案例:宠物类目
目前效果:运营人员一年内通过选品测试留存,现平均日销售额8000美金,每天单款SKU出单60个左右,SKU12个,月度销售额在30W美金+...[阅读全文]
2023-06-24 21:31:31 人气:10152
Amazon运营团队老师介绍:simon
有8年的亚马逊运营经验,为20+ 多个品牌工作过,其中包括类目 Top10的卖家。擅长运营广告...[阅读全文]
2023-06-24 21:16:54 人气:10451
Amazon运营团队老师介绍:Fanny
Fanny:7年亚马逊操盘经验,擅长广告,运营策略制定,并着手从0-1打造过多个百万级别的项目;统筹各个项目的开展计划...[阅读全文]
2023-06-24 21:11:52 人气:6718
卧室家居风水布局:打造舒适与和谐的睡眠环境
卧室作为我们日常休息和恢复精力的场所,其家居风水布局对于居住者的身心健康和家庭和谐有着不可忽视的影响。了解并遵循卧室的风水原则,可以为您打造一个舒适、和谐的睡眠环境...[阅读全文]
2024-02-20 09:46:18 人气:15712
客厅家居风水布局:营造和谐与繁荣的社交空间
客厅作为家庭的核心区域,是家人聚会、招待客人的重要场所。一个和谐的客厅家居风水布局,不仅可以提升居住者的生活品质,还能为家庭带来好运和繁荣。...[阅读全文]
2024-02-20 09:44:52 人气:17183
餐厅家居风水布局:打造美味与和谐的用餐环境
餐厅作为家庭中重要的功能区域,不仅是家人用餐的地方,也是与亲朋好友聚会交流的场所。一个好的餐厅家居风水布局,能够提升家庭成员的食欲,增强家庭和谐氛围...[阅读全文]
2024-02-20 09:43:33 人气:16356
卫生间家居风水布局:打造舒适与和谐的卫浴空间
卫生间作为家庭中私密且重要的功能区域,其家居风水布局对于家庭成员的身心健康和家庭和谐有着不可忽视的影响。一个好的卫生间家居风水布局,能够提升家庭成员的幸福感,增强家庭的正能量。...[阅读全文]
2024-02-20 09:39:02 人气:15330
为什么家居不宜挂太多红色装饰物?
健康平安人生,一定要认识和拥有3个贵人:西医(治标)、中医(治本)、易医(治根)。当西医不行就要找中医...[阅读全文]
2022-06-25 21:03:39 人气:66551
如何将一间旧厂房催旺吉运?
企业新入驻旧厂房,如何做到催旺吉运,达至丁财两旺的效果?这就需要风水的综合策划:大门口形象包装,出入口的八卦方位...[阅读全文]
2022-06-25 21:01:04 人气:70368
装修前规划风水,好处多多
现在越来越多的人认识科学风水的好处,看风水已经是很平常的事。在装修前,先邀请风水师前来勘察毛坯房环境...[阅读全文]
2022-06-25 20:58:23 人气:65269
三角形的办公室如何化解?
方正规整的办公室气场稳定,三角形或不规整的办公室气场混杂,卦位不全,锐气回冲,形成老总思维不定,判断能力减弱。将三角形地方加上屏风...[阅读全文]
2022-06-21 20:33:27 人气:67486
工厂机器为什么不能放在车间中心点
工厂老板由于对风水不熟悉,为了方便,将重型机器设备放在车间〈宅)中心。宅中心为太极点,玄空风水叫“五黄大煞”,只能静不能动,如遇某年的流年凶星飞临该位...[阅读全文]
2022-06-21 20:29:46 人气:64210
领克07 EM-P通关托底后高空坠落挑战,以超标安全打造插混轿车安全新标准
日前,领克07 EM-P以全优成绩通过TOP Safety国内首次托底后高空坠落挑战。此次挑战由领克07 EM-P携手中汽信科举办...[阅读全文]
2024-06-29 06:58:32 人气:5778
最高可享1万元!汽车以旧换新补贴申领指引→
据商务部等部门4月印发的《汽车以旧换新补贴实施细则》(以下简称《细则》),报废符合要求的旧车并购买新车的消费者...[阅读全文]
2024-06-20 15:38:48 人气:11553
一手精品车2016年汉兰达豪华版七座,2.0T首付1.5万
新上架,准2016年汉兰达豪华版七座,2.0T排量,一手精品车,已过查搏士,小跑10万公里,配置丰富。支持分期,首付1.5万。...[阅读全文]
2024-06-05 16:01:41 人气:5641
佛山汽车“置换更新”补贴申领开启!最高补贴8000元!指引→
佛山开展汽车“置换更新”活动,对消费者售卖本人名下佛山号牌车辆(非运营性乘用车),并向参与活动的汽车销售企业购买新能源车或符合国六排放标准的燃油车(新车)...[阅读全文]
2024-05-20 09:45:34 人气:6995
汽车“置换更新”消费券申请系统,正式上线!
在佛山市售卖,佛山号牌,在2023年12月31日前注册登记在本人名下,并在2024年4月1日至2024年8月31日期间发生所有权转移...[阅读全文]
2024-05-13 10:35:05 人气:9614
顺德伦教一批企业参与汽车“置换更新”消费券补贴活动
好消息,到伦教买车,可享受高额补贴。近期,顺德区经济促进局印发了《2024年顺德区发放汽车、家电“以旧换新”消费券补贴工作方案》...[阅读全文]
2024-05-05 09:52:55 人气:10733
《汽车以旧换新补贴实施细则》印发 汽车以旧换新最多可领万元补贴
商务部、财政部等7部门联合印发了《汽车以旧换新补贴实施细则》(以下简称《细则》),明确了汽车以旧换新资金补贴政策。根据《细则》...[阅读全文]
2024-04-28 09:33:51 人气:5455
经典之上 再度加码 庆铃五十铃新100P轻卡佛山上市
古韵与现代交织,传承与创新共舞。3月7日庆铃五十铃新100P登陆广东佛山,再次激荡轻卡品质化.0新气象。行业专家...[阅读全文]
2024-03-08 15:15:28 人气:20661
欧拉闪电猫放“价”没够 等等党可以出手了!
春风裹挟着几分暖意缓缓而来,生活、工作渐入佳境的同时,又怎可辜负这大好春光,赏景、踏青也该提上日程啦!3月1日至31日,欧拉闪电猫开启新一轮购车福利大放送...[阅读全文]
2024-03-03 15:38:49 人气:6482
龙年开大G,生意杠杠滴 90后小伙耿师傅和领航大G的开年新生意
年关将至,人们购置年货的需求增加,90后年轻小伙耿师傅想着能用自己新买的领航大G轻卡在年末赶上一波年货生意,所以新车一到位...[阅读全文]
2024-02-06 10:31:59 人气:7603
家具盛宴!第 45 届国际龙家具展览会震撼启幕!
全球家具看顺德,顺德家具看龙江。家具产业是龙江的根基,也是龙江和顺德的亮丽名片。经过五十多年的发展...[阅读全文]
2024-03-17 09:55:30 人气:16638
佛山机场重建航站楼进度刷新!效果图曝光!
按照建设目标和设计规划,由中国联合航空出资建设的新航站楼预计在2024年上半年完成建设并投入使用...[阅读全文]
2023-12-25 09:23:04 人气:31373
佛山国家高新技术产业开发区
佛山高新技术产业开发区(以下简称“佛山高新区”)于1992年12月经国务院批准成立,是全国最早的53个国家高新区之一...[阅读全文]
2023-08-27 21:28:39 人气:11130
佛山意美家卫浴陶瓷世界
意美家,全称意美家卫浴陶瓷世界(Casa Ceramics&Sanitarywares Mall),位于广东省佛山市禅城区季华四路与雾岗路口交汇处,原名为“河宕陶瓷批发直销仓”...[阅读全文]
2023-08-27 21:26:18 人气:11107
澳大利亚技术移民移民
澳洲技术移民是为了引进海外人才,促进澳洲劳动力市场平衡和发展而推出的移民政策,不仅适用于国内有专业技能的技术人才,也适用于在澳留学生,且移民成本低...[阅读全文]
2022-07-07 22:07:38 人气:54795
加拿大BC省雇主担保移民
新政策自2015年1月1日起开始实施。新政后增加了SIRS打分系统,每月公布2次分数,达到此分数的要求的申请人将被移民局选中。因此只要你的职业在加拿大NOC职业列表或职业列表中...[阅读全文]
2022-07-07 22:03:09 人气:55198
美国eb3雇主担保移民
美国eb3雇主担保移民 Other works按照美国移民法,职业移民划分为五类。而EB-3就属于职业移民的第三优先。EB-3职业移民的第三优先类别包括熟练工人、学士学位持有人以及其它工人...[阅读全文]
2022-07-07 21:59:21 人气:53502
马来西亚永久居留(红卡)
PR是PermanentResident的英文缩写,中文是永久居留的意思。获得PR, 就是获得永久居留身份证。 马来西亚永久居留(红卡)是大马政府授予给外国人士的永久居留身份证...[阅读全文]
2022-07-07 21:41:23 人气:54894
佛山国通保税物流中心:顺德贸易的枢纽
该保税物流中心地理位置优越,交通网络发达,能够便捷地连通港口、机场和主要交通干线,为货物的快速集散提供了有力保障...[阅读全文]
2024-07-05 10:53:01 人气:1502
顺德跨境电子商务产业园:开启顺德跨境贸易新时代
顺德跨境电子商务产业园拥有完善的基础设施,包括现代化的办公空间、仓储设施以及高速稳定的网络通信系统...[阅读全文]
2024-07-05 10:51:00 人气:1830
陈村石洲工业区:顺德产业发展的活力之地
石洲工业区地理位置优越,交通便利。它紧邻多条主要交通干道,方便货物的运输与人员的流动,距离重要的物流枢纽也相对较近...[阅读全文]
2024-07-05 10:47:57 人气:1142
佛山市南海区林岳翔宇工业区:产业集聚与创新发展的活力之地
林岳翔宇工业区位于佛山市南海区,是当地经济发展的重要支撑之一。其地理位置优越,交通便利,紧邻广州南站,周边有多条高速公路和城市主干道...[阅读全文]
2024-07-05 10:24:26 人气:1116
佛山市南海区晟宇创新工业园:创新驱动,引领未来
地处佛山市南海区核心地段,晟宇创新工业园交通便利性无可比拟。周边高速公路网络密布,距离最近的高铁站仅数公里之遥,公路...[阅读全文]
2024-07-05 10:22:31 人气:1023
深国际2大项目签约落户高明!总投资超20亿元!
佛山市高明区政府与深圳国际控股有限公司(以下简称“深国际”)举行先进制造与空港供应链中心(二期)项目、高明港区富湾作业区码头项目签约仪式...[阅读全文]
2024-07-05 08:01:32 人气:1121
又一全球跨境电商中心落户桂城!30000㎡!
“聚力总部 挺进千亿”——江博士全球跨境电商中心动工暨2024年桂城重点项目集中竣工投产仪式在桂城举行。现场27个总部项目签约...[阅读全文]
2024-07-05 07:56:19 人气:978
机械之城——佛山市南海区广明机械市场
广明机械市场涵盖了丰富多样的机械设备品类,从大型的工业制造设备,如数控机床、注塑机、冲压机等,到小型的加工工具和零部件...[阅读全文]
2024-07-04 16:17:10 人气:944
梦想起航之地——佛山市南海区三山新城青年创业园
这座创业园位于南海区三山新城这一富有发展潜力的区域,交通便捷,周边配套设施完善。园区拥有现代化的建筑设计...[阅读全文]
2024-07-04 16:14:36 人气:965
佛山南海平洲林岳工业区:发展与机遇的集聚地
佛山市南海区平洲林岳工业区,位于南海区的东部,地理位置优越,交通便利。作为南海区重要的工业发展区域之一,林岳工业区在推动当地经济增长...[阅读全文]
2024-07-04 11:17:43 人气:1373
国通广场:顺德的璀璨商业明珠
在建筑设计上,国通广场独具特色,外观现代时尚,线条流畅,彰显出大气与活力。内部装修精致典雅,空间布局合理...[阅读全文]
2024-07-05 10:54:14 人气:3656
南海璀璨明珠——佛山市南海区富罗恩斯广场
富罗恩斯广场占地面积广阔,建筑设计独具特色,融合了现代美学与实用功能。整个广场外观宏伟壮观,线条流畅,充满了时尚与活力...[阅读全文]
2024-07-04 16:22:07 人气:3740
崛起的创新高地——佛山市南海区广佛云谷
该区域地理位置优越,交通网络发达,紧邻广佛两地重要的交通枢纽,便于人才、物资的快速流通。周边城市配套资源丰富...[阅读全文]
2024-07-04 16:10:24 人气:3357
魅力绽放:佛山市南海区亿骏广场全解读
亿骏广场位于南海区的核心商圈,交通脉络发达,多条公交线路在此设有站点,方便顾客往来。其周边住宅密集...[阅读全文]
2024-07-04 10:51:40 人气:3488
佛山市南海区虹港(国际)时尚创意港:引领时尚潮流的创意之港
该创意港定位于打造成为华南地区最具影响力的时尚创意产业集聚地,集时尚设计、研发、展示、销售、培训等多功能于一体...[阅读全文]
2024-07-03 10:08:15 人气:3351
佛山市南海区集嘉广场:繁华荟萃的商业中心
集嘉广场交通极为便利,周边公交线路密布,临近多个重要交通枢纽,无论是自驾还是乘坐公共交通都能轻松抵达...[阅读全文]
2024-07-03 10:02:22 人气:3006
佛山市南海三山好好多广场:繁华荟萃的购物休闲地标
佛山市南海三山好好多广场是一座综合性商业中心,为当地居民和游客提供了丰富多样的购物、餐饮和娱乐体验...[阅读全文]
2024-07-03 09:53:37 人气:2040
鹏瑞利季华广场:南海区的潮流汇聚地
鹏瑞利季华广场地处南海区的核心地段,交通网络四通八达,多条公交线路和地铁线路在此交汇,使得顾客能够轻松便捷地抵达...[阅读全文]
2024-07-01 15:53:38 人气:2266
繁华深厚的祖庙大街:佛山禅城区的历史与风情
祖庙大街位于禅城区祖庙街道中部,东北起于文明里,西南至天地路,与麒麟社相交,全长0.1千米,宽4米,地板砖路面...[阅读全文]
2024-07-01 09:26:03 人气:1946
顺联公园里:南海区的时尚生活新地标
顺联公园里坐落在佛山市南海区,是一座集购物、餐饮、娱乐、休闲等多种功能于一体的综合性商业中心...[阅读全文]
2024-06-30 07:20:16 人气:2150
佛山市南海区平洲南顺二手机械市场:机械交易的宝藏之地
佛山市南海区平洲南顺二手机械市场是一个在当地乃至周边地区极具影响力和规模的二手机械交易场所。...[阅读全文]
2024-07-05 10:04:32 人气:7303
佛山市南海区平洲顺利市场:繁华与便利的交汇之所
顺利市场拥有琳琅满目的商品。从新鲜的蔬菜水果、鸡鸭鱼肉,到各类粮油副食、日用百货;从本地特色的农产品,到来自全国各地的特色货品...[阅读全文]
2024-07-05 10:03:12 人气:6499
繁华市井——佛山市南海区林岳市场
林岳市场地理位置优越,交通便利,周边居民小区密集,为其带来了源源不断的人流。市场占地面积较大,布局规划合理,分区明确...[阅读全文]
2024-07-04 16:18:47 人气:6922
佛山南海莱集平洲新市场:繁华与民生的交汇
莱集平洲新市场位于佛山市南海区,是当地居民日常生活中不可或缺的一部分,也是展现当地商业活力和人文风情的重要场所...[阅读全文]
2024-07-04 11:14:52 人气:6560
佛山市南海区平胜麻洪市场:活力多元的商贸聚集地
这里汇聚了新鲜的果蔬、生肉禽蛋、海鲜水产等各类生鲜食品。同时,也提供丰富的粮油副食、日用百货、服装鞋袜等生活用品...[阅读全文]
2024-07-04 11:06:51 人气:6078
彩虹市场:南海区的民生大舞台
彩虹市场地理位置优越,位于南海区的繁华地段,周边居民区密集,交通十分便利,无论是步行还是乘坐交通工具都能轻松到达...[阅读全文]
2024-07-01 15:52:06 人气:6341
鸿堤市场:南海区的民生集市
鸿堤市场的布局合理有序,摊位划分清晰明确。一进入市场,首先映入眼帘的是蔬果区,五颜六色的新鲜蔬菜水果整齐摆放...[阅读全文]
2024-06-30 07:22:15 人气:4882
佛山市南海区上海村市场:繁华背后的生活百态
上海村市场位于佛山市南海区,是一个历史悠久、规模较大的综合性市场。市场内有各种摊位和商铺...[阅读全文]
2024-06-28 08:37:51 人气:3789
佛山市南海区港浅市场——繁华商业的聚集地
港浅市场位于佛山市南海区,是该地区一个重要的商业中心。占地面积广阔,拥有众多的商铺和摊位,提供丰富多样的商品和服务。...[阅读全文]
2024-06-27 16:51:37 人气:4288
佛山市南海区上良市场——繁华的商业中心
佛山市南海区上良市场是一个商品种类丰富、价格实惠、服务周到的综合性市场。它为当地居民提供了便利,也为当地经济的发展做出了贡献...[阅读全文]
2024-06-27 16:48:36 人气:3625
佛山消委会:网络直播套路深,翡翠消费需谨慎!
秦女士浏览某购物网站时,发现某玉石直播间正在直播销售翡翠手镯,主播称该翡翠种水为冰种...[阅读全文]
2022-03-21 15:24:43 人气:65965
机器视觉人才供应链第一梯队:清远市万金目视科技有限公司
清远市万金目视科技有限公司,定位为机器视觉人才供应链第一供应商。首先,以基于机器视觉和深度学习的实战实训平台。为高职高专,大学,提供机器视觉实战实训的人才...[阅读全文]
2021-07-05 15:21:34 人气:99357
跨境电商脱口秀:炮哥刘智勇
炮哥的跨境电商六脉神剑理论、炮哥的跨境电商1357创业模型、炮哥的跨境电商行业快速传播方法论、炮哥的跨境电商合伙人模型...[阅读全文]
2021-07-03 20:33:52 人气:68721
建材家居短视频直播达人——陈宣平
建材家居短视频直播达人——陈宣平,2011年从事互联网行业,2012年进入建材行业媒体工作,主要负责新媒体事业部...[阅读全文]
2021-07-03 20:29:36 人气:93582
广东金麦福餐饮管理服务有限公司
广东金麦福餐饮管理服务有限公司有着多年来连锁经营、机关食堂承包、学校食堂承包、工厂食堂承包、厨房设计经验。致力于食堂承包经营管理...[阅读全文]
2021-07-03 20:25:31 人气:86247
颛孙宏鸽(净雨):书法艺术跨界探索与禅悟
颛孙宏鸽,法名净雨,圣贤名门之后裔,为颛孙子张第七十三代传人,祖籍山东省,中国著名作家、书画家,新闻工作者和社会活动者,公益热心人...[阅读全文]
2021-12-05 20:21:15 人气:71118


























































































































































































































