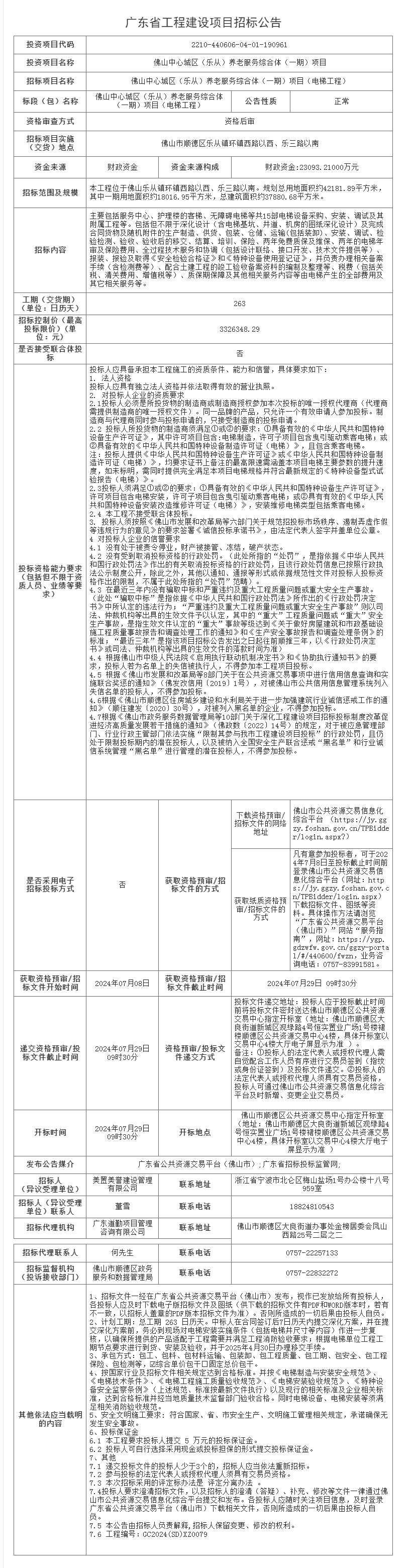
佛山中心城区(乐从)养老服务综合体(一期)项目(电梯工程)招标公告
时间:2024-07-09 人气:5129 来源:佛山市公共资源交易信息化综合平台 作者:
概述:本工程位于佛山乐从镇环镇西路以西、乐三路以南。规划总用地面积约42181.89平方米,其中一期用地面积约18016.95平方米,总建筑面积约37880.68平方米......
(声明: 网站所收集的部分公开资料来源于互联网,转载的目的在于传递更多信息及用于网络分享,并不代表本站赞同其观点和对其真实性负责,也不构成任何其他建议。本站部分作品是由网友自主投稿和发布、编辑整理上传,对此类作品本站仅提供交流平台,不为其版权负责。如果您发现网站上有侵犯您的知识产权的作品,请与我们取得联系,我们会及时修改或删除。 )
分享
微信
新浪微博
QQ空间
QQ好友
豆瓣
Facebook
Twitter
取消
资讯
招标
招聘
租售
美食
房产
展会
广佛
企业
积金
社保
户口
教育
特色
旅游
酒店
医疗
交通
办证
书院
代运营
风水
车辆
图片
移民
产业
综合体
市场
网红
画展
高明杨和盘活低效产业用地赋能经济发展!闲置存量→优质增量!
近年来,杨和镇持续推进低效产业用地整治提升工作。近日,广东锦顺自动化科技有限公司成功购入位于杨和镇银杏路的一宗闲置地块...[阅读全文]
2024-07-09 08:43:30 人气:2423
顺德均安全镇铺开多个重点治水工程!总投资达3.21亿元!
“原本南沙十字大涌未完成全面截污,部分的生活污水直排河涌,对南沙的卫生环境、水安全和鱼塘养殖有一定的影响...[阅读全文]
2024-07-09 08:34:52 人气:2314
长者每餐补贴12元!可就近选择这些长者饭堂……
1.低收入(月收入低于1800元)困难户里 70岁以上的独居或仅与残疾子女生活的老人;2.社保代管退休人员中月退休金2000元以下的60岁以上的独居及生活自理困难的老人;...[阅读全文]
2024-07-09 08:14:03 人气:2155
佛山高明区成功列入国家级渔业绿色循环发展试点
农业农村部近日印发了《关于同意山东省东平县等23个渔业绿色循环发展试点项目备案的通知》,广东省共有3个县区入选,佛山市高明区成功列入试点之一...[阅读全文]
2024-07-09 07:40:45 人气:2506
中国传统色彩美学,你不得不佩服老祖宗审美
谈及传统色彩,你会想到什么?是周董轻吟的“天青色等烟雨”,还是春晚《满庭芳·国色》的惊鸿一舞?,在这片文化沃土上,中国传统色彩观,如一幅绵延不绝的画卷...[阅读全文]
2024-07-08 10:40:04 人气:2579
广佛肇携手,推动科技成果转化形成新质生产力
向新提质·智赢未来”广佛肇科技产业融合交流会暨科技成果转化对接活动在肇庆举行,来自广佛肇三地科研服务平台,以及汽车、智能制造相关领域的企业代表和专家近200人参与...[阅读全文]
2024-07-08 08:27:14 人气:2480
深国际先进制造与空港供应链中心(二期)项目和富湾作业区码头项目签约落户佛山高明
深国际是物流基础设施开发及运营龙头企业,在佛山已投资建设3个项目,总投资70亿元。此次签约的先进制造与空港供应链中心(二期)项目总投资...[阅读全文]
2024-07-06 15:44:48 人气:2694
天润园艺小区:顺德的绿色桃源
小区以园艺为主题,精心打造了处处皆景的园林景观。从入口处的繁花似锦,到内部曲径通幽的小径旁错落有致的绿植...[阅读全文]
2024-07-06 09:38:45 人气:2285
佛山禅城首宗国有划拨留用地出租项目将建成高档庭院餐厅!投资1亿元!
佛山市禅城区南庄镇举办“百千万工程”了能项目签约仪式。禅城区首宗国有划拨留用地的“净地”出租项目——了能餐饮服务项目落地紫洞村...[阅读全文]
2024-07-06 08:09:31 人气:2717
2024年下半年征兵报名火热进行中!
男兵应征报名对象:高中(含中专、职高、技校)毕业生及以上文化程度的青年(含高校在校生),年满18至22周岁(2002年1月1日—2006年12月31日出生)...[阅读全文]
2024-07-06 07:36:57 人气:2485
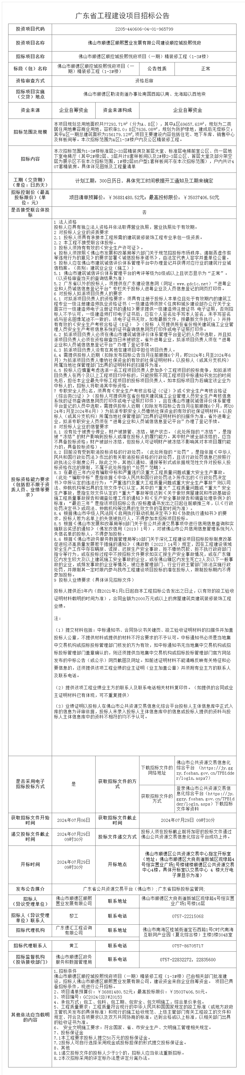
佛山市顺德区顺控城投熙悦府项目(一期)精装修工程(1-3#楼)招标公告
本项目规划总用地面积共77293.71㎡(分为A、B区),其中A区69657.63㎡,规划为二类居住用地兼容商业用地...[阅读全文]
2024-07-09 15:41:07 人气:3244
广东舞蹈戏剧职业学院音乐实训楼及学生宿舍7号楼室外水电建设工程招标公告
招标内容及规模:包含但不限于以下内容:本工程室外强电工程及弱电工程的开挖,管道、电缆、网络光缆的采购及敷设、调试等;地块内给排水工程及地块外给排水工程的开挖...[阅读全文]
2024-07-09 15:39:11 人气:2393
2024-2027年云东海国家湿地公园市政绿化养护项目招标公告
2024-2027年云东海国家湿地公园市政绿化养护项目招标项目的潜在投标人应在广东省政府采购网https://gdgpo.czt.gd.gov.cn/获取招标文件...[阅读全文]
2024-07-08 08:28:14 人气:2346
南海九江镇儒林湾基础设施建设项目敦上大道(新堤西路-九江大道)建设项目(一期 )(道路工程)工程监理招标公告
项目起点为新堤西路(上西村委会) ,终点为九江大道,全长约 0.739km,双向 6 车道桥梁及其辅道工程、双向 6 车道主路路基和软基处理等工程、双向 4 车道主路...[阅读全文]
2024-07-06 11:03:26 人气:4288
佛山市高明区中医院新院区升级改造工程项目勘察设计招标公告
按照三级中医院规模,对新院区(妇幼院区)现状门诊楼、住院楼及月子中心进行科室布局重新调整改造;拟新建综合大楼...[阅读全文]
2024-07-06 11:00:29 人气:1449
佛山市顺德区德珩置业有限公司容桂街道南区居委会宏基小区东侧地块新建项目-总承包工程招标公告
东侧地块为住宅用地,建设用地面积1219.06㎡,总建筑面积约3224.70㎡;拟建9栋不高于14米(以室外地坪标高为起算基点),层数不高于4层的住宅...[阅读全文]
2024-07-06 10:51:01 人气:1675
顺德龙江镇海傍街改造工程招标公告
龙江镇海傍街改造工程,位于佛山市顺德区龙江镇海傍街,工作内容包含市政部分、土建部分、绿化部分、安装部分...[阅读全文]
2024-07-06 10:29:30 人气:4006
佛山市顺德区伦教街道世龙工业园区提升改造工程招标公告
本工程位于佛山市顺德区伦教,项目主要建设内容为现状 11 条旧路改造、人行道改造、井盖等配套设施及景观节点美化提升,道路总长约6408m...[阅读全文]
2024-07-06 10:22:45 人气:1895
珠江三角洲水资源配置工程沿线工作井永久用电线路施工项目(佛山段)(第二次)招标公告
珠江三角洲水资源配置工程是国务院批准的《珠江流域综合规划(2012-2030年)》提出的重要水资源配置工程,也是国务院要求加快建设的全国172项节水供水重大水利工程之一...[阅读全文]
2024-07-06 10:18:46 人气:3086
顺德大良街道碧桂路以东、南国东路以南地块项目二期施工总承包工程招标公告
本项目为大良街道碧桂路以东、南国东路以南地块项目二期施工总承包工程。本项目位于佛山市顺德区大良街道...[阅读全文]
2024-07-05 15:45:20 人气:1419
佛山市三水区白坭镇公办幼儿园合同制工作人员招聘公告
白坭镇汇博幼儿园是由白坭镇教育指导中心举办的一所公办幼儿园,是白坭镇中心幼儿园分园,2024年秋季学期计划开办四个教学班...[阅读全文]
2024-07-09 15:18:51 人气:849
南海区第五人民医院公开招聘工作人员多名
登记完报名信息后,请务必将报名材料的电子版(扫描件或清晰照片)放在同一文件夹压缩打包后发送到南海区第五人民医院人事科邮箱...[阅读全文]
2024-07-09 07:59:24 人气:995
佛山市南海区文化馆招聘公益一类事业编制工作人员
近期,南海区委宣传部发布佛山市南海区文化馆招聘公益一类事业编制工作人员公告。招聘详情如下:...[阅读全文]
2024-07-09 07:53:49 人气:1135
向全国引进高层次人才!市季华中学师资力量将更雄厚
为进一步提升两所示范高中师资队伍,落实基础教育“新强师工程”,佛山计划在市外面向全国引进基础教育高层次人才20名...[阅读全文]
2024-07-08 15:12:53 人气:1448
佛山市禅城区国有资产监督管理局 下属企业招聘工作人员公告
佛山市禅城区储备粮油有限公司(下称粮油公司)招聘:贸易管理专员2名(应届生和非应届生各一名)。面向社会符合招聘职位条件的人员公开招聘。...[阅读全文]
2024-07-08 08:46:15 人气:1150
广东禅控大数据科技有限公司招聘市场营销中心经理
广东禅控大数据科技有限公司是禅城区属国企佛山高新产业投资集团有限公司(以下简称高新集团)下属全资子公司,现招聘市场营销中心经理1名...[阅读全文]
2024-07-08 08:42:39 人气:1220
顺德区容桂外国语学校招聘临聘教师若干名
语文、数学、英语、物理、化学、道法、历史、地理、生物临聘教师。1.具有本科或以上学历,初中以上教师资格...[阅读全文]
2024-07-07 16:31:53 人气:1462
顺德区容桂外国语高黎学校公开招聘临聘教师
将个人简历、毕业证、教师资格证、获奖证书、身份证及近期彩色全身生活照片1张(应届毕业生,要附上大学毕业的成绩总表)的电子资料发送至电子邮箱...[阅读全文]
2024-07-07 16:24:58 人气:1230
顺德区容桂实验学校公开招聘多名临聘老师
初中语文、数学、英语、物理、道德与法治、历史、地理、生物临聘老师。1.全日制本科及以上学历,专业对口;取得初中或高中教师资格证...[阅读全文]
2024-07-07 16:22:08 人气:1572
广东西南投资控股有限公司现面向社会招聘
广东西南投资控股有限公司(以下简称“西控公司”)下属企业佛山市淼汇房地产开发有限公司(以下简称“淼汇公司”)因工作需要...[阅读全文]
2024-07-07 16:17:32 人气:1382
顺德北滘镇朝亮小学西侧地块之四租赁项目竞投公告
佛山捷诚工程项目管理有限公司(以下简称:招标代理机构)受佛山市顺德区北滘镇土地发展中心(以下简称:出租人)委托...[阅读全文]
2024-07-08 08:28:19 人气:1920
顺德北滘镇朝亮小学西侧地块之三租赁项目竞投公告
佛山捷诚工程项目管理有限公司(以下简称:招标代理机构)受佛山市顺德区北滘镇土地发展中心(以下简称:出租人)委托...[阅读全文]
2024-07-08 08:28:17 人气:1670
顺德北滘镇工业园港前路南八号5栋201室、202室等共29宗物业租赁竞投项目竞投公告
佛山市顺德区公共资源交易中心北滘分中心受佛山市顺德区北滘镇怡兴物业管理有限公司的委托,对 北滘镇工业园港前路南八号5栋201室...[阅读全文]
2024-07-08 08:27:09 人气:1591
佛山市高明区杨和镇和兴顺建设投资有限公司杨和镇杜鹃路13号房屋及旁边空地出租招标公告
佛山市高明区杨和镇公共资源交易所受佛山市高明区杨和镇和兴顺建设投资有限公司的委托,定于2024年7月16日上午10:00在我所三楼开标室...[阅读全文]
2024-07-08 08:24:58 人气:1676
佛山市高明区荷城街道大成路以北、祥汇路以西网上拍卖出让
佛山市高明区荷城街道大成路以北、祥汇路以西;零售商业用地(加油加气站用地)为40年。自佛山市高明区荷城街道办事处交地之日起计算使用年限。...[阅读全文]
2024-07-06 10:01:25 人气:1976
佛山市禅城区文华路西侧、深宁路北侧网上挂牌出让
受佛山市自然资源局委托,本中心现采用网上挂牌方式出让以下地块的国有建设用地使用权,现将有关网上挂牌事项公告如下:...[阅读全文]
2024-07-06 09:59:28 人气:1979
南海桂城街道广东夏西国际橡塑城一期3号楼第四层A3-401物业租赁项目
租金采用预付方式。租金每月一次收取,承租方应在每月初的10日前将当月租金一次性付清给招租方,且承租方须按银行托收的方式缴纳租金。租赁期内,租金无递增...[阅读全文]
2024-07-06 09:57:29 人气:1614
佛山市高明区西江产业新城荷富大道以西、明湖北路以南网上拍卖出让
受佛山市自然资源局(以下称委托人)委托,本中心(以下称拍卖人)现采用网上拍卖方式出让以下地块的国有建设用地使用权...[阅读全文]
2024-07-04 16:43:49 人气:1824
佛山市高明区明城镇高明大道以北、纬七路以南网上拍卖出让
经佛山市人民政府批准,受佛山市自然资源局(以下称委托人)委托,本中心(以下称拍卖人)现采用网上拍卖方式出让以下地块的国有建设用地使用权...[阅读全文]
2024-07-04 16:40:01 人气:2062
南海桂城街道广东夏西国际橡塑城B641(第二次)物业租赁项目
佛山市南海区桂城街道南平西路广东夏西国际橡塑城二期6号楼B641;1.招租人:佛山市南海区兴夏物业开发有限公司...[阅读全文]
2024-07-04 16:36:01 人气:1491
三水云东海推出“广府菜三水荷花宴”团体标准
三水区云东海街道办事处举办了“放心消费美食集聚区双承诺单位”颁牌仪式暨“广府菜三水荷花宴”团体标准推广会。当天,云东海街道向10家餐饮店颁发“放心消费美食集聚区双承诺单位”牌匾...[阅读全文]
2024-06-16 09:03:27 人气:10569
美狮美高梅“蜀道”再度荣获米其林一星荣誉 正宗成都四川菜匠艺 勇获业界权威认可
【2024年3月14日,澳门】美高梅欣然宣布,旗下位于美狮美高梅内的餐厅“蜀道”在最新公布的《香港澳门米其林指南2024》中,再度获评为米其林一星餐厅...[阅读全文]
2024-03-14 21:05:58 人气:27469
佛山柱侯酱:一道美食背后的传奇故事
柱侯酱是佛山地区的特产之一,其名字来源于创始人梁柱侯。在清朝嘉庆年间,梁柱侯最初在佛山祖庙摆摊卖牛杂,因其发明了柱候酱...[阅读全文]
2024-02-02 15:47:47 人气:13382
石湾鱼腐:金黄鲜嫩,香滑可口
石湾鱼腐是一道源自中国广东省佛山市石湾镇的传统名菜,其历史悠久,口感独特,被誉为“岭南第一锅”...[阅读全文]
2024-02-02 15:46:11 人气:14275
岭南蒸水饺:皮薄馅嫩,鲜香可口
岭南蒸水饺是一道色香味俱佳的传统小吃,以其皮薄馅嫩、鲜香可口而著名。岭南蒸水饺的馅料通常包括猪肉、韭菜...[阅读全文]
2024-02-02 15:45:18 人气:17058
佛山沙口笋:美味与健康的完美结合
佛山沙口笋是广东省著名的特产,以其独特的口感和品质而受到广泛欢迎。沙口笋的产地位于佛山市内的东平河和汾江河交界处,这里土壤肥沃...[阅读全文]
2024-02-02 15:44:00 人气:11821
佛山祖传浸猪腰:一道美味的历史传承
佛山祖传浸猪腰是一道具有地方特色的传统美食,以其独特的制作工艺和口感而著名。在佛山地区,很多人都喜爱这道美食...[阅读全文]
2024-02-02 15:43:07 人气:9535
品味三水:探寻佛山市三水区的地道美食
官家豉油鸡。被评为“西南十大名菜”之一,是三水老字号金爪皇的特色菜。创始人官海文是三水粤菜大师之一...[阅读全文]
2024-01-23 14:43:28 人气:16556
禾杆盖珍珠:白坭疍家人的美食传奇
禾杆盖珍珠是一道传统美食,主要食材为禾秆、绿豆和五花肉。这道菜起源于白坭疍家先民所处的环境条件...[阅读全文]
2024-01-23 14:41:50 人气:14050
乐平大包:一道口感与文化并重的传统美食
制作乐平大包需要经过五个步骤:切、炒、和、封、蒸。首先,将所有馅料切成适当的大小,鸡肉、五花腩、鸡蛋、香菇、沙葛等...[阅读全文]
2024-01-23 14:36:27 人气:13543
顺德中万城:畅享舒适生活的理想家园
中万城小区的建筑设计独具匠心,采用了现代化的建筑风格,线条流畅,外观简洁大气。建筑外立面选用高品质的材料,不仅美观耐用...[阅读全文]
2024-07-09 11:13:47 人气:2065
招商曦岸:顺德的品质人居典范
招商曦岸的建筑外观独具特色,采用了时尚现代的设计风格,线条简洁流畅,色彩搭配和谐,让整个小区在周边建筑中脱颖而出...[阅读全文]
2024-07-09 11:11:26 人气:1669
万科翡翠江望:顺德的滨江品质之居
万科翡翠江望精心打造了多层次的绿化空间。绿树成荫的步道、错落有致的花坛、宁静的水景,让居民仿佛置身于一个宁静的公园之中...[阅读全文]
2024-07-09 11:10:10 人气:1797
万科花湾城:顺德的理想生活家园
小区的整体规划科学合理,建筑布局错落有致,充分考虑了采光和通风的需求。其建筑风格现代简约,线条流畅,外立面色彩和谐...[阅读全文]
2024-07-09 11:08:51 人气:1753
盛新桂苑:顺德的温馨港湾
小区的建筑设计独具匠心,融合了现代美学与实用功能。外观简洁大方,线条流畅,给人一种清新典雅的感觉。建筑质量上乘,经过精心施工...[阅读全文]
2024-07-09 11:06:59 人气:1883
佛山市顺德区春江韵翠:理想生活的品质之居
小区周边配套设施齐全,交通网络发达。临近多条主干道,公共交通线路丰富,让您轻松畅达城市各处。同时,周边商场、超市、...[阅读全文]
2024-07-09 11:05:33 人气:1269
佛山顺德万科水晶城:品质生活的璀璨明珠
小区地理位置优越,交通便捷。周边有多条公交线路,轻松连接城市各处。同时,临近高速公路出入口,方便居民自驾出行...[阅读全文]
2024-07-09 11:03:44 人气:1470
佛山顺德时代星英御岛:都市中的理想家园
该小区交通十分便利,紧邻城市主干道,无论是公共交通还是自驾出行都极为便捷。周边公交线路纵横交错,能迅速抵达城市的各个角落...[阅读全文]
2024-07-09 11:02:16 人气:1400
佛山顺德世茂国风滨江:品质人居新典范
小区地理位置优越,交通网络便捷发达。周边不仅有多条公交线路,还临近主要交通枢纽,让您无论是日常通勤还是外出游玩...[阅读全文]
2024-07-09 11:00:08 人气:1054
佛山顺德保利阅江台:临江而居的品质生活
该小区拥有得天独厚的地理位置,紧邻美丽的江边,尽享迷人的江景风光。闲暇时光,您可以漫步江边,感受江水的流淌和自然的气息...[阅读全文]
2024-07-09 10:58:22 人气:691
广东金融高新区连续13年亮相“金交会”
第十三届中国(广州)国际金融交易·博览会(下称“金交会”)在广州举行,作为广东金融强省战略基础平台、广东唯一的省级金融后台基地...[阅读全文]
2024-06-26 18:57:13 人气:22101
第40届中国(佛山)国际陶瓷及卫浴博览交易会开幕
4月18日,第40届中国(佛山)国际陶瓷及卫浴博览交易会(以下简称“佛山陶博会”)在佛山国际会议展览中心展馆正式开幕...[阅读全文]
2024-04-21 09:43:37 人气:18066
第40届佛山陶博会设有三大展馆 超800家展商参展
4月18日至21日,第40届佛山陶博会将在中国陶瓷城、中国陶瓷卫浴总部、佛山国际会议展览中心三大展馆举办。本届陶博会有哪些精彩亮点?记者探营带你抢先看...[阅读全文]
2024-04-18 15:18:16 人气:17353
第135届广交会4月15日开幕!628家佛企参展!
第135届中国进出口商品交易会(广交会)将在广州举办。佛山市出口展参展企业数量达628家,展位数1896个,其中品牌展位637个,一般性展位1259个...[阅读全文]
2024-04-12 09:38:01 人气:19737
第二届中国国际(佛山)预制菜产业大会闭幕
第二届中国国际(佛山)预制菜产业大会闭幕。为期3天的大会现场观展约11万人次,网络点击率破亿,现场交易、合作签约超16亿元...[阅读全文]
2024-03-19 11:00:48 人气:8877
第二届中国国际(佛山)预制菜产业大会开幕
第二届中国国际(佛山)预制菜产业大会开幕,来自全球十多个国家(地区)客商,我国超20个省份、超千家预制菜全产业链企业以及超千家预制菜采购商等齐聚展会...[阅读全文]
2024-03-17 11:10:00 人气:8973
全球家具行业瞩目:2024年龙江家具“两展”盛大启幕,揭秘家居行业新篇章!
第45届国际龙家具展览会和第35届亚洲国际家具材料博览会将于2024年3月16日至19日举行,再度聚焦全球家具行业的目光。届时,来自国内和全球各地的家具业参展商、经销商、采购商及同仁将齐赴盛会,共同见证、分享展会的盛况。展会延续了“五馆联展”的特色,展出面积达15万平方米。数千家品牌展商在展会上携新品、臻品亮相,为来自全国各地的客商呈现了一场规模盛大、品类齐全、潮流新品荟萃的家具盛会。...[阅读全文]
2024-03-09 08:50:39 人气:25183
家具展会 全球家具行业瞩目:2024年龙江家具“两展”盛大启幕,揭秘家居行业新篇章! 全球家具行业瞩目:2024年龙江家
第45届国际龙家具展览会和第35届亚洲国际家具材料博览会将于2024年3月16日至19日举行,再度聚焦全球家具行业的目光...[阅读全文]
2024-03-08 16:39:43 人气:45956
包装行业新春首秀,Sino-Pack包装展在广州盛大启幕!
2024年3月4日,在春日的暖阳下,一场规模盛大的包装行业盛会——【Sino-Pack中国国际包装展/PACKINNO包装制品与材料展】(简称Sino-Pack包装展)在广州广交会展馆B区拉开帷幕...[阅读全文]
2024-03-04 15:07:59 人气:7831
印包行业新春首秀,第30届华南印刷展标签展 今日在广州华丽启幕!
2024年3月4日,由中国对外贸易中心集团有限公司和雅式展览服务有限公司共同主办的第30届华南国际印刷工业展览会暨2024中国国际标签印刷技术展览会...[阅读全文]
2024-03-04 11:31:59 人气:6685
第二届粤港澳大湾区博士博士后创新创业大赛在南沙盛势启幕
第二届粤港澳大湾区博士博士后创新创业大赛启动仪式在广州南沙国际金融论坛(IFF)永久会址隆重举行,这场面向世界的大赛在“湾心”南沙盛大启幕...[阅读全文]
2024-07-08 08:17:36 人气:1838
广州明确公共场所AED配置规范 每个地铁站至少配置1台AED
以3~5分钟内获取AED并到达现场为原则配置,明确政务服务大厅、大型交通设施、大型商场、学校等公共场所配置数量;使用、管理主体每日对每台AED至少检查一次...[阅读全文]
2024-07-08 08:16:01 人气:1896
贴地“飞行”的高速磁浮列车不远了
由中国中车承担研制、具有完全自主知识产权的时速600公里高速磁浮交通系统在青岛成功下线。据了解,该项目于2016年10月启动...[阅读全文]
2024-07-03 14:59:03 人气:2704
汽车更新消费迎来小高峰 回收拆解产业迈向千亿级
汽车更新消费迎来小高峰,报废汽车回收量也随之大幅增加。有关机构预计,今年汽车回收将超过700万辆,回收拆解产业迈向千亿级市场规模...[阅读全文]
2024-07-03 14:57:37 人气:2652
多元市场推动中国对外投资合作增长
阿拉伯国家、中亚五国、拉美国家……由于这些区域的“一带一路”共建国家与中国的投资合作日益升温,助推中国对外投资合作继续保持增长态势...[阅读全文]
2024-07-03 14:57:32 人气:2502
广州首个!荔湾区全过程人民民主实践馆落成开馆
坐落在广州西关历史文化街区永庆坊的荔湾区全过程人民民主实践馆正式揭牌启用,这也是广州市首个区级全过程人民民主实践馆...[阅读全文]
2024-07-03 14:57:28 人气:2923
南岗街南岗经联社招聘工作人员的公告
根据工作需要,现我经联社公开招聘1名合同制工作人员,主要从事社区城市更新项目工作,具体事项公告如下:...[阅读全文]
2024-07-03 14:56:50 人气:2140
广州黄埔:年产30GWh动力电池项目试投产,百亿国风投大湾区基金落地
广州市政府与中国国新控股有限责任公司战略合作协议签署暨孚能科技广州基地试投产下线活动在中新广州知识城举行,凭借孚能科技广州基地“全能产品+超级工厂”优势...[阅读全文]
2024-07-03 14:56:42 人气:1901
广东广州:4个月珠江禁渔结束,查处涉渔“三无”船104艘
广州支队与公安、海警等单位协同配合实施好禁渔工作,共出动执法人员2972人次、船艇607艘次、车辆320车次,组织开展执法行动60次;深入渔船、渔港...[阅读全文]
2024-07-03 14:55:52 人气:1072
增芯项目启动投产,一期产能达2万片/月 芯片有了“增城造
这是国内首条12英寸智能传感器晶圆制造产线项目。该项目位于增城经济技术开发区核心区,一期投资70亿元,将建设月加工能力达2万片的12英寸MEMS制造生产线...[阅读全文]
2024-07-03 14:54:52 人气:1065
三水饮料产品出口港澳订单持续增加
百威 (佛山) 啤酒有限公司生产的1.1万升啤酒经佛山海关驻三水办事处关员现场查验和实验室检测合格后,装车启程运往香港...[阅读全文]
2024-07-01 09:23:15 人气:5505
佛企参与的4个项目获国家科技进步奖二等奖
此次佛山企业参与的4个获奖项目集中分布在芯片、家电、环保等绿色化、智能化领域。参与企业有广东佛智芯微电子技术研究有限公司...[阅读全文]
2024-06-28 09:48:10 人气:5962
佛山自行车龙头洛梵狄首建内变速器实验室
立足佛山,放眼全球。广东洛梵狄智能科技有限公司的发展顺应时代潮流,近日建成我国首个内变速器实验室。本周末公司董事长李激初将率队赴德国参加今年7月上旬在法兰克福举行的国际自行车展...[阅读全文]
2024-06-27 13:41:22 人气:6258
亚洲最大的坚果加工总部预计今年投产
在顺德区龙江镇南坑河柏工业区,广东坚果(南兴天虹)新总部基地项目正抓紧完成最后的施工安装,冲刺10月份全面投产...[阅读全文]
2024-06-27 08:54:40 人气:6269
全国首批“名特优新”认定入库名单公布 顺德1022家个体工商户获认定
国家市场监管总局近日公布了全国首批“名特优新”认定入库名单,其中,顺德共有1022家个体工商户成功入库,占全市认定总量的32.94%...[阅读全文]
2024-06-21 08:18:32 人气:2719
三水搭建供需对接平台,促本地农企与食品企业携手共赢
区内20余家食品企业、农产品生产企业、协作帮扶企业以及区食品行业协会、渔业产业协会等相关单位积极参与,展示了水果玉米、葡萄、苏丹鱼等丰富农产品...[阅读全文]
2024-06-16 09:03:29 人气:3228
全球纺织化学品龙头企业华南总部项目在三水奠基
传化集团华南总部基地新型功能化学品项目(以下简称“传化集团华南总部基地”)奠基仪式在大塘新材料产业园举行。项目总投资50亿元...[阅读全文]
2024-06-14 14:55:55 人气:3366
三水启动新一轮国资国企改革,四大区属企业集团揭牌亮相
四大区属企业集团揭牌,有关部门解读《佛山市三水区深化改革促进国资国企高质量发展的实施方案》(以下简称《方案》)。《方案》包含8个部分30条...[阅读全文]
2024-06-14 14:55:50 人气:3620
“万亿之城”文商旅 朋友圈再扩容
禅城区委书记严冰带队到长沙天心区开展招商考察和交流座谈活动,洽谈招引项目,深化务实合作。会上,禅城区经济和科技促进局与天心区商务局...[阅读全文]
2024-06-12 16:17:45 人气:1722
顺德企业包揽全省首批家用燃气具产品《湾区认证证书》
广东粤港澳大湾区认证促进中心近日发出广东首批家用燃气具产品《湾区认证证书》。其中,顺德企业生产的家用供热水燃气快速热水器等...[阅读全文]
2024-06-07 08:32:29 人气:2815
佛山市个人住房公积金贷款利率下调!
佛山市住房公积金管理中心发布通知称,根据《中国人民银行关于下调个人住房公积金贷款利率的通知》要求,自2024年5月18日起,下调个人住房公积金贷款利率0.25个百分点...[阅读全文]
2024-05-20 09:41:59 人气:18842
佛山住房公积金提取有新变化→
为进一步整合民生服务资源,加快推进民生用卡服务集成融合,佛山市住房公积金管理中心增加“佛山市社会保障卡”作为住房公积金提取划账银行账户...[阅读全文]
2023-11-02 11:26:54 人气:35290
佛山住房公积金新政8月起实施
据佛山市住房公积金管理中心消息,《佛山市住房公积金管理中心关于阶段性提高个人住房公积金贷款额度的通知》将于8月1日起实施...[阅读全文]
2023-07-25 14:59:21 人气:37393
在外市缴存公积金,这样也能申请贷款!
登录佛山市住房公积金管理中心网站【个人网上办事大厅(入口)】→主借款人登录→【我要办理】→【异地缴存明细申报】...[阅读全文]
2023-07-04 12:25:37 人气:38742
租房提取公积金有变化!7月1日起,最高可提取超6万元!
根据《佛山市住房公积金管理中心关于调整佛山市提取住房公积金支付房租有关事项的通知》(佛房金管〔2023〕29号),现将佛山市2023年度...[阅读全文]
2023-06-30 08:08:22 人气:38932
佛山公积金贷款上限拟提至50万/人,夫妻最高可贷100万
佛山市住房公积金管理中心发布《关于阶段性提高个人住房公积金贷款额度的通知(征求意见稿)》。其中提出,缴存职工个人申请的...[阅读全文]
2023-06-28 15:09:15 人气:35657
7月起多孩家庭住房公积金额度更高!提取额度上调好消息!
为贯彻落实党中央“租购并举”的决策部署,支持职工合理住房需求,根据《住房公积金管理条例》有关规定以及《住房城乡建设部 财政部 人民银行关于放宽提取住房公积金支付房租条件的通知》...[阅读全文]
2023-06-26 01:12:36 人气:38122
佛山职工租房提取额度上调!下月起公积金有新变化
职工在本市连续足额缴存住房公积金满3个月,本人及配偶在本市无自有住房且租赁住房的,可提取夫妻双方住房公积金支付房租...[阅读全文]
2023-06-16 10:06:06 人气:39966
住房公积金最新相关问题解答
在本市连续足额缴存住房公积金满3个月”是指职工在本市开设账户满3个月且已连续足额缴存住房公积金满3个月...[阅读全文]
2023-06-02 09:05:55 人气:40990
公积金提取额度上调,可按月提!多孩家庭额度更高!
职工在本市连续足额缴存住房公积金满3个月,本人及配偶在本市无自有住房且租赁住房的,可提取夫妻双方住房公积金支付房租...[阅读全文]
2023-06-02 08:59:27 人气:39472
佛山人才,租房有补贴!别忘了复核→
您此前已领取过租房补贴,但当前工作单位与资格申请时不一致,发生过同区工作单位变更,此时您应先完成【同区变更单位申请】后...[阅读全文]
2024-07-06 07:43:33 人气:29204
禅城区祖庙街道上门提供养老待遇资格认证服务
在祖庙街道行政服务中心工作人员的耐心服务和指导下,通过智能手机人脸识别等操作或现场收件等形式,60多名老人顺利完成了养老待遇资格认证...[阅读全文]
2024-03-31 08:42:27 人气:26674
3月21日开放参保!2024年“健康·佛医保”来啦
连续参保四年、三年或者两年无理赔的,医保目录内个人负担费用补偿、医保目录外个人自费费用补偿起付线分别下调...[阅读全文]
2024-03-19 14:57:59 人气:16822
一次申报、待遇直享!工伤保险“多件事一次办”全面升级
在佛山市社会保险基金管理局、市政务服务数据管理局、市行政服务中心的指导下,南海区作为争先示范区,从职工办事的难点堵点出发...[阅读全文]
2024-01-16 09:47:33 人气:31790
佛山新市民在支付宝办理居住证等业务,可领取专属医疗保险!
符合相关条件的新市民通过支付宝“佛山新市民服务通”在线办理相关业务,专享医疗保险投保后前两个月免费体验,包含好医保·门诊险产品以及好医保·长期医疗(0免赔)产品...[阅读全文]
2024-01-09 10:43:45 人气:30640
禅城社保推行“智能语音客服” 实现“政策找人”精准高效
养老保险待遇核定、养老资格认证,关系着养老待遇能否按时发放,是退休长者最为关切的事情。为满足群众需求...[阅读全文]
2023-12-30 11:21:11 人气:32899
佛山南海在全市首推!港澳居民可“掌上办”居民医保
据南海区政务服务数据管理局消息,南海在全市首推港澳居民参加城乡居民基本医疗保险“掌上办”,在南海生活的港澳人员可通过线上操作...[阅读全文]
2023-12-08 10:25:50 人气:21026
跨省异地看病怎么走医保,领你全流程办理→
推出“高效办成一件事”系列服务,助力提升办事便利和效率。今天推出“高效办成一件事”第1期:跨省就医直接结算...[阅读全文]
2023-12-05 11:12:02 人气:20226
佛山医保新规出台!事关住院、大病保险→
《佛山市基本医疗保险住院管理办法》按照“分类保障、统一管理,优化待遇、保障权益,提升服务、完善细节”的原则,对待遇和管理进行全面优化提升...[阅读全文]
2023-12-05 11:10:59 人气:18081
2024年度佛山居民医保申报开始啦!
为深入贯彻落实习近平总书记关于医疗保障事业的重要指示批示和重要讲话精神,提升居民医保参保率...[阅读全文]
2023-11-04 10:54:57 人气:15250
佛山户籍新政实施首月,申请人数升升升
佛山市发布了《佛山市人民政府办公室关于稳定居住就业入户事项调整的通知》(佛府办〔2024〕7号),自发布之日起施行...[阅读全文]
2024-06-28 07:57:44 人气:30419
佛山迎来新市民入户高峰
自5月13日佛山开始实施稳定居住就业入户新政以来,新市民入户申请积极性爆棚,佛山不少行政服务中心预约爆满。数据显示...[阅读全文]
2024-05-17 14:58:43 人气:17156
佛山入户新政解答:持有公寓可以入户吗?在哪办理?
从5月13日开始就可以申请办理。线上请到“粤居码”微信小程序申请(选择“其他户籍业务”—“市外迁入”—“稳定居住就业”)...[阅读全文]
2024-05-16 08:31:46 人气:16656
南海桂城新市民积分入户申请须知→
具有大学本科以上学历或者中级及以上专业技术资格且年龄在50周岁以下的,不受1年社保限制,申请时上1个自然月起在我市缴纳社会保险费即可按照...[阅读全文]
2024-05-13 09:47:07 人气:16531
佛山市孩子入学,入户要趁早!盘点入户方式→
在我市合法稳定就业满3年(连续缴纳社会保险满3年,或连续经商满3年,可互补叠加),并有合法稳定住所(含租赁)的人员,本人及其共同居住生活的配偶...[阅读全文]
2024-02-29 08:26:15 人气:17748
“佛山新市民积分计算器”帮你一键估算积分
本系统结果仅供参考,真实结果需前往佛山新市民通提交资料申请。本系统暂时只收录了全市积分,各区的加分项请参考区政策文件。...[阅读全文]
2023-12-31 10:52:27 人气:22018
佛山积分新标准发布!落户更容易!
在佛山办理居住证(暂住证)累计每满1年积20分,最高可积240分;在佛山参加社会保险的(职工基本养老保险、职工基本医疗保险...[阅读全文]
2023-12-28 16:01:46 人气:21299
佛山新市民:居住证一年要签注一次!这样操作1分钟完成续签
近日,家住高明区荷城街道的区女士欲为其丈夫代办居住证续签,但却被告知该业务不可代办。区女士的丈夫正在外地,又赶上居住证即将到期...[阅读全文]
2023-12-04 09:42:17 人气:20986
佛山市完善积分制服务管理制度 帮助更多新市民落户佛山融入佛山
指出积分制服务管理制度实施以来,较好满足了新市民入户需求,保障了新市民随迁子女平等接受义务教育权利,是我市入户政策和入学政策的有益补充...[阅读全文]
2023-12-01 11:17:02 人气:17958
2023年第三季度南海区各镇(街道)新市民积分入户分数及名单公示
2023年第三季度南海区各镇(街道)新市民积分入户积分汇总工作已完成,根据《佛山市新市民积分制服务管理办法》(佛府办〔2018〕45号)...[阅读全文]
2023-10-26 10:49:27 人气:19108
2024年佛山市禅城区公办初中积分生补录通知
根据《佛山市禅城区教育局关于印发2024年佛山市禅城区公办初中招生工作方案的通知》(禅教〔2024〕26号)的积分入学相关政策...[阅读全文]
2024-07-09 15:30:06 人气:1963
高考录取期间十大注意事项!考生看过来→
录取期间,考生和家长须了解所填相对应的各批次志愿投档录取时间安排,及时查询自己的录取情况...[阅读全文]
2024-07-09 15:14:59 人气:1692
2024年军队院校招收普通高中毕业生政治考核、面试及体格检查均合格考生名单公布!
现将2024年军队院校招收普通高中毕业生政治考核、面试及体格检查均合格考生名单公布如下(扫描下方二维码)。对结论有疑问的考生...[阅读全文]
2024-07-09 14:49:49 人气:1978
佛山市顺德区碧桂花城学校:培育未来的璀璨摇篮
佛山市顺德区碧桂花城学校是一所高品质、现代化的民办学校,以其优质的教育资源、卓越的师资队伍和全面发展的教育理念...[阅读全文]
2024-07-09 10:21:18 人气:2082
育人摇篮:佛山市顺德区陈村大都小学
佛山市顺德区陈村大都小学,坐落于美丽的陈村镇大都村,是一所承载着深厚教育底蕴和美好育人愿景的学校...[阅读全文]
2024-07-09 10:10:20 人气:1986
南海桂城公办学校转学插班摇号实施方案!7月16日摇号!
为规范义务教育阶段学校招生入学秩序,切实维护教育公平,努力让每个孩子都能享有公平而有质量的教育,根据国家、省市区的有关义务教育阶段学校招生文件精神...[阅读全文]
2024-07-09 07:49:29 人气:2294
佛山市高级中学管理天团到位,人员名单→
“今天,我要跟大家分享一个好消息,佛山市高级中学从区属学校调整为市属中学,马上会带来五个方面的‘增量’!”...[阅读全文]
2024-07-09 07:43:52 人气:1989
佛山高标准建设市高级中学,提升城市“软实力”
近日,佛山市对高明区第一中学、三水区实验中学办学体制进行改革,以两所学校为基础组建市属佛山市高级中学...[阅读全文]
2024-07-08 11:33:32 人气:1841
教育部开通资助热线,能为困难大学生提供哪些服务?
暑期教育部高校学生资助热线电话7月1日开通,各省区市和中央部门所属高校也同步开通了热线电话...[阅读全文]
2024-07-08 08:58:32 人气:1880
陈村庄头小学:育人的摇篮,成长的乐园
庄头小学始历经多年的发展和沉淀,形成了独特的校园文化。学校一直秉承着“以人为本,全面发展”的教育理念...[阅读全文]
2024-07-07 10:30:06 人气:2052
书院文化展、状元巡游、打卡体验,今天这场活动文化魅力值拉满!
高明区举办书院文化展暨盛世文昌·状元文化节,现场通过文化体验、景点打卡的方式,感受高明千年文脉的文化魅力。区委副书记、组织部部长...[阅读全文]
2024-05-22 10:29:38 人气:12889
“顺德鱼生”获全省首张餐饮行业湾区认证
近日,由广东捞德顺餐饮管理有限公司(容桂店)出品的“淡水鱼‘顺德鱼生’”获颁《湾区认证证书》,这是全省首张餐饮行业《湾区认证证书》...[阅读全文]
2024-05-10 14:14:47 人气:13905
佛山高明区明城村民夜校推出舞狮文化传承课
在明城镇村民夜校课堂上,一群对舞狮文化怀揣浓厚兴趣的市民沉浸在舞狮的欢乐之中。他们跟着老师的示范,探寻舞狮技艺的奥秘...[阅读全文]
2024-04-27 14:29:47 人气:16157
高明濑粉制作技艺入选市级非遗项目
佛山市人民政府正式公布了第八批市级非物质文化遗产代表性项目名录,高明区“高明濑粉制作技艺”成功入选。至此,高明区共有市级非遗代表性项目9项...[阅读全文]
2024-04-16 14:47:47 人气:18950
佛山祖庙2024年庙会4月11日~14日举行
4月11日~14日,为期四天的2024佛山祖庙庙会(“三月三”北帝诞)将在佛山市祖庙博物馆举办,包括春祭祈福、北帝出巡、酬神演戏...[阅读全文]
2024-04-09 09:27:59 人气:19698
佛山新增13项市级非遗项目
近日,市政府办公室公布佛山市第八批市级非物质文化遗产代表性项目名录,其中,咸水歌(顺德)、太极拳、牛皮鼓制作技艺(佛山)...[阅读全文]
2024-03-21 20:09:13 人气:20404
在行走中品味千年陶都新韵
时代中国总冠名特约“美丽佛山 一路向前”——2024佛山50公里徒步活动即将来临,你是否已在搜索沿途的风景?禅城线第六段徒步亮点已为你备好...[阅读全文]
2024-03-21 15:39:56 人气:15586
佛山禅城民俗活动朱紫街 解锁新玩法
岭南年俗欢乐节之“游朱紫·大红大紫”系列活动正式启动,市民游客相约朱紫街,共庆民俗盛事,共期美好生活。...[阅读全文]
2024-03-13 09:22:20 人气:17509
禅城南庄孔家文昌诞民俗活动:观开笔礼 玩剧本游 品状元宴
观一次儒家开笔礼、来一场沉浸式剧本游、品一桌特色状元宴……3月9日上午,南庄镇罗格孔家村文昌塔前锣鼓喧天...[阅读全文]
2024-03-12 09:11:07 人气:11803
高明区更合镇第十一届角仔民俗文化节举行
更合镇第十一届角仔民俗文化节在鹏鹄蘑菇庄园举行。近两千名市民游客在现场品尝了两万多只角仔,通过民俗美食感受“百千万工程”在更合落地的新成果...[阅读全文]
2024-03-12 09:08:05 人气:11332
魅力大都公园:城市中的绿色明珠
大都公园占地面积广阔,拥有丰富多样的景观和设施。步入公园,首先映入眼帘的是大片郁郁葱葱的绿地,如柔软的绿色地毯...[阅读全文]
2024-07-09 10:30:47 人气:1907
佛山农业公园:自然与田园的魅力交织
佛山农业公园,宛如一颗璀璨的明珠镶嵌在佛山的大地上,是一处集农业生产、生态保护、休闲旅游和科普教育为一体的综合性农业园区...[阅读全文]
2024-07-09 10:26:25 人气:1682
佛山市南风古灶向佛山市民及全国在校大学生免费开放
7月6日起,南风古灶4A级旅游景区向佛山市民及全国在校大学生免费开放,市民游客出示个人有效证件原件即可入园。...[阅读全文]
2024-07-06 15:35:24 人气:1989
顺德容桂“上新”3000平方米公园丨为绿美顺德充“植”!
穗香连心公园揭幕,细滘社区华基东公园、龙涌口村绿美涌景项目同步启动,一众积极助力建设绿美家园的村民代表获颁“绿美大使”称号...[阅读全文]
2024-07-05 08:07:43 人气:2120
夜游祖庙!安排!限时开放,特惠5元/人
除前殿、正殿、庆真楼、孔圣殿、黄飞鸿纪念馆、叶问堂、藏珍阁、岭南圣域—历史文化陈列展厅不开放外,其他地方均开放...[阅读全文]
2024-07-05 07:53:26 人气:2128
禅城休闲娱乐空间+6!“百企百园”项目持续推进!
近日,半月岛艺术设施公园、岭南天地八图里、东建天赋龙湾公园、屈龙角法治公园、张槎青商林公园、集创空间休闲公园6个项目完工并开放...[阅读全文]
2024-07-05 07:47:15 人气:2266
城市绿肺——佛山市南海区岳明公园
公园占地面积宽广,拥有丰富多样的景观和设施。一进入公园,便能感受到郁郁葱葱的植被带来的清新气息。园内种植了大量的树木...[阅读全文]
2024-07-04 16:27:35 人气:1767
奇幻仙境——佛山市南海区三山云海乐园
乐园占地面积广阔,拥有丰富多样的游乐设施。其中,最引人注目的当属高耸入云的摩天轮,当您乘坐其上,可将整个园区乃至周边的美景尽收眼底...[阅读全文]
2024-07-04 16:25:19 人气:1927
走进佛山市南海区东平水道河堤公园
公园依东平水道而建,拥有延绵的河岸线和广阔的绿地。河堤旁绿树成荫,种植着各式各样的乔木和花草...[阅读全文]
2024-07-03 09:41:26 人气:1914
感受佛山市南海区桂城半月岛生态公园的魅力风情
桂城半月岛生态公园位于佛山市南海区,是一座集自然生态、休闲娱乐、运动健身为一体的综合性公园...[阅读全文]
2024-07-03 09:38:59 人气:1441
佛山市顺德区碧桂花城大酒店:奢华与舒适的非凡之选
酒店的外观设计独具匠心,融合了现代建筑的简约大气与岭南文化的独特韵味。宏伟的建筑与周边优美的环境相得益彰...[阅读全文]
2024-07-09 10:23:57 人气:5931
免费住宿!禅城青年驿站正式营业!
为进一步优化人才环境,广泛吸引优秀青年人才到禅城就业创业,做好大学生来禅住房保障工作,加快建设青年发展型城市...[阅读全文]
2024-07-09 08:20:22 人气:6584
在陈村,邂逅蜂鸟客栈的温馨与独特
客栈地理位置优越,坐落在镇中心的繁华地段,却又闹中取静,周边交通便利。无论是前来游览陈村的美景...[阅读全文]
2024-07-07 10:32:09 人气:7636
陈村世纪湾酒店公寓:舒适与优雅的邂逅
公寓的外观设计独具匠心,现代时尚的建筑线条与周边环境相得益彰。步入公寓内部,宽敞明亮的大堂营造出温馨舒适的氛围...[阅读全文]
2024-07-05 11:13:04 人气:5500
陈村石洲大酒店:豪华与舒适的非凡体验
陈村石洲大酒店位于佛山市顺德区繁华的陈村石洲商圈,是一家集住宿、餐饮、会议、休闲娱乐为一体的综合性豪华酒店...[阅读全文]
2024-07-05 10:49:47 人气:4433
舒适之选——佛山市南海区桔寓酒店
佛山市南海区桔寓酒店是一家融合了现代设计与温馨服务的精品酒店,致力于为每一位宾客提供舒适、便捷和难忘的住宿体验...[阅读全文]
2024-07-04 16:08:21 人气:4078
佛山市南海区有戏影寓酒店——别具一格的光影之旅
酒店位于佛山市南海区的核心地段,交通便捷,周边配套齐全。无论是购物商场、美食街区还是休闲娱乐场所,都近在咫尺...[阅读全文]
2024-07-04 16:05:02 人气:2651
佛山南海利泰皇冠假日酒店——非凡的奢华体验
酒店员工秉承“以客为尊”的服务理念,以热情、周到和专业的态度为每一位宾客提供贴心服务,确保您在酒店度过愉快、舒适的时光。...[阅读全文]
2024-07-04 15:42:59 人气:2921
奢华与舒适的邂逅——佛山南海御园酒店
酒店的外观设计独具匠心,其宏伟的建筑造型与周围的城市景观相得益彰。步入大堂,宽敞明亮的空间内装饰着精美华丽的艺术品和舒适的休息区...[阅读全文]
2024-07-03 15:55:26 人气:3102
尊尚体验,尽在御都——佛山南海御都酒店
酒店的建筑外观气势恢宏,步入大堂,高挑的天花板和璀璨的水晶吊灯交相辉映,营造出奢华而大气的氛围。大堂的接待区服务人员热情周到...[阅读全文]
2024-07-03 15:50:58 人气:2893
陈村庄头医院:守护健康,传递温暖
佛山市顺德区陈村庄头医院是一所位于陈村庄头的综合性医疗机构,一直致力于为当地居民提供优质、全面的医疗服务...[阅读全文]
2024-07-07 10:23:46 人气:4447
重磅:原南方医科大学顺德医院眼科主任李志辉加入爱尔,出任顺德爱尔副院长!
近日,顺德爱尔眼科医院迎来一位重磅眼科专家的加入,原南方医科大学顺德医院眼科主任李志辉正式出任顺德爱尔眼科医院副院长一职...[阅读全文]
2024-06-22 07:56:59 人气:3240
高明中医院进校园开展脊柱侧弯筛查
为守护青少年脊柱健康,在区卫健局及教育局等的大力支持下,高明区中医院积极开展脊柱侧弯筛查进校园活动。近日,该院相关科室医护人员组成筛查小组走进高明区职业技术学校...[阅读全文]
2024-06-21 10:20:20 人气:2576
南海首个肿瘤医学中心成立,就在狮山!
华工附六院(南海医院)肿瘤医学中心暨佛山市肿瘤转化医学重点实验室正式揭牌成立,标志着医院在肿瘤综合诊疗、科学研究再迈出坚实的步伐...[阅读全文]
2024-06-20 07:41:07 人气:14427
佛山这些三甲医院有多牛?
佛山统计公报显示,截至2023年末,佛山全市共有卫生机构3083个,其中医院148个,卫生机构实有病床42248张。按照常住人口统计...[阅读全文]
2024-06-18 08:46:51 人气:15234
南海学子疫苗接种有专场!免预约→
中学生、大学生正处于青春期及性活跃期,且多为群体寄宿生活,有几率通过性途径、共用剃须刀、修足、文身等途径感染乙肝病毒...[阅读全文]
2024-06-18 08:23:48 人气:3834
佛山HPV疫苗二、四、九价供应充足
近期海南、广东等地公布了二价HPV疫苗采购中标价格,其中广东国产二价政府采购价降至86元。降价的另一面是供应量大增...[阅读全文]
2024-05-25 09:59:31 人气:7255
佛山禅城“两癌”免费筛查券5月6日9:00开抢!
2024年5月6日至30日,禅城区妇女“两癌”(乳腺癌、宫颈癌)免费筛查券将启动线上申领,共投放6000张免费检查券。届时,符合条件的禅城区妇女...[阅读全文]
2024-05-06 09:27:03 人气:8746
顺德爱尔眼科医院飞秒ICL晶体植入术顺利开展, 智能无刀为近视朋友高清视界护航!
近日,顺德爱尔眼科医院顺利完成了首台飞秒ICL晶体植入术。这一成功之举,标志着顺德爱尔眼科医院在屈光手术领域迈上了全新的台阶...[阅读全文]
2024-04-28 22:57:29 人气:11110
佛山市结核病防治所:防治结合,守护健康
佛山市结核病防治所是佛山市卫生健康局直属的公益一类事业单位,主要负责佛山市结核病的预防、控制、治疗和管理工作。该所拥有一支专业的医疗团队...[阅读全文]
2024-04-17 08:15:54 人气:12784
南海区这些公交线路、停车收费有调整→
为更好地服务办事群众,提高停车周转率,结合管理需要,南海区行政服务中心公共停车场将于2024年7月15日起调整收费规则,具体如下:...[阅读全文]
2024-07-09 14:58:01 人气:785
高明定制公交来了!上学、上班、出游等可定制专属出行线路!
在日常搭乘公交车,您可能遇到过这样的问题:有些目的地不能直接抵达,需要换乘;有些线路由于客流及路程等原因候车时间长...[阅读全文]
2024-07-09 08:48:48 人气:1163
三水云东海一路段将实施一个多月交通管制
三水区污水综合提升及配套建设工程一中心城区排水设施整治二标,经区交警部门审批同意,将对云东海博文路部分路段实施交通管制措施...[阅读全文]
2024-07-09 08:31:33 人气:1091
深中通道车流量最新公布!太火爆了!
根据深中通道管理中心监测数据显示,截至7月7日下午3时,深中通道开通后首周总车流量超过72万车次,日均车流量超10万车次...[阅读全文]
2024-07-08 15:55:29 人气:1073
走进佛山顺德梅华路:繁华与宁静交织的城市动脉
梅华路位于佛山市顺德区,是一条承载着丰富历史和现代活力的重要道路。它宛如一条亮丽的彩带,贯穿于顺德的城区之中...[阅读全文]
2024-07-08 15:37:01 人气:1344
探寻顺德金穗路:活力与魅力之途
金穗路周边汇聚了众多现代化的住宅小区,建筑风格独特,环境优美宜人。这里绿树成荫,花草繁盛,每到春天,道路两旁的花朵竞相绽放...[阅读全文]
2024-07-08 15:35:47 人气:1305
顺德牡丹路:风情与活力交织之路
牡丹路两旁矗立着各式各样的建筑,从现代简约风格的写字楼到具有岭南特色的住宅,融合了时尚与传统元素...[阅读全文]
2024-07-08 15:32:41 人气:915
顺德红棉路:繁华与宁静的交响曲
红棉路的交通规划科学合理,路面宽敞平坦,车辆川流不息却秩序井然。道路标识醒目清晰,为行人和驾驶者提供了明确的指引...[阅读全文]
2024-07-08 15:28:43 人气:1131
禅城区岭南大道(季华路-绿景路)围蔽施工!绕行提醒!
为进一步提升供水保障能力,近期将实施岭南大道(季华路-绿景路)给水管改造工程。因施工需要,2024年7月9日0时起...[阅读全文]
2024-07-08 15:06:23 人气:822
顺德户政、不动产和商事登记业务办理量呈井喷式增长
当前,顺德区户政、不动产和商事登记业务办理需求呈现井喷式增长,据悉,顺德区、镇(街道)两级强联动,出实招、解民忧,通过加号源...[阅读全文]
2024-06-21 10:24:04 人气:11774
学生出入境业务办理有变化!
1.预约禅城、南海、高明、三水区专场服务的,可通过“广东出入境”微信公众号预约;2.预约顺德区专场服务的,可通过“顺德政务百事通”微信公众号预约...[阅读全文]
2024-06-13 09:46:08 人气:14381
佛山禅城区民政局大年三十正月十五都可办理婚姻登记
春节将至,有不少想趁农历新年和心爱之人喜结连理、完成“人生大事”的市民。大年三十当天可以进行婚姻登记吗?2月14日“情人节”正值春节假期...[阅读全文]
2024-01-26 10:30:02 人气:31254
禅城石湾镇街道便民服务中心揭牌启用
石湾镇街道便民服务中心近日揭牌启用,新大厅两层共4700平方米,开设55个综合服务窗口,承接社保、卫健、市监等11个职能部门400多个事项...[阅读全文]
2024-01-23 10:01:33 人气:35749
禅城高明三水开设出入境办证“学生专场”,周末也能办!
2024年1月7日、14日两个周日全天(8:30-12:00,14:00-17:30)。在禅城区就学的未满16周岁在校中小学生(学生户籍为本省及省外户籍,不含港澳台居民)。...[阅读全文]
2024-01-08 15:37:37 人气:35506
佛山三水区特定人员参加工伤保险工伤认定申请办事指南
从业单位应当在职工发生事故伤害或者被诊断、鉴定为职业病之日起30日内(不含事故当日),向从业单位所属镇街公共服务办公室负责工伤认定经办窗口提出工伤认定申请...[阅读全文]
2024-01-07 10:39:15 人气:35148
佛山三水区工伤认定申请事项办事指南
用人单位应当在职工发生事故伤害或者被诊断、鉴定为职业病之日起30日内(不含事故当日),向所属镇街公共服务办公室负责工伤认定经办窗口提出工伤认定申请...[阅读全文]
2024-01-07 10:24:36 人气:33172
佛山市禅城区石湾镇街道惠景协税站、玫瑰东协税站搬迁整合的公告
为打造标准化、规范化的纳税服务环境,更好的服务于广大企业和人民群众,优化街道营商环境,石湾镇街道惠景协税站...[阅读全文]
2023-12-19 16:06:13 人气:36063
佛山市禅城区石湾镇街道行政服务中心搬迁公告
为打造标准化、规范化、便利化的政务服务环境,更好的服务于广大企业和人民群众,优化我街道营商环境,佛山市禅城区石湾镇街道行政服务中心...[阅读全文]
2023-12-14 15:11:31 人气:35472
三水区行政服务中心蝉联人民网县级“民心汇聚单位”
2023年度人民网网上群众工作单位名单发布,三水区行政服务中心名列其中,蝉联县级“民心汇聚单位”称号。今年以来,三水区行政服务中心共收到人民网留言389条...[阅读全文]
2023-12-06 09:52:20 人气:34271
庄子素解 第二章 徐无鬼
徐无鬼因女商见魏武侯,武侯劳之曰:“先生病矣!苦于山林之劳,故乃肯见于寡人。”徐无鬼曰:“我则劳于君,君有何劳于我!君将盈耆欲...[阅读全文]
2023-02-09 09:38:10 人气:49872
庄子素解 第一章 庚桑楚
老聃之役有庚桑楚者,偏得老聃之道,以此居畏垒之山。其臣之画然知者去之,其妾之挈然仁者远之。拥仲之与居,鞅掌之为使。居三年,畏垒大壤...[阅读全文]
2023-02-08 10:52:56 人气:47252
庄子素解 第十五章 知北游
知北游于玄水之上,登隐弅之丘,而适遭无为谓焉。知谓无为谓曰:“予欲有问乎若:何思何虑则知道?何处何服则安道?何从何道则得道?...[阅读全文]
2023-02-07 08:44:53 人气:48282
庄子素解 第十四章 田子方
田子方侍坐于魏文侯,数称谿工。文侯曰:“谿工,子之师耶?”子方曰:“非也,无择之里人也;称道数当,故无择称之。”文侯曰:“然则子无师邪?...[阅读全文]
2023-02-06 09:41:31 人气:47574
庄子素解 第十三章 山木
【原文】庄子行于山中,见大木枝叶盛茂,伐木者止其旁而不取也。问其故,曰:“无所可用。”庄子曰:“此木以不材得终其天年。...[阅读全文]
2023-02-02 08:43:02 人气:47878
庄子素解 第十二章 达生
达生之情者,不务生之所无以为;达命之情者,不务知之所无奈何。养形必先之以物,物有余而形不养者有之矣;有生必先无离形...[阅读全文]
2023-01-31 09:26:23 人气:51522
[东方哲学] 一处不立 处处能立
一处不立 处处能立;亦即任何角度与立场都不立,任何角度与立场都能立;也即全然地、无条件地接纳与随机(缘)起用;云门禅三句:涵盖乾坤,截断众流,随波逐流...[阅读全文]
2022-06-08 08:31:38 人气:52563
获取深度世界真相信息的两种途径
人获取外部信息的最原始、最基础的方式就是感觉;感觉信息来源的最初端口就是感觉器官;感觉器官的阀域与自身承受力决定了人感知外部环境的上下极限...[阅读全文]
2022-06-08 08:26:00 人气:50489
物理学遇到意识素解(7)
如果一位值得信赖的朋友告诉你一些似乎可笑的事情,你会尝试着揣摩他或她可能的真实意思。值得信赖的物理学演示就告诉了我们某些看似荒谬的东西。因此,我们试图解释这些结果可能的真正意思。...[阅读全文]
2019-12-16 09:48:47 人气:39256
海外需求萎靡背后:美国进口全面收缩、欧盟现结构性变化
5月中国进出口商品总值为5011.91亿美元,同比下降6.2%。其中出口总值2834.99亿美元,同比下降7.5%;进口总值2176.92亿美元...[阅读全文]
2023-06-24 20:30:07 人气:33343
欧洲议会已批准通过《新电池法》,新能源卖家将面临更加严格的考验
近日,欧洲议会议员以 587 票赞成、9 票反对和 20 票弃权通过了与理事会达成的一项协议(针对在欧盟销售的所有类型电池的设计、生产和废物管理的新规定-《新电池法》)...[阅读全文]
2023-06-24 20:28:34 人气:19983
美国亚马逊的销售税和免税的州有哪些?
美国的销售税是美国州和地方政府对商品及劳务,按其销售价格的一定比例征收的一种税款,是在美国发生消费的时候,由消费者一方缴纳的税款...[阅读全文]
2023-06-24 20:27:41 人气:33363
Amazon 店铺代运营案例:家居类目
窗帘,浴帘的工厂,工厂OEM实力非常强,专注于传统外贸贴牌,国内天猫京东都有店,想要扩展海外渠道...[阅读全文]
2023-06-24 21:41:21 人气:22926
Amazon 店铺代运营案例:户外类目
效果:宏那运营团队进行账户诊断后,重新调整了广告,优化了产品线。进行2个月的调整后,销售额增长180%...[阅读全文]
2023-06-24 21:38:22 人气:22280
Amazon 店铺代运营案例:家居类目
吸尘器类目,宏那团队根据客户工厂优势,放弃竞争激烈的美国站点,选择切入日本站点,第三个月单品达到7W美金销售额...[阅读全文]
2023-06-24 21:36:20 人气:22433
Amazon 店铺代运营案例:饰品类目
目前效果:通过半年的测试留存,和铺货老链接的优化,日出单在平均700单左右,同比增长100%;由单SKU日均平均出单5-10单左右...[阅读全文]
2023-06-24 21:34:33 人气:13905
Amazon 店铺代运营案例:宠物类目
目前效果:运营人员一年内通过选品测试留存,现平均日销售额8000美金,每天单款SKU出单60个左右,SKU12个,月度销售额在30W美金+...[阅读全文]
2023-06-24 21:31:31 人气:10155
Amazon运营团队老师介绍:simon
有8年的亚马逊运营经验,为20+ 多个品牌工作过,其中包括类目 Top10的卖家。擅长运营广告...[阅读全文]
2023-06-24 21:16:54 人气:10454
Amazon运营团队老师介绍:Fanny
Fanny:7年亚马逊操盘经验,擅长广告,运营策略制定,并着手从0-1打造过多个百万级别的项目;统筹各个项目的开展计划...[阅读全文]
2023-06-24 21:11:52 人气:6720
卧室家居风水布局:打造舒适与和谐的睡眠环境
卧室作为我们日常休息和恢复精力的场所,其家居风水布局对于居住者的身心健康和家庭和谐有着不可忽视的影响。了解并遵循卧室的风水原则,可以为您打造一个舒适、和谐的睡眠环境...[阅读全文]
2024-02-20 09:46:18 人气:15713
客厅家居风水布局:营造和谐与繁荣的社交空间
客厅作为家庭的核心区域,是家人聚会、招待客人的重要场所。一个和谐的客厅家居风水布局,不仅可以提升居住者的生活品质,还能为家庭带来好运和繁荣。...[阅读全文]
2024-02-20 09:44:52 人气:17185
餐厅家居风水布局:打造美味与和谐的用餐环境
餐厅作为家庭中重要的功能区域,不仅是家人用餐的地方,也是与亲朋好友聚会交流的场所。一个好的餐厅家居风水布局,能够提升家庭成员的食欲,增强家庭和谐氛围...[阅读全文]
2024-02-20 09:43:33 人气:16362
卫生间家居风水布局:打造舒适与和谐的卫浴空间
卫生间作为家庭中私密且重要的功能区域,其家居风水布局对于家庭成员的身心健康和家庭和谐有着不可忽视的影响。一个好的卫生间家居风水布局,能够提升家庭成员的幸福感,增强家庭的正能量。...[阅读全文]
2024-02-20 09:39:02 人气:15332
为什么家居不宜挂太多红色装饰物?
健康平安人生,一定要认识和拥有3个贵人:西医(治标)、中医(治本)、易医(治根)。当西医不行就要找中医...[阅读全文]
2022-06-25 21:03:39 人气:66556
如何将一间旧厂房催旺吉运?
企业新入驻旧厂房,如何做到催旺吉运,达至丁财两旺的效果?这就需要风水的综合策划:大门口形象包装,出入口的八卦方位...[阅读全文]
2022-06-25 21:01:04 人气:70371
装修前规划风水,好处多多
现在越来越多的人认识科学风水的好处,看风水已经是很平常的事。在装修前,先邀请风水师前来勘察毛坯房环境...[阅读全文]
2022-06-25 20:58:23 人气:65273
三角形的办公室如何化解?
方正规整的办公室气场稳定,三角形或不规整的办公室气场混杂,卦位不全,锐气回冲,形成老总思维不定,判断能力减弱。将三角形地方加上屏风...[阅读全文]
2022-06-21 20:33:27 人气:67492
工厂机器为什么不能放在车间中心点
工厂老板由于对风水不熟悉,为了方便,将重型机器设备放在车间〈宅)中心。宅中心为太极点,玄空风水叫“五黄大煞”,只能静不能动,如遇某年的流年凶星飞临该位...[阅读全文]
2022-06-21 20:29:46 人气:64215
最新!即日召回72万辆汽车
自即日起,召回2008年3月5日至2016年9月29日期间生产的东风雪铁龙世嘉两厢、三厢汽车,共计710301辆...[阅读全文]
2024-07-09 08:39:18 人气:5136
领克07 EM-P通关托底后高空坠落挑战,以超标安全打造插混轿车安全新标准
日前,领克07 EM-P以全优成绩通过TOP Safety国内首次托底后高空坠落挑战。此次挑战由领克07 EM-P携手中汽信科举办...[阅读全文]
2024-06-29 06:58:32 人气:5778
最高可享1万元!汽车以旧换新补贴申领指引→
据商务部等部门4月印发的《汽车以旧换新补贴实施细则》(以下简称《细则》),报废符合要求的旧车并购买新车的消费者...[阅读全文]
2024-06-20 15:38:48 人气:11554
一手精品车2016年汉兰达豪华版七座,2.0T首付1.5万
新上架,准2016年汉兰达豪华版七座,2.0T排量,一手精品车,已过查搏士,小跑10万公里,配置丰富。支持分期,首付1.5万。...[阅读全文]
2024-06-05 16:01:41 人气:5643
佛山汽车“置换更新”补贴申领开启!最高补贴8000元!指引→
佛山开展汽车“置换更新”活动,对消费者售卖本人名下佛山号牌车辆(非运营性乘用车),并向参与活动的汽车销售企业购买新能源车或符合国六排放标准的燃油车(新车)...[阅读全文]
2024-05-20 09:45:34 人气:6995
汽车“置换更新”消费券申请系统,正式上线!
在佛山市售卖,佛山号牌,在2023年12月31日前注册登记在本人名下,并在2024年4月1日至2024年8月31日期间发生所有权转移...[阅读全文]
2024-05-13 10:35:05 人气:9614
顺德伦教一批企业参与汽车“置换更新”消费券补贴活动
好消息,到伦教买车,可享受高额补贴。近期,顺德区经济促进局印发了《2024年顺德区发放汽车、家电“以旧换新”消费券补贴工作方案》...[阅读全文]
2024-05-05 09:52:55 人气:10733
《汽车以旧换新补贴实施细则》印发 汽车以旧换新最多可领万元补贴
商务部、财政部等7部门联合印发了《汽车以旧换新补贴实施细则》(以下简称《细则》),明确了汽车以旧换新资金补贴政策。根据《细则》...[阅读全文]
2024-04-28 09:33:51 人气:5457
经典之上 再度加码 庆铃五十铃新100P轻卡佛山上市
古韵与现代交织,传承与创新共舞。3月7日庆铃五十铃新100P登陆广东佛山,再次激荡轻卡品质化.0新气象。行业专家...[阅读全文]
2024-03-08 15:15:28 人气:20662
欧拉闪电猫放“价”没够 等等党可以出手了!
春风裹挟着几分暖意缓缓而来,生活、工作渐入佳境的同时,又怎可辜负这大好春光,赏景、踏青也该提上日程啦!3月1日至31日,欧拉闪电猫开启新一轮购车福利大放送...[阅读全文]
2024-03-03 15:38:49 人气:6482
家具盛宴!第 45 届国际龙家具展览会震撼启幕!
全球家具看顺德,顺德家具看龙江。家具产业是龙江的根基,也是龙江和顺德的亮丽名片。经过五十多年的发展...[阅读全文]
2024-03-17 09:55:30 人气:16640
佛山机场重建航站楼进度刷新!效果图曝光!
按照建设目标和设计规划,由中国联合航空出资建设的新航站楼预计在2024年上半年完成建设并投入使用...[阅读全文]
2023-12-25 09:23:04 人气:31376
佛山国家高新技术产业开发区
佛山高新技术产业开发区(以下简称“佛山高新区”)于1992年12月经国务院批准成立,是全国最早的53个国家高新区之一...[阅读全文]
2023-08-27 21:28:39 人气:11131
佛山意美家卫浴陶瓷世界
意美家,全称意美家卫浴陶瓷世界(Casa Ceramics&Sanitarywares Mall),位于广东省佛山市禅城区季华四路与雾岗路口交汇处,原名为“河宕陶瓷批发直销仓”...[阅读全文]
2023-08-27 21:26:18 人气:11110
澳大利亚技术移民移民
澳洲技术移民是为了引进海外人才,促进澳洲劳动力市场平衡和发展而推出的移民政策,不仅适用于国内有专业技能的技术人才,也适用于在澳留学生,且移民成本低...[阅读全文]
2022-07-07 22:07:38 人气:54799
加拿大BC省雇主担保移民
新政策自2015年1月1日起开始实施。新政后增加了SIRS打分系统,每月公布2次分数,达到此分数的要求的申请人将被移民局选中。因此只要你的职业在加拿大NOC职业列表或职业列表中...[阅读全文]
2022-07-07 22:03:09 人气:55201
美国eb3雇主担保移民
美国eb3雇主担保移民 Other works按照美国移民法,职业移民划分为五类。而EB-3就属于职业移民的第三优先。EB-3职业移民的第三优先类别包括熟练工人、学士学位持有人以及其它工人...[阅读全文]
2022-07-07 21:59:21 人气:53505
马来西亚永久居留(红卡)
PR是PermanentResident的英文缩写,中文是永久居留的意思。获得PR, 就是获得永久居留身份证。 马来西亚永久居留(红卡)是大马政府授予给外国人士的永久居留身份证...[阅读全文]
2022-07-07 21:41:23 人气:54902
徜徉大都村花卉世界,领略自然之美
在佛山市顺德区,有一个令人陶醉的花海胜地——大都村花卉世界。这里是花的海洋,是色彩与芬芳的交融,是自然与艺术的完美结合...[阅读全文]
2024-07-09 10:19:28 人气:1709
佛山市顺德区跨世纪发展的辉煌征程
自世纪之交以来,顺德区凭借其得天独厚的地理位置和敢为人先的创新精神,在经济领域实现了跨越式的增长。从传统的制造业起步...[阅读全文]
2024-07-09 10:15:06 人气:1837
探寻佛山顺德陈村石洲岗北工业区的发展脉搏
石洲岗北工业区地处陈村镇的核心地段,交通便捷。它紧邻主要交通干道,距离高速公路入口较近,便于货物的运输和人员的流动...[阅读全文]
2024-07-07 10:35:13 人气:1910
走进佛山市顺德区兰花生物科技园
兰花生物科技园占地面积广阔,规划科学合理。园区内分为多个功能区域,包括现代化的温室种植区、研发中心、交易展示区以及休闲观光区...[阅读全文]
2024-07-06 16:10:57 人气:2251
走进佛山市顺德陈村岗石工业区
佛山市顺德陈村岗石工业区是陈村镇重要的产业聚集地之一,经过多年的发展,已形成了独特的产业特色和经济格局...[阅读全文]
2024-07-06 16:08:36 人气:1890
探秘佛山市顺德区圆通产业城
佛山市顺德区圆通产业城是一个现代化、综合性的大型产业园区,在推动地区经济发展和产业升级方面发挥着重要作用...[阅读全文]
2024-07-06 16:05:43 人气:1922
佛山国通保税物流中心:顺德贸易的枢纽
该保税物流中心地理位置优越,交通网络发达,能够便捷地连通港口、机场和主要交通干线,为货物的快速集散提供了有力保障...[阅读全文]
2024-07-05 10:53:01 人气:1504
顺德跨境电子商务产业园:开启顺德跨境贸易新时代
顺德跨境电子商务产业园拥有完善的基础设施,包括现代化的办公空间、仓储设施以及高速稳定的网络通信系统...[阅读全文]
2024-07-05 10:51:00 人气:1830
陈村石洲工业区:顺德产业发展的活力之地
石洲工业区地理位置优越,交通便利。它紧邻多条主要交通干道,方便货物的运输与人员的流动,距离重要的物流枢纽也相对较近...[阅读全文]
2024-07-05 10:47:57 人气:1142
佛山市南海区林岳翔宇工业区:产业集聚与创新发展的活力之地
林岳翔宇工业区位于佛山市南海区,是当地经济发展的重要支撑之一。其地理位置优越,交通便利,紧邻广州南站,周边有多条高速公路和城市主干道...[阅读全文]
2024-07-05 10:24:26 人气:1117
国通广场:顺德的璀璨商业明珠
在建筑设计上,国通广场独具特色,外观现代时尚,线条流畅,彰显出大气与活力。内部装修精致典雅,空间布局合理...[阅读全文]
2024-07-05 10:54:14 人气:3657
南海璀璨明珠——佛山市南海区富罗恩斯广场
富罗恩斯广场占地面积广阔,建筑设计独具特色,融合了现代美学与实用功能。整个广场外观宏伟壮观,线条流畅,充满了时尚与活力...[阅读全文]
2024-07-04 16:22:07 人气:3741
崛起的创新高地——佛山市南海区广佛云谷
该区域地理位置优越,交通网络发达,紧邻广佛两地重要的交通枢纽,便于人才、物资的快速流通。周边城市配套资源丰富...[阅读全文]
2024-07-04 16:10:24 人气:3357
魅力绽放:佛山市南海区亿骏广场全解读
亿骏广场位于南海区的核心商圈,交通脉络发达,多条公交线路在此设有站点,方便顾客往来。其周边住宅密集...[阅读全文]
2024-07-04 10:51:40 人气:3488
佛山市南海区虹港(国际)时尚创意港:引领时尚潮流的创意之港
该创意港定位于打造成为华南地区最具影响力的时尚创意产业集聚地,集时尚设计、研发、展示、销售、培训等多功能于一体...[阅读全文]
2024-07-03 10:08:15 人气:3352
佛山市南海区集嘉广场:繁华荟萃的商业中心
集嘉广场交通极为便利,周边公交线路密布,临近多个重要交通枢纽,无论是自驾还是乘坐公共交通都能轻松抵达...[阅读全文]
2024-07-03 10:02:22 人气:3008
佛山市南海三山好好多广场:繁华荟萃的购物休闲地标
佛山市南海三山好好多广场是一座综合性商业中心,为当地居民和游客提供了丰富多样的购物、餐饮和娱乐体验...[阅读全文]
2024-07-03 09:53:37 人气:2041
鹏瑞利季华广场:南海区的潮流汇聚地
鹏瑞利季华广场地处南海区的核心地段,交通网络四通八达,多条公交线路和地铁线路在此交汇,使得顾客能够轻松便捷地抵达...[阅读全文]
2024-07-01 15:53:38 人气:2266
繁华深厚的祖庙大街:佛山禅城区的历史与风情
祖庙大街位于禅城区祖庙街道中部,东北起于文明里,西南至天地路,与麒麟社相交,全长0.1千米,宽4米,地板砖路面...[阅读全文]
2024-07-01 09:26:03 人气:1946
顺联公园里:南海区的时尚生活新地标
顺联公园里坐落在佛山市南海区,是一座集购物、餐饮、娱乐、休闲等多种功能于一体的综合性商业中心...[阅读全文]
2024-06-30 07:20:16 人气:2151
繁华大都市场:生活的缤纷舞台
走进市场,首先是蔬果区,五颜六色的蔬菜水果整齐摆放。新鲜的青菜还带着清晨的露珠,红彤彤的苹果散发着诱人的香气,各种各样的时令水果和蔬菜琳琅满目...[阅读全文]
2024-07-09 10:29:13 人气:6819
走进佛山花卉批发市场,探寻花的缤纷世界
花卉品种丰富多样,应有尽有。从常见的玫瑰、百合、康乃馨,到稀有的进口花卉,以及各类盆栽植物、多肉植物和观赏苗木,都能在这里找到...[阅读全文]
2024-07-09 10:18:30 人气:4910
探秘佛山市顺德区湖南苗木批发市场
这个市场地理位置优越,交通便利,无论是本地采购还是外地运输都十分便捷。市场占地面积庞大,一眼望去,郁郁葱葱的苗木连绵成片...[阅读全文]
2024-07-09 10:16:40 人气:6285
庄头市场:繁华与便利的交织之所
庄头市场地理位置优越,交通便利,周边公交线路众多,便于居民前来采购。市场占地面积广阔,拥有宽敞的室内和室外空间,摊位布局合理...[阅读全文]
2024-07-07 10:22:19 人气:7087
佛山市南海区平洲南顺二手机械市场:机械交易的宝藏之地
佛山市南海区平洲南顺二手机械市场是一个在当地乃至周边地区极具影响力和规模的二手机械交易场所。...[阅读全文]
2024-07-05 10:04:32 人气:7306
佛山市南海区平洲顺利市场:繁华与便利的交汇之所
顺利市场拥有琳琅满目的商品。从新鲜的蔬菜水果、鸡鸭鱼肉,到各类粮油副食、日用百货;从本地特色的农产品,到来自全国各地的特色货品...[阅读全文]
2024-07-05 10:03:12 人气:6499
繁华市井——佛山市南海区林岳市场
林岳市场地理位置优越,交通便利,周边居民小区密集,为其带来了源源不断的人流。市场占地面积较大,布局规划合理,分区明确...[阅读全文]
2024-07-04 16:18:47 人气:6923
佛山南海莱集平洲新市场:繁华与民生的交汇
莱集平洲新市场位于佛山市南海区,是当地居民日常生活中不可或缺的一部分,也是展现当地商业活力和人文风情的重要场所...[阅读全文]
2024-07-04 11:14:52 人气:6564
佛山市南海区平胜麻洪市场:活力多元的商贸聚集地
这里汇聚了新鲜的果蔬、生肉禽蛋、海鲜水产等各类生鲜食品。同时,也提供丰富的粮油副食、日用百货、服装鞋袜等生活用品...[阅读全文]
2024-07-04 11:06:51 人气:6079
彩虹市场:南海区的民生大舞台
彩虹市场地理位置优越,位于南海区的繁华地段,周边居民区密集,交通十分便利,无论是步行还是乘坐交通工具都能轻松到达...[阅读全文]
2024-07-01 15:52:06 人气:6341
佛山消委会:网络直播套路深,翡翠消费需谨慎!
秦女士浏览某购物网站时,发现某玉石直播间正在直播销售翡翠手镯,主播称该翡翠种水为冰种...[阅读全文]
2022-03-21 15:24:43 人气:65967
机器视觉人才供应链第一梯队:清远市万金目视科技有限公司
清远市万金目视科技有限公司,定位为机器视觉人才供应链第一供应商。首先,以基于机器视觉和深度学习的实战实训平台。为高职高专,大学,提供机器视觉实战实训的人才...[阅读全文]
2021-07-05 15:21:34 人气:99361
跨境电商脱口秀:炮哥刘智勇
炮哥的跨境电商六脉神剑理论、炮哥的跨境电商1357创业模型、炮哥的跨境电商行业快速传播方法论、炮哥的跨境电商合伙人模型...[阅读全文]
2021-07-03 20:33:52 人气:68725
建材家居短视频直播达人——陈宣平
建材家居短视频直播达人——陈宣平,2011年从事互联网行业,2012年进入建材行业媒体工作,主要负责新媒体事业部...[阅读全文]
2021-07-03 20:29:36 人气:93588
广东金麦福餐饮管理服务有限公司
广东金麦福餐饮管理服务有限公司有着多年来连锁经营、机关食堂承包、学校食堂承包、工厂食堂承包、厨房设计经验。致力于食堂承包经营管理...[阅读全文]
2021-07-03 20:25:31 人气:86251
颛孙宏鸽(净雨):书法艺术跨界探索与禅悟
颛孙宏鸽,法名净雨,圣贤名门之后裔,为颛孙子张第七十三代传人,祖籍山东省,中国著名作家、书画家,新闻工作者和社会活动者,公益热心人...[阅读全文]
2021-12-05 20:21:15 人气:71120


































































































































































































































