南海区民办小学、初中一年级补报名指引
根据招生工作日程安排及剩余学位情况,现面向未在市民办招生平台报名且有意向入读我区民办小学一年级、初中一年级的学生,开展补报名工作。
01、补报名受理时间
7月11日—8月30日
02、接受补报名学校名单
小学:
初中:
注意:前期已在市民办招生平台报名的学生,如符合补录条件,仍然可以参加上述学校补录。
03、补报名流程
(一)联系学校
学生家长主动联系上述接受补报名的学校,询问是否还有学位。如确认入读上述学校且学校有学位接收,应向学校提交以下材料。
1.基本材料:监护人身份证、监护人户口本(含首页和本人页)、学生户口本(含首页和本人页)、学生出生证。
2.证明学生符合学校所在区报名条件的材料。如本区户籍、本区学籍(只限报初中)、本区居住证,工作或生活在本区的其他证明(如房产证、社保、工作单位证明等。使用工作单位证明的,应列明单位名称、单位详细地址、工作时间、单位联系人及联系电话并加盖单位公章)。
(二)学校预审
学校如仍有学位,则由学校对学生家长提供的佐证材料原件进行预审。
(三)教育部门审核
属地教育部门对学生材料进行审核。
(四)学校补录
属地教育部门审核通过后,学校通知学生到校注册。家长可联系学校咨询结果或登录市民办招生平台查看结果和注册码。
注意:学校成功提交补报名申请后,市民办招生平台将自动以所填写的监护人联系方式为账号,同时以该联系方式为密码。家长可以凭借上述账号、密码登录市招生平台查看结果。登录成功后,请家长务必修改密码。
04、重要提醒
1.学校预审、教育部门审核通过后,后续不管注册还是不注册,均不可参加其他民办学校补录。请家长慎重考虑,务必向想去的学校提交补报名申请。
2.4月份已在市民办招生平台报名的学生,不能参加补报名。如未被录取且有意向入读民办学校。
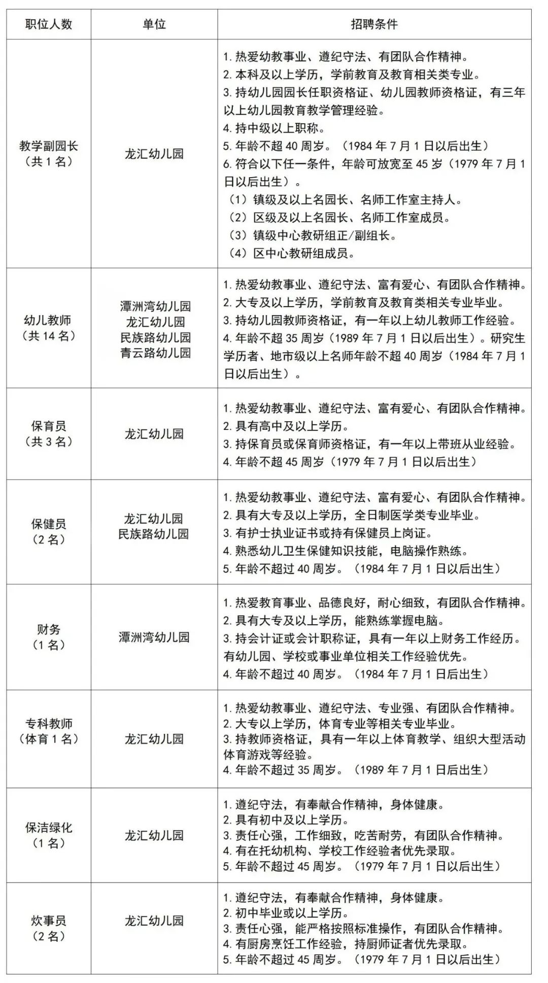
为推动陈村镇学前教育高质量发展,满足师资配备需要,现陈村镇宣传文体旅游和教育办公室面向社会公开招聘陈村镇四所公办幼儿园(潭洲湾幼儿园、青云路幼儿园、民族路幼儿园、龙汇幼儿园)合同制教职工若干名。
一、招聘岗位、人数及招聘条件
注意:招聘人员将按陈村镇各公办幼儿园招聘需求与应聘者意愿相结合进行统筹分配,分配遵循应聘者自愿原则,且依分数自高到低顺序进行相应园所及岗位进行定岗。
二、招聘程序
个人报名和资格审查——笔试——面试——体检——拟聘人员公示——聘用。
(一)报名和资格审查
1、报名
报名时间:2024年7月12日8:30-7月18日17:30。采取网络报名形式,不接受现场报名。应聘者将招聘公告附件内容(报名表、承诺书、违法犯罪记录查询授权书)、证书材料(身份证、毕业证、资格证等资格证书)、个人近照等电子版发送到指定的邮箱(cctzwyey2019@126.com),文件名为“应聘幼儿园+岗位+姓名”。报名表格电子版下载地址:
(1)陈村教育信息网:http://ccjy.sdedu.net
(2)各幼儿园信息:
①潭洲湾幼儿园
咨询电话:0757-29271807(丁老师)。
②民族路幼儿园
咨询电话:0757-29313009(曾老师)。
③龙汇幼儿园
咨询电话:0757-29985992(刘老师)。
④青云路幼儿园
咨询电话:0757-29313923(杨老师)。
2、资格审查(2024年7月19-20日)
(1)招考单位将根据应聘者提交的电子版材料进行审查,合格后将通知应聘者现场递交与电子版材料相同的书面材料,查验原件,收取复印件。不接受直接递交纸质材料。(注意:凡因个人原因资料不全致资格不符合时,责任由个人承担。)
(2)如同一职位通过报名资格审核的报名人数达不到1:3比例以上时,招考单位有权决定是否调整岗位条件、延长报名时间、减少岗位数量、取消或按实际报名人员继续进行招考工作。
(3)没有在规定时间内报名或资格审查,条件不符合的,不得参加笔试。资格审查贯穿招考工作全过程,在招录各环节发现报考者不符合报考资格条件的,或报考者和有关单位、人员提供的材料、信息不实的,取消报考者报考资格或者录用资格。
(二)笔试以及面试
1、笔试
考试时间:2024年7月21日
笔试以闭卷形式进行,试卷总分为100分。笔试内容为学前教育心理学与教育学、职业道德规范、基本文化素养和相关教育法律法规等知识。笔试成绩达到合格分数线的应聘者,再按笔试成绩从高到低的顺序,按1:3比例确定参加面试对象。通过最低合格分数线的人数达不到1:3的比例时,按实际合格人数确定面试对象。
2、面试(各岗位具体考试时间见下表)
(三)成绩公布
笔试、面试成绩将于考试结束后在陈村教育信息网网站http://ccjy.sdedu.net上公布。
考试成绩按笔试占40%,面试占60%的比例计算综合总分,综合总分设置合格分数线,达到合格分数线的,根据综合总分成绩从高到低顺序,按照招聘岗位1:1的比例确定进入体检人员名单。若出现综合总分成绩同分现象,则比较面试成绩,面试成绩高分者确定为参加体检人员名单。
(四)体检
体检程序、项目、纪律严格按照《广东省事业单位公开招聘人员体检实施细则(试行)》规定执行,体检标准按《广东省教师资格申请人员体格检查标准(2013年修订)》执行,体检费用由应聘者自付。
(五)公示与考察
经体检及考察合格的拟聘人员名单,将在陈村教育信息网进行公示,公示时间为五个工作日。
(六)聘用
经公示无异议的拟聘人员,招聘单位按规定与聘用人员签订聘用合同,合同期限三年(含试用期三个月),试用期满考核合格的,正式聘用;试用期内考核不合格的,解除聘用关系。
若体检中出现不合格或放弃体检的、考察不合格的、公示中发现问题的、自行放弃聘用的,所缺岗位人员,由招聘单位在综合总分成绩合格的应聘对象中按从高到低顺序依次递补,具体由招聘单位视实际情况确定。经聘用后自行放弃的人员,三年内不得再参加陈村镇公办幼儿园职位招聘考试,并按不诚信应聘记录在案。
三、其他事项
(一)聘用人员不入编,不办理调动手续;
(二)应聘人员有下列行为之一的,取消考试资格或者聘用资格:
1、受过党纪政纪处分期限未满以及正接受有关部门审查尚未作出结论的;
2、处于刑事处罚期间或正在接受司法调查尚未作出结论的;
3、在招聘过程中经查实存在弄虚作假、舞弊行为的;
4、法律、法规、政策规定的其他情形。
四、福利待遇
按《陈村镇公办幼儿园公开招聘教职员工薪酬待遇标准》相关规定执行。福利:带薪双休、国家法定节假日、在职培训。
本公告解释权归陈村镇宣传文体旅游和教育办公室。
五、附件
丹灶5间店铺正招租!
起始价低至10.9元/㎡
有意者速速报名
↓↓↓
本次招租物业共5项,采用网上竞投租赁方式进行出租,定于2024年7月18日下午3:00在佛山市公共资源交易信息化综合平台进行竞投,欢迎各位有意者拨打招租热线或前来公司咨询,报名截止时间为2024年7月17日下午5:00。
物业详细信息如下所示,有意者请联系:张先生0757-85406028,手机18902899227。
01、丹灶民丰路南5号原食品站1至4号铺(内编号:丹灶商业072至075号)
用途:商业
建筑面积(平方米):194.35
起始价(含税)(元/月):10800
增价幅度(竞价阶梯)(元/次):200
租赁期限:物业交付之日起5年
交易保证金(元):30000
物业使用费收取方式:物业使用费采用先缴交后使用的方式,承租人每月28日前缴交下一个月物业使用费。租赁期内,物业使用费每12个月环比递增3%。
交易时间(以下时间均以网上交易系统的服务器时间为准):
1.提交竞买申请(报名)时间:2024年7月11日至2024年7月17日下午5:00截止(北京时间),竞投人须于竞买申请(报名)截止时间前登录网上交易系统提交竞买申请;
2.交易保证金到账截止时间为2024年7月17日下午5:30,超过截止时间达账则不能参加竞投;
3.网上报价时间:2024年7月18日下午3:00-3:30(注:网上报价时间结束后,若有竞投人愿意参加网上限时竞价的,则自动进入网上限时竞价环节)。
02、丹灶工业大道7号顺景楼A13号铺(内编号:丹灶商业079号)
用途:商业
建筑面积(平方米):42.75
起始价(含税)(元/月):1200
增价幅度(竞价阶梯)(元/次):100
租赁期限:物业交付之日起5年
交易保证金(元):5000
物业使用费收取方式:物业使用费采用先缴交后使用的方式,承租人每月28日前缴交下一个月物业使用费。租赁期内,物业使用费每12个月环比递增3%。
交易时间(以下时间均以网上交易系统的服务器时间为准):
1.提交竞买申请(报名)时间:2024年7月11日至2024年7月17日下午5:00截止(北京时间),竞投人须于竞买申请(报名)截止时间前登录网上交易系统提交竞买申请;
2.交易保证金到账截止时间为2024年7月17日下午5:30,超过截止时间达账则不能参加竞投;
3.网上报价时间:2024年7月18日下午3:00-3:30(注:网上报价时间结束后,若有竞投人愿意参加网上限时竞价的,则自动进入网上限时竞价环节)。
03、丹灶商业大道49号之8(内编号:丹灶商业108号)
用途:商业、仓库
建筑面积(平方米):18.86
起始价(含税)(元/月):400
增价幅度(竞价阶梯)(元/次):50
租赁期限:物业交付之日起5年
交易保证金(元):3000
物业使用费收取方式:物业使用费采用先缴交后使用的方式,承租人每月28日前缴交下一个月物业使用费。租赁期内,物业使用费每12个月环比递增3%。
交易时间(以下时间均以网上交易系统的服务器时间为准):
1.提交竞买申请(报名)时间:2024年7月11日至2024年7月17日下午5:00截止(北京时间),竞投人须于竞买申请(报名)截止时间前登录网上交易系统提交竞买申请;
2.交易保证金到账截止时间为2024年7月17日下午5:30,超过截止时间达账则不能参加竞投;
3.网上报价时间:2024年7月18日下午3:00-3:30(注:网上报价时间结束后,若有竞投人愿意参加网上限时竞价的,则自动进入网上限时竞价环节)。
04、丹灶商业大道39号二楼(内编号:丹灶商业135号)
用途:办公室
建筑面积(平方米):202.09
起始价(含税)(元/月):2200
增价幅度(竞价阶梯)(元/次):100
租赁期限:物业交付之日起5年
交易保证金(元):10000
物业使用费收取方式:物业使用费采用先缴交后使用的方式,承租人每月28日前缴交下一个月物业使用费。租赁期内,物业使用费每12个月环比递增3%。
交易时间(以下时间均以网上交易系统的服务器时间为准):
1.提交竞买申请(报名)时间:2024年7月11日至2024年7月17日下午5:00截止(北京时间),竞投人须于竞买申请(报名)截止时间前登录网上交易系统提交竞买申请;
2.交易保证金到账截止时间为2024年7月17日下午5:30,超过截止时间达账则不能参加竞投;
3.网上报价时间:2024年7月18日下午3:00-3:30(注:网上报价时间结束后,若有竞投人愿意参加网上限时竞价的,则自动进入网上限时竞价环节)。
05、丹灶镇横江海滨路11号之7(内编号:横江商业092号)
用途:商业
建筑面积(平方米):26
起始价(含税)(元/月):1250
增价幅度(竞价阶梯)(元/次):100
租赁期限:物业交付之日起5年
交易保证金(元):5000
物业使用费收取方式:物业使用费采用先缴交后使用的方式,承租人每月28日前缴交下一个月物业使用费。租赁期内,物业使用费每12个月环比递增3%。
交易时间(以下时间均以网上交易系统的服务器时间为准):
1.提交竞买申请(报名)时间:2024年7月11日至2024年7月17日下午5:00截止(北京时间),竞投人须于竞买申请(报名)截止时间前登录网上交易系统提交竞买申请;
2.交易保证金到账截止时间为2024年7月17日下午5:30,超过截止时间达账则不能参加竞投;
3.网上报价时间:2024年7月18日下午3:00-3:30(注:网上报价时间结束后,若有竞投人愿意参加网上限时竞价的,则自动进入网上限时竞价环节)。
01、注意事项
1.以上物业有意参与竞租者可点击广东省公共资源交易平台〉国有产权〉交易公告页面(https://ygp.gdzwfw.gov.cn/ggzy-portal/#/440600/jygg)或点击南海区人民政府网〉部门导航〉丹灶镇人民政府〉集体资产交易信息公告页面(http://www.nanhai.gov.cn/fsnhq/bmdh/zj/dzz/gzxx/jtzcjyxxgg/)下载本项目网上竞投租赁文件。如有关于本项目条款的修改、澄清、说明等将通过上述网址发布,不再另行通知,请有意参与竞投者密切留意。其它未尽事宜,详见本项目网上竞投租赁文件。
2.如有意向提交竞买申请(报名)及参与竞价请点击进入佛山市公共资源交易信息化综合平台-交易平台页面(https://jy.ggzy.foshan.gov.cn/TPBidder/login.aspx)进行登录操作。(详细操作指引请查看租赁文件中第三章“网上系统操作指引”)
3.本次网上竞投仅接受网上竞买申请和竞投报价,不接受书面、邮寄、电子邮件、电话、传真、口头等其他形式的申请。
4.竞价意向人可自行联系招租人到实地勘察竞价标的物,了解实际情况。
5.本项目最终解释权归招租人所有。
微信
新浪微博
QQ空间
QQ好友
豆瓣
Facebook
Twitter
































































































































































































































