立即停用!宜家紧急召回!
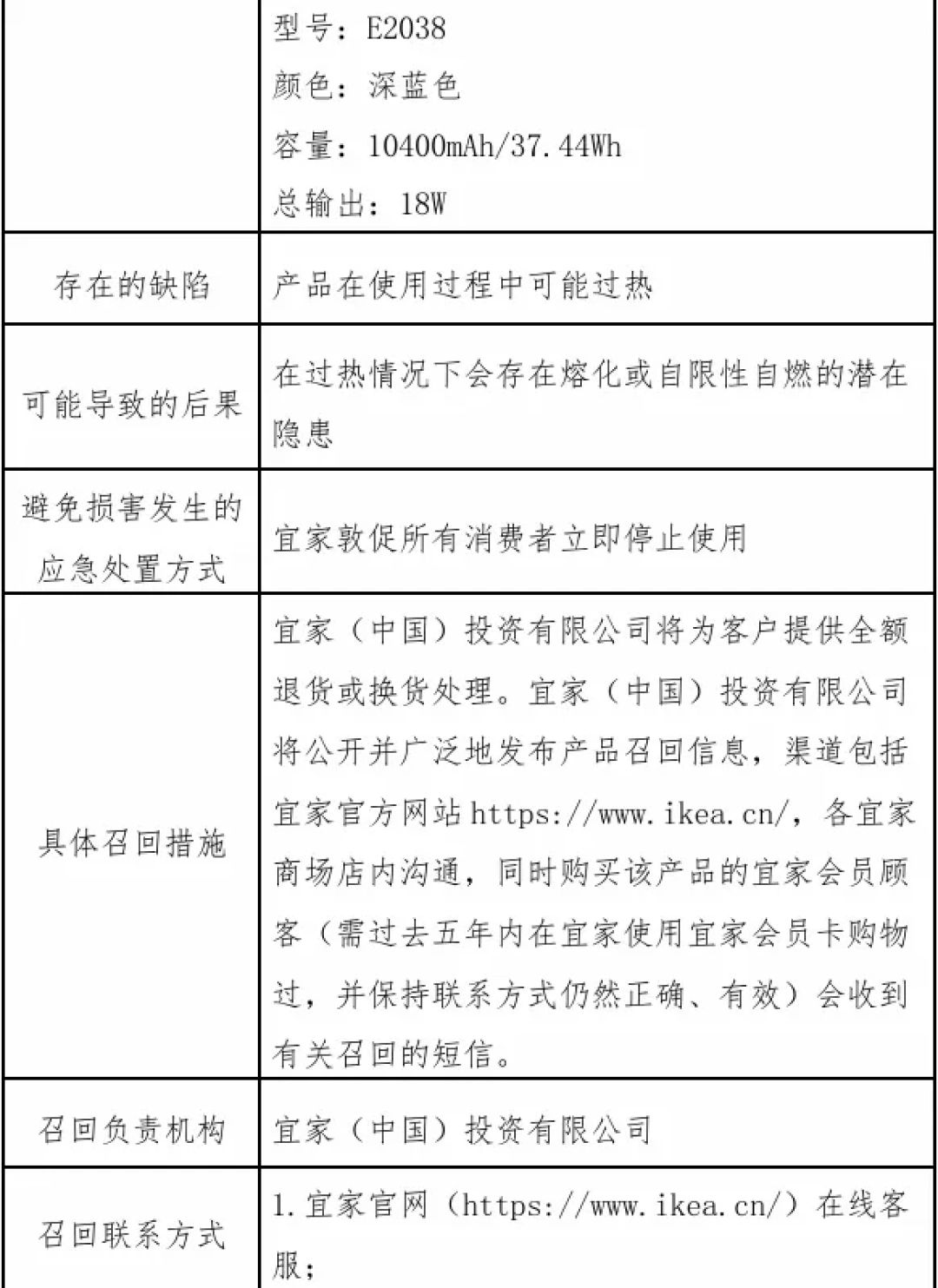
据“上海市场监管”7月18日消息,宜家(中国)投资有限公司自2024年7月17日至2024年10月16日召回2023年3月至2023年5月生产的宜家IKEA牌VARMFRONT旺芙荣移动电源,共计253件。
召回原因:
产品在使用过程中可能过热。在过热情况下会存在熔化或自限性自燃的潜在隐患。
召回措施:
消费者立即停止使用该产品。宜家(中国)投资有限公司将为客户提供全额退货或换货处理。
召回联系方式:
1.宜家官网(https://www.ikea.cn/)在线客服;
2.电子邮箱:CS.CNIKEA@IKEA.COM;也可拨打宜家客服中心400-800-2345进行相关咨询。



高颜值、多户型
配套齐全、服务贴心、生活便利
禅城人才保障性住房项目上新
有需要的青年马上来了解一下吧~

建鑫乐家·岭南隽庭
地址:禅城区同济路26号
租金:31元/平方米
房间配置:独立阳台,家具电器配备齐全。
周边配套:建鑫乐家·岭南隽庭坐落于禅城中心,500米范围内有着同济东路、南埔村、市政府南门、市政府四个公交站,20多条公交线路途经,并且距离文华公园站675米和广佛线普君北路站1.5公里。周围有着印象城,沃尔玛,永新灯光夜市商业街等。
联系电话:13077472598
汇通大厦
地址:禅城区影荫路6号
租金:26元/平方米
房间配置:独立卫浴和阳台,配置全新家电家具。沙发,电磁炉,洗衣机冰箱,空调等一应俱全。
周边配套:汇通大厦地理位置优越,距离广佛线季华园地铁站约100米,距离祖庙约3公里,南风古灶3公里,交通出行便利,周边有沃尔玛超市,王府井,创意产业园等商圈。
联系电话:16675706708
YOU+国际生活社区.佛山创产社区
地址:禅城区帽岗东路2号旅馆楼
租金:1580元/套
房间配置:独立卫浴,配置全新家电家具,空调,沙发,桌椅等。
周边配套:坐落于季华商圈,交通便利,距离佛山大道地铁站616米,距离同济路地铁站1.5公里,石湾地铁站1.6公里,祖庙2.5公里,南风古灶2公里,距离佛山创意产业园以及王府井紫薇港仅一墙之隔,步行约232米即可到达佛山创意产业园。
联系电话:13380231907、13380231905
绿地未来城
地址:禅城区张槎街道昌荣路22号
租金:
绿地未来城保障性租赁住房项目租金以市场租金参考价为基准,分三档执行。市场租金参考价按评估公司评估的该地段房屋市场租金执行。
(一)应届高校(全日制)毕业生类别
该类别申请人的租金按房屋所在地市场租金参考价的30%收取。
(二)青年职工类别
该类别申请人的租金按房屋所在地市场租金参考价的50%收取。
(三)新市民类别
该类别申请人的租金按房屋所在地市场租金参考价的85%收取。
房间配置:独立卫浴,大面积大景观阳台,房型均带大飘窗。
周边配套:公交地铁便利,距离桂丹路地铁站约2.4公里,途经地铁3号线,在小区约160m处有昌荣路中公交站。周边商业配套齐全,1.1公里处有升宝广场,170m处有乐嘉家超市,购物便利。小区距离白坭玉景公园约400m,离祖庙4.2公里。
联系电话:0757-83301675
石湾镇街道隔田坊青年创客小区
地址:禅城区石湾镇街道隔田坊60号青年创客小区1、2、5座
租金:16元/平方米
房间配置:配置空调,热水器等家用电器以及沙发,橱柜,书柜,床等。
周边配套:地段交通便利,距离石湾地铁站约526m,南风古灶仅215米,石湾公园仅261米。最近的公交站为陶都站约400米,109,120,137路皆途经本站。距离小区最近的购物中心是源海国金商业广场约2公里,在450米处也有忠信市场等,购物生活便利。
联系电话:0757-82708302
泊寓祖庙店
地址:禅城区祖庙街道城门头路18号ICC2号楼
租金:1500元/套
房间配置:独立卫浴,独立阳台,电子门锁,独立光纤,家电齐全。
周边配套:坐落禅城CBD,交通便捷,距离祖庙地铁站仅100m,距离梁园仅1.2公里。附近有多个公交站台,包括环球国际广场公交站,岭南天地公交首末站,人民路站等,被岭南新天地,岭南站,百花广场大型商场包围。
联系电话:18928658065
建发智寓同济府店
地址:禅城区同济西路5号五座
租金:3500元/套
房间配置:全新家具,厨房家电,独立卫浴,冰箱,洗衣机,热水器等。
周边配套:交通便捷,附近有多个公交站,包括同济路站,市人社局站,供水公司站,并且临近广佛线同济路站,出行便利。建筑周围生活配套齐全,包括金马剧院,花园市场等,同时也距离佛山王府井紫薇港约1.2km,百花广场约1km,坐落于佛山创意创业园于岭南天地商圈之间,购物方便。
联系电话:18042849356
建发智寓璀璨天城店
地址:禅城区景虹一街6号
租金:999元/套起
房间配置:全新家具、厨房家电、独立卫浴、冰箱、洗衣机、热水器等,贴心24h管家服务
周边配套:坐落季华六路地铁站约300米处,交通便利,畅达五区,建筑身处环球港,恒福GOGO PARK,九鼎国际,季华美食城等商圈,毗邻亚艺公园,文华公园。
联系电话:18042849356
辰星青年理想家公寓项目
地址:禅城区祖庙街道朝安南路28号1座
租金:1300元/套
房间配置:配置全新家私家电,电子密码门锁,抽油烟机,衣柜,冰箱,空调,热水器,洗衣机等。
周边配套:地理位置优越,距离朝安地铁站仅700米,祖庙博物馆约2.3公里,通济桥约2公里,交通出行便利。周边配套有普君菜市场,恒福GOGO PARK、环球港商场、九鼎国际金融中心等大型商圈。
联系电话:18520985559
CCB建融家园璀璨天城公寓A4-2栋
地址:禅城区景虹一街8号
租金:1300-1600元/套
房间配置:家电齐全
周边配套:交通便利,畅达五区,距离佛山地铁3号线季华六路站仅300米,建筑身处环球港,恒福GOGO PARK,九鼎国际,季华美食城等商圈,毗邻亚艺公园,文华公园。
联系电话:17620603970
有需要的朋友
可致电各个供房单位
了解详情图片
佛山市顺德区岭南大道南是一条充满魅力与活力的城市道路。
岭南大道南地理位置优越,贯穿顺德区的繁华区域,连接着重要的商业、居住和公共服务场所。道路宽敞整洁,路面状况良好,为车辆和行人提供了顺畅的通行条件。
这条道路周边商业繁荣,林立着众多的商场、超市、酒店和特色店铺。无论是购物消费还是商务活动,都能在此得到满足。同时,沿线分布着丰富多样的餐饮场所,提供了来自各地的美食,吸引着众多食客前来品尝。
岭南大道南两侧的绿化景观优美,绿树成荫,花草繁盛。精心设计的绿化带不仅美化了环境,还为行人提供了清新的空气和宜人的视觉享受。
在公共服务方面,沿线配备有完善的公交站点,方便居民出行。此外,还有学校、医院、银行等重要的公共设施,为周边居民的生活提供了极大的便利。
岭南大道南见证了顺德区的发展与变迁,承载着人们的生活和梦想。它不仅仅是一条交通要道,更是展现顺德城市风貌和活力的重要窗口。
微信
新浪微博
QQ空间
QQ好友
豆瓣
Facebook
Twitter


































































































































































































































