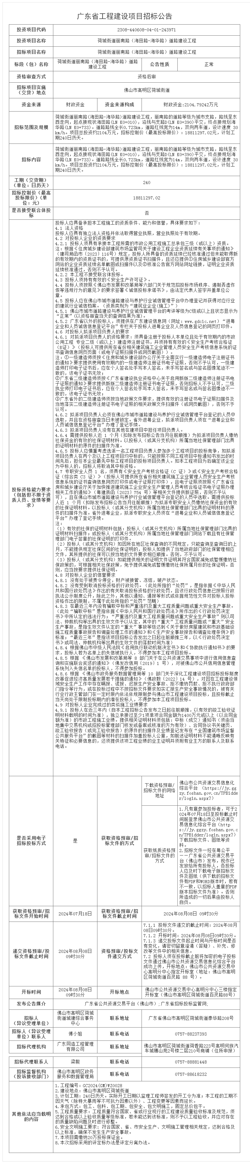
南海西樵镇公有物业招租(2024年第17期)竞租公告
竞租项目基本情况
1.出租人(合同甲方):标的物权属人
承租人(合同乙方):竞得人
管理人(合同丙方):佛山市南海区西樵樵房物业管理有限公司
2.项目信息
备注:序号为1物业:上述物业内存放大量杂物,由乙方自行出资清理。给予2个月装修期,租赁费用从租赁期内第3个月起收取。
序号为12物业:上述物业内搭建有使用易燃材料的阁楼和分隔墙体,乙方承租上述物业后,需在租赁期起一个月内将阁楼和分隔墙体的易燃材料更换为防火材料(附证明书),或将其拆除,费用由乙方负责,签订合同时乙方须缴交¥5000元作为改造保证金,在租赁期起一个月内完成施工并经甲方验收后方可退还,否则视乙方违约,甲方没收改造保证金及租赁保证金,无偿收回物业。
3.产权证照情况:_________/__________。
4.租赁费用收取方式:租赁费用采用先交付后使用的方式,承租人于每缴交周期15日前向招租人缴清当期租赁费用。租赁期内,用途为商业类标的租赁费用每3年在上一期租赁费用基础上递增10%(约定除外)。
(二)准入条件
中华人民共和国境内的企业法人、个体经营者、自然人均可参与本次网上竞租。
(三)竞租注意事项
1.本次网上竞租采用增价方式进行报价,按照价高者得原则确定最终成交价及竞得人。
2.竞租人通过网上交易系统提交的报价一经报出,不得撤回。在报价期间,竞租人可多次报价,首次报价不得低于起始价,每次加价的幅度不得小于交易方案规定的增价幅度。在规定竞价时间内,若无人应价,则本项目流标。
3.经相关部门及招租人认定出现下列情形之一,招租人有权取消其竞租人资格,交易保证金全额不予退还且招租人有权追讨竞得人造成第二次竞价的租金差额:
(1)竞租人相互串通竞租的;
(2)竞租人采用不正当手段竞得标的物的;
(3)竞得人提供虚假材料或虚假情况的;
(4)竞得人竞得标的物后反悔的(包括但不限于拒绝签订确认书、拒绝签订合同、无缴交租赁保证金、水电保证金等违反《租赁合同》行为);
(5)其他法律法规规定的情形。
(四)有意参与竞租者可点击广东省公共资源交易平台(佛山市)>交易公开>国有产权点击进入(网址:https://ygp.gdzwfw.gov.cn/ggzy-portal/#/440600/index)或点击南海区人民政府网>部门导航>西樵镇人民政府>交易项目招标公告>镇资产交易平台>信息公告(网址:http://www.nanhai.gov.cn/)下载本项目网上交易竞租文件。如有关于本项目条款的修改、澄清、说明等将通过上述网址发布,不再另行通知,请有意参与竞租者密切留意。其它未尽事宜,详见本项目网上交易竞租文件。
如有意向提交竞买申请(报名)及参与竞价请选佛山市公共资源交易信息化综合平台 点击进入-交易平台页面(网址:https://jy.ggzy.foshan.gov.cn/TPBidder/login.aspx)进行登录操作。(详细操作指引请查看竞租文件中竞租须知内容。)
特别注意:竞租人使用电脑时,操作系统务必使用Windows7及以上版本操作系统,在登录交易系统竞价时,务必使用360安全浏览器,否则竞价过程中出现系统故障等问题由竞租人自行承担责任,产生的一切责任与招租人和西樵镇公共资源交易所无关。
(五)交易时间(以下时间均以网上交易系统的服务器时间为准):
1.提交竞买申请(报名)时间:2024年7月18日至2024年7月25日下午5:30截止(北京时间),竞租人须于竞买申请(报名)截止时间前登录网上交易系统提交竞买申请;
2.交易保证金到账截止时间为2024年7月26日下午5:30,超过截止时间达账则不能参加竞租;
3.网上报价时间:2024年7月29日上午9:30 -10:00
(注:网上报价时间结束后,若有竞租人参加网上限时竞价的,则自动进入网上限时竞价环节)
(六)本次网上竞租仅接受网上竞买申请和网上竞租报价,不接受书面、邮寄、电子邮件、电话、传真、口头等其他形式的申请。
(七)本项目最终解释权归招租人所有。
(八)联系方式
1. 佛山市樵昇资产经营管理有限公司
联系人:黎先生
联系电话:0757-86897212
地址:佛山市南海区西樵镇官山城区长堤路35号(公有物业招商中心)
2. 佛山市南海区西樵镇公共资源交易所
联系人:冼先生
联系电话:0757-81896857
-
佛山市南海区交通运输局机关饭堂食材供应竞争性磋商公告
-
佛山市禅城区张槎一路115号二座二幢701室之一、702室之一、之二、之四办公物业租赁项目
-
佛山市禅城区昌荣路6号首层15-18号商铺租赁项目
-
南海桂城街道平洲永安北路永安楼首层6号商铺物业租赁项目
-
佛山市顺德区容桂街道红旗社区居委会红旗中路77号之一租赁权竞投
-
南海桂城街道一环与海五路交汇处三角形广告牌场地内及牌顶(通讯基站)租赁项目
-
南海桂城街道平洲永安中路3号首层商铺之一物业租赁项目
-
南海桂城街道平洲三山基业花园16号楼2号商铺物业租赁项目
-
南海桂城街道平洲永安北路永安楼首层9号商铺物业租赁项目
-
佛山市顺德区容桂街道花洲新村八座501号租赁权竞投
佛山市南海区丹灶镇公共资源交易所受佛山市南海区丹灶产业开发集团有限公司的委托,现就佛山市南海区丹灶镇桐林路西侧23.63亩地块租赁项目采用网上竞价方式进行租赁,欢迎合格的竞价意向人前来报价。
一、项目基本情况
备注:
1.签订合同时以上述面积为准,不再重新测量。
2.租赁期限:自合同签订之日起3年。
3.租金收取方式:租金实行先缴纳后使用原则,每年缴交一次。土地租赁合同签订之日起10天内向出租方一次性缴交首年的土地租金;第二年及第三年的土地租金,需于当年的6月1日前向出租方一次性付清。
4.使用范围:租赁土地用途为农用地;竞得人需按租赁土地用途要求使用租赁土地,如作临时用地使用的,需自行向自然资源管理部门申办并取得临时用地批文后(竞得人承担相关费用)方可作施工临时用地使用。
5.合同履约保证金:200000元(大写:贰拾万元整)。
竞得人须在土地租赁合同签订之日起10天内向出租方一次性缴交人民币200,000元作为合同履约保证金。在合同期满,竞得人搬离并完成地块移交,已按合同约定履行相关义务且不存在违约情形的,出租方在20天内将合同履约保证金无息一次性退还给竞得人。若竞得人存在违约行为的,在出租方按照合同约定对竞得人违约行为扣除相应违约金后,将剩余保证金无息一次性退还给竞得人;保证金不足以抵扣违约金的,出租方还可向竞得人追缴扣除保证金后剩余的违约金。本合同履约保证金不得用于租赁期满前抵付土地租金。
6.交付使用的状况:租赁土地的交付标准为按现状交付,意向竞得人在竞投土地前自行对租赁土地及周边现状进行实地踏勘。租赁土地的用水用电由竞得人自行解决。
7.税费:租赁期内,租赁土地及使用土地所产生的相关费用,包括但不限于水费、电费、土地使用税、生产经营产生有关的税费由竞得人承担。
8.租赁土地收回标准和要求:合同期满后,如竞得人不再续租的,竞得人须于合同期满前自行拆除在租赁土地上建设的一切临时建构筑物及清理堆放的物料等,按照自然资源管理部门临时用地的管理规定完成租赁土地复垦复绿工作,并按合同约定移交出租方管理使用,期间所有费用由竞得人承担。如竞得人未按期将租赁土地移交给出租方,出租方有权没收合同履约保证金,由此引起的一切损失,由竞得人负责赔偿。逾期未搬迁清理的物品,视竞得人自动放弃,由出租方处理,出租方处理或清理的一切支出由竞得人承担,出租方有权在处理或清理后向竞得人追偿。
二、准入条件
1、中华人民共和国境内的法人和其他组织,除法律另有规定外,均可单独申请竞租。
2、本次土地租赁项目不接受联合体竞租。
三、竞投注意事项
1.本次网上竞投采用增价方式进行报价,按照价高者得原则确定最终成交价及竞得人。
2.竞投人通过网上交易系统提交的报价一经报出,不得撤回。在报价期间,竞投人可多次报价,首次报价不得低于起始价,每次加价的幅度不得小于竞投公告规定的增价幅度。在规定报价时间内,若无人应价,则本项目流标。
3.经相关部门及招租人认定出现下列情形之一,招租人有权取消其竞投人资格,交易保证金全额不予退还且招租人有权追讨竞得人造成第二次竞价的租金差额:
(1)竞投人相互串通竞投的;
(2)竞投人采用不正当手段竞得标的物的;
(3)竞得人提供虚假材料或虚假情况的;
(4)竞得人竞得标的物后反悔的(包括但不限于拒绝签订确认书、拒绝签订合同、无缴交履约保证金等违反租赁合同行为);
(5)其他法律法规规定的情形。
四、报名及获取租赁文件
1.有意参与竞租者可点击广东省公共资源交易平台>国有产权>交易公告页面(https://ygp.gdzwfw.gov.cn/ggzy-portal/#/440600/jygg)或点击南海区人民政府网>部门导航>丹灶镇人民政府>集体资产交易信息公告页面(网址:http://www.nanhai.gov.cn/fsnhq/bmdh/zj/dzz/gzxx/jtzcjyxxgg/)下载本项目网上竞投租赁文件。如有关于本项目条款的修改、澄清、说明等将通过上述网址发布,不再另行通知,请有意参与竞投者密切留意。其它未尽事宜,详见本项目网上竞投租赁文件。
2.如有意向提交竞买申请(报名)及参与竞价请点击进入佛山市公共资源交易信息化综合平台-交易平台页面(网址:https://jy.ggzy.foshan.gov.cn/TPBidder/login.aspx)进行登陆操作。(详细操作指引请查看租赁文件中第三章“网上系统操作指引”)
特别注意:竞投人使用电脑时,请按照佛山市公共资源交易信息化综合平台相关操作指引进行操作。网上竞价时请务必使用IE9/IE10/IE11(.net竞价系统)浏览器登录网上竞价交易系统,如使用其他浏览器可能会导致网上竞价交易系统无法正常竞价,相关责任由竞买申请人自行承担,所产生的一切责任与招租人和丹灶镇公共资源交易所无关。
五、交易保证金
本项目的交易保证金为:100000元(大写:拾万元整)。
各竞投人须在交易保证金到账截止时间前通过网银、银行网点转账等方式将交易保证金一次性足额汇入随机账户中(不接受任何方式的现金存、汇款),不得将同一笔交易保证金分开转入同一账户。以现金方式将交易保证金缴存至交易保证金账户的,或未按交易公告规定交纳交易保证金的,交易保证金交纳无效。
(注:交易保证金交纳详见租赁文件 第三章 网上系统操作指引 “三、交易保证金交纳与退回”)
六、交易时间(以下时间均以网上交易系统的服务器时间为准):
1.提交竞买申请(报名)时间:2024 年7 月18日至2024 年7月24日下午5:00截止(北京时间),竞投人须于竞买申请(报名)截止时间前登录网上交易系统提交竞买申请;
2.交易保证金到账截止时间为2024年7月24日下午5:30,超过截止时间达账则不能参加竞投;
3.网上报价时间:2024 年7 月25日上午9:00-9:30(注:网上报价时间结束后,若有竞投人愿意参加网上限时竞价的,则自动进入网上限时竞价环节)
七、其他事宜
1.本次网上竞投仅接受网上竞买申请和竞投报价,不接受书面、邮寄、电子邮件、电话、传真、口头等其他形式的申请。
2.竞价意向人可自行联系招租人到实地勘察竞价标的物,了解实际情况。
3.本项目最终解释权归招租人所有。
八、联系方式
1.招租人:佛山市南海区丹灶产业开发集团有限公司
地址:佛山市南海区丹灶镇建沙路东四区3号
联系人:简小姐 联系电话:0757-85432211
2.佛山市南海区丹灶镇公共资源交易所
地址:丹灶镇金沙城区金兴路8号
联系人:梁小姐 联系电话:0757-85431852
微信
新浪微博
QQ空间
QQ好友
豆瓣
Facebook
Twitter



































































































































































































































