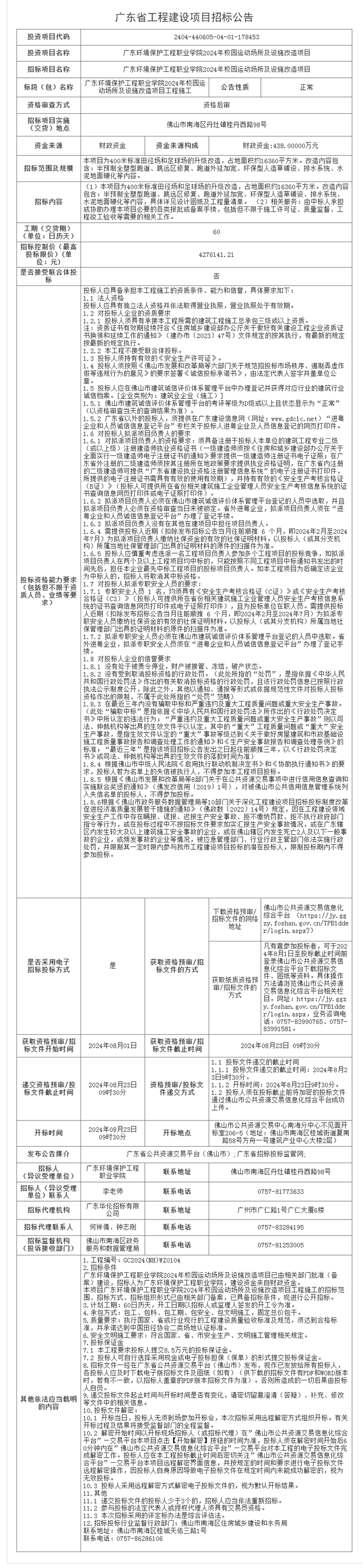
华东师范大学第二附属中学美的中学建设项目-精装修及景观园林工程招标公告
时间:2024-08-02 人气:4136 来源:佛山市公共资源交易信息化综合平台 作者:
概述:华东师范大学第二附属中学美的中学建设项目,项目位于佛山市顺德区北滘镇清沙周边片区,裕和路以北,美的大道以西地块。项目用地面积约:84367.21平方米......
(声明: 网站所收集的部分公开资料来源于互联网,转载的目的在于传递更多信息及用于网络分享,并不代表本站赞同其观点和对其真实性负责,也不构成任何其他建议。本站部分作品是由网友自主投稿和发布、编辑整理上传,对此类作品本站仅提供交流平台,不为其版权负责。如果您发现网站上有侵犯您的知识产权的作品,请与我们取得联系,我们会及时修改或删除。 )
分享
微信
新浪微博
QQ空间
QQ好友
豆瓣
Facebook
Twitter
取消
资讯
招标
招聘
租售
美食
房产
展会
广佛
企业
积金
社保
户口
教育
特色
旅游
酒店
医疗
交通
办证
书院
代运营
风水
车辆
图片
移民
产业
综合体
市场
网红
画展
佛山三水设24个大件垃圾收集点
近日,三水区公布了七个镇街共24个大件垃圾收集点。如物业小区无大件垃圾暂存点,市民可将大件垃圾投放至周边垃圾收集站(转运站)的大件垃圾暂存点...[阅读全文]
2024-08-01 09:57:08 人气:2502
佛山高明杨和再建3个公园!年底前完工开放!
罗塘陂文化公园位于江肇高速桥底,工程内容包括改造原有公园入口黄泥路,在出口节点增加公园标识。同时,还将重新进行功能分区...[阅读全文]
2024-08-01 09:55:17 人气:2299
佛山市高温返场!未来十日天气预报!
据佛山市气象台消息,进入8月上旬雨水将减弱,高温逐渐回归。8月1日至2日有雷阵雨,最高气温升至34℃...[阅读全文]
2024-08-01 09:50:20 人气:2644
佛山这样推动制造业高质量发展!
“佛山推进经济高质量发展”系列主题新闻发布会(制造业高质量发展专场)在市新闻发布厅举行,市科学技术局、市工业和信息化局...[阅读全文]
2024-08-01 09:46:59 人气:1674
50所高校师生齐聚佛山,深度领略“全国工业第四城”魅力
2024年第六届“魅力佛山行”高校师生体验营活动开营仪式在佛山粤剧院举行,来自清华大学、复旦大学、香港中文大学、澳门大学等全国50所高校近百名师生代表亲临佛山...[阅读全文]
2024-07-31 16:13:48 人气:2341
国内大型文旅企业文化落户禅城,未来将带来这些音乐节品牌活动
近日,国内知名音乐节品牌——银河左岸及其所属企业南京悠悠行文化有限公司签约落地禅城。今后,该公司将依托禅城深厚的演艺基础...[阅读全文]
2024-07-31 16:11:39 人气:2149
禅城区正埠码头场景复原项目揭牌,将重现汾流古渡昔日辉煌
泊舟多是风云客,登岸即为忠义乡。正埠码头位于佛山古镇旧八景之一“汾流古渡”范围内,曾是佛山古镇交通运输主要枢纽的重要门户...[阅读全文]
2024-07-31 16:11:17 人气:2000
广湛高铁佛山站建设启动仪式暨佛山高铁未来城高质量发展行动计划发布大会举行
广湛高铁佛山站建设启动仪式暨佛山高铁未来城高质量发展行动计划发布大会举行。市委书记郑轲,市委副书记、市长白涛,广东省铁路建设投资集团有限公司党委书记...[阅读全文]
2024-07-31 16:11:15 人气:1683
佛山高铁未来城推进高质量发展五大行动
佛山高铁未来城城市规划描绘了禅城北门户的新蓝图,让社会各界看到了万亿佛山城市中心的巨大潜力。...[阅读全文]
2024-07-31 16:09:11 人气:1566
佛山工业土地近三年供应面积全省第一!3.73万亩!
近三年来,佛山全市累计供应土地面积超过3.73万亩,排名全省第一。其中,2022年全市供应工业用地1.45万亩、2023年供应1.68万亩...[阅读全文]
2024-07-31 15:33:23 人气:1723
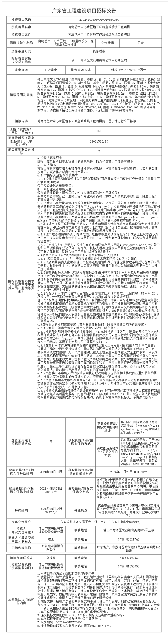
南海艺术中心片区地下环路道路系统工程项目施工图设计招标公告
佛山南海艺术中心规划了由主环路、匝道 A、B、C、D、E 组成的地下道路系统,总长2.38km,主环路及各匝道规划均为城市支路,其中主环路...[阅读全文]
2024-08-02 15:02:07 人气:8517
三水新城5G科创产业园基础设施建设项目(二期)1标招标公告
本标段包括一条新建市政道路,纵十三路。纵十三路起点接现状横十四路,终点至规划横十二路,全长993.649米(包含跨径组合2×20的中桥一座)...[阅读全文]
2024-08-02 15:00:20 人气:9608
南海艺术中心及周边片区既有高压线迁改工程(东段)项目勘察设计招标公告
本工程需将现状地块内的架空线进行电缆下地改造,拟迁改路由主要沿着穗盐路、联河路、规划E路,路径全长为6.56km以及项目范围内的10kV线路迁改...[阅读全文]
2024-08-02 14:56:09 人气:1933
佛山市南海区狮山镇小塘工业大道以东地块网上挂牌出让
本宗地的公告期自2024年7月31日至2024年8月19日止;网上报价期限为2024年8月20日8时30分至2024年8月30日10时止。竞买保证金须于2024年8月28日17时之前到达本中心指定账户后...[阅读全文]
2024-08-01 15:57:21 人气:6156
佛山市禅城区桂澜路东侧、魁奇路北侧网上挂牌出让
受佛山市自然资源局禅城分局委托,本中心现采用网上挂牌方式出让以下地块的国有建设用地使用权,现将有关网上挂牌事项公告如下:...[阅读全文]
2024-08-01 15:55:45 人气:2482
佛山市高明区明城镇高明大道以北、洞脚村以西网上拍卖出让
经佛山市人民政府批准,受佛山市自然资源局(以下称委托人)委托,本中心(以下称拍卖人)现采用网上拍卖方式出让以下地块的国有建设用地使用权...[阅读全文]
2024-08-01 15:52:50 人气:1810
九江镇儒林湾——佛山市南海区工人文化宫(九江宫)项目装修工程招标公告
本工程为九江镇儒林湾——佛山市南海区工人文化宫(九江宫)项目装修工程,项目已建设一座5层的主体大楼,内设九江镇“职工.家”服务中心、...[阅读全文]
2024-08-01 15:43:51 人气:2801
南海农商银行桂城支行营业用房变配电工程招标公告
本项目为南海农商银行桂城支行营业用房变配电工程,主要内容包括高压配电柜、低压配电柜、变压器、母线槽、桥架、配管、线缆、土建装修...[阅读全文]
2024-08-01 15:42:12 人气:11456
三龙湾数智科创产业园项目电梯工程招标公告
本次工程内容如下:客梯34台,消防客梯4台、消防货梯8台。具体详见本项目的工程量清单、《电梯规格技术参数表》、《电梯功能表》、《技术标准和要求》...[阅读全文]
2024-08-01 15:40:21 人气:3919
佛山市南海区丹灶镇西安路28号地块建设工程废水处理中心工艺设备安装设计招标公告
佛山市南海区丹灶镇西安路28号地块建设工程,项目规划总用地面积约38325.11平方米,总建筑面积约12.3万平方米。本项目废水处理中心设备采购及建安工程费约13000万元...[阅读全文]
2024-08-01 15:37:40 人气:4042
佛山禅城永安医院公开招聘工作人员多名
佛山禅城永安医院始建于1954年,是一家集医疗、科研、教学、预防保健、康复和医养结合为一体的非营利性二级综合医院。...[阅读全文]
2024-08-02 11:03:42 人气:2007
佛山复星禅诚医院招聘各类专业技术人员
为进一步加强医院人才队伍建设,提升医院综合服务能力,引进高质量人才赋能高质量发展的需要,佛山复星禅诚医院招聘各类专业技术人员...[阅读全文]
2024-08-02 10:59:20 人气:2153
禅城区人民医院康复医院面向社会招聘相关岗位人员
佛山市禅城区人民医院康复医院(原佛山市第一人民医院同济康复医院),为二级公立医院,位于佛山市禅城区同华东二路11号。因医院业务发展需要...[阅读全文]
2024-08-02 10:57:07 人气:1976
佛山市禅城区人民医院南庄医院招聘合同制工作人员
根据《广东省事业单位公开招聘人员办法》等有关规定和工作需要,佛山市禅城区人民医院南庄医院招聘合同制工作人员。...[阅读全文]
2024-08-02 10:54:14 人气:1832
佛山市第二人民医院现面向社会补充招聘各类专业技术人员
为进一步加强医院人才队伍建设,提升医院综合服务能力,引进高质量人才赋能高质量发展的需要,佛山市第二人民医院现面向社会补充招聘各类专业技术人员...[阅读全文]
2024-08-02 10:50:00 人气:1620
佛山高明技师学院2024年秋季学期招聘编外教师
学校位于佛山市高明区职业教育园,因学校发展需要,现面向社会公开招聘编外教师若干名。公告发布之日起至2024年8月4日17:00止。应聘人员只能报考一个岗位。...[阅读全文]
2024-08-02 09:58:07 人气:1806
南海区重点基础设施建设征地拆迁领导小组办公室公开招聘专项工作人员
根据工作需要,南海区重点基础设施建设征地拆迁领导小组办公室公开招聘专项工作人员2名。 招聘岗位及薪酬...[阅读全文]
2024-08-02 09:49:15 人气:1055
高明荷城公资办属下企业人员招聘
为满足企业持续发展对高素质人才的需求,现根据工作需要,佛山市高明区荷城街道公资办属下企业现面向社会公开招聘1名综合管理专员...[阅读全文]
2024-08-02 09:46:43 人气:1195
顺德区公立医院2024年公开招聘工作人员
佛山市顺德区下辖16家公立医院,包括6家区属医院,10家镇属医院,均是公益二类事业单位。现因工作需要...[阅读全文]
2024-08-01 10:17:21 人气:990
南海区救助站招聘公益一类事业编制工作人员
佛山市南海区救助站是隶属于佛山市南海区民政局管理的公益一类事业单位,主要职责是对南海区范围内的自身无力解决食宿,无亲友投靠...[阅读全文]
2024-08-01 10:15:23 人气:1602
南海区丹灶镇横江商业030号等一批
佛山市南海区丹灶镇公共资源交易所受佛山市南海丹灶资产管理有限公司的委托,现就横江商业030号等一批物业出租项目采用网上竞价方式进行租赁,欢迎合格的竞价意向人前来报价...[阅读全文]
2024-08-01 16:03:45 人气:1571
南海区大沥镇盐步区前横2号华兴楼首层商铺租赁公告
租金采用先交付后使用的方式,承租人于每月10日前向招租人缴清当月租金。租赁期内,租金每满一年在上一期租金基础上递增3%。首月装修期的租金按成交价的75%计收...[阅读全文]
2024-08-01 16:01:56 人气:1433
南海区西樵轻纺城公有物业竞价招租项目(2024年第六期)
佛山市樵纺产业投资有限公司白云街、紫云街仓库9宗,货运商铺14宗,财运街、福来街装饰布商铺14宗,北区大仓库2宗...[阅读全文]
2024-08-01 15:47:21 人气:1719
顺德大良国资2024年新鲜广告位现正火热招租中!
2024年德良集团新鲜广告位火热招租啦~德良集团下属公司——佛山市顺德区宏良建设发展有限公司;现有一批闲置的广告牌资源盘活出租;...[阅读全文]
2024-07-31 15:23:03 人气:2011
佛山市高明区明城镇高明大道以北、洞脚村以西网上拍卖出让
本块地其他规划指标和要求按《高明区土地使用规划条件》(佛规明设函〔2024〕0074号)相关规定执行。...[阅读全文]
2024-07-30 16:00:48 人气:2212
佛山市禅城区桂澜路东侧、魁奇路北侧网上挂牌出让
受佛山市自然资源局禅城分局委托,本中心现采用网上挂牌方式出让以下地块的国有建设用地使用权,现将有关网上挂牌事项公告如下:...[阅读全文]
2024-07-30 15:58:29 人气:2128
南海区大沥镇黄岐鄱阳路嘉洲花园西区商铺17号租赁公告
租金收取方式:租金采用先交付后使用的方式,承租人于每月10日前向招租人缴清当月租金。租赁期内,租金每满一年在上一期租金基础上递增3%。首月装修期的租金按成交价的75%计收。...[阅读全文]
2024-07-30 15:55:09 人气:1141
南海区大沥镇黄岐岐海苑首层商业35号商铺租赁公告
1.本次网上竞投采用增价方式进行报价,按照价高者得原则确定最终成交价及竞得人。2.竞投人通过网上交易系统提交的报价一经报出...[阅读全文]
2024-07-30 15:52:17 人气:1181
南海大沥镇黄岐黄海路怡海花园十八至二十一座5-7号铺租赁公告
竞投人通过网上交易系统提交的报价一经报出,不得撤回。在报价期间,竞投人可多次报价,首次报价不得低于起始价,每次加价的幅度不得小于交易方案规定的增价幅度...[阅读全文]
2024-07-30 15:47:22 人气:1194
佛山市三水区白坭镇聚龙湾A区11号之一网上拍卖出让
受佛山市三水区白坭镇人民政府委托,本中心现采用网上拍卖方式出租以下地块的国有划拨留用地使用权,现将有关网上拍卖事项公告如下:...[阅读全文]
2024-07-30 15:13:01 人气:1002
2024顺德鱼生节有新动作!风味“八阵图”亮相!
2024顺德鱼生节新闻发布会在顺德区容桂街道龙悦湾酒家举行。来自政府、各镇街餐饮协会及企业代表近百人参与...[阅读全文]
2024-07-17 09:15:59 人气:25941
佛山河鲜地图上新 → 出发!
三水因为地处三江交汇处,得天独厚的地理环境使这里的河鲜凭借“鲜嫩爽滑”闯出一片天。嘉鱼、龙脷鱼、三黎鱼等不少特色鱼虾为三水所独有...[阅读全文]
2024-07-15 10:46:51 人气:29610
三水云东海推出“广府菜三水荷花宴”团体标准
三水区云东海街道办事处举办了“放心消费美食集聚区双承诺单位”颁牌仪式暨“广府菜三水荷花宴”团体标准推广会。当天,云东海街道向10家餐饮店颁发“放心消费美食集聚区双承诺单位”牌匾...[阅读全文]
2024-06-16 09:03:27 人气:10567
美狮美高梅“蜀道”再度荣获米其林一星荣誉 正宗成都四川菜匠艺 勇获业界权威认可
【2024年3月14日,澳门】美高梅欣然宣布,旗下位于美狮美高梅内的餐厅“蜀道”在最新公布的《香港澳门米其林指南2024》中,再度获评为米其林一星餐厅...[阅读全文]
2024-03-14 21:05:58 人气:27465
佛山柱侯酱:一道美食背后的传奇故事
柱侯酱是佛山地区的特产之一,其名字来源于创始人梁柱侯。在清朝嘉庆年间,梁柱侯最初在佛山祖庙摆摊卖牛杂,因其发明了柱候酱...[阅读全文]
2024-02-02 15:47:47 人气:13381
石湾鱼腐:金黄鲜嫩,香滑可口
石湾鱼腐是一道源自中国广东省佛山市石湾镇的传统名菜,其历史悠久,口感独特,被誉为“岭南第一锅”...[阅读全文]
2024-02-02 15:46:11 人气:14272
岭南蒸水饺:皮薄馅嫩,鲜香可口
岭南蒸水饺是一道色香味俱佳的传统小吃,以其皮薄馅嫩、鲜香可口而著名。岭南蒸水饺的馅料通常包括猪肉、韭菜...[阅读全文]
2024-02-02 15:45:18 人气:17057
佛山沙口笋:美味与健康的完美结合
佛山沙口笋是广东省著名的特产,以其独特的口感和品质而受到广泛欢迎。沙口笋的产地位于佛山市内的东平河和汾江河交界处,这里土壤肥沃...[阅读全文]
2024-02-02 15:44:00 人气:11821
佛山祖传浸猪腰:一道美味的历史传承
佛山祖传浸猪腰是一道具有地方特色的传统美食,以其独特的制作工艺和口感而著名。在佛山地区,很多人都喜爱这道美食...[阅读全文]
2024-02-02 15:43:07 人气:9535
品味三水:探寻佛山市三水区的地道美食
官家豉油鸡。被评为“西南十大名菜”之一,是三水老字号金爪皇的特色菜。创始人官海文是三水粤菜大师之一...[阅读全文]
2024-01-23 14:43:28 人气:16555
南海首批集中式员工租赁住房启用!提供保姆式服务→
佛山市南海区集中式员工租赁住房丹灶试点项目举行揭牌仪式,标志着南海首批集中式员工租赁住房正式投入使用,为周边工业园提供重要配套...[阅读全文]
2024-08-02 10:33:17 人气:3930
佛山市顺德区毅立方小区:活力与品质的理想居处
小区的建筑设计独具匠心,采用了时尚新颖的外观造型,线条简洁流畅,展现出现代建筑的美感。建筑品质卓越,选用优质的建筑材料...[阅读全文]
2024-08-02 10:30:32 人气:1035
佛山市顺德区迎祥里小区:传统与现代交织的温馨家园
走进小区,能感受到浓厚的生活气息。这里的建筑保留了一些传统的岭南风格元素,同时融入了现代的建筑设计,形成了独特的风貌...[阅读全文]
2024-08-02 10:29:45 人气:1145
佛山市顺德区北岸美庐小区:宁静与美好的栖息之所
小区周边环境优美,临近自然河道和公园,空气清新,景色宜人。清晨,推开窗户,便能感受到清新的空气和宜人的风景...[阅读全文]
2024-08-02 10:28:57 人气:1091
佛山市顺德区矩隆风度广场小区:舒适与便捷的理想家园
小区的地理位置十分优越,周边交通网络发达,临近主要道路和公共交通站点,方便居民出行。无论是自驾还是选择公共交通...[阅读全文]
2024-08-02 10:28:04 人气:1255
佛山市顺德区矩隆风度花园小区:品质生活的诗意栖居
小区的建筑风格独具特色,融合了现代简约与岭南元素,线条流畅,外观典雅。建筑布局合理,楼间距宽敞,充分保障了每一户的采光和通风...[阅读全文]
2024-08-02 10:27:22 人气:1172
佛山市顺德区金威郦都小区:温馨舒适的品质家园
小区环境优美,绿化覆盖率高。精心规划的园林景观,有错落有致的花草树木,还有宁静的人工湖和蜿蜒的小径,营造出宁静...[阅读全文]
2024-08-02 10:26:18 人气:821
佛山市顺德区雅居乐凯旋殿小区:优雅与舒适的典范家园
小区的建筑外观典雅大气,采用现代简约的设计风格,线条流畅,色彩搭配和谐。建筑质量上乘,选材精良...[阅读全文]
2024-08-02 10:24:56 人气:845
佛山市顺德区南区宋地坊小区:独具魅力的温馨社区
小区的地理位置优越,交通畅达。周边道路网络完善,方便居民自驾出行。公共交通站点分布合理...[阅读全文]
2024-08-02 10:19:15 人气:897
佛山市顺德区西城上筑小区:理想生活的品质之居
小区地理位置得天独厚,交通便捷。临近主要交通干道,让您能够快速连接城市的各个区域。同时,周边公共交通网络发达...[阅读全文]
2024-08-02 10:18:29 人气:1099
广东金融高新区连续13年亮相“金交会”
第十三届中国(广州)国际金融交易·博览会(下称“金交会”)在广州举行,作为广东金融强省战略基础平台、广东唯一的省级金融后台基地...[阅读全文]
2024-06-26 18:57:13 人气:22100
第40届中国(佛山)国际陶瓷及卫浴博览交易会开幕
4月18日,第40届中国(佛山)国际陶瓷及卫浴博览交易会(以下简称“佛山陶博会”)在佛山国际会议展览中心展馆正式开幕...[阅读全文]
2024-04-21 09:43:37 人气:18066
第40届佛山陶博会设有三大展馆 超800家展商参展
4月18日至21日,第40届佛山陶博会将在中国陶瓷城、中国陶瓷卫浴总部、佛山国际会议展览中心三大展馆举办。本届陶博会有哪些精彩亮点?记者探营带你抢先看...[阅读全文]
2024-04-18 15:18:16 人气:17352
第135届广交会4月15日开幕!628家佛企参展!
第135届中国进出口商品交易会(广交会)将在广州举办。佛山市出口展参展企业数量达628家,展位数1896个,其中品牌展位637个,一般性展位1259个...[阅读全文]
2024-04-12 09:38:01 人气:19733
第二届中国国际(佛山)预制菜产业大会闭幕
第二届中国国际(佛山)预制菜产业大会闭幕。为期3天的大会现场观展约11万人次,网络点击率破亿,现场交易、合作签约超16亿元...[阅读全文]
2024-03-19 11:00:48 人气:8876
第二届中国国际(佛山)预制菜产业大会开幕
第二届中国国际(佛山)预制菜产业大会开幕,来自全球十多个国家(地区)客商,我国超20个省份、超千家预制菜全产业链企业以及超千家预制菜采购商等齐聚展会...[阅读全文]
2024-03-17 11:10:00 人气:8972
全球家具行业瞩目:2024年龙江家具“两展”盛大启幕,揭秘家居行业新篇章!
第45届国际龙家具展览会和第35届亚洲国际家具材料博览会将于2024年3月16日至19日举行,再度聚焦全球家具行业的目光。届时,来自国内和全球各地的家具业参展商、经销商、采购商及同仁将齐赴盛会,共同见证、分享展会的盛况。展会延续了“五馆联展”的特色,展出面积达15万平方米。数千家品牌展商在展会上携新品、臻品亮相,为来自全国各地的客商呈现了一场规模盛大、品类齐全、潮流新品荟萃的家具盛会。...[阅读全文]
2024-03-09 08:50:39 人气:25182
家具展会 全球家具行业瞩目:2024年龙江家具“两展”盛大启幕,揭秘家居行业新篇章! 全球家具行业瞩目:2024年龙江家
第45届国际龙家具展览会和第35届亚洲国际家具材料博览会将于2024年3月16日至19日举行,再度聚焦全球家具行业的目光...[阅读全文]
2024-03-08 16:39:43 人气:45954
包装行业新春首秀,Sino-Pack包装展在广州盛大启幕!
2024年3月4日,在春日的暖阳下,一场规模盛大的包装行业盛会——【Sino-Pack中国国际包装展/PACKINNO包装制品与材料展】(简称Sino-Pack包装展)在广州广交会展馆B区拉开帷幕...[阅读全文]
2024-03-04 15:07:59 人气:7830
印包行业新春首秀,第30届华南印刷展标签展 今日在广州华丽启幕!
2024年3月4日,由中国对外贸易中心集团有限公司和雅式展览服务有限公司共同主办的第30届华南国际印刷工业展览会暨2024中国国际标签印刷技术展览会...[阅读全文]
2024-03-04 11:31:59 人气:6684
广州公安户政部门推出省外户籍人员居民身份证“自助办”服务
为方便省外户籍人员异地办理居民身份证,近日,广州公安户政部门推出省外户籍人员居民身份证“自助办”服务。年满16周岁以上且在广州市合法稳定就业...[阅读全文]
2024-07-31 08:51:56 人气:6228
挖掘“空间+时间” 市内一路口通行流量提升60%
中山八路—黄沙大道作为广州市中心城区联系桥中坦尾、芳村地区以及佛山南海区的主要通勤与过境节点,高峰交通出行需求非常大...[阅读全文]
2024-07-31 08:51:54 人气:6378
广州越秀区海上风电无人机巡检项目:推动海洋经济繁荣的崭新动力
越秀区规划和自然资源分局会同城市规划勘测设计研究院(越秀分院)共同前往珠海桂山海上风电场,对海上风电无人机巡检项目进行现场核验...[阅读全文]
2024-07-31 08:51:30 人气:5707
港科广教授领衔授课,南沙“干部夜校”开讲
日前,南沙区干部夜校“芯片与人工智能系列专题”第一讲开讲。活动邀请香港科技大学(广州)功能枢纽微电子学域创始主任...[阅读全文]
2024-07-31 08:51:28 人气:4833
“南粤生态大讲堂暨2024年广州南沙蕉门河滨水空间城市设计工作坊启动仪式”顺利举行
由广东省国土空间生态修复协会、广州市城市规划协会、广州市规划和自然资源局南沙区分局联合主办的“南粤生态大讲堂暨2024年广州南沙蕉门河滨水...[阅读全文]
2024-07-31 08:48:06 人气:2219
“今夏We Young 南沙夜‘肆’”主题活动在南沙湾·蒲洲广场正式启动
活动将从7月26日持续至8月11日,贯穿整个奥运期间,以“奥运+音乐+文旅”的独特元素,打造南沙湾时尚“夜经济”消费圈的新标杆...[阅读全文]
2024-07-31 08:48:03 人气:2079
第三届南沙绿色领跑迷你马拉松活动成功举办
值香港回归27周年之际,为贯彻落实中央金融工作会议关于做好科技、绿色、普惠、养老、数字金融五篇大文章的要求...[阅读全文]
2024-07-11 10:13:49 人气:4550
广州市天河区老人院将迎升级,为认知障碍老人设立照护中心
广州市天河区老人院举办敬老孝亲活动。当天,天河区民政局通过公开招标择优选取的颐年健康产业(集团)有限公司作为运营方正式亮相...[阅读全文]
2024-07-11 10:12:08 人气:4435
最美森林门户、公园城区!规划来了,绿美天河将这样建
天河区召开“百千万工程”系列新闻发布会之“公园城区·绿美天河”专项规划主题新闻通气会。会上,广州市规划和自然资源局天河区分局总规划师张苒介绍...[阅读全文]
2024-07-11 10:12:04 人气:4481
世界最大锚碇基坑安全筑底 “定海神针”重量堪比17艘航母
狮子洋大桥建成后将创造双层悬索桥“主跨跨径、车道数量、主塔塔高、锚碇基础、主缆规模”五项世界第一...[阅读全文]
2024-07-11 10:11:08 人气:4344
非遗招“星”计划丨寻味海天,传承“酱”心
2024年7月27日,佛山招商荟在暑期来临之际,开启非遗招“星”计划第二站,以“寻味海天,传承‘酱’心”为主题,带领招商业主与孩子们一起走进海天,...[阅读全文]
2024-08-02 14:04:29 人气:2242
40年前中青报一篇通讯及评论让汉语拼音电脑率先在佛山推广应用
40年前的今天,1984年8月2日的中国青年报在头版头条配人物头像发表记者李大同、俞斌采访的长篇通讯《于无路处辟通途 —— 记我国汉语拼音语词处理机研制成功》...[阅读全文]
2024-08-02 13:53:38 人气:2413
佛山顺企产品首获果仁类生产企业“湾区认证”
全省首张果仁类生产企业《湾区认证证书》花落顺德企业——广东南兴天虹果仁制品有限公司,该公司生产的原味开心果...[阅读全文]
2024-08-02 11:16:55 人气:2186
佛山三水实现省级单项冠军企业数量翻番
近日,佛山市德力泰科技有限公司等7家三水企业上榜2024年广东省省级制造业单项冠军企业名单,数量超过存量总和...[阅读全文]
2024-07-31 11:09:30 人气:2578
顺德伦教三大数智化项目摘牌,总投资7.2亿元!
伦教街道三大数智化项目成功摘牌!分别为旭乾金属总部生产基地、建盛智能家居制造高端数控装备生产基地、加丰收电子产业园,合计总投资额7.2亿元...[阅读全文]
2024-07-30 08:30:53 人气:2621
南海九江再添2个新材料制造升级项目签约!
金属丝绳材料项目投资方所生产的弹簧碳素钢丝,深受喜临门、宜奥、穗龙等本土知名家具企业喜爱,应用于家具床垫等产品。本次计划投资超2亿元...[阅读全文]
2024-07-30 08:20:58 人气:1968
高明杨和总商会动员社会资源助园区环境提升
沙水河西路旁曾经的一片荒地变成了休闲公园、住富电梯科技有限公司里新种的柿子树已经冒出了绿芽、佛山市晚安家居实业有限公司正忙着将公司...[阅读全文]
2024-07-30 07:38:57 人气:1970
首期计划投资1亿!“绿智地球”中国总部落户顺德!
在佛山市投资促进局、顺德区经济促进局和区招商局有关领导见证下,佛山市顺德区乐从镇人民政府与陈玮伦企业管理咨询(广东)有限公司签署“绿智地球”...[阅读全文]
2024-07-29 07:27:33 人气:2162
海格云链(佛山)数智经济科技产业园项目签约落户南海,项目拟投资30亿元
海格云链(佛山)数智经济科技产业园项目签约落户南海。项目计划总投资额30亿元,其中固定资产投资额超12亿元,用地规模约120亩。市委书记郑轲...[阅读全文]
2024-07-26 09:59:33 人气:2701
欢聚集团产业互联总部项目全面封顶!预计2026年竣备!
欢聚集团产业互联总部项目A区-2#服务性公寓喜封金顶,这是项目最后一栋封顶的建筑,标志着项目全面进入装饰装修施工阶段...[阅读全文]
2024-07-25 09:14:12 人气:2423
佛山市个人住房公积金贷款利率下调!
佛山市住房公积金管理中心发布通知称,根据《中国人民银行关于下调个人住房公积金贷款利率的通知》要求,自2024年5月18日起,下调个人住房公积金贷款利率0.25个百分点...[阅读全文]
2024-05-20 09:41:59 人气:18840
佛山住房公积金提取有新变化→
为进一步整合民生服务资源,加快推进民生用卡服务集成融合,佛山市住房公积金管理中心增加“佛山市社会保障卡”作为住房公积金提取划账银行账户...[阅读全文]
2023-11-02 11:26:54 人气:35288
佛山住房公积金新政8月起实施
据佛山市住房公积金管理中心消息,《佛山市住房公积金管理中心关于阶段性提高个人住房公积金贷款额度的通知》将于8月1日起实施...[阅读全文]
2023-07-25 14:59:21 人气:37391
在外市缴存公积金,这样也能申请贷款!
登录佛山市住房公积金管理中心网站【个人网上办事大厅(入口)】→主借款人登录→【我要办理】→【异地缴存明细申报】...[阅读全文]
2023-07-04 12:25:37 人气:38741
租房提取公积金有变化!7月1日起,最高可提取超6万元!
根据《佛山市住房公积金管理中心关于调整佛山市提取住房公积金支付房租有关事项的通知》(佛房金管〔2023〕29号),现将佛山市2023年度...[阅读全文]
2023-06-30 08:08:22 人气:38930
佛山公积金贷款上限拟提至50万/人,夫妻最高可贷100万
佛山市住房公积金管理中心发布《关于阶段性提高个人住房公积金贷款额度的通知(征求意见稿)》。其中提出,缴存职工个人申请的...[阅读全文]
2023-06-28 15:09:15 人气:35656
7月起多孩家庭住房公积金额度更高!提取额度上调好消息!
为贯彻落实党中央“租购并举”的决策部署,支持职工合理住房需求,根据《住房公积金管理条例》有关规定以及《住房城乡建设部 财政部 人民银行关于放宽提取住房公积金支付房租条件的通知》...[阅读全文]
2023-06-26 01:12:36 人气:38119
佛山职工租房提取额度上调!下月起公积金有新变化
职工在本市连续足额缴存住房公积金满3个月,本人及配偶在本市无自有住房且租赁住房的,可提取夫妻双方住房公积金支付房租...[阅读全文]
2023-06-16 10:06:06 人气:39963
住房公积金最新相关问题解答
在本市连续足额缴存住房公积金满3个月”是指职工在本市开设账户满3个月且已连续足额缴存住房公积金满3个月...[阅读全文]
2023-06-02 09:05:55 人气:40987
公积金提取额度上调,可按月提!多孩家庭额度更高!
职工在本市连续足额缴存住房公积金满3个月,本人及配偶在本市无自有住房且租赁住房的,可提取夫妻双方住房公积金支付房租...[阅读全文]
2023-06-02 08:59:27 人气:39471
佛山人才,租房有补贴!别忘了复核→
您此前已领取过租房补贴,但当前工作单位与资格申请时不一致,发生过同区工作单位变更,此时您应先完成【同区变更单位申请】后...[阅读全文]
2024-07-06 07:43:33 人气:29202
禅城区祖庙街道上门提供养老待遇资格认证服务
在祖庙街道行政服务中心工作人员的耐心服务和指导下,通过智能手机人脸识别等操作或现场收件等形式,60多名老人顺利完成了养老待遇资格认证...[阅读全文]
2024-03-31 08:42:27 人气:26673
3月21日开放参保!2024年“健康·佛医保”来啦
连续参保四年、三年或者两年无理赔的,医保目录内个人负担费用补偿、医保目录外个人自费费用补偿起付线分别下调...[阅读全文]
2024-03-19 14:57:59 人气:16819
一次申报、待遇直享!工伤保险“多件事一次办”全面升级
在佛山市社会保险基金管理局、市政务服务数据管理局、市行政服务中心的指导下,南海区作为争先示范区,从职工办事的难点堵点出发...[阅读全文]
2024-01-16 09:47:33 人气:31789
佛山新市民在支付宝办理居住证等业务,可领取专属医疗保险!
符合相关条件的新市民通过支付宝“佛山新市民服务通”在线办理相关业务,专享医疗保险投保后前两个月免费体验,包含好医保·门诊险产品以及好医保·长期医疗(0免赔)产品...[阅读全文]
2024-01-09 10:43:45 人气:30639
禅城社保推行“智能语音客服” 实现“政策找人”精准高效
养老保险待遇核定、养老资格认证,关系着养老待遇能否按时发放,是退休长者最为关切的事情。为满足群众需求...[阅读全文]
2023-12-30 11:21:11 人气:32897
佛山南海在全市首推!港澳居民可“掌上办”居民医保
据南海区政务服务数据管理局消息,南海在全市首推港澳居民参加城乡居民基本医疗保险“掌上办”,在南海生活的港澳人员可通过线上操作...[阅读全文]
2023-12-08 10:25:50 人气:21025
跨省异地看病怎么走医保,领你全流程办理→
推出“高效办成一件事”系列服务,助力提升办事便利和效率。今天推出“高效办成一件事”第1期:跨省就医直接结算...[阅读全文]
2023-12-05 11:12:02 人气:20225
佛山医保新规出台!事关住院、大病保险→
《佛山市基本医疗保险住院管理办法》按照“分类保障、统一管理,优化待遇、保障权益,提升服务、完善细节”的原则,对待遇和管理进行全面优化提升...[阅读全文]
2023-12-05 11:10:59 人气:18080
2024年度佛山居民医保申报开始啦!
为深入贯彻落实习近平总书记关于医疗保障事业的重要指示批示和重要讲话精神,提升居民医保参保率...[阅读全文]
2023-11-04 10:54:57 人气:15249
佛山实施新政后,居住半年以上就能入户!
本市持自有合法产权住宅房屋的非本市户籍人员,可以在房屋所在地申请入户,共同居住生活的配偶、未成年子女可以随迁...[阅读全文]
2024-07-11 07:45:23 人气:27317
佛山户籍新政实施首月,申请人数升升升
佛山市发布了《佛山市人民政府办公室关于稳定居住就业入户事项调整的通知》(佛府办〔2024〕7号),自发布之日起施行...[阅读全文]
2024-06-28 07:57:44 人气:30417
佛山迎来新市民入户高峰
自5月13日佛山开始实施稳定居住就业入户新政以来,新市民入户申请积极性爆棚,佛山不少行政服务中心预约爆满。数据显示...[阅读全文]
2024-05-17 14:58:43 人气:17155
佛山入户新政解答:持有公寓可以入户吗?在哪办理?
从5月13日开始就可以申请办理。线上请到“粤居码”微信小程序申请(选择“其他户籍业务”—“市外迁入”—“稳定居住就业”)...[阅读全文]
2024-05-16 08:31:46 人气:16655
南海桂城新市民积分入户申请须知→
具有大学本科以上学历或者中级及以上专业技术资格且年龄在50周岁以下的,不受1年社保限制,申请时上1个自然月起在我市缴纳社会保险费即可按照...[阅读全文]
2024-05-13 09:47:07 人气:16529
佛山市孩子入学,入户要趁早!盘点入户方式→
在我市合法稳定就业满3年(连续缴纳社会保险满3年,或连续经商满3年,可互补叠加),并有合法稳定住所(含租赁)的人员,本人及其共同居住生活的配偶...[阅读全文]
2024-02-29 08:26:15 人气:17748
“佛山新市民积分计算器”帮你一键估算积分
本系统结果仅供参考,真实结果需前往佛山新市民通提交资料申请。本系统暂时只收录了全市积分,各区的加分项请参考区政策文件。...[阅读全文]
2023-12-31 10:52:27 人气:22018
佛山积分新标准发布!落户更容易!
在佛山办理居住证(暂住证)累计每满1年积20分,最高可积240分;在佛山参加社会保险的(职工基本养老保险、职工基本医疗保险...[阅读全文]
2023-12-28 16:01:46 人气:21298
佛山新市民:居住证一年要签注一次!这样操作1分钟完成续签
近日,家住高明区荷城街道的区女士欲为其丈夫代办居住证续签,但却被告知该业务不可代办。区女士的丈夫正在外地,又赶上居住证即将到期...[阅读全文]
2023-12-04 09:42:17 人气:20986
佛山市完善积分制服务管理制度 帮助更多新市民落户佛山融入佛山
指出积分制服务管理制度实施以来,较好满足了新市民入户需求,保障了新市民随迁子女平等接受义务教育权利,是我市入户政策和入学政策的有益补充...[阅读全文]
2023-12-01 11:17:02 人气:17957
佛山部分中职、技工学校尚有空余学位!考生可联系学校补录!
2024年佛山市中考第三批第三层(部、省属及外地在我市招生的中等职业学校、含技工学校)8月1日开始正式录取...[阅读全文]
2024-08-02 11:09:21 人气:1862
广东省自学考试部分专业主考学校有调整
华南理工大学等3所高校将不再担任广东省高等教育自学考试国际经济与贸易等7个专业的主考学校,具体情况详见附件...[阅读全文]
2024-08-02 11:06:35 人气:1949
深化基础教育课程教学改革!广东出台最新方案
一是加强课程方案的省级有效统筹。对基础教育课程教学改革进行全学段、全类型、全链条整体设计,促进各实施环节和要素有序衔接,形成校内向校外延伸...[阅读全文]
2024-07-31 15:14:03 人气:2743
2024年佛山中考第三批分数线公布→
佛山市2024年高中阶段学校招生第三批各层次按照招生计划和考生填报人数确定投档控制分数线。个别中职学校因报考人数不足...[阅读全文]
2024-07-31 09:30:57 人气:2162
广东2024高招本科批二次征集志愿!再降分!
7月28日,广东省教育考试院宣布,根据第一次征集志愿录取情况,广东2024年本科批次普通类、艺术类(含音乐类、舞蹈类、表(导)演类...[阅读全文]
2024-07-30 08:01:22 人气:2577
育人成才的摇篮——佛山市顺德区乐从鹭州小学
学校占地面积广阔,校园布局合理。绿树成荫,花草繁盛,为学生提供了一个清新、舒适的学习环境。现代化的教学楼、功能齐全的体育馆...[阅读全文]
2024-07-29 09:43:05 人气:2923
培育英才的学府——佛山市顺德区鹭州梁桂凤纪念中学
梁桂凤纪念中学以纪念杰出人士梁桂凤而命名,承载着厚重的历史责任和社会期望。多年来,学校始终坚守教育初心,传承优良的教育传统...[阅读全文]
2024-07-29 09:37:22 人气:3142
多元发展的教育殿堂——佛山市顺德区顺德岑松江夫人外国语学校
顺德岑松江夫人外国语学校由岑松江先生投资兴建,以其夫人之名命名,寄托了对教育事业的深厚期望。学校秉承“中西融合,多元发展”的办学理念...[阅读全文]
2024-07-29 09:32:06 人气:2780
筑梦未来的摇篮——佛山市顺德区陈登职业技术学校
佛山市顺德区陈登职业技术学校是一所具有深厚底蕴和鲜明特色的职业学校,致力于为社会培养高素质的技能型人才...[阅读全文]
2024-07-29 09:30:51 人气:2265
成长的乐园——佛山市顺德区鑫龙明德小学
佛山市顺德区鑫龙明德小学是一所充满活力与创新的学校,致力于为学生提供优质的教育和全面的发展机会...[阅读全文]
2024-07-29 09:26:08 人气:2338
首届佛山水上关帝庙庙会7月28日开锣!
“水上有关帝 人人好架势——佛山水上关帝庙庙会”将于7月28日开幕。作为水上关帝庙重建开放后的首届庙会,该活动将依托水上关帝庙这一载体...[阅读全文]
2024-07-25 09:22:58 人气:22301
书院文化展、状元巡游、打卡体验,今天这场活动文化魅力值拉满!
高明区举办书院文化展暨盛世文昌·状元文化节,现场通过文化体验、景点打卡的方式,感受高明千年文脉的文化魅力。区委副书记、组织部部长...[阅读全文]
2024-05-22 10:29:38 人气:12889
“顺德鱼生”获全省首张餐饮行业湾区认证
近日,由广东捞德顺餐饮管理有限公司(容桂店)出品的“淡水鱼‘顺德鱼生’”获颁《湾区认证证书》,这是全省首张餐饮行业《湾区认证证书》...[阅读全文]
2024-05-10 14:14:47 人气:13903
佛山高明区明城村民夜校推出舞狮文化传承课
在明城镇村民夜校课堂上,一群对舞狮文化怀揣浓厚兴趣的市民沉浸在舞狮的欢乐之中。他们跟着老师的示范,探寻舞狮技艺的奥秘...[阅读全文]
2024-04-27 14:29:47 人气:16155
高明濑粉制作技艺入选市级非遗项目
佛山市人民政府正式公布了第八批市级非物质文化遗产代表性项目名录,高明区“高明濑粉制作技艺”成功入选。至此,高明区共有市级非遗代表性项目9项...[阅读全文]
2024-04-16 14:47:47 人气:18950
佛山祖庙2024年庙会4月11日~14日举行
4月11日~14日,为期四天的2024佛山祖庙庙会(“三月三”北帝诞)将在佛山市祖庙博物馆举办,包括春祭祈福、北帝出巡、酬神演戏...[阅读全文]
2024-04-09 09:27:59 人气:19697
佛山新增13项市级非遗项目
近日,市政府办公室公布佛山市第八批市级非物质文化遗产代表性项目名录,其中,咸水歌(顺德)、太极拳、牛皮鼓制作技艺(佛山)...[阅读全文]
2024-03-21 20:09:13 人气:20404
在行走中品味千年陶都新韵
时代中国总冠名特约“美丽佛山 一路向前”——2024佛山50公里徒步活动即将来临,你是否已在搜索沿途的风景?禅城线第六段徒步亮点已为你备好...[阅读全文]
2024-03-21 15:39:56 人气:15585
佛山禅城民俗活动朱紫街 解锁新玩法
岭南年俗欢乐节之“游朱紫·大红大紫”系列活动正式启动,市民游客相约朱紫街,共庆民俗盛事,共期美好生活。...[阅读全文]
2024-03-13 09:22:20 人气:17507
禅城南庄孔家文昌诞民俗活动:观开笔礼 玩剧本游 品状元宴
观一次儒家开笔礼、来一场沉浸式剧本游、品一桌特色状元宴……3月9日上午,南庄镇罗格孔家村文昌塔前锣鼓喧天...[阅读全文]
2024-03-12 09:11:07 人气:11802
佛山渔耕粤韵文化旅游园免费开放!限时2个月!
第一天:参观香云纱展馆→樵山碧道游船→草坪露营→水上乐园→渔耕粤韵农庄晚餐;第二天:参与亲子研学课程→亲子BBQ→捕鱼体验...[阅读全文]
2024-08-01 09:18:35 人气:1939
魅力新隆人民公园:自然与人文的和谐乐章
新隆人民公园内还有精心打造的园林景观区。错落有致的假山、造型别致的亭台楼阁,与周围的自然景色相得益彰。漫步其中,仿佛置身于一幅优美的古典画卷之中...[阅读全文]
2024-07-30 10:49:10 人气:2278
乐从文化公园:顺德的心灵绿洲
公园占地面积广阔,绿化丰富多样,绿树成荫,花草繁盛。漫步其中,清新的空气和宜人的景色让人心情舒畅。精心设计的园林景观,错落有致的步道...[阅读全文]
2024-07-28 10:48:10 人气:2895
沙良河公园:顺德的生态明珠
园内的步道蜿蜒曲折,铺设平整,无论是散步还是慢跑,都能让人感受到无比的舒适。沿途的花草繁盛,四季皆有不同的景致。春天,鲜花绽放...[阅读全文]
2024-07-28 10:43:46 人气:1992
悠享时光 魅力之境——佛山市顺德区佛山碧桂园度假区
度假区占地面积广阔,拥有优美的自然环境。绿树成荫,花草繁盛,湖泊清澈,空气清新宜人,仿佛是一片远离城市喧嚣的世外桃源...[阅读全文]
2024-07-26 17:12:35 人气:2404
自然与人文的交融——佛山市顺德区碧江民乐公园
公园占地面积广阔,绿树成荫,花草繁盛。踏入公园,首先映入眼帘的是大片的绿地,如柔软的绿色地毯,让人心情愉悦...[阅读全文]
2024-07-26 15:53:40 人气:2153
生态绿洲 休闲胜地——佛山市顺德区马洲公园
公园拥有广袤的绿地,草坪如茵,绿树成林。踏入公园,清新的空气扑面而来,让人瞬间感到心旷神怡。丰富多样的植被形成了独特的景观...[阅读全文]
2024-07-26 15:50:54 人气:2167
佛山两日游怎么玩?超用心整理的攻略来了!
09:00 →游览【祖庙】,观看醒狮表演,感受浓厚的岭南文化和历史底蕴(注:需买门票);11:00→打卡佛山超适合citywalk的文艺街区【岭南天地】...[阅读全文]
2024-07-25 09:16:39 人气:2889
佛山多个博物馆,暑期延长开放时间!
即日起至8月31日,佛山梁园、佛山古镇历史风貌展示馆、广东粤剧博物馆、陈铁军故居开放时间调整为9:00-17:30(佛山梁园17:10停止进园...[阅读全文]
2024-07-24 09:31:31 人气:1851
佛山市顺德区北滘都宁岗森林公园:城市中的自然绿洲
公园内山峦起伏,植被丰富多样。拥有大片的森林,树木郁郁葱葱,漫步其中,呼吸着清新的空气,感受着大自然的宁静与美好...[阅读全文]
2024-07-23 15:28:06 人气:1910
安喜曼酒店金沙店开业!丹灶城市活力焕新!
继7月30日华美达国际星级酒店、嘉荣中国百强连锁超市签约入驻丹灶中心城区,丹灶金沙城区城市配套也迎来重磅升级。8月1日,金顺荟商业楼安喜曼酒店金沙店开业...[阅读全文]
2024-08-02 11:13:50 人气:5220
房上房优品公寓:顺德的精致生活港湾
房上房优品公寓周边环境优美,绿树成荫,宁静宜人。附近有公园和休闲广场,为居民提供了散步、锻炼和放松的好去处...[阅读全文]
2024-07-30 15:10:26 人气:4930
艾尚酒店:顺德的舒适之选
走进酒店大堂,宽敞明亮的空间,精致的装饰,营造出一种温馨而高雅的氛围。前台工作人员热情友好,专业高效的服务让您在入住伊始便感受到宾至如归...[阅读全文]
2024-07-30 10:43:17 人气:5215
亿家公寓:顺德的温馨居所
亿家公寓地理位置优越,周边交通便捷,临近公交站点和地铁站,方便居民出行。同时,周边配套设施完善,有商场、超市、餐厅、医院等...[阅读全文]
2024-07-30 10:39:55 人气:3549
佛山顺德柏尔曼酒店:舒适与奢华的邂逅
客房宽敞整洁,布置精美。每间客房都配备了高品质的床品、柔软的枕头和舒适的床垫,确保您拥有一夜优质的睡眠。房间内的设施一应俱全...[阅读全文]
2024-07-22 11:12:48 人气:5416
佛山顺德美的臻品之选酒店:奢华与舒适的完美融合
佛山顺德美的臻品之选酒店坐落在顺德这片充满魅力的土地上,是一家集奢华、优雅与舒适于一体的高端酒店...[阅读全文]
2024-07-22 11:01:00 人气:4544
佛山四季精品公寓(佛山顺德陈村地铁站店):舒适与便捷的完美融合
佛山四季精品公寓(佛山顺德陈村地铁站店)位于佛山市顺德区的核心地段,地理位置优越,交通十分便利...[阅读全文]
2024-07-14 08:39:54 人气:6041
鼎旺酒店(佛山顺德陈村地铁站店):品质之选,卓越体验
酒店紧邻陈村地铁站,交通极其便利,让您轻松抵达佛山各地及周边城市。无论是商务出差还是休闲旅行,都能节省您的出行时间...[阅读全文]
2024-07-14 08:36:36 人气:7210
佛山嘉悦公馆(佛山顺德陈村地铁站店):舒适与便捷的理想之居
公馆紧邻陈村地铁站,出行极为便利。无论是前往佛山市区还是周边城市,地铁都能快速带您抵达目的地。周边配套设施齐全...[阅读全文]
2024-07-14 08:34:10 人气:8097
佛山陆居商务公寓:顺德的品质休憩之所
公寓周边有众多餐厅,提供各种美食选择,无论是本地特色还是国际风味,都能满足您的味蕾。附近还有超市、药店等生活配套设施,...[阅读全文]
2024-07-14 08:31:01 人气:8441
三水南山镇卫生院(六和)牙科诊室开业啦
南山镇卫生院(六和)牙科诊室7月30日开业啦,有口腔、牙齿等问题困扰人士欢迎咨询,咨询人员及电话:邵医生18126279676...[阅读全文]
2024-08-01 10:57:13 人气:4276
碧江医院:守护顺德健康的港湾
碧江医院拥有一支专业素质高、临床经验丰富的医疗团队。其中包括各个领域的专家和技术精湛的医护人员,他们秉持着敬业精神和关爱之心...[阅读全文]
2024-07-25 15:51:20 人气:5125
安和泰医院:顺德的健康守护者
安和泰医院地理位置优越,交通便利,周边环境优美,为患者提供了一个舒适的就医环境。医院建筑宽敞明亮,内部装修温馨舒适...[阅读全文]
2024-07-25 15:43:53 人气:2249
佛山市顺德区第三人民医院:守护健康的港湾
医院拥有一支专业素质高、技术精湛的医疗团队。医生们具备丰富的临床经验和深厚的专业知识,涵盖了各个医学领域...[阅读全文]
2024-07-22 11:14:56 人气:4331
和佑医院:顺德的健康守护者
医院地理位置优越,交通便利,周边设施齐全。其建筑设计现代化,内部环境舒适宜人,为患者营造了一个温馨的就医氛围...[阅读全文]
2024-07-22 10:49:08 人气:4945
佛山这所大型中医院顺利封顶,设床位1490张
目前,广州中医药大学顺德医院(顺德区中医院)建设项目(易地新建)主体结构已顺利封顶,正在进行机电、幕墙、装饰装修工程施工...[阅读全文]
2024-07-21 09:56:32 人气:4519
佛山市口腔医院,晋升“三甲”!
佛山大学附属口腔医院(佛山市口腔医院)举行三级甲等口腔专科医院揭牌仪式,成为佛山首家的“新国标”三甲口腔医院...[阅读全文]
2024-07-21 09:53:39 人气:3155
陈村庄头医院:守护健康,传递温暖
佛山市顺德区陈村庄头医院是一所位于陈村庄头的综合性医疗机构,一直致力于为当地居民提供优质、全面的医疗服务...[阅读全文]
2024-07-07 10:23:46 人气:4447
重磅:原南方医科大学顺德医院眼科主任李志辉加入爱尔,出任顺德爱尔副院长!
近日,顺德爱尔眼科医院迎来一位重磅眼科专家的加入,原南方医科大学顺德医院眼科主任李志辉正式出任顺德爱尔眼科医院副院长一职...[阅读全文]
2024-06-22 07:56:59 人气:3240
高明中医院进校园开展脊柱侧弯筛查
为守护青少年脊柱健康,在区卫健局及教育局等的大力支持下,高明区中医院积极开展脊柱侧弯筛查进校园活动。近日,该院相关科室医护人员组成筛查小组走进高明区职业技术学校...[阅读全文]
2024-06-21 10:20:20 人气:2576
顺德乐从南顺第二联围综合水体整治工程乐从片区施工通告
为完善乐从片区管网系统,提升周边人居环境品质,南顺第二联围水体综合整治工程由广东顺控水务投资建设有限公司代建...[阅读全文]
2024-08-02 11:11:31 人气:1282
高明荷城⇋佛山中心城区只需20分钟左右!这座大桥计划今年通车!
佛山市交通运输局将重点推动佛山市富龙西江特大桥工程剩余工程施工,在资金保障的前提下,计划2024年完成项目建设通车...[阅读全文]
2024-08-02 10:47:17 人气:1180
佛山市顺德区振中路:活力与魅力交织的城市动脉
振中路地理位置优越,贯穿了顺德区的多个重要区域,将不同的社区、商业区和工业区紧密连接在一起。道路宽敞平坦...[阅读全文]
2024-08-02 10:24:06 人气:1122
佛山市顺德区河滨路:亲水悠韵的魅力廊道
河滨路依水而建,一侧是缓缓流淌的河流,另一侧是繁华的城区,独特的地理位置使其拥有迷人的风景。沿着道路漫步...[阅读全文]
2024-08-02 10:23:25 人气:984
佛山市顺德区北村大道:融合发展的活力通道
北村大道地理位置优越,它连接着顺德区的多个重要区域,成为了区域间经济交流和人员往来的关键纽带。道路宽敞平坦...[阅读全文]
2024-08-02 10:22:29 人气:989
佛山市顺德区西村大道:繁华与宁静交织的风景路
西村大道交通便捷,道路宽敞且平坦,路面维护良好,有效地缓解了交通压力,无论是日常通勤还是假日出行...[阅读全文]
2024-08-02 10:21:20 人气:1180
佛山市顺德区沙元街:古朴与现代交织的风情小巷
沙元街历史悠久,岁月的痕迹在古老的建筑和石板路上依稀可见。街道狭窄而蜿蜒,两旁的房屋保留着传统的岭南建筑风格...[阅读全文]
2024-08-02 10:20:32 人气:881
跨境巴士开通!途经深中通道!
8月1日,佛山首条途经深中通道的跨境巴士正式开通。即日起,顺德均安、杏坛每天将有2班巴士途经深中通道到达深圳及香港...[阅读全文]
2024-08-02 10:09:31 人气:1351
禅城魁奇路等多条道路整治提升
在魁奇路—三龙湾大道整治提升验收后,佛山市城市管理和综合执法局局长何春云提出开展城市主干道和出入口系统治理“百日攻坚”行动...[阅读全文]
2024-08-02 10:01:35 人气:896
走进佛山市顺德区新矿路:活力与潜力交织的发展之路
新矿路周边配套设施齐全,分布着众多的住宅小区,为居民提供了舒适的居住环境。这些小区建筑风格多样,绿化优美,营造出温馨和谐的生活氛围...[阅读全文]
2024-08-01 16:21:12 人气:1165
顺德户政、不动产和商事登记业务办理量呈井喷式增长
当前,顺德区户政、不动产和商事登记业务办理需求呈现井喷式增长,据悉,顺德区、镇(街道)两级强联动,出实招、解民忧,通过加号源...[阅读全文]
2024-06-21 10:24:04 人气:11773
学生出入境业务办理有变化!
1.预约禅城、南海、高明、三水区专场服务的,可通过“广东出入境”微信公众号预约;2.预约顺德区专场服务的,可通过“顺德政务百事通”微信公众号预约...[阅读全文]
2024-06-13 09:46:08 人气:14379
佛山禅城区民政局大年三十正月十五都可办理婚姻登记
春节将至,有不少想趁农历新年和心爱之人喜结连理、完成“人生大事”的市民。大年三十当天可以进行婚姻登记吗?2月14日“情人节”正值春节假期...[阅读全文]
2024-01-26 10:30:02 人气:31253
禅城石湾镇街道便民服务中心揭牌启用
石湾镇街道便民服务中心近日揭牌启用,新大厅两层共4700平方米,开设55个综合服务窗口,承接社保、卫健、市监等11个职能部门400多个事项...[阅读全文]
2024-01-23 10:01:33 人气:35747
禅城高明三水开设出入境办证“学生专场”,周末也能办!
2024年1月7日、14日两个周日全天(8:30-12:00,14:00-17:30)。在禅城区就学的未满16周岁在校中小学生(学生户籍为本省及省外户籍,不含港澳台居民)。...[阅读全文]
2024-01-08 15:37:37 人气:35505
佛山三水区特定人员参加工伤保险工伤认定申请办事指南
从业单位应当在职工发生事故伤害或者被诊断、鉴定为职业病之日起30日内(不含事故当日),向从业单位所属镇街公共服务办公室负责工伤认定经办窗口提出工伤认定申请...[阅读全文]
2024-01-07 10:39:15 人气:35147
佛山三水区工伤认定申请事项办事指南
用人单位应当在职工发生事故伤害或者被诊断、鉴定为职业病之日起30日内(不含事故当日),向所属镇街公共服务办公室负责工伤认定经办窗口提出工伤认定申请...[阅读全文]
2024-01-07 10:24:36 人气:33171
佛山市禅城区石湾镇街道惠景协税站、玫瑰东协税站搬迁整合的公告
为打造标准化、规范化的纳税服务环境,更好的服务于广大企业和人民群众,优化街道营商环境,石湾镇街道惠景协税站...[阅读全文]
2023-12-19 16:06:13 人气:36061
佛山市禅城区石湾镇街道行政服务中心搬迁公告
为打造标准化、规范化、便利化的政务服务环境,更好的服务于广大企业和人民群众,优化我街道营商环境,佛山市禅城区石湾镇街道行政服务中心...[阅读全文]
2023-12-14 15:11:31 人气:35468
三水区行政服务中心蝉联人民网县级“民心汇聚单位”
2023年度人民网网上群众工作单位名单发布,三水区行政服务中心名列其中,蝉联县级“民心汇聚单位”称号。今年以来,三水区行政服务中心共收到人民网留言389条...[阅读全文]
2023-12-06 09:52:20 人气:34269
庄子素解 第二章 徐无鬼
徐无鬼因女商见魏武侯,武侯劳之曰:“先生病矣!苦于山林之劳,故乃肯见于寡人。”徐无鬼曰:“我则劳于君,君有何劳于我!君将盈耆欲...[阅读全文]
2023-02-09 09:38:10 人气:49870
庄子素解 第一章 庚桑楚
老聃之役有庚桑楚者,偏得老聃之道,以此居畏垒之山。其臣之画然知者去之,其妾之挈然仁者远之。拥仲之与居,鞅掌之为使。居三年,畏垒大壤...[阅读全文]
2023-02-08 10:52:56 人气:47250
庄子素解 第十五章 知北游
知北游于玄水之上,登隐弅之丘,而适遭无为谓焉。知谓无为谓曰:“予欲有问乎若:何思何虑则知道?何处何服则安道?何从何道则得道?...[阅读全文]
2023-02-07 08:44:53 人气:48279
庄子素解 第十四章 田子方
田子方侍坐于魏文侯,数称谿工。文侯曰:“谿工,子之师耶?”子方曰:“非也,无择之里人也;称道数当,故无择称之。”文侯曰:“然则子无师邪?...[阅读全文]
2023-02-06 09:41:31 人气:47571
庄子素解 第十三章 山木
【原文】庄子行于山中,见大木枝叶盛茂,伐木者止其旁而不取也。问其故,曰:“无所可用。”庄子曰:“此木以不材得终其天年。...[阅读全文]
2023-02-02 08:43:02 人气:47875
庄子素解 第十二章 达生
达生之情者,不务生之所无以为;达命之情者,不务知之所无奈何。养形必先之以物,物有余而形不养者有之矣;有生必先无离形...[阅读全文]
2023-01-31 09:26:23 人气:51520
[东方哲学] 一处不立 处处能立
一处不立 处处能立;亦即任何角度与立场都不立,任何角度与立场都能立;也即全然地、无条件地接纳与随机(缘)起用;云门禅三句:涵盖乾坤,截断众流,随波逐流...[阅读全文]
2022-06-08 08:31:38 人气:52561
获取深度世界真相信息的两种途径
人获取外部信息的最原始、最基础的方式就是感觉;感觉信息来源的最初端口就是感觉器官;感觉器官的阀域与自身承受力决定了人感知外部环境的上下极限...[阅读全文]
2022-06-08 08:26:00 人气:50487
物理学遇到意识素解(7)
如果一位值得信赖的朋友告诉你一些似乎可笑的事情,你会尝试着揣摩他或她可能的真实意思。值得信赖的物理学演示就告诉了我们某些看似荒谬的东西。因此,我们试图解释这些结果可能的真正意思。...[阅读全文]
2019-12-16 09:48:47 人气:39251
海外需求萎靡背后:美国进口全面收缩、欧盟现结构性变化
5月中国进出口商品总值为5011.91亿美元,同比下降6.2%。其中出口总值2834.99亿美元,同比下降7.5%;进口总值2176.92亿美元...[阅读全文]
2023-06-24 20:30:07 人气:33338
欧洲议会已批准通过《新电池法》,新能源卖家将面临更加严格的考验
近日,欧洲议会议员以 587 票赞成、9 票反对和 20 票弃权通过了与理事会达成的一项协议(针对在欧盟销售的所有类型电池的设计、生产和废物管理的新规定-《新电池法》)...[阅读全文]
2023-06-24 20:28:34 人气:19979
美国亚马逊的销售税和免税的州有哪些?
美国的销售税是美国州和地方政府对商品及劳务,按其销售价格的一定比例征收的一种税款,是在美国发生消费的时候,由消费者一方缴纳的税款...[阅读全文]
2023-06-24 20:27:41 人气:33359
Amazon 店铺代运营案例:家居类目
窗帘,浴帘的工厂,工厂OEM实力非常强,专注于传统外贸贴牌,国内天猫京东都有店,想要扩展海外渠道...[阅读全文]
2023-06-24 21:41:21 人气:22920
Amazon 店铺代运营案例:户外类目
效果:宏那运营团队进行账户诊断后,重新调整了广告,优化了产品线。进行2个月的调整后,销售额增长180%...[阅读全文]
2023-06-24 21:38:22 人气:22276
Amazon 店铺代运营案例:家居类目
吸尘器类目,宏那团队根据客户工厂优势,放弃竞争激烈的美国站点,选择切入日本站点,第三个月单品达到7W美金销售额...[阅读全文]
2023-06-24 21:36:20 人气:22429
Amazon 店铺代运营案例:饰品类目
目前效果:通过半年的测试留存,和铺货老链接的优化,日出单在平均700单左右,同比增长100%;由单SKU日均平均出单5-10单左右...[阅读全文]
2023-06-24 21:34:33 人气:13902
Amazon 店铺代运营案例:宠物类目
目前效果:运营人员一年内通过选品测试留存,现平均日销售额8000美金,每天单款SKU出单60个左右,SKU12个,月度销售额在30W美金+...[阅读全文]
2023-06-24 21:31:31 人气:10152
Amazon运营团队老师介绍:simon
有8年的亚马逊运营经验,为20+ 多个品牌工作过,其中包括类目 Top10的卖家。擅长运营广告...[阅读全文]
2023-06-24 21:16:54 人气:10451
Amazon运营团队老师介绍:Fanny
Fanny:7年亚马逊操盘经验,擅长广告,运营策略制定,并着手从0-1打造过多个百万级别的项目;统筹各个项目的开展计划...[阅读全文]
2023-06-24 21:11:52 人气:6718
卧室家居风水布局:打造舒适与和谐的睡眠环境
卧室作为我们日常休息和恢复精力的场所,其家居风水布局对于居住者的身心健康和家庭和谐有着不可忽视的影响。了解并遵循卧室的风水原则,可以为您打造一个舒适、和谐的睡眠环境...[阅读全文]
2024-02-20 09:46:18 人气:15712
客厅家居风水布局:营造和谐与繁荣的社交空间
客厅作为家庭的核心区域,是家人聚会、招待客人的重要场所。一个和谐的客厅家居风水布局,不仅可以提升居住者的生活品质,还能为家庭带来好运和繁荣。...[阅读全文]
2024-02-20 09:44:52 人气:17183
餐厅家居风水布局:打造美味与和谐的用餐环境
餐厅作为家庭中重要的功能区域,不仅是家人用餐的地方,也是与亲朋好友聚会交流的场所。一个好的餐厅家居风水布局,能够提升家庭成员的食欲,增强家庭和谐氛围...[阅读全文]
2024-02-20 09:43:33 人气:16360
卫生间家居风水布局:打造舒适与和谐的卫浴空间
卫生间作为家庭中私密且重要的功能区域,其家居风水布局对于家庭成员的身心健康和家庭和谐有着不可忽视的影响。一个好的卫生间家居风水布局,能够提升家庭成员的幸福感,增强家庭的正能量。...[阅读全文]
2024-02-20 09:39:02 人气:15330
为什么家居不宜挂太多红色装饰物?
健康平安人生,一定要认识和拥有3个贵人:西医(治标)、中医(治本)、易医(治根)。当西医不行就要找中医...[阅读全文]
2022-06-25 21:03:39 人气:66552
如何将一间旧厂房催旺吉运?
企业新入驻旧厂房,如何做到催旺吉运,达至丁财两旺的效果?这就需要风水的综合策划:大门口形象包装,出入口的八卦方位...[阅读全文]
2022-06-25 21:01:04 人气:70368
装修前规划风水,好处多多
现在越来越多的人认识科学风水的好处,看风水已经是很平常的事。在装修前,先邀请风水师前来勘察毛坯房环境...[阅读全文]
2022-06-25 20:58:23 人气:65269
三角形的办公室如何化解?
方正规整的办公室气场稳定,三角形或不规整的办公室气场混杂,卦位不全,锐气回冲,形成老总思维不定,判断能力减弱。将三角形地方加上屏风...[阅读全文]
2022-06-21 20:33:27 人气:67487
工厂机器为什么不能放在车间中心点
工厂老板由于对风水不熟悉,为了方便,将重型机器设备放在车间〈宅)中心。宅中心为太极点,玄空风水叫“五黄大煞”,只能静不能动,如遇某年的流年凶星飞临该位...[阅读全文]
2022-06-21 20:29:46 人气:64211
补贴2万元、8万元!这些车报废更新补贴有新标准!
在《汽车以旧换新补贴实施细则》(商消费函〔2024〕75号)基础上,个人消费者报废国三及以下排放标准燃油乘用车或2018年4月30日...[阅读全文]
2024-07-28 09:43:56 人气:16856
二手车交易陷阱多,小心被当作“二百五”!
2021年以来,桂城市场监管所共受理二手车相关消费投诉1023件、举报92件,且呈上升趋势,主要涉及车辆信息不透明、服务承诺不清晰...[阅读全文]
2024-07-24 08:52:37 人气:17331
这两种电动车上路注意了!
具有脚踏骑行功能,最高时速不超过25km/h,具有国家颁发的3C认证的,属于非机动车范畴,需要在登记服务点进行车牌登记,登记的是白底黑字的佛山牌照...[阅读全文]
2024-07-19 10:02:27 人气:17605
租车大惊喜!帝豪 EV450,3000 押金开启飞驰之旅!
帝豪EV450,押金3000提车,剩余1000可后补;1.租金每周三流水代扣,可跑全平台,不够扣则线下补缴;...[阅读全文]
2024-07-16 10:21:37 人气:11618
吉利枫叶 80V 全新车震撼登场!让你轻松租车到手!
吉利枫叶80V,全新车,全新车;总押金6000,可4000提车;一口价方案: (不限平台);可4000押金+首月剩余天数提车,剩余2000押金分4周,每周500;...[阅读全文]
2024-07-16 09:44:12 人气:7425
丰田、日产、本田、比亚迪…最高补贴5000元/台!三水推出购车补贴
2024年7月13日-10月7日期间,三水全区将有10家汽车销售企业推出购车补贴促消费活动,消费者购车最高可补贴5000元/台...[阅读全文]
2024-07-11 08:59:51 人气:7690
最新!即日召回72万辆汽车
自即日起,召回2008年3月5日至2016年9月29日期间生产的东风雪铁龙世嘉两厢、三厢汽车,共计710301辆...[阅读全文]
2024-07-09 08:39:18 人气:5136
领克07 EM-P通关托底后高空坠落挑战,以超标安全打造插混轿车安全新标准
日前,领克07 EM-P以全优成绩通过TOP Safety国内首次托底后高空坠落挑战。此次挑战由领克07 EM-P携手中汽信科举办...[阅读全文]
2024-06-29 06:58:32 人气:5778
最高可享1万元!汽车以旧换新补贴申领指引→
据商务部等部门4月印发的《汽车以旧换新补贴实施细则》(以下简称《细则》),报废符合要求的旧车并购买新车的消费者...[阅读全文]
2024-06-20 15:38:48 人气:11553
一手精品车2016年汉兰达豪华版七座,2.0T首付1.5万
新上架,准2016年汉兰达豪华版七座,2.0T排量,一手精品车,已过查搏士,小跑10万公里,配置丰富。支持分期,首付1.5万。...[阅读全文]
2024-06-05 16:01:41 人气:5642
家具盛宴!第 45 届国际龙家具展览会震撼启幕!
全球家具看顺德,顺德家具看龙江。家具产业是龙江的根基,也是龙江和顺德的亮丽名片。经过五十多年的发展...[阅读全文]
2024-03-17 09:55:30 人气:16639
佛山机场重建航站楼进度刷新!效果图曝光!
按照建设目标和设计规划,由中国联合航空出资建设的新航站楼预计在2024年上半年完成建设并投入使用...[阅读全文]
2023-12-25 09:23:04 人气:31373
佛山国家高新技术产业开发区
佛山高新技术产业开发区(以下简称“佛山高新区”)于1992年12月经国务院批准成立,是全国最早的53个国家高新区之一...[阅读全文]
2023-08-27 21:28:39 人气:11130
佛山意美家卫浴陶瓷世界
意美家,全称意美家卫浴陶瓷世界(Casa Ceramics&Sanitarywares Mall),位于广东省佛山市禅城区季华四路与雾岗路口交汇处,原名为“河宕陶瓷批发直销仓”...[阅读全文]
2023-08-27 21:26:18 人气:11108
澳大利亚技术移民移民
澳洲技术移民是为了引进海外人才,促进澳洲劳动力市场平衡和发展而推出的移民政策,不仅适用于国内有专业技能的技术人才,也适用于在澳留学生,且移民成本低...[阅读全文]
2022-07-07 22:07:38 人气:54796
加拿大BC省雇主担保移民
新政策自2015年1月1日起开始实施。新政后增加了SIRS打分系统,每月公布2次分数,达到此分数的要求的申请人将被移民局选中。因此只要你的职业在加拿大NOC职业列表或职业列表中...[阅读全文]
2022-07-07 22:03:09 人气:55198
美国eb3雇主担保移民
美国eb3雇主担保移民 Other works按照美国移民法,职业移民划分为五类。而EB-3就属于职业移民的第三优先。EB-3职业移民的第三优先类别包括熟练工人、学士学位持有人以及其它工人...[阅读全文]
2022-07-07 21:59:21 人气:53502
马来西亚永久居留(红卡)
PR是PermanentResident的英文缩写,中文是永久居留的意思。获得PR, 就是获得永久居留身份证。 马来西亚永久居留(红卡)是大马政府授予给外国人士的永久居留身份证...[阅读全文]
2022-07-07 21:41:23 人气:54896
库斯家居科技产业园在顺德龙江动工!总投资14亿元!
“龙头”引领,推动行业转型升级。7月31日,库斯家居科技产业园项目动工仪式在顺德龙江举行。项目总投资约14亿元,将打造集办公...[阅读全文]
2024-08-01 09:43:20 人气:1642
南海桂城瀚天专精特新产业园(三山东区园)动工!国资强力引领!
桂城瀚天专精特新产业园(三山东区园)动工仪式举行。该园区是桂城国企桂城产业集团打造的七大品牌园区之一,也是桂城首个以专精特新为主题的产业园区...[阅读全文]
2024-08-01 09:41:30 人气:1448
南海丹灶万木科创园启用!首批集中式员工租赁住房投用!
丹灶创新创业空间再次扩容升级。7月31日,位于丹灶仙湖氢谷南部园区的万木科创园项目一期正式投用,将为科创项目的集聚营造更好的创新生态...[阅读全文]
2024-08-01 09:15:51 人气:1561
明峰高新科技园:顺德创新的前沿阵地
明峰高新科技园地理位置优越,交通便利,周边配套设施完善。园区占地面积广阔,拥有现代化的建筑和完善的基础设施...[阅读全文]
2024-07-28 08:08:40 人气:1951
马龙工业区:顺德产业的活力之地
该工业区占地面积较大,规划合理,拥有现代化的厂房和配套设施。区内基础设施完善,包括电力供应充足、供排水系统通畅...[阅读全文]
2024-07-28 08:06:28 人气:1793
林港创业园:顺德的创新摇篮
林港创业园地理位置优越,交通便捷。它靠近主要交通干道,便于货物运输和人员往来。园区周边配套设施完善,有便捷的公交网络...[阅读全文]
2024-07-25 16:01:40 人气:2482
金冠产业园:顺德的产业明珠
金冠产业园坐落在顺德区的核心地段,交通条件十分优越。它毗邻多条重要的交通干线,不论是公路运输还是货物的集散都极为便利...[阅读全文]
2024-07-25 15:59:44 人气:2122
佛山市顺德区都宁梁场工业区:产业发展的新兴力量
区内既有本土成长起来的知名企业,也吸引了众多外来投资企业。这些企业在技术创新、产品研发和市场拓展方面不断努力...[阅读全文]
2024-07-23 15:53:07 人气:2223
佛山市顺德区莘洲工业区:产业繁荣的活力之地
这里汇聚了众多知名企业和创新型中小企业。大型企业凭借雄厚的技术实力和市场份额,成为行业的领军者;中小企业则凭借灵活的经营策略和创新精神...[阅读全文]
2024-07-23 15:49:35 人气:2315
佛山市顺德区西海工业区:产业兴盛的发展沃土
西海工业区位于顺德区,地理位置优越。它紧邻多条交通干线,,距离港口和火车站也较近,为货物运输和人员流动提供了便捷的条件...[阅读全文]
2024-07-23 15:47:30 人气:1553
粤隆家具城:顺德的家具购物天堂
粤隆家具城规模宏大,拥有宽敞的展示区域和众多的店铺。其内部布局合理,分区明确,方便顾客轻松找到所需的家具品类...[阅读全文]
2024-07-30 15:09:29 人气:3803
新隆货场:顺德的物流枢纽
货场占地面积广阔,拥有大规模的仓储空间,能够容纳大量的货物存放。仓储设施先进且多样化,包括普通仓库、恒温仓库和冷藏仓库等...[阅读全文]
2024-07-30 15:07:56 人气:2613
卓隆家具城:顺德的家居风尚标
家具城占地面积广阔,拥有数层的展示空间,内部装修精致大气。这里汇聚了众多知名品牌和优质厂家的产品,品类丰富多样...[阅读全文]
2024-07-30 15:06:17 人气:3482
添乐家具城:顺德的家居宝藏之地
这里的家具风格多样,涵盖了现代简约、欧式古典、中式传统、美式乡村等多种流行风格。无论您偏爱时尚简约的设计,还是钟情于复古华丽的款式...[阅读全文]
2024-07-30 10:42:22 人气:2846
佛山奥园商业街:顺德的繁华街区
这条商业街的建筑风格独特,融合了现代与传统的元素,营造出别具一格的商业氛围。街道宽敞整洁,地面铺设精美...[阅读全文]
2024-07-28 10:52:01 人气:2334
德富商务中心:顺德的商业中枢
德富商务中心的建筑设计现代而大气,外观线条简洁流畅,玻璃幕墙的运用使其充满了时尚与科技感。内部装修精致高雅,大堂宽敞明亮...[阅读全文]
2024-07-28 10:50:24 人气:1345
顺德碧乐时光:都市生活新地标
顺德碧乐时光的建筑设计独具特色,融合了现代与传统的元素,外观时尚大气,内部空间宽敞明亮。其布局合理,各区域划分清晰...[阅读全文]
2024-07-28 08:10:11 人气:1399
旭辉里商业街:顺德的繁华新章
这条商业街的建筑风格独具特色,融合了现代时尚与传统岭南元素,营造出独特而又舒适的购物环境。街道宽敞整洁...[阅读全文]
2024-07-28 08:03:27 人气:1447
乐从天佑城:顺德的商业明珠
这座购物中心占地面积广阔,建筑设计现代时尚,内部装修豪华大气。它拥有众多知名品牌的门店,涵盖了服装、珠宝、化妆品、数码产品等多个品类...[阅读全文]
2024-07-28 08:02:24 人气:1997
新隆市场:顺德的烟火人间
新隆市场占地面积较大,布局合理,分区明确。一进入市场,首先是蔬果区,五颜六色的新鲜水果和蔬菜琳琅满目。红彤彤的苹果...[阅读全文]
2024-07-30 10:47:34 人气:7432
佛山市顺德区广东金满昌农副产品交易中心:一站式采购的繁华枢纽
交易中心占地面积广阔,拥有宽敞的交易大厅和众多的摊位。内部规划合理,分为不同的区域,如蔬菜区、水果区、肉类区、水产区、粮油副食区等...[阅读全文]
2024-07-22 15:46:53 人气:8791
陈村兰花市场:繁花似锦的兰花世界
陈村兰花市场占地面积广阔,拥有众多的兰花种植户和经销商。市场内设有一排排整齐的摊位和展示厅,展示着各种各样的兰花品种...[阅读全文]
2024-07-14 08:45:17 人气:10350
新墟市场:顺德的生活宝藏之地
新墟市场的摊位琳琅满目,商品种类繁多。这里有新鲜的蔬菜和水果,色彩鲜艳,散发着自然的清香。水产区域,鱼虾蟹贝活蹦乱跳...[阅读全文]
2024-07-13 07:57:08 人气:2638
陈村农贸市场:烟火人间里的民生百味
陈村农贸市场占地面积较大,内部布局合理清晰。市场分为多个区域,包括蔬菜区、水果区、肉类区、水产区、粮油副食区等...[阅读全文]
2024-07-12 14:35:10 人气:8693
佛山市顺德区金锠国际金属交易市场:金属交易的璀璨明珠
佛山市顺德区金锠国际金属交易市场是顺德地区极具规模和影响力的大型金属交易平台。金锠国际金属交易市场坐落于顺德区的交通枢纽地带...[阅读全文]
2024-07-10 16:12:40 人气:7644
珠砂围市场:佛山市顺德区的生活百宝箱
市场内摊位众多,商品琳琅满目。从新鲜的蔬菜水果、肉禽蛋类,到各类海鲜水产,应有尽有。此外,还有各种干货、调料、粮油副食等...[阅读全文]
2024-07-10 16:07:21 人气:7543
繁华大都市场:生活的缤纷舞台
走进市场,首先是蔬果区,五颜六色的蔬菜水果整齐摆放。新鲜的青菜还带着清晨的露珠,红彤彤的苹果散发着诱人的香气,各种各样的时令水果和蔬菜琳琅满目...[阅读全文]
2024-07-09 10:29:13 人气:6819
走进佛山花卉批发市场,探寻花的缤纷世界
花卉品种丰富多样,应有尽有。从常见的玫瑰、百合、康乃馨,到稀有的进口花卉,以及各类盆栽植物、多肉植物和观赏苗木,都能在这里找到...[阅读全文]
2024-07-09 10:18:30 人气:4909
探秘佛山市顺德区湖南苗木批发市场
这个市场地理位置优越,交通便利,无论是本地采购还是外地运输都十分便捷。市场占地面积庞大,一眼望去,郁郁葱葱的苗木连绵成片...[阅读全文]
2024-07-09 10:16:40 人气:6284
佛山消委会:网络直播套路深,翡翠消费需谨慎!
秦女士浏览某购物网站时,发现某玉石直播间正在直播销售翡翠手镯,主播称该翡翠种水为冰种...[阅读全文]
2022-03-21 15:24:43 人气:65965
机器视觉人才供应链第一梯队:清远市万金目视科技有限公司
清远市万金目视科技有限公司,定位为机器视觉人才供应链第一供应商。首先,以基于机器视觉和深度学习的实战实训平台。为高职高专,大学,提供机器视觉实战实训的人才...[阅读全文]
2021-07-05 15:21:34 人气:99357
跨境电商脱口秀:炮哥刘智勇
炮哥的跨境电商六脉神剑理论、炮哥的跨境电商1357创业模型、炮哥的跨境电商行业快速传播方法论、炮哥的跨境电商合伙人模型...[阅读全文]
2021-07-03 20:33:52 人气:68721
建材家居短视频直播达人——陈宣平
建材家居短视频直播达人——陈宣平,2011年从事互联网行业,2012年进入建材行业媒体工作,主要负责新媒体事业部...[阅读全文]
2021-07-03 20:29:36 人气:93584
广东金麦福餐饮管理服务有限公司
广东金麦福餐饮管理服务有限公司有着多年来连锁经营、机关食堂承包、学校食堂承包、工厂食堂承包、厨房设计经验。致力于食堂承包经营管理...[阅读全文]
2021-07-03 20:25:31 人气:86248
颛孙宏鸽(净雨):书法艺术跨界探索与禅悟
颛孙宏鸽,法名净雨,圣贤名门之后裔,为颛孙子张第七十三代传人,祖籍山东省,中国著名作家、书画家,新闻工作者和社会活动者,公益热心人...[阅读全文]
2021-12-05 20:21:15 人气:71118







































































































































































































































