佛山市高明区富湾大田工业区排水防涝设施建设项目勘察设计招标公告
时间:2024-08-05 人气:4172 来源:佛山市公共资源交易信息化综合平台 作者:
概述:本招标工程共分 1 个标段,各标段招标内容、规模:本项目的工程勘察设计服务及后续服务包括(但不限于): (1)勘察部分包括但不限于全部勘察......
(声明: 网站所收集的部分公开资料来源于互联网,转载的目的在于传递更多信息及用于网络分享,并不代表本站赞同其观点和对其真实性负责,也不构成任何其他建议。本站部分作品是由网友自主投稿和发布、编辑整理上传,对此类作品本站仅提供交流平台,不为其版权负责。如果您发现网站上有侵犯您的知识产权的作品,请与我们取得联系,我们会及时修改或删除。 )
分享
微信
新浪微博
QQ空间
QQ好友
豆瓣
Facebook
Twitter
取消
资讯
招标
招聘
租售
美食
房产
展会
广佛
企业
积金
社保
户口
教育
特色
旅游
酒店
医疗
交通
办证
书院
代运营
风水
车辆
图片
移民
产业
综合体
市场
网红
画展
2024年第二届“肇庆环星湖蓝带啤酒嘉年华”开幕 畅享特色文旅盛宴 领略醉美肇庆魅力
畅饮欢度盛夏、共赏肇庆风华。8月3日晚,2024年第二届“肇庆环星湖蓝带啤酒嘉年华”在七星岩东门广场开幕,盛情邀请国内外广大游客朋友走进肇庆...[阅读全文]
2024-08-05 09:23:07 人气:1817
全省首批,高明明城入选!佛山唯一!
省“百千万工程”首批典型县、典型镇是广东省今年推进全域土地综合整治扩面提质的重点,高明区以去年入选省“百千万工程”首批典型镇名单的明城镇为实施单元...[阅读全文]
2024-08-04 10:07:02 人气:2217
广发证券佛山新城营业部乔迁开业!佛山先进制造业金融集聚区再添新力量
乐从镇党委副书记、镇长陈子荣,顺德区科学技术局副局长梁慧敏,乐从镇副镇长许赟晖等领导嘉宾,广发证券总经理助理巫粤敏,广发证券佛山分公司负责人郑志雄及广发证券佛山新城营业部负责人林琦共同为...[阅读全文]
2024-08-04 09:29:36 人气:2060
8月将有2到3个台风!接下来的佛山天气......
在中国气象局8月新闻发布会上,国家气象中心副主任章建成表示,截至7月底,西北太平洋和南海共有4个台风生成,较常年同期明显偏少...[阅读全文]
2024-08-02 15:28:34 人气:2278
佛山市再添新地标!“欢聚三龙湾项目”全面封顶!
三龙湾科技城传来喜讯,欢聚三龙湾项目(欢聚集团产业互联总部)A区喜封金顶,这是该项目最后一栋封顶的建筑,标志着项目全面进入装饰装修施工阶段...[阅读全文]
2024-08-02 15:23:48 人气:2729
广东佛山:“三剂良方”促进中西医协同发展
自获批建设国家中医药综合改革示范区以来,广东省以深化综合改革充分释放中医药传承创新活力和动力,在各项管理体制机制改革方面取得了显著成果,也在中医药服务、科技创新...[阅读全文]
2024-08-02 15:22:50 人气:2483
佛山三水设24个大件垃圾收集点
近日,三水区公布了七个镇街共24个大件垃圾收集点。如物业小区无大件垃圾暂存点,市民可将大件垃圾投放至周边垃圾收集站(转运站)的大件垃圾暂存点...[阅读全文]
2024-08-01 09:57:08 人气:2502
佛山高明杨和再建3个公园!年底前完工开放!
罗塘陂文化公园位于江肇高速桥底,工程内容包括改造原有公园入口黄泥路,在出口节点增加公园标识。同时,还将重新进行功能分区...[阅读全文]
2024-08-01 09:55:17 人气:2301
佛山市高温返场!未来十日天气预报!
据佛山市气象台消息,进入8月上旬雨水将减弱,高温逐渐回归。8月1日至2日有雷阵雨,最高气温升至34℃...[阅读全文]
2024-08-01 09:50:20 人气:2646
佛山这样推动制造业高质量发展!
“佛山推进经济高质量发展”系列主题新闻发布会(制造业高质量发展专场)在市新闻发布厅举行,市科学技术局、市工业和信息化局...[阅读全文]
2024-08-01 09:46:59 人气:1676
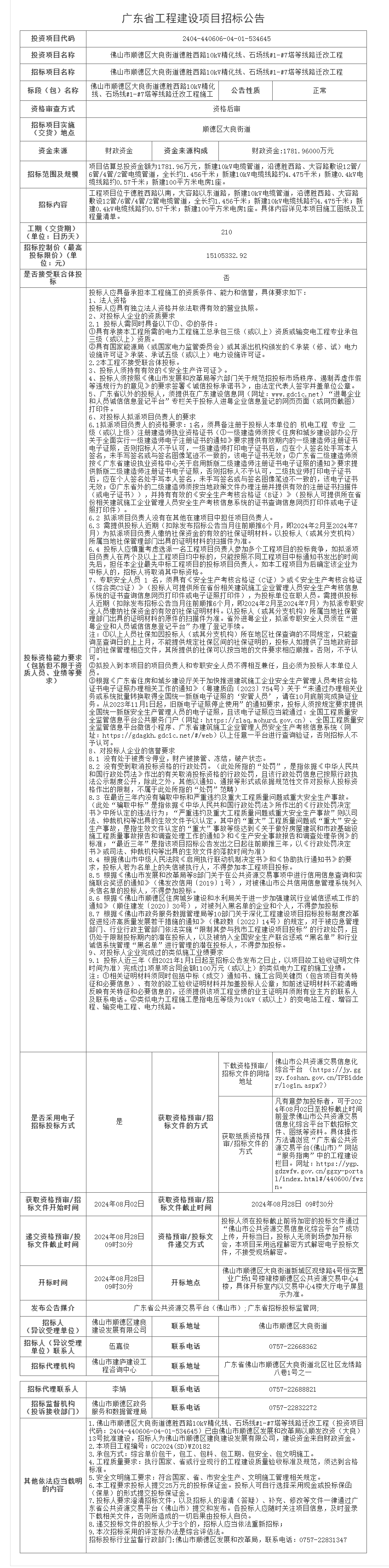
佛山市顺德区大良街道德胜西路10kV精化线、石场线#1-#7塔等线路迁改工程施工招标公告
项目估算总投资金额为1781.96万元,新建10kV电缆管道,沿德胜西路、大容路敷设12管/6管/4管/2管电缆管道,全长约1.456千米;新建10kV电缆线路约4.475千米...[阅读全文]
2024-08-05 16:40:36 人气:3167
顺德乐从镇良村工业区道路市政设施建设项目-良村工业区10KV电力迁改工程招标公告
乐从镇良村工业区道路市政设施建设项目-良村工业区10kV电力迁改工程,项目位于佛山市顺德区华阳南路东西侧良村工业区地块...[阅读全文]
2024-08-05 16:02:51 人气:10112
佛山水都饮料食品产业园企业发展服务区建设项目设计招标公告
项目规划工程实施内容包括园区职工服务区工程、园区企业服务区工程以及园区人才居住设施工程。园区职工服务区工程项目规划新增用地面积5777平方米...[阅读全文]
2024-08-05 16:00:47 人气:3818
三水区污水厂配套管网综合建设工程货物招标公告
本招标项目共分 1个标段,各标段招标货物内容、规模数量和招标控制价:三水区污水厂配套管网综合建设工程货物的招标内容为采购一批塑料管材...[阅读全文]
2024-08-05 15:58:07 人气:5250
顺德大良苏岗片区基础设施改造工程(一)-首阶段工程招标公告
(1)苏岗社区作为顺德区落实“百千万”工程、开展“十村示范”建设的典型样板,是体现绿美广东建设最直观、最显著的实景展厅...[阅读全文]
2024-08-05 15:54:10 人气:1871
佛山市南海区丹灶镇西安路28号地块建设工程招标公告
项目规划总用地面积为38311.76平方米,总建筑面积约12.3万平方米。主要建设拟建1#厂房、2#厂房、废水处理中心、综合楼、锅炉房、开关房、门卫室...[阅读全文]
2024-08-05 15:38:58 人气:3849
佛山西站兴业东路南侧工业地块项目-监理及全过程造价咨询招标公告
本项目总用地面积23723.03平方米,用地性质为工业用地(M1),规划总计容建面约71086.27平方米,建筑面积75282.38平方米,项目主要划分为总部集聚区及智能制造区...[阅读全文]
2024-08-05 15:32:02 人气:2351
南海区桂城街道八间河暗涵综合治理工程监理招标公告
本项目拟对八间河1.285km暗涵(2500×2000mm)及34.83公顷纳污范围内的排水管网进行整改,对主要道路新建污水管DN300~DN400,长度约3.743km;...[阅读全文]
2024-08-05 15:16:38 人气:1541
广东环境保护工程职业学院2024年校园运动场所及设施改造项目工程施工招标公告
本项目为400米标准田径场和足球场的升级改造,占地面积约16360平方米。改造内容包含:半预制全塑型跑道、跳远区修复、跑道外延加宽...[阅读全文]
2024-08-02 15:05:48 人气:5963
三水芦苞镇产业园区基础设施建设及提质改造项目-B、C区雨污分流工程货物 招标公告
芦苞镇产业园区基础设施建设及提质改造项目-B、C区雨污分流工程货物的招标内容为采购一批塑料管材(PE管),本项目预算价为6171894.53元...[阅读全文]
2024-08-02 15:04:36 人气:11492
高明公益一类医疗卫生事业单位招人!
根据工作需要,佛山市高明区公益一类医疗卫生事业单位面向社会公开招聘22名合同制工作人员。现将有关事项公告如下:...[阅读全文]
2024-08-05 10:41:30 人气:1300
南海里水临聘教师招聘资格初审结果公示→
根据考生网上的报名资料(同一身份证有多条报名记录的,以最后一条记录为准)。现对通过资格初审的考生名单进行公示,考生可以通过下面二维码...[阅读全文]
2024-08-05 10:36:30 人气:1407
佛山禅城永安医院公开招聘工作人员多名
佛山禅城永安医院始建于1954年,是一家集医疗、科研、教学、预防保健、康复和医养结合为一体的非营利性二级综合医院。...[阅读全文]
2024-08-02 11:03:42 人气:2008
佛山复星禅诚医院招聘各类专业技术人员
为进一步加强医院人才队伍建设,提升医院综合服务能力,引进高质量人才赋能高质量发展的需要,佛山复星禅诚医院招聘各类专业技术人员...[阅读全文]
2024-08-02 10:59:20 人气:2153
禅城区人民医院康复医院面向社会招聘相关岗位人员
佛山市禅城区人民医院康复医院(原佛山市第一人民医院同济康复医院),为二级公立医院,位于佛山市禅城区同华东二路11号。因医院业务发展需要...[阅读全文]
2024-08-02 10:57:07 人气:1978
佛山市禅城区人民医院南庄医院招聘合同制工作人员
根据《广东省事业单位公开招聘人员办法》等有关规定和工作需要,佛山市禅城区人民医院南庄医院招聘合同制工作人员。...[阅读全文]
2024-08-02 10:54:14 人气:1835
佛山市第二人民医院现面向社会补充招聘各类专业技术人员
为进一步加强医院人才队伍建设,提升医院综合服务能力,引进高质量人才赋能高质量发展的需要,佛山市第二人民医院现面向社会补充招聘各类专业技术人员...[阅读全文]
2024-08-02 10:50:00 人气:1621
佛山高明技师学院2024年秋季学期招聘编外教师
学校位于佛山市高明区职业教育园,因学校发展需要,现面向社会公开招聘编外教师若干名。公告发布之日起至2024年8月4日17:00止。应聘人员只能报考一个岗位。...[阅读全文]
2024-08-02 09:58:07 人气:1808
南海区重点基础设施建设征地拆迁领导小组办公室公开招聘专项工作人员
根据工作需要,南海区重点基础设施建设征地拆迁领导小组办公室公开招聘专项工作人员2名。 招聘岗位及薪酬...[阅读全文]
2024-08-02 09:49:15 人气:1057
高明荷城公资办属下企业人员招聘
为满足企业持续发展对高素质人才的需求,现根据工作需要,佛山市高明区荷城街道公资办属下企业现面向社会公开招聘1名综合管理专员...[阅读全文]
2024-08-02 09:46:43 人气:1195
南海区丹灶镇横江商业030号等一批
佛山市南海区丹灶镇公共资源交易所受佛山市南海丹灶资产管理有限公司的委托,现就横江商业030号等一批物业出租项目采用网上竞价方式进行租赁,欢迎合格的竞价意向人前来报价...[阅读全文]
2024-08-01 16:03:45 人气:1572
南海区大沥镇盐步区前横2号华兴楼首层商铺租赁公告
租金采用先交付后使用的方式,承租人于每月10日前向招租人缴清当月租金。租赁期内,租金每满一年在上一期租金基础上递增3%。首月装修期的租金按成交价的75%计收...[阅读全文]
2024-08-01 16:01:56 人气:1433
南海区西樵轻纺城公有物业竞价招租项目(2024年第六期)
佛山市樵纺产业投资有限公司白云街、紫云街仓库9宗,货运商铺14宗,财运街、福来街装饰布商铺14宗,北区大仓库2宗...[阅读全文]
2024-08-01 15:47:21 人气:1723
顺德大良国资2024年新鲜广告位现正火热招租中!
2024年德良集团新鲜广告位火热招租啦~德良集团下属公司——佛山市顺德区宏良建设发展有限公司;现有一批闲置的广告牌资源盘活出租;...[阅读全文]
2024-07-31 15:23:03 人气:2011
佛山市高明区明城镇高明大道以北、洞脚村以西网上拍卖出让
本块地其他规划指标和要求按《高明区土地使用规划条件》(佛规明设函〔2024〕0074号)相关规定执行。...[阅读全文]
2024-07-30 16:00:48 人气:2213
佛山市禅城区桂澜路东侧、魁奇路北侧网上挂牌出让
受佛山市自然资源局禅城分局委托,本中心现采用网上挂牌方式出让以下地块的国有建设用地使用权,现将有关网上挂牌事项公告如下:...[阅读全文]
2024-07-30 15:58:29 人气:2130
南海区大沥镇黄岐鄱阳路嘉洲花园西区商铺17号租赁公告
租金收取方式:租金采用先交付后使用的方式,承租人于每月10日前向招租人缴清当月租金。租赁期内,租金每满一年在上一期租金基础上递增3%。首月装修期的租金按成交价的75%计收。...[阅读全文]
2024-07-30 15:55:09 人气:1142
南海区大沥镇黄岐岐海苑首层商业35号商铺租赁公告
1.本次网上竞投采用增价方式进行报价,按照价高者得原则确定最终成交价及竞得人。2.竞投人通过网上交易系统提交的报价一经报出...[阅读全文]
2024-07-30 15:52:17 人气:1182
南海大沥镇黄岐黄海路怡海花园十八至二十一座5-7号铺租赁公告
竞投人通过网上交易系统提交的报价一经报出,不得撤回。在报价期间,竞投人可多次报价,首次报价不得低于起始价,每次加价的幅度不得小于交易方案规定的增价幅度...[阅读全文]
2024-07-30 15:47:22 人气:1194
佛山市三水区白坭镇聚龙湾A区11号之一网上拍卖出让
受佛山市三水区白坭镇人民政府委托,本中心现采用网上拍卖方式出租以下地块的国有划拨留用地使用权,现将有关网上拍卖事项公告如下:...[阅读全文]
2024-07-30 15:13:01 人气:1004
2024顺德鱼生节有新动作!风味“八阵图”亮相!
2024顺德鱼生节新闻发布会在顺德区容桂街道龙悦湾酒家举行。来自政府、各镇街餐饮协会及企业代表近百人参与...[阅读全文]
2024-07-17 09:15:59 人气:25944
佛山河鲜地图上新 → 出发!
三水因为地处三江交汇处,得天独厚的地理环境使这里的河鲜凭借“鲜嫩爽滑”闯出一片天。嘉鱼、龙脷鱼、三黎鱼等不少特色鱼虾为三水所独有...[阅读全文]
2024-07-15 10:46:51 人气:29614
三水云东海推出“广府菜三水荷花宴”团体标准
三水区云东海街道办事处举办了“放心消费美食集聚区双承诺单位”颁牌仪式暨“广府菜三水荷花宴”团体标准推广会。当天,云东海街道向10家餐饮店颁发“放心消费美食集聚区双承诺单位”牌匾...[阅读全文]
2024-06-16 09:03:27 人气:10571
美狮美高梅“蜀道”再度荣获米其林一星荣誉 正宗成都四川菜匠艺 勇获业界权威认可
【2024年3月14日,澳门】美高梅欣然宣布,旗下位于美狮美高梅内的餐厅“蜀道”在最新公布的《香港澳门米其林指南2024》中,再度获评为米其林一星餐厅...[阅读全文]
2024-03-14 21:05:58 人气:27472
佛山柱侯酱:一道美食背后的传奇故事
柱侯酱是佛山地区的特产之一,其名字来源于创始人梁柱侯。在清朝嘉庆年间,梁柱侯最初在佛山祖庙摆摊卖牛杂,因其发明了柱候酱...[阅读全文]
2024-02-02 15:47:47 人气:13383
石湾鱼腐:金黄鲜嫩,香滑可口
石湾鱼腐是一道源自中国广东省佛山市石湾镇的传统名菜,其历史悠久,口感独特,被誉为“岭南第一锅”...[阅读全文]
2024-02-02 15:46:11 人气:14279
岭南蒸水饺:皮薄馅嫩,鲜香可口
岭南蒸水饺是一道色香味俱佳的传统小吃,以其皮薄馅嫩、鲜香可口而著名。岭南蒸水饺的馅料通常包括猪肉、韭菜...[阅读全文]
2024-02-02 15:45:18 人气:17061
佛山沙口笋:美味与健康的完美结合
佛山沙口笋是广东省著名的特产,以其独特的口感和品质而受到广泛欢迎。沙口笋的产地位于佛山市内的东平河和汾江河交界处,这里土壤肥沃...[阅读全文]
2024-02-02 15:44:00 人气:11823
佛山祖传浸猪腰:一道美味的历史传承
佛山祖传浸猪腰是一道具有地方特色的传统美食,以其独特的制作工艺和口感而著名。在佛山地区,很多人都喜爱这道美食...[阅读全文]
2024-02-02 15:43:07 人气:9535
品味三水:探寻佛山市三水区的地道美食
官家豉油鸡。被评为“西南十大名菜”之一,是三水老字号金爪皇的特色菜。创始人官海文是三水粤菜大师之一...[阅读全文]
2024-01-23 14:43:28 人气:16557
乐然居——顺德的温馨港湾
乐然居小区位于佛山市顺德区,小区地理位置优越,交通便捷。周边道路网络发达,临近公交站点,方便居民出行。...[阅读全文]
2024-08-05 14:15:21 人气:1157
河景苑——顺德的亲水悠居
河景苑小区居民和睦相处,社区活动丰富多彩,如文艺表演、体育竞赛等,增进了邻里之间的交流与互动,营造出温馨和谐的社区环境...[阅读全文]
2024-08-05 14:13:03 人气:1386
怡盛豪庭——顺德的臻美居境
怡盛豪庭小区位于佛山市顺德区,是一个品质卓越、环境优美的高端住宅小区。小区坐落于顺德区核心地段,交通网络发达...[阅读全文]
2024-08-05 14:09:39 人气:999
平步社区——顺德的和谐家园
平步社区注重邻里关系的培养,居民之间相互帮助、友好相处。社区经常组织文化活动,如文艺演出、志愿者服务等,增强居民的凝聚力和归属感...[阅读全文]
2024-08-04 07:36:13 人气:1054
红棉绽放——佛山市顺德区红棉小区
红棉小区位于佛山市顺德区,是一个成熟且充满生活气息的居住社区。小区地理位置优越,交通便捷。周边公交线路密集...[阅读全文]
2024-08-04 07:33:10 人气:1403
翠拥皇庭——顺德的绿色尊邸
小区内绿树成荫,植被丰富,仿佛一座绿色的花园。精心设计的景观小品与花草树木相互映衬,营造出宁静而优美的居住氛围...[阅读全文]
2024-08-04 07:27:09 人气:1048
高明改革开放43周年展览,一场跨越43年的时空穿梭
高明改革开放43周年展览正式向公众开放。展览位于高明区档案馆一楼,全面生动地展现了高明从1981年恢复建制至今的奋斗历程和骄人成就...[阅读全文]
2024-08-05 09:36:47 人气:18389
广东金融高新区连续13年亮相“金交会”
第十三届中国(广州)国际金融交易·博览会(下称“金交会”)在广州举行,作为广东金融强省战略基础平台、广东唯一的省级金融后台基地...[阅读全文]
2024-06-26 18:57:13 人气:22102
第40届中国(佛山)国际陶瓷及卫浴博览交易会开幕
4月18日,第40届中国(佛山)国际陶瓷及卫浴博览交易会(以下简称“佛山陶博会”)在佛山国际会议展览中心展馆正式开幕...[阅读全文]
2024-04-21 09:43:37 人气:18066
第40届佛山陶博会设有三大展馆 超800家展商参展
4月18日至21日,第40届佛山陶博会将在中国陶瓷城、中国陶瓷卫浴总部、佛山国际会议展览中心三大展馆举办。本届陶博会有哪些精彩亮点?记者探营带你抢先看...[阅读全文]
2024-04-18 15:18:16 人气:17355
第135届广交会4月15日开幕!628家佛企参展!
第135届中国进出口商品交易会(广交会)将在广州举办。佛山市出口展参展企业数量达628家,展位数1896个,其中品牌展位637个,一般性展位1259个...[阅读全文]
2024-04-12 09:38:01 人气:19738
第二届中国国际(佛山)预制菜产业大会闭幕
第二届中国国际(佛山)预制菜产业大会闭幕。为期3天的大会现场观展约11万人次,网络点击率破亿,现场交易、合作签约超16亿元...[阅读全文]
2024-03-19 11:00:48 人气:8878
第二届中国国际(佛山)预制菜产业大会开幕
第二届中国国际(佛山)预制菜产业大会开幕,来自全球十多个国家(地区)客商,我国超20个省份、超千家预制菜全产业链企业以及超千家预制菜采购商等齐聚展会...[阅读全文]
2024-03-17 11:10:00 人气:8973
全球家具行业瞩目:2024年龙江家具“两展”盛大启幕,揭秘家居行业新篇章!
第45届国际龙家具展览会和第35届亚洲国际家具材料博览会将于2024年3月16日至19日举行,再度聚焦全球家具行业的目光。届时,来自国内和全球各地的家具业参展商、经销商、采购商及同仁将齐赴盛会,共同见证、分享展会的盛况。展会延续了“五馆联展”的特色,展出面积达15万平方米。数千家品牌展商在展会上携新品、臻品亮相,为来自全国各地的客商呈现了一场规模盛大、品类齐全、潮流新品荟萃的家具盛会。...[阅读全文]
2024-03-09 08:50:39 人气:25184
家具展会 全球家具行业瞩目:2024年龙江家具“两展”盛大启幕,揭秘家居行业新篇章! 全球家具行业瞩目:2024年龙江家
第45届国际龙家具展览会和第35届亚洲国际家具材料博览会将于2024年3月16日至19日举行,再度聚焦全球家具行业的目光...[阅读全文]
2024-03-08 16:39:43 人气:45957
包装行业新春首秀,Sino-Pack包装展在广州盛大启幕!
2024年3月4日,在春日的暖阳下,一场规模盛大的包装行业盛会——【Sino-Pack中国国际包装展/PACKINNO包装制品与材料展】(简称Sino-Pack包装展)在广州广交会展馆B区拉开帷幕...[阅读全文]
2024-03-04 15:07:59 人气:7833
广州公安户政部门推出省外户籍人员居民身份证“自助办”服务
为方便省外户籍人员异地办理居民身份证,近日,广州公安户政部门推出省外户籍人员居民身份证“自助办”服务。年满16周岁以上且在广州市合法稳定就业...[阅读全文]
2024-07-31 08:51:56 人气:6228
挖掘“空间+时间” 市内一路口通行流量提升60%
中山八路—黄沙大道作为广州市中心城区联系桥中坦尾、芳村地区以及佛山南海区的主要通勤与过境节点,高峰交通出行需求非常大...[阅读全文]
2024-07-31 08:51:54 人气:6379
广州越秀区海上风电无人机巡检项目:推动海洋经济繁荣的崭新动力
越秀区规划和自然资源分局会同城市规划勘测设计研究院(越秀分院)共同前往珠海桂山海上风电场,对海上风电无人机巡检项目进行现场核验...[阅读全文]
2024-07-31 08:51:30 人气:5708
港科广教授领衔授课,南沙“干部夜校”开讲
日前,南沙区干部夜校“芯片与人工智能系列专题”第一讲开讲。活动邀请香港科技大学(广州)功能枢纽微电子学域创始主任...[阅读全文]
2024-07-31 08:51:28 人气:4835
“南粤生态大讲堂暨2024年广州南沙蕉门河滨水空间城市设计工作坊启动仪式”顺利举行
由广东省国土空间生态修复协会、广州市城市规划协会、广州市规划和自然资源局南沙区分局联合主办的“南粤生态大讲堂暨2024年广州南沙蕉门河滨水...[阅读全文]
2024-07-31 08:48:06 人气:2219
“今夏We Young 南沙夜‘肆’”主题活动在南沙湾·蒲洲广场正式启动
活动将从7月26日持续至8月11日,贯穿整个奥运期间,以“奥运+音乐+文旅”的独特元素,打造南沙湾时尚“夜经济”消费圈的新标杆...[阅读全文]
2024-07-31 08:48:03 人气:2080
第三届南沙绿色领跑迷你马拉松活动成功举办
值香港回归27周年之际,为贯彻落实中央金融工作会议关于做好科技、绿色、普惠、养老、数字金融五篇大文章的要求...[阅读全文]
2024-07-11 10:13:49 人气:4552
广州市天河区老人院将迎升级,为认知障碍老人设立照护中心
广州市天河区老人院举办敬老孝亲活动。当天,天河区民政局通过公开招标择优选取的颐年健康产业(集团)有限公司作为运营方正式亮相...[阅读全文]
2024-07-11 10:12:08 人气:4435
最美森林门户、公园城区!规划来了,绿美天河将这样建
天河区召开“百千万工程”系列新闻发布会之“公园城区·绿美天河”专项规划主题新闻通气会。会上,广州市规划和自然资源局天河区分局总规划师张苒介绍...[阅读全文]
2024-07-11 10:12:04 人气:4482
世界最大锚碇基坑安全筑底 “定海神针”重量堪比17艘航母
狮子洋大桥建成后将创造双层悬索桥“主跨跨径、车道数量、主塔塔高、锚碇基础、主缆规模”五项世界第一...[阅读全文]
2024-07-11 10:11:08 人气:4346
洛梵狄安乃达强強联手 我国两轮车产业链两企达成战略合作
我国两轮车产业链两龙头企业达成战略合作。当天,广东洛梵狄智能科技有限公司与安乃达驱动技术(上海)股份有限公司(603350.SH)正式签署战略合作协议...[阅读全文]
2024-08-02 15:07:37 人气:3117
非遗招“星”计划丨寻味海天,传承“酱”心
2024年7月27日,佛山招商荟在暑期来临之际,开启非遗招“星”计划第二站,以“寻味海天,传承‘酱’心”为主题,带领招商业主与孩子们一起走进海天,...[阅读全文]
2024-08-02 14:04:29 人气:2246
40年前中青报一篇通讯及评论让汉语拼音电脑率先在佛山推广应用
40年前的今天,1984年8月2日的中国青年报在头版头条配人物头像发表记者李大同、俞斌采访的长篇通讯《于无路处辟通途 —— 记我国汉语拼音语词处理机研制成功》...[阅读全文]
2024-08-02 13:53:38 人气:2415
佛山顺企产品首获果仁类生产企业“湾区认证”
全省首张果仁类生产企业《湾区认证证书》花落顺德企业——广东南兴天虹果仁制品有限公司,该公司生产的原味开心果...[阅读全文]
2024-08-02 11:16:55 人气:2187
佛山三水实现省级单项冠军企业数量翻番
近日,佛山市德力泰科技有限公司等7家三水企业上榜2024年广东省省级制造业单项冠军企业名单,数量超过存量总和...[阅读全文]
2024-07-31 11:09:30 人气:2578
顺德伦教三大数智化项目摘牌,总投资7.2亿元!
伦教街道三大数智化项目成功摘牌!分别为旭乾金属总部生产基地、建盛智能家居制造高端数控装备生产基地、加丰收电子产业园,合计总投资额7.2亿元...[阅读全文]
2024-07-30 08:30:53 人气:2621
南海九江再添2个新材料制造升级项目签约!
金属丝绳材料项目投资方所生产的弹簧碳素钢丝,深受喜临门、宜奥、穗龙等本土知名家具企业喜爱,应用于家具床垫等产品。本次计划投资超2亿元...[阅读全文]
2024-07-30 08:20:58 人气:1968
高明杨和总商会动员社会资源助园区环境提升
沙水河西路旁曾经的一片荒地变成了休闲公园、住富电梯科技有限公司里新种的柿子树已经冒出了绿芽、佛山市晚安家居实业有限公司正忙着将公司...[阅读全文]
2024-07-30 07:38:57 人气:1972
首期计划投资1亿!“绿智地球”中国总部落户顺德!
在佛山市投资促进局、顺德区经济促进局和区招商局有关领导见证下,佛山市顺德区乐从镇人民政府与陈玮伦企业管理咨询(广东)有限公司签署“绿智地球”...[阅读全文]
2024-07-29 07:27:33 人气:2163
海格云链(佛山)数智经济科技产业园项目签约落户南海,项目拟投资30亿元
海格云链(佛山)数智经济科技产业园项目签约落户南海。项目计划总投资额30亿元,其中固定资产投资额超12亿元,用地规模约120亩。市委书记郑轲...[阅读全文]
2024-07-26 09:59:33 人气:2703
佛山市个人住房公积金贷款利率下调!
佛山市住房公积金管理中心发布通知称,根据《中国人民银行关于下调个人住房公积金贷款利率的通知》要求,自2024年5月18日起,下调个人住房公积金贷款利率0.25个百分点...[阅读全文]
2024-05-20 09:41:59 人气:18845
佛山住房公积金提取有新变化→
为进一步整合民生服务资源,加快推进民生用卡服务集成融合,佛山市住房公积金管理中心增加“佛山市社会保障卡”作为住房公积金提取划账银行账户...[阅读全文]
2023-11-02 11:26:54 人气:35294
佛山住房公积金新政8月起实施
据佛山市住房公积金管理中心消息,《佛山市住房公积金管理中心关于阶段性提高个人住房公积金贷款额度的通知》将于8月1日起实施...[阅读全文]
2023-07-25 14:59:21 人气:37394
在外市缴存公积金,这样也能申请贷款!
登录佛山市住房公积金管理中心网站【个人网上办事大厅(入口)】→主借款人登录→【我要办理】→【异地缴存明细申报】...[阅读全文]
2023-07-04 12:25:37 人气:38743
租房提取公积金有变化!7月1日起,最高可提取超6万元!
根据《佛山市住房公积金管理中心关于调整佛山市提取住房公积金支付房租有关事项的通知》(佛房金管〔2023〕29号),现将佛山市2023年度...[阅读全文]
2023-06-30 08:08:22 人气:38934
佛山公积金贷款上限拟提至50万/人,夫妻最高可贷100万
佛山市住房公积金管理中心发布《关于阶段性提高个人住房公积金贷款额度的通知(征求意见稿)》。其中提出,缴存职工个人申请的...[阅读全文]
2023-06-28 15:09:15 人气:35660
7月起多孩家庭住房公积金额度更高!提取额度上调好消息!
为贯彻落实党中央“租购并举”的决策部署,支持职工合理住房需求,根据《住房公积金管理条例》有关规定以及《住房城乡建设部 财政部 人民银行关于放宽提取住房公积金支付房租条件的通知》...[阅读全文]
2023-06-26 01:12:36 人气:38125
佛山职工租房提取额度上调!下月起公积金有新变化
职工在本市连续足额缴存住房公积金满3个月,本人及配偶在本市无自有住房且租赁住房的,可提取夫妻双方住房公积金支付房租...[阅读全文]
2023-06-16 10:06:06 人气:39969
住房公积金最新相关问题解答
在本市连续足额缴存住房公积金满3个月”是指职工在本市开设账户满3个月且已连续足额缴存住房公积金满3个月...[阅读全文]
2023-06-02 09:05:55 人气:40994
公积金提取额度上调,可按月提!多孩家庭额度更高!
职工在本市连续足额缴存住房公积金满3个月,本人及配偶在本市无自有住房且租赁住房的,可提取夫妻双方住房公积金支付房租...[阅读全文]
2023-06-02 08:59:27 人气:39473
佛山人才,租房有补贴!别忘了复核→
您此前已领取过租房补贴,但当前工作单位与资格申请时不一致,发生过同区工作单位变更,此时您应先完成【同区变更单位申请】后...[阅读全文]
2024-07-06 07:43:33 人气:29208
禅城区祖庙街道上门提供养老待遇资格认证服务
在祖庙街道行政服务中心工作人员的耐心服务和指导下,通过智能手机人脸识别等操作或现场收件等形式,60多名老人顺利完成了养老待遇资格认证...[阅读全文]
2024-03-31 08:42:27 人气:26675
3月21日开放参保!2024年“健康·佛医保”来啦
连续参保四年、三年或者两年无理赔的,医保目录内个人负担费用补偿、医保目录外个人自费费用补偿起付线分别下调...[阅读全文]
2024-03-19 14:57:59 人气:16823
一次申报、待遇直享!工伤保险“多件事一次办”全面升级
在佛山市社会保险基金管理局、市政务服务数据管理局、市行政服务中心的指导下,南海区作为争先示范区,从职工办事的难点堵点出发...[阅读全文]
2024-01-16 09:47:33 人气:31790
佛山新市民在支付宝办理居住证等业务,可领取专属医疗保险!
符合相关条件的新市民通过支付宝“佛山新市民服务通”在线办理相关业务,专享医疗保险投保后前两个月免费体验,包含好医保·门诊险产品以及好医保·长期医疗(0免赔)产品...[阅读全文]
2024-01-09 10:43:45 人气:30641
禅城社保推行“智能语音客服” 实现“政策找人”精准高效
养老保险待遇核定、养老资格认证,关系着养老待遇能否按时发放,是退休长者最为关切的事情。为满足群众需求...[阅读全文]
2023-12-30 11:21:11 人气:32899
佛山南海在全市首推!港澳居民可“掌上办”居民医保
据南海区政务服务数据管理局消息,南海在全市首推港澳居民参加城乡居民基本医疗保险“掌上办”,在南海生活的港澳人员可通过线上操作...[阅读全文]
2023-12-08 10:25:50 人气:21028
跨省异地看病怎么走医保,领你全流程办理→
推出“高效办成一件事”系列服务,助力提升办事便利和效率。今天推出“高效办成一件事”第1期:跨省就医直接结算...[阅读全文]
2023-12-05 11:12:02 人气:20226
佛山医保新规出台!事关住院、大病保险→
《佛山市基本医疗保险住院管理办法》按照“分类保障、统一管理,优化待遇、保障权益,提升服务、完善细节”的原则,对待遇和管理进行全面优化提升...[阅读全文]
2023-12-05 11:10:59 人气:18081
2024年度佛山居民医保申报开始啦!
为深入贯彻落实习近平总书记关于医疗保障事业的重要指示批示和重要讲话精神,提升居民医保参保率...[阅读全文]
2023-11-04 10:54:57 人气:15251
佛山实施新政后,居住半年以上就能入户!
本市持自有合法产权住宅房屋的非本市户籍人员,可以在房屋所在地申请入户,共同居住生活的配偶、未成年子女可以随迁...[阅读全文]
2024-07-11 07:45:23 人气:27323
佛山户籍新政实施首月,申请人数升升升
佛山市发布了《佛山市人民政府办公室关于稳定居住就业入户事项调整的通知》(佛府办〔2024〕7号),自发布之日起施行...[阅读全文]
2024-06-28 07:57:44 人气:30420
佛山迎来新市民入户高峰
自5月13日佛山开始实施稳定居住就业入户新政以来,新市民入户申请积极性爆棚,佛山不少行政服务中心预约爆满。数据显示...[阅读全文]
2024-05-17 14:58:43 人气:17159
佛山入户新政解答:持有公寓可以入户吗?在哪办理?
从5月13日开始就可以申请办理。线上请到“粤居码”微信小程序申请(选择“其他户籍业务”—“市外迁入”—“稳定居住就业”)...[阅读全文]
2024-05-16 08:31:46 人气:16657
南海桂城新市民积分入户申请须知→
具有大学本科以上学历或者中级及以上专业技术资格且年龄在50周岁以下的,不受1年社保限制,申请时上1个自然月起在我市缴纳社会保险费即可按照...[阅读全文]
2024-05-13 09:47:07 人气:16532
佛山市孩子入学,入户要趁早!盘点入户方式→
在我市合法稳定就业满3年(连续缴纳社会保险满3年,或连续经商满3年,可互补叠加),并有合法稳定住所(含租赁)的人员,本人及其共同居住生活的配偶...[阅读全文]
2024-02-29 08:26:15 人气:17750
“佛山新市民积分计算器”帮你一键估算积分
本系统结果仅供参考,真实结果需前往佛山新市民通提交资料申请。本系统暂时只收录了全市积分,各区的加分项请参考区政策文件。...[阅读全文]
2023-12-31 10:52:27 人气:22019
佛山积分新标准发布!落户更容易!
在佛山办理居住证(暂住证)累计每满1年积20分,最高可积240分;在佛山参加社会保险的(职工基本养老保险、职工基本医疗保险...[阅读全文]
2023-12-28 16:01:46 人气:21300
佛山新市民:居住证一年要签注一次!这样操作1分钟完成续签
近日,家住高明区荷城街道的区女士欲为其丈夫代办居住证续签,但却被告知该业务不可代办。区女士的丈夫正在外地,又赶上居住证即将到期...[阅读全文]
2023-12-04 09:42:17 人气:20986
佛山市完善积分制服务管理制度 帮助更多新市民落户佛山融入佛山
指出积分制服务管理制度实施以来,较好满足了新市民入户需求,保障了新市民随迁子女平等接受义务教育权利,是我市入户政策和入学政策的有益补充...[阅读全文]
2023-12-01 11:17:02 人气:17959
红棉小学——顺德教育的璀璨明珠
红棉小学以其优质的教育资源、先进的教育理念和出色的教育成果,成为佛山市顺德区教育领域的杰出代表。...[阅读全文]
2024-08-05 15:01:12 人气:1695
乐从小学——顺德教育的乐园
佛山市顺德区乐从小学是一所备受瞩目的公立小学,具有悠久的办学历史和丰富的教育经验。学校位于顺德区乐从镇,周边环境宜人...[阅读全文]
2024-08-05 14:43:17 人气:1706
乐从医院——守护顺德健康的坚实堡垒
佛山市顺德区乐从医院是一所集医疗、预防、康复、科研和教学于一体的综合性医院。位于顺德区乐从镇,交通便捷...[阅读全文]
2024-08-05 14:28:03 人气:1698
沙滘中学——顺德教育的璀璨之星
佛山市顺德区沙滘中学是一所具有深厚文化底蕴和卓越教育品质的学校。沙滘中学位于顺德区乐从镇沙滘社区...[阅读全文]
2024-08-05 14:25:59 人气:1651
佛山中小学教材今年秋季学期起有新变化!
2024年秋季学期起,佛山市义务教育小学、初中国家课程各科目起始年级使用根据2022年版课程标准新修订的教材。其它非起始年级继续使用现行教材...[阅读全文]
2024-08-05 09:41:14 人气:2172
广东高考提前批专科农村卫生专项正式投档
提前批专科定向培养军士征集志愿共录取30人,其中普通类(历史)6人,普通类(物理)24人。提前批专科农村卫生专项共录取1136人,其中普通类(历史)97人...[阅读全文]
2024-08-04 10:24:54 人气:1964
佛山市顺德区乐从沙滘小学:培育未来的摇篮
乐从沙滘小学位于顺德区乐从镇沙滘社区,校园环境优美,占地面积广阔,建筑布局合理。学校拥有先进的教学设施和完善的教学资源...[阅读全文]
2024-08-03 07:46:05 人气:2060
佛山部分中职、技工学校尚有空余学位!考生可联系学校补录!
2024年佛山市中考第三批第三层(部、省属及外地在我市招生的中等职业学校、含技工学校)8月1日开始正式录取...[阅读全文]
2024-08-02 11:09:21 人气:1862
广东省自学考试部分专业主考学校有调整
华南理工大学等3所高校将不再担任广东省高等教育自学考试国际经济与贸易等7个专业的主考学校,具体情况详见附件...[阅读全文]
2024-08-02 11:06:35 人气:1949
深化基础教育课程教学改革!广东出台最新方案
一是加强课程方案的省级有效统筹。对基础教育课程教学改革进行全学段、全类型、全链条整体设计,促进各实施环节和要素有序衔接,形成校内向校外延伸...[阅读全文]
2024-07-31 15:14:03 人气:2744
首届佛山水上关帝庙庙会7月28日开锣!
“水上有关帝 人人好架势——佛山水上关帝庙庙会”将于7月28日开幕。作为水上关帝庙重建开放后的首届庙会,该活动将依托水上关帝庙这一载体...[阅读全文]
2024-07-25 09:22:58 人气:22305
书院文化展、状元巡游、打卡体验,今天这场活动文化魅力值拉满!
高明区举办书院文化展暨盛世文昌·状元文化节,现场通过文化体验、景点打卡的方式,感受高明千年文脉的文化魅力。区委副书记、组织部部长...[阅读全文]
2024-05-22 10:29:38 人气:12889
“顺德鱼生”获全省首张餐饮行业湾区认证
近日,由广东捞德顺餐饮管理有限公司(容桂店)出品的“淡水鱼‘顺德鱼生’”获颁《湾区认证证书》,这是全省首张餐饮行业《湾区认证证书》...[阅读全文]
2024-05-10 14:14:47 人气:13906
佛山高明区明城村民夜校推出舞狮文化传承课
在明城镇村民夜校课堂上,一群对舞狮文化怀揣浓厚兴趣的市民沉浸在舞狮的欢乐之中。他们跟着老师的示范,探寻舞狮技艺的奥秘...[阅读全文]
2024-04-27 14:29:47 人气:16158
高明濑粉制作技艺入选市级非遗项目
佛山市人民政府正式公布了第八批市级非物质文化遗产代表性项目名录,高明区“高明濑粉制作技艺”成功入选。至此,高明区共有市级非遗代表性项目9项...[阅读全文]
2024-04-16 14:47:47 人气:18951
佛山祖庙2024年庙会4月11日~14日举行
4月11日~14日,为期四天的2024佛山祖庙庙会(“三月三”北帝诞)将在佛山市祖庙博物馆举办,包括春祭祈福、北帝出巡、酬神演戏...[阅读全文]
2024-04-09 09:27:59 人气:19700
佛山新增13项市级非遗项目
近日,市政府办公室公布佛山市第八批市级非物质文化遗产代表性项目名录,其中,咸水歌(顺德)、太极拳、牛皮鼓制作技艺(佛山)...[阅读全文]
2024-03-21 20:09:13 人气:20404
在行走中品味千年陶都新韵
时代中国总冠名特约“美丽佛山 一路向前”——2024佛山50公里徒步活动即将来临,你是否已在搜索沿途的风景?禅城线第六段徒步亮点已为你备好...[阅读全文]
2024-03-21 15:39:56 人气:15588
佛山禅城民俗活动朱紫街 解锁新玩法
岭南年俗欢乐节之“游朱紫·大红大紫”系列活动正式启动,市民游客相约朱紫街,共庆民俗盛事,共期美好生活。...[阅读全文]
2024-03-13 09:22:20 人气:17510
禅城南庄孔家文昌诞民俗活动:观开笔礼 玩剧本游 品状元宴
观一次儒家开笔礼、来一场沉浸式剧本游、品一桌特色状元宴……3月9日上午,南庄镇罗格孔家村文昌塔前锣鼓喧天...[阅读全文]
2024-03-12 09:11:07 人气:11803
佛山市顺德区西村公园:宁静与活力交织的乐园
佛山市顺德区西村公园是一处充满魅力的休闲胜地,为当地居民和游客提供了丰富多彩的活动空间和优美的自然景观...[阅读全文]
2024-08-03 07:48:09 人气:1749
佛山市顺德区南区公园:城市中的自然绿洲
佛山市顺德区南区公园是一个景色宜人、设施完善的休闲胜地,为当地居民和游客提供了一个放松身心、亲近自然的好去处...[阅读全文]
2024-08-03 07:38:22 人气:1865
佛山市禅城区文化馆临时闭馆公告
因馆内设备维护检修,我馆自即时起临时闭馆,恢复开馆时间将另行通知。闭馆期间培训、展览、演出等活动暂停举办...[阅读全文]
2024-08-02 15:25:53 人气:1516
佛山渔耕粤韵文化旅游园免费开放!限时2个月!
第一天:参观香云纱展馆→樵山碧道游船→草坪露营→水上乐园→渔耕粤韵农庄晚餐;第二天:参与亲子研学课程→亲子BBQ→捕鱼体验...[阅读全文]
2024-08-01 09:18:35 人气:1940
魅力新隆人民公园:自然与人文的和谐乐章
新隆人民公园内还有精心打造的园林景观区。错落有致的假山、造型别致的亭台楼阁,与周围的自然景色相得益彰。漫步其中,仿佛置身于一幅优美的古典画卷之中...[阅读全文]
2024-07-30 10:49:10 人气:2280
乐从文化公园:顺德的心灵绿洲
公园占地面积广阔,绿化丰富多样,绿树成荫,花草繁盛。漫步其中,清新的空气和宜人的景色让人心情舒畅。精心设计的园林景观,错落有致的步道...[阅读全文]
2024-07-28 10:48:10 人气:2897
沙良河公园:顺德的生态明珠
园内的步道蜿蜒曲折,铺设平整,无论是散步还是慢跑,都能让人感受到无比的舒适。沿途的花草繁盛,四季皆有不同的景致。春天,鲜花绽放...[阅读全文]
2024-07-28 10:43:46 人气:1997
悠享时光 魅力之境——佛山市顺德区佛山碧桂园度假区
度假区占地面积广阔,拥有优美的自然环境。绿树成荫,花草繁盛,湖泊清澈,空气清新宜人,仿佛是一片远离城市喧嚣的世外桃源...[阅读全文]
2024-07-26 17:12:35 人气:2405
自然与人文的交融——佛山市顺德区碧江民乐公园
公园占地面积广阔,绿树成荫,花草繁盛。踏入公园,首先映入眼帘的是大片的绿地,如柔软的绿色地毯,让人心情愉悦...[阅读全文]
2024-07-26 15:53:40 人气:2154
生态绿洲 休闲胜地——佛山市顺德区马洲公园
公园拥有广袤的绿地,草坪如茵,绿树成林。踏入公园,清新的空气扑面而来,让人瞬间感到心旷神怡。丰富多样的植被形成了独特的景观...[阅读全文]
2024-07-26 15:50:54 人气:2168
畅享舒适之旅——佛山市顺德区格林希龙酒店
佛山市顺德区格林希龙酒店是一家集住宿、餐饮、会议和休闲为一体的综合性高端酒店。酒店位于顺德区繁华的商业中心...[阅读全文]
2024-08-03 07:59:38 人气:4527
佛山菲仕酒店——顺德的品质休憩之所
佛山菲仕酒店位于佛山市顺德区的核心地段,是一家融合了现代设计与舒适体验的高端酒店。其优越的地理位置,使其成为商务出行和休闲旅游的理想下榻之地...[阅读全文]
2024-08-03 07:57:38 人气:4642
佛山市顺德区佛山名轩公寓:舒适便捷的居住选择
公寓地理位置优越,周边交通便利,临近主要道路和公共交通站点,方便居民出行。同时,周边配套设施齐全,超市、商场、餐饮场所等一应俱全...[阅读全文]
2024-08-03 07:35:09 人气:7707
佛山顺德澳利华酒店:舒适与奢华的完美融合
酒店坐落在顺德的核心地段,交通十分便利,周边商业繁荣,无论是旅游观光还是商务出行,都能轻松抵达各个重要场所...[阅读全文]
2024-08-03 07:32:38 人气:6767
佛山市顺德区龙泉酒店:舒适与品质的典范
佛山市顺德区龙泉酒店是一家位于顺德区的知名酒店,以其卓越的服务、舒适的环境和便捷的位置,成为众多宾客的理想选择...[阅读全文]
2024-08-02 15:18:47 人气:4764
安喜曼酒店金沙店开业!丹灶城市活力焕新!
继7月30日华美达国际星级酒店、嘉荣中国百强连锁超市签约入驻丹灶中心城区,丹灶金沙城区城市配套也迎来重磅升级。8月1日,金顺荟商业楼安喜曼酒店金沙店开业...[阅读全文]
2024-08-02 11:13:50 人气:5221
房上房优品公寓:顺德的精致生活港湾
房上房优品公寓周边环境优美,绿树成荫,宁静宜人。附近有公园和休闲广场,为居民提供了散步、锻炼和放松的好去处...[阅读全文]
2024-07-30 15:10:26 人气:4931
艾尚酒店:顺德的舒适之选
走进酒店大堂,宽敞明亮的空间,精致的装饰,营造出一种温馨而高雅的氛围。前台工作人员热情友好,专业高效的服务让您在入住伊始便感受到宾至如归...[阅读全文]
2024-07-30 10:43:17 人气:5216
亿家公寓:顺德的温馨居所
亿家公寓地理位置优越,周边交通便捷,临近公交站点和地铁站,方便居民出行。同时,周边配套设施完善,有商场、超市、餐厅、医院等...[阅读全文]
2024-07-30 10:39:55 人气:3550
佛山顺德柏尔曼酒店:舒适与奢华的邂逅
客房宽敞整洁,布置精美。每间客房都配备了高品质的床品、柔软的枕头和舒适的床垫,确保您拥有一夜优质的睡眠。房间内的设施一应俱全...[阅读全文]
2024-07-22 11:12:48 人气:5418
三水南山镇卫生院(六和)牙科诊室开业啦
南山镇卫生院(六和)牙科诊室7月30日开业啦,有口腔、牙齿等问题困扰人士欢迎咨询,咨询人员及电话:邵医生18126279676...[阅读全文]
2024-08-01 10:57:13 人气:4277
碧江医院:守护顺德健康的港湾
碧江医院拥有一支专业素质高、临床经验丰富的医疗团队。其中包括各个领域的专家和技术精湛的医护人员,他们秉持着敬业精神和关爱之心...[阅读全文]
2024-07-25 15:51:20 人气:5126
安和泰医院:顺德的健康守护者
安和泰医院地理位置优越,交通便利,周边环境优美,为患者提供了一个舒适的就医环境。医院建筑宽敞明亮,内部装修温馨舒适...[阅读全文]
2024-07-25 15:43:53 人气:2250
佛山市顺德区第三人民医院:守护健康的港湾
医院拥有一支专业素质高、技术精湛的医疗团队。医生们具备丰富的临床经验和深厚的专业知识,涵盖了各个医学领域...[阅读全文]
2024-07-22 11:14:56 人气:4333
和佑医院:顺德的健康守护者
医院地理位置优越,交通便利,周边设施齐全。其建筑设计现代化,内部环境舒适宜人,为患者营造了一个温馨的就医氛围...[阅读全文]
2024-07-22 10:49:08 人气:4945
佛山这所大型中医院顺利封顶,设床位1490张
目前,广州中医药大学顺德医院(顺德区中医院)建设项目(易地新建)主体结构已顺利封顶,正在进行机电、幕墙、装饰装修工程施工...[阅读全文]
2024-07-21 09:56:32 人气:4521
佛山市口腔医院,晋升“三甲”!
佛山大学附属口腔医院(佛山市口腔医院)举行三级甲等口腔专科医院揭牌仪式,成为佛山首家的“新国标”三甲口腔医院...[阅读全文]
2024-07-21 09:53:39 人气:3156
陈村庄头医院:守护健康,传递温暖
佛山市顺德区陈村庄头医院是一所位于陈村庄头的综合性医疗机构,一直致力于为当地居民提供优质、全面的医疗服务...[阅读全文]
2024-07-07 10:23:46 人气:4447
重磅:原南方医科大学顺德医院眼科主任李志辉加入爱尔,出任顺德爱尔副院长!
近日,顺德爱尔眼科医院迎来一位重磅眼科专家的加入,原南方医科大学顺德医院眼科主任李志辉正式出任顺德爱尔眼科医院副院长一职...[阅读全文]
2024-06-22 07:56:59 人气:3241
高明中医院进校园开展脊柱侧弯筛查
为守护青少年脊柱健康,在区卫健局及教育局等的大力支持下,高明区中医院积极开展脊柱侧弯筛查进校园活动。近日,该院相关科室医护人员组成筛查小组走进高明区职业技术学校...[阅读全文]
2024-06-21 10:20:20 人气:2577
佛清从高速公路北段全线通车!收费标准来了→
佛清从高速公路北段全线开通收费运营。项目起于花都西南面的官坑,途经广州市花都区、清远市清城区、广州市从化区,终于从化区西南面的井岗...[阅读全文]
2024-08-05 10:15:40 人气:1456
佛山顺德这个TOD项目刷新进度!临近地铁3号线!
夏日的阳光让一切变得朝气勃勃。8月1日,大良钟楼站TOD项目施工现场,超三十摄氏度的温度之下,吊塔转动不停,建筑工人们敲击钢筋的清脆响声频频响起...[阅读全文]
2024-08-05 10:09:38 人气:1382
禅城公交139、165、177线路有调整!
因佛山家博城临时总站;所在地块的开发使用;从2024年8月4日起;禅城公交139、165、177线路;调整至新投入使用的雅韵轩公交首末站...[阅读全文]
2024-08-05 09:50:56 人气:1232
佛山一区首批230个共享停车位开放,报名方式→
继去年推出智慧停车、延长路内停车泊位免费时长等一系列措施后,为进一步深化禅城区停车治理模式改革,禅城区交通部门会同发改...[阅读全文]
2024-08-05 09:28:17 人气:1148
佛山大道鹤嘴桥施工期间周边道路交通管制通告
顺德区X508谢乐线(佛山大道南)乐从鹤嘴桥维修加固工程定于 2024年8月10日至2024年9月10日进行施工...[阅读全文]
2024-08-04 09:37:48 人气:1343
漫步顺德荔中路——领略独特风情
荔中路位于佛山市顺德区,是一条承载着当地居民生活与城市记忆的重要道路。它贯穿了多个社区和商业区...[阅读全文]
2024-08-03 08:07:38 人气:1739
走进顺德新马路——感受城市脉动
新马路位于佛山市顺德区,是该区域的一条重要交通干道和商业街道。它连接着多个重要的地点,见证着顺德区的发展与变迁...[阅读全文]
2024-08-03 08:06:16 人气:1492
畅行顺德樵乐路——领略发展新画卷
樵乐路位于佛山市顺德区,是一条重要的交通要道,东西走向,连接着顺德区的多个镇街。樵乐路路面宽阔平整,采用高质量的沥青铺设,行车舒适...[阅读全文]
2024-08-03 08:03:51 人气:1399
走进顺德上华工业大道——见证产业崛起
上华工业大道位于佛山市顺德区,是一条具有重要意义的工业通道。道路宽敞,能够容纳大型货车的频繁通行。...[阅读全文]
2024-08-03 08:02:03 人气:1556
顺德户政、不动产和商事登记业务办理量呈井喷式增长
当前,顺德区户政、不动产和商事登记业务办理需求呈现井喷式增长,据悉,顺德区、镇(街道)两级强联动,出实招、解民忧,通过加号源...[阅读全文]
2024-06-21 10:24:04 人气:11777
学生出入境业务办理有变化!
1.预约禅城、南海、高明、三水区专场服务的,可通过“广东出入境”微信公众号预约;2.预约顺德区专场服务的,可通过“顺德政务百事通”微信公众号预约...[阅读全文]
2024-06-13 09:46:08 人气:14383
佛山禅城区民政局大年三十正月十五都可办理婚姻登记
春节将至,有不少想趁农历新年和心爱之人喜结连理、完成“人生大事”的市民。大年三十当天可以进行婚姻登记吗?2月14日“情人节”正值春节假期...[阅读全文]
2024-01-26 10:30:02 人气:31256
禅城石湾镇街道便民服务中心揭牌启用
石湾镇街道便民服务中心近日揭牌启用,新大厅两层共4700平方米,开设55个综合服务窗口,承接社保、卫健、市监等11个职能部门400多个事项...[阅读全文]
2024-01-23 10:01:33 人气:35749
禅城高明三水开设出入境办证“学生专场”,周末也能办!
2024年1月7日、14日两个周日全天(8:30-12:00,14:00-17:30)。在禅城区就学的未满16周岁在校中小学生(学生户籍为本省及省外户籍,不含港澳台居民)。...[阅读全文]
2024-01-08 15:37:37 人气:35509
佛山三水区特定人员参加工伤保险工伤认定申请办事指南
从业单位应当在职工发生事故伤害或者被诊断、鉴定为职业病之日起30日内(不含事故当日),向从业单位所属镇街公共服务办公室负责工伤认定经办窗口提出工伤认定申请...[阅读全文]
2024-01-07 10:39:15 人气:35150
佛山三水区工伤认定申请事项办事指南
用人单位应当在职工发生事故伤害或者被诊断、鉴定为职业病之日起30日内(不含事故当日),向所属镇街公共服务办公室负责工伤认定经办窗口提出工伤认定申请...[阅读全文]
2024-01-07 10:24:36 人气:33173
佛山市禅城区石湾镇街道惠景协税站、玫瑰东协税站搬迁整合的公告
为打造标准化、规范化的纳税服务环境,更好的服务于广大企业和人民群众,优化街道营商环境,石湾镇街道惠景协税站...[阅读全文]
2023-12-19 16:06:13 人气:36064
佛山市禅城区石湾镇街道行政服务中心搬迁公告
为打造标准化、规范化、便利化的政务服务环境,更好的服务于广大企业和人民群众,优化我街道营商环境,佛山市禅城区石湾镇街道行政服务中心...[阅读全文]
2023-12-14 15:11:31 人气:35473
三水区行政服务中心蝉联人民网县级“民心汇聚单位”
2023年度人民网网上群众工作单位名单发布,三水区行政服务中心名列其中,蝉联县级“民心汇聚单位”称号。今年以来,三水区行政服务中心共收到人民网留言389条...[阅读全文]
2023-12-06 09:52:20 人气:34273
庄子素解 第二章 徐无鬼
徐无鬼因女商见魏武侯,武侯劳之曰:“先生病矣!苦于山林之劳,故乃肯见于寡人。”徐无鬼曰:“我则劳于君,君有何劳于我!君将盈耆欲...[阅读全文]
2023-02-09 09:38:10 人气:49873
庄子素解 第一章 庚桑楚
老聃之役有庚桑楚者,偏得老聃之道,以此居畏垒之山。其臣之画然知者去之,其妾之挈然仁者远之。拥仲之与居,鞅掌之为使。居三年,畏垒大壤...[阅读全文]
2023-02-08 10:52:56 人气:47253
庄子素解 第十五章 知北游
知北游于玄水之上,登隐弅之丘,而适遭无为谓焉。知谓无为谓曰:“予欲有问乎若:何思何虑则知道?何处何服则安道?何从何道则得道?...[阅读全文]
2023-02-07 08:44:53 人气:48283
庄子素解 第十四章 田子方
田子方侍坐于魏文侯,数称谿工。文侯曰:“谿工,子之师耶?”子方曰:“非也,无择之里人也;称道数当,故无择称之。”文侯曰:“然则子无师邪?...[阅读全文]
2023-02-06 09:41:31 人气:47576
庄子素解 第十三章 山木
【原文】庄子行于山中,见大木枝叶盛茂,伐木者止其旁而不取也。问其故,曰:“无所可用。”庄子曰:“此木以不材得终其天年。...[阅读全文]
2023-02-02 08:43:02 人气:47881
庄子素解 第十二章 达生
达生之情者,不务生之所无以为;达命之情者,不务知之所无奈何。养形必先之以物,物有余而形不养者有之矣;有生必先无离形...[阅读全文]
2023-01-31 09:26:23 人气:51524
[东方哲学] 一处不立 处处能立
一处不立 处处能立;亦即任何角度与立场都不立,任何角度与立场都能立;也即全然地、无条件地接纳与随机(缘)起用;云门禅三句:涵盖乾坤,截断众流,随波逐流...[阅读全文]
2022-06-08 08:31:38 人气:52565
获取深度世界真相信息的两种途径
人获取外部信息的最原始、最基础的方式就是感觉;感觉信息来源的最初端口就是感觉器官;感觉器官的阀域与自身承受力决定了人感知外部环境的上下极限...[阅读全文]
2022-06-08 08:26:00 人气:50491
物理学遇到意识素解(7)
如果一位值得信赖的朋友告诉你一些似乎可笑的事情,你会尝试着揣摩他或她可能的真实意思。值得信赖的物理学演示就告诉了我们某些看似荒谬的东西。因此,我们试图解释这些结果可能的真正意思。...[阅读全文]
2019-12-16 09:48:47 人气:39258
海外需求萎靡背后:美国进口全面收缩、欧盟现结构性变化
5月中国进出口商品总值为5011.91亿美元,同比下降6.2%。其中出口总值2834.99亿美元,同比下降7.5%;进口总值2176.92亿美元...[阅读全文]
2023-06-24 20:30:07 人气:33344
欧洲议会已批准通过《新电池法》,新能源卖家将面临更加严格的考验
近日,欧洲议会议员以 587 票赞成、9 票反对和 20 票弃权通过了与理事会达成的一项协议(针对在欧盟销售的所有类型电池的设计、生产和废物管理的新规定-《新电池法》)...[阅读全文]
2023-06-24 20:28:34 人气:19985
美国亚马逊的销售税和免税的州有哪些?
美国的销售税是美国州和地方政府对商品及劳务,按其销售价格的一定比例征收的一种税款,是在美国发生消费的时候,由消费者一方缴纳的税款...[阅读全文]
2023-06-24 20:27:41 人气:33365
Amazon 店铺代运营案例:家居类目
窗帘,浴帘的工厂,工厂OEM实力非常强,专注于传统外贸贴牌,国内天猫京东都有店,想要扩展海外渠道...[阅读全文]
2023-06-24 21:41:21 人气:22927
Amazon 店铺代运营案例:户外类目
效果:宏那运营团队进行账户诊断后,重新调整了广告,优化了产品线。进行2个月的调整后,销售额增长180%...[阅读全文]
2023-06-24 21:38:22 人气:22282
Amazon 店铺代运营案例:家居类目
吸尘器类目,宏那团队根据客户工厂优势,放弃竞争激烈的美国站点,选择切入日本站点,第三个月单品达到7W美金销售额...[阅读全文]
2023-06-24 21:36:20 人气:22436
Amazon 店铺代运营案例:饰品类目
目前效果:通过半年的测试留存,和铺货老链接的优化,日出单在平均700单左右,同比增长100%;由单SKU日均平均出单5-10单左右...[阅读全文]
2023-06-24 21:34:33 人气:13906
Amazon 店铺代运营案例:宠物类目
目前效果:运营人员一年内通过选品测试留存,现平均日销售额8000美金,每天单款SKU出单60个左右,SKU12个,月度销售额在30W美金+...[阅读全文]
2023-06-24 21:31:31 人气:10156
Amazon运营团队老师介绍:simon
有8年的亚马逊运营经验,为20+ 多个品牌工作过,其中包括类目 Top10的卖家。擅长运营广告...[阅读全文]
2023-06-24 21:16:54 人气:10454
Amazon运营团队老师介绍:Fanny
Fanny:7年亚马逊操盘经验,擅长广告,运营策略制定,并着手从0-1打造过多个百万级别的项目;统筹各个项目的开展计划...[阅读全文]
2023-06-24 21:11:52 人气:6720
卧室家居风水布局:打造舒适与和谐的睡眠环境
卧室作为我们日常休息和恢复精力的场所,其家居风水布局对于居住者的身心健康和家庭和谐有着不可忽视的影响。了解并遵循卧室的风水原则,可以为您打造一个舒适、和谐的睡眠环境...[阅读全文]
2024-02-20 09:46:18 人气:15713
客厅家居风水布局:营造和谐与繁荣的社交空间
客厅作为家庭的核心区域,是家人聚会、招待客人的重要场所。一个和谐的客厅家居风水布局,不仅可以提升居住者的生活品质,还能为家庭带来好运和繁荣。...[阅读全文]
2024-02-20 09:44:52 人气:17185
餐厅家居风水布局:打造美味与和谐的用餐环境
餐厅作为家庭中重要的功能区域,不仅是家人用餐的地方,也是与亲朋好友聚会交流的场所。一个好的餐厅家居风水布局,能够提升家庭成员的食欲,增强家庭和谐氛围...[阅读全文]
2024-02-20 09:43:33 人气:16362
卫生间家居风水布局:打造舒适与和谐的卫浴空间
卫生间作为家庭中私密且重要的功能区域,其家居风水布局对于家庭成员的身心健康和家庭和谐有着不可忽视的影响。一个好的卫生间家居风水布局,能够提升家庭成员的幸福感,增强家庭的正能量。...[阅读全文]
2024-02-20 09:39:02 人气:15332
为什么家居不宜挂太多红色装饰物?
健康平安人生,一定要认识和拥有3个贵人:西医(治标)、中医(治本)、易医(治根)。当西医不行就要找中医...[阅读全文]
2022-06-25 21:03:39 人气:66559
如何将一间旧厂房催旺吉运?
企业新入驻旧厂房,如何做到催旺吉运,达至丁财两旺的效果?这就需要风水的综合策划:大门口形象包装,出入口的八卦方位...[阅读全文]
2022-06-25 21:01:04 人气:70374
装修前规划风水,好处多多
现在越来越多的人认识科学风水的好处,看风水已经是很平常的事。在装修前,先邀请风水师前来勘察毛坯房环境...[阅读全文]
2022-06-25 20:58:23 人气:65275
三角形的办公室如何化解?
方正规整的办公室气场稳定,三角形或不规整的办公室气场混杂,卦位不全,锐气回冲,形成老总思维不定,判断能力减弱。将三角形地方加上屏风...[阅读全文]
2022-06-21 20:33:27 人气:67493
工厂机器为什么不能放在车间中心点
工厂老板由于对风水不熟悉,为了方便,将重型机器设备放在车间〈宅)中心。宅中心为太极点,玄空风水叫“五黄大煞”,只能静不能动,如遇某年的流年凶星飞临该位...[阅读全文]
2022-06-21 20:29:46 人气:64216
补贴2万元、8万元!这些车报废更新补贴有新标准!
在《汽车以旧换新补贴实施细则》(商消费函〔2024〕75号)基础上,个人消费者报废国三及以下排放标准燃油乘用车或2018年4月30日...[阅读全文]
2024-07-28 09:43:56 人气:16857
二手车交易陷阱多,小心被当作“二百五”!
2021年以来,桂城市场监管所共受理二手车相关消费投诉1023件、举报92件,且呈上升趋势,主要涉及车辆信息不透明、服务承诺不清晰...[阅读全文]
2024-07-24 08:52:37 人气:17332
这两种电动车上路注意了!
具有脚踏骑行功能,最高时速不超过25km/h,具有国家颁发的3C认证的,属于非机动车范畴,需要在登记服务点进行车牌登记,登记的是白底黑字的佛山牌照...[阅读全文]
2024-07-19 10:02:27 人气:17606
租车大惊喜!帝豪 EV450,3000 押金开启飞驰之旅!
帝豪EV450,押金3000提车,剩余1000可后补;1.租金每周三流水代扣,可跑全平台,不够扣则线下补缴;...[阅读全文]
2024-07-16 10:21:37 人气:11618
吉利枫叶 80V 全新车震撼登场!让你轻松租车到手!
吉利枫叶80V,全新车,全新车;总押金6000,可4000提车;一口价方案: (不限平台);可4000押金+首月剩余天数提车,剩余2000押金分4周,每周500;...[阅读全文]
2024-07-16 09:44:12 人气:7426
丰田、日产、本田、比亚迪…最高补贴5000元/台!三水推出购车补贴
2024年7月13日-10月7日期间,三水全区将有10家汽车销售企业推出购车补贴促消费活动,消费者购车最高可补贴5000元/台...[阅读全文]
2024-07-11 08:59:51 人气:7690
最新!即日召回72万辆汽车
自即日起,召回2008年3月5日至2016年9月29日期间生产的东风雪铁龙世嘉两厢、三厢汽车,共计710301辆...[阅读全文]
2024-07-09 08:39:18 人气:5137
领克07 EM-P通关托底后高空坠落挑战,以超标安全打造插混轿车安全新标准
日前,领克07 EM-P以全优成绩通过TOP Safety国内首次托底后高空坠落挑战。此次挑战由领克07 EM-P携手中汽信科举办...[阅读全文]
2024-06-29 06:58:32 人气:5781
最高可享1万元!汽车以旧换新补贴申领指引→
据商务部等部门4月印发的《汽车以旧换新补贴实施细则》(以下简称《细则》),报废符合要求的旧车并购买新车的消费者...[阅读全文]
2024-06-20 15:38:48 人气:11555
一手精品车2016年汉兰达豪华版七座,2.0T首付1.5万
新上架,准2016年汉兰达豪华版七座,2.0T排量,一手精品车,已过查搏士,小跑10万公里,配置丰富。支持分期,首付1.5万。...[阅读全文]
2024-06-05 16:01:41 人气:5644
家具盛宴!第 45 届国际龙家具展览会震撼启幕!
全球家具看顺德,顺德家具看龙江。家具产业是龙江的根基,也是龙江和顺德的亮丽名片。经过五十多年的发展...[阅读全文]
2024-03-17 09:55:30 人气:16640
佛山机场重建航站楼进度刷新!效果图曝光!
按照建设目标和设计规划,由中国联合航空出资建设的新航站楼预计在2024年上半年完成建设并投入使用...[阅读全文]
2023-12-25 09:23:04 人气:31377
佛山国家高新技术产业开发区
佛山高新技术产业开发区(以下简称“佛山高新区”)于1992年12月经国务院批准成立,是全国最早的53个国家高新区之一...[阅读全文]
2023-08-27 21:28:39 人气:11131
佛山意美家卫浴陶瓷世界
意美家,全称意美家卫浴陶瓷世界(Casa Ceramics&Sanitarywares Mall),位于广东省佛山市禅城区季华四路与雾岗路口交汇处,原名为“河宕陶瓷批发直销仓”...[阅读全文]
2023-08-27 21:26:18 人气:11112
澳大利亚技术移民移民
澳洲技术移民是为了引进海外人才,促进澳洲劳动力市场平衡和发展而推出的移民政策,不仅适用于国内有专业技能的技术人才,也适用于在澳留学生,且移民成本低...[阅读全文]
2022-07-07 22:07:38 人气:54801
加拿大BC省雇主担保移民
新政策自2015年1月1日起开始实施。新政后增加了SIRS打分系统,每月公布2次分数,达到此分数的要求的申请人将被移民局选中。因此只要你的职业在加拿大NOC职业列表或职业列表中...[阅读全文]
2022-07-07 22:03:09 人气:55202
美国eb3雇主担保移民
美国eb3雇主担保移民 Other works按照美国移民法,职业移民划分为五类。而EB-3就属于职业移民的第三优先。EB-3职业移民的第三优先类别包括熟练工人、学士学位持有人以及其它工人...[阅读全文]
2022-07-07 21:59:21 人气:53508
马来西亚永久居留(红卡)
PR是PermanentResident的英文缩写,中文是永久居留的意思。获得PR, 就是获得永久居留身份证。 马来西亚永久居留(红卡)是大马政府授予给外国人士的永久居留身份证...[阅读全文]
2022-07-07 21:41:23 人气:54907
上华智能智造产业园——顺德的创新制造中枢
上华智能智造产业园坐落于佛山市顺德区,是一座聚焦智能制造领域,具有前瞻性和引领性的产业园区...[阅读全文]
2024-08-05 15:05:15 人气:1836
团亿国际家具城——乐从家具的璀璨殿堂
乐从团亿国际家具城位于佛山市顺德区,是一座规模宏大、品类齐全的家具采购中心。拥有庞大的经营面积,分为多个区域...[阅读全文]
2024-08-05 14:24:03 人气:1705
银富国际家私城——顺德家居采购胜地
银富国际家私城位于佛山市顺德区,是一家极具影响力和规模的大型家私城。拥有广阔的经营场地,容纳了众多的家私品牌和商家...[阅读全文]
2024-08-05 14:22:46 人气:1256
耀丰农业科技园——顺德的绿色田园明珠
佛山市耀丰农业科技园位于佛山市顺德区,是一个集农业生产、科研、示范、休闲观光为一体的综合性农业园区...[阅读全文]
2024-08-05 14:21:06 人气:1139
罗沙北上工业区——顺德的产业引擎
罗沙北上工业区凭借其优越的地理位置、完善的基础设施和有力的政策支持,不断推动顺德区的工业发展,成为区域经济增长的重要动力...[阅读全文]
2024-08-05 14:20:03 人气:1180
上华工业园——顺德的产业高地
上华工业园凭借其优越的地理位置、完善的产业配套和优质的服务,成为顺德区经济发展的重要引擎和产业高地...[阅读全文]
2024-08-05 14:18:00 人气:896
高明区交通装备产业园逐“绿”前行
政企同心攻坚,经过半年来的整治提升,该园区环境品质焕新升级,配套不断完善,颜值不断刷新,“园中有景、景中有园,厂在园中...[阅读全文]
2024-08-04 09:58:21 人气:1213
探索佛山顺德南华家具城——家居的华丽殿堂
南华家具城占地面积广阔,拥有多个大型展馆和众多的品牌展厅。展馆内部布局合理,按照家具的种类、风格和用途进行了清晰的分区...[阅读全文]
2024-08-03 07:55:50 人气:1491
走进佛山顺德矩隆家具城——家居梦想的实现之地
佛山市顺德区矩隆家具城是顺德地区备受瞩目的大型家具采购中心。它凭借其优越的地理位置、丰富的产品种类和优质的服务...[阅读全文]
2024-08-03 07:51:38 人气:1620
佛山市顺德区西村工业区:产业集聚的活力之地
西村工业区位于佛山市顺德区,地理位置优越,交通便捷。它靠近主要交通干道,与周边城市和地区紧密相连。附近有多条高速公路和公路干线...[阅读全文]
2024-08-03 07:44:30 人气:1603
繁华汇聚——佛山市顺德区华南商业广场
佛山市顺德区西村公园是一处充满魅力的休闲胜地,为当地居民和游客提供了丰富多彩的活动空间和优美的自然景观。 **一、公园位置与规模** 西村公园位于顺德区的西村,占地面积适中,周边环境宁静祥和。其地理位置优越,交通便利,方便居民前来游玩。...[阅读全文]
2024-08-03 07:49:43 人气:4443
佛山市顺德区 VTVO(沙滘大道店):时尚潮流的购物天堂
VTVO(沙滘大道店)位于顺德区繁华的沙滘大道,交通便捷,周边商业氛围浓厚。店铺外观设计时尚现代,内部装修精致,营造出舒适...[阅读全文]
2024-08-03 07:33:47 人气:2220
粤隆家具城:顺德的家具购物天堂
粤隆家具城规模宏大,拥有宽敞的展示区域和众多的店铺。其内部布局合理,分区明确,方便顾客轻松找到所需的家具品类...[阅读全文]
2024-07-30 15:09:29 人气:3804
新隆货场:顺德的物流枢纽
货场占地面积广阔,拥有大规模的仓储空间,能够容纳大量的货物存放。仓储设施先进且多样化,包括普通仓库、恒温仓库和冷藏仓库等...[阅读全文]
2024-07-30 15:07:56 人气:2615
卓隆家具城:顺德的家居风尚标
家具城占地面积广阔,拥有数层的展示空间,内部装修精致大气。这里汇聚了众多知名品牌和优质厂家的产品,品类丰富多样...[阅读全文]
2024-07-30 15:06:17 人气:3482
添乐家具城:顺德的家居宝藏之地
这里的家具风格多样,涵盖了现代简约、欧式古典、中式传统、美式乡村等多种流行风格。无论您偏爱时尚简约的设计,还是钟情于复古华丽的款式...[阅读全文]
2024-07-30 10:42:22 人气:2847
佛山奥园商业街:顺德的繁华街区
这条商业街的建筑风格独特,融合了现代与传统的元素,营造出别具一格的商业氛围。街道宽敞整洁,地面铺设精美...[阅读全文]
2024-07-28 10:52:01 人气:2334
德富商务中心:顺德的商业中枢
德富商务中心的建筑设计现代而大气,外观线条简洁流畅,玻璃幕墙的运用使其充满了时尚与科技感。内部装修精致高雅,大堂宽敞明亮...[阅读全文]
2024-07-28 10:50:24 人气:1345
顺德碧乐时光:都市生活新地标
顺德碧乐时光的建筑设计独具特色,融合了现代与传统的元素,外观时尚大气,内部空间宽敞明亮。其布局合理,各区域划分清晰...[阅读全文]
2024-07-28 08:10:11 人气:1399
佛山市顺德区乐从沙滘综合市场:繁华市井的生活画卷
沙滘综合市场位于乐从沙滘的中心区域,交通便利,周边居民密集。市场占地面积较大,内部摊位众多,布局合理...[阅读全文]
2024-08-03 07:42:23 人气:5122
佛山市顺德区东村市场:生活的多彩集市
佛山市顺德区东村市场是一个充满活力和烟火气的地方,为周边居民提供了丰富多样的商品和便捷的购物体验...[阅读全文]
2024-08-03 07:36:58 人气:6968
新隆市场:顺德的烟火人间
新隆市场占地面积较大,布局合理,分区明确。一进入市场,首先是蔬果区,五颜六色的新鲜水果和蔬菜琳琅满目。红彤彤的苹果...[阅读全文]
2024-07-30 10:47:34 人气:7434
佛山市顺德区广东金满昌农副产品交易中心:一站式采购的繁华枢纽
交易中心占地面积广阔,拥有宽敞的交易大厅和众多的摊位。内部规划合理,分为不同的区域,如蔬菜区、水果区、肉类区、水产区、粮油副食区等...[阅读全文]
2024-07-22 15:46:53 人气:8792
陈村兰花市场:繁花似锦的兰花世界
陈村兰花市场占地面积广阔,拥有众多的兰花种植户和经销商。市场内设有一排排整齐的摊位和展示厅,展示着各种各样的兰花品种...[阅读全文]
2024-07-14 08:45:17 人气:10353
新墟市场:顺德的生活宝藏之地
新墟市场的摊位琳琅满目,商品种类繁多。这里有新鲜的蔬菜和水果,色彩鲜艳,散发着自然的清香。水产区域,鱼虾蟹贝活蹦乱跳...[阅读全文]
2024-07-13 07:57:08 人气:2639
陈村农贸市场:烟火人间里的民生百味
陈村农贸市场占地面积较大,内部布局合理清晰。市场分为多个区域,包括蔬菜区、水果区、肉类区、水产区、粮油副食区等...[阅读全文]
2024-07-12 14:35:10 人气:8694
佛山市顺德区金锠国际金属交易市场:金属交易的璀璨明珠
佛山市顺德区金锠国际金属交易市场是顺德地区极具规模和影响力的大型金属交易平台。金锠国际金属交易市场坐落于顺德区的交通枢纽地带...[阅读全文]
2024-07-10 16:12:40 人气:7647
珠砂围市场:佛山市顺德区的生活百宝箱
市场内摊位众多,商品琳琅满目。从新鲜的蔬菜水果、肉禽蛋类,到各类海鲜水产,应有尽有。此外,还有各种干货、调料、粮油副食等...[阅读全文]
2024-07-10 16:07:21 人气:7544
繁华大都市场:生活的缤纷舞台
走进市场,首先是蔬果区,五颜六色的蔬菜水果整齐摆放。新鲜的青菜还带着清晨的露珠,红彤彤的苹果散发着诱人的香气,各种各样的时令水果和蔬菜琳琅满目...[阅读全文]
2024-07-09 10:29:13 人气:6821
佛山消委会:网络直播套路深,翡翠消费需谨慎!
秦女士浏览某购物网站时,发现某玉石直播间正在直播销售翡翠手镯,主播称该翡翠种水为冰种...[阅读全文]
2022-03-21 15:24:43 人气:65969
机器视觉人才供应链第一梯队:清远市万金目视科技有限公司
清远市万金目视科技有限公司,定位为机器视觉人才供应链第一供应商。首先,以基于机器视觉和深度学习的实战实训平台。为高职高专,大学,提供机器视觉实战实训的人才...[阅读全文]
2021-07-05 15:21:34 人气:99364
跨境电商脱口秀:炮哥刘智勇
炮哥的跨境电商六脉神剑理论、炮哥的跨境电商1357创业模型、炮哥的跨境电商行业快速传播方法论、炮哥的跨境电商合伙人模型...[阅读全文]
2021-07-03 20:33:52 人气:68727
建材家居短视频直播达人——陈宣平
建材家居短视频直播达人——陈宣平,2011年从事互联网行业,2012年进入建材行业媒体工作,主要负责新媒体事业部...[阅读全文]
2021-07-03 20:29:36 人气:93589
广东金麦福餐饮管理服务有限公司
广东金麦福餐饮管理服务有限公司有着多年来连锁经营、机关食堂承包、学校食堂承包、工厂食堂承包、厨房设计经验。致力于食堂承包经营管理...[阅读全文]
2021-07-03 20:25:31 人气:86252
颛孙宏鸽(净雨):书法艺术跨界探索与禅悟
颛孙宏鸽,法名净雨,圣贤名门之后裔,为颛孙子张第七十三代传人,祖籍山东省,中国著名作家、书画家,新闻工作者和社会活动者,公益热心人...[阅读全文]
2021-12-05 20:21:15 人气:71122






































































































































































































































