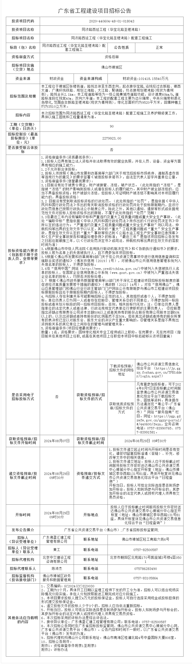
禅城同济路西延工程(华宝北路至槎湾路)配套工程施工招标公告
时间:2024-08-08 人气:2945 来源:佛山市公共资源交易信息化综合平台 作者:
概述:本工程位于禅城区张槎街道,路线总体呈东西走向,起点接华宝路,沿线经过古新路、禅西大道、广佛环线铁路、规划江海路、大江路、聚锦路......
(声明: 网站所收集的部分公开资料来源于互联网,转载的目的在于传递更多信息及用于网络分享,并不代表本站赞同其观点和对其真实性负责,也不构成任何其他建议。本站部分作品是由网友自主投稿和发布、编辑整理上传,对此类作品本站仅提供交流平台,不为其版权负责。如果您发现网站上有侵犯您的知识产权的作品,请与我们取得联系,我们会及时修改或删除。 )
分享
微信
新浪微博
QQ空间
QQ好友
豆瓣
Facebook
Twitter
取消
资讯
招标
招聘
租售
美食
房产
展会
广佛
企业
积金
社保
户口
教育
特色
旅游
酒店
医疗
交通
办证
书院
代运营
风水
车辆
图片
移民
产业
综合体
市场
网红
画展
南海桂城街道桂华街6号3幢B2座503物业租赁项目
3.产权证照情况:无土地证,无房产证。竞投人须自行承担由此产生的风险。4.本标的物只能作住宅用,禁止用作违法经营及危险易燃易爆行业,不得经营娱乐行业。...[阅读全文]
2024-08-08 16:01:12 人气:2450
高明乡村规划模版来啦!
高明区新发布的乡村规划模版,参考上级有关规定,详细罗列了各村在规划时候需要填写、统计的内容,其中包括土地使用、规划控制线...[阅读全文]
2024-08-08 08:57:03 人气:2004
高明罗西村将村中“闲地”打造成兴业“热土”
罗西村位于荷城中心城区与西江产业新城交界处,下辖有西黎村、圣堂村、仁里村、迓元村、上迳村、榕根村、西梁村、新村8条自然村...[阅读全文]
2024-08-08 08:49:57 人气:1520
2024年暑期档电影总票房(含预售)突破85亿元
截至8月7日15时33分,2024年暑期档电影总票房(含预售)突破85亿元,《抓娃娃》《默杀》《云边有个小卖部》暂列档期票房榜前三位。...[阅读全文]
2024-08-08 08:48:37 人气:1587
南海西樵展现5A级新质生产力!9大项目集中开工!总投资超22亿元!
在五八科创园二期项目的用地上,西樵镇举办2024年下半年重大项目集中动工暨五八科创园二期项目奠基仪式。包括五八科创园二期...[阅读全文]
2024-08-07 11:14:26 人气:2128
高明区杨和吹响攻坚号角,奋战下半年!
“要在今年剩下的时间里,自觉以‘不达目标不收兵’的奋进姿态,分秒必争、实干至上,吹响杨和镇攻坚号角。”...[阅读全文]
2024-08-07 09:45:11 人气:1780
美陶湾新零售产业创新基地动工!明年5月投入运营!
美陶湾新零售产业创新基地动工仪式顺利举行。项目建成后,将为禅城新增一个集合“城产商文旅”四元合一与“新业态、新形态、新文态”三态相容的城市新地标...[阅读全文]
2024-08-07 09:42:30 人气:1611
高明杨梅中心公园开建!面积约12000平方米!
随着“百千万工程”及杨梅旧圩改造工程的快速推进,杨梅中心公园工程于近日正式动工,该项工程的建设,将有效改善杨梅圩面貌,均衡杨梅片区公共服务设施...[阅读全文]
2024-08-07 09:33:38 人气:1586
佛山:行政复议护航企业高质量发展,既解“法结”又解“心结”
为全面加强行政复议依法化解涉企行政争议工作,发挥行政复议在规范涉企执法行为、维护企业合法权益、营造法治化营商环境方面的作用...[阅读全文]
2024-08-07 09:24:17 人气:1517
盘点巴黎奥运设计美学,放在家装同样“出圈”
2024年巴黎奥运会正如火如荼进行,除了激烈角逐的赛事之外,主视觉及场馆内外设计同样惊艳全场。视觉形象由蓝、红、绿、紫四色组成...[阅读全文]
2024-08-06 20:10:23 人气:1852
南海区北村水系流域水环境综合治理项目-大沥镇十米涌、铁路坑涌治理工程勘测设计招标公告
大沥镇十米涌治理工程、铁路坑涌治理工程为南海区北村水系流域水环境综合治理项目的子项工程。十米涌起点为太平九潭,终点为水头铁路坑涌交汇处...[阅读全文]
2024-08-08 17:03:48 人气:2393
粤港澳大湾区—佛山市南海区电力管廊(一期)项目—佛山220千伏沥中输变电线路配套电力管廊建设工程勘察设计招标公告
佛山市南海区桂和路、联合路、广佛路、腾龙路、联滘路、桂澜路北延线、华辉西路、华辉东路、东约路、规划平横路、江心一街、鄱阳路、商场路、南国二路...[阅读全文]
2024-08-08 16:56:22 人气:3482
佛山禅城南庄绿岛湖湾区智造产业园保障性住房项目地块上10kV架空高压线迁改工程招标公告
本项目主要是将绿岛湖湾区智造产业园保障性住房项目与永利达广场北侧的10kV架空线落地,在红线外新建电缆并采用中间头驳接原有电缆...[阅读全文]
2024-08-08 16:51:17 人气:2317
南海区桂城街道石平路道路工程(规划直涌路至东平路段)招标公告
项目建设规模:本项目道路等级为城市主干路,设计速度为50km/h,双向六车道,道路红线宽40m,为新建道路。规划直涌路至东平路段范围为东段,桩号范围为KO+364~K1+014.978,全长650.978m。...[阅读全文]
2024-08-08 16:43:24 人气:1051
佛山市综合保税区及产业配套区路网工程(综合保税区)-10KV浦项线等临时电力迁改招标公告
(1)安装部分:含0.4kV线路、10KV线路的拆除及新建部分,其中:①、0.4kV线路部分:拆除部分包括架空线、电杆等;新建部分包括电缆、架空线敷设...[阅读全文]
2024-08-08 16:41:17 人气:1974
佛山季华项目标段2精装修工程招标公告
根据《广东省企业投资项目备案证》批准,并且图纸和技术资料满足施工需要,佛山粤海置地发展有限公司现...[阅读全文]
2024-08-08 16:31:45 人气:3606
南海桂城街道桂华街6号3幢B2座202物业租赁项目
竞投人通过网上交易系统提交的报价一经报出,不得撤回。在报价期间,竞投人可多次报价,首次报价不得低于起始价,每次加价的幅度不得小于交易方案规定的增价幅度...[阅读全文]
2024-08-08 16:27:09 人气:1619
顺德区伦桂路工程(横一路-横五路段)及佛山市顺德区南国东路延伸线工程监测服务
项目主要建设内容与规模:本项目包含顺德区伦桂路工程(横一路-横五路段)及佛山市顺德区南国东路延伸线工程两个项目,其中: (1)顺德区伦桂路工程(横一路-横五路...[阅读全文]
2024-08-07 16:07:26 人气:2498
佛山国家高新技术产业开发区人才科创产业载体及配套基础设施水库桥项目勘察设计招标公告
项目北接信息南路,上跨朗下黄洞迳水库后南侧与万锦路平交,线路全长约390m,其中桥梁段长约305m(含桥台侧墙),主跨跨径30米,设计标准为城市次干路,...[阅读全文]
2024-08-06 17:07:42 人气:7822
高明区明城镇鸦岗村北排渠及龟咀东支渠新建工程招标公告
本工程为高明区明城镇鸦岗村北排渠及龟咀东支渠新建工程,规模为鸦岗村北排渠设计总长947.451米,龟咀东支渠设计总长465.415米,共1412.866米...[阅读全文]
2024-08-06 17:06:12 人气:12519
顺德伦教街道公办幼儿园2024年秋季学期招聘公告
为推动伦教街道学前教育高质量发展,满足师资配备需要,现伦教街道宣传文体旅游和教育办公室面向社会公开招聘伦教街道公办幼儿园...[阅读全文]
2024-08-08 15:25:19 人气:2345
顺德区容桂外国语高黎学校招聘临聘教师若干名
初中语文、数学、英语、物理、化学、道法、历史、体育临聘教师若干名;小学语文、数学临聘教师若干名...[阅读全文]
2024-08-07 10:21:59 人气:2402
顺德区容桂兴华初级中学招聘临聘教师若干名
具备本科或以上学历;有初中(或以上)相应学科教师资格证书;热爱教育事业,有较强的工作责任心,身体健康(符合教师资格认定体检标准)...[阅读全文]
2024-08-07 10:19:06 人气:2051
顺德区容桂容里中学招聘教师多名
具有本科或以上学历,初中以上教师资格,有相关教学经历或优秀大学毕业生;有较强的工作责任心,身体健康(符合教师资格认定体检标准)...[阅读全文]
2024-08-07 10:01:43 人气:2274
顺德区容桂红旗小学招聘临聘教师若干名
应聘者通过电话报名的同时,需要向我校递交纸质应聘材料。纸质材料递交至:佛山市顺德区容桂红旗小学。...[阅读全文]
2024-08-07 09:59:48 人气:1990
顺德区容桂红旗中学招聘教师多名
语文临聘教师3人,数学临聘教师2人,物理临聘教师1人。语文临聘教师2人聘期为1年,1人聘期为半年;...[阅读全文]
2024-08-07 09:57:51 人气:1463
南海区疾病预防控制中心招聘事业单位编制工作人员2名
根据工作需要,佛山市南海区疾病预防控制中心招聘公益一类事业单位编制工作人员2名。1.报名时间:2024年8月9日—2024年8月16日...[阅读全文]
2024-08-07 09:26:09 人气:1444
广东省机关文印中心招聘工作人员8名
招聘工作人员8名。2024年8月2日9:00—11日17:00;应聘人员在招聘公告规定的时间内通过全国事业单位招聘网招聘考试服务平台进入报名系统...[阅读全文]
2024-08-07 09:15:25 人气:1208
广东省防灾减灾中心招聘8名博士研究生
不设现场报名,不接受邮寄报名。应聘人员在规定时间内登录全国事业单位招聘网,按网上提示进行报名、提交相关材料...[阅读全文]
2024-08-07 09:14:00 人气:1187
南海区大沥镇公办幼儿园园长招聘
因工作需要,大沥镇教育发展中心现招聘镇公办幼儿园园长3名。报考要求和招聘流程如下:大沥镇公办幼儿园园长3名。...[阅读全文]
2024-08-07 09:11:48 人气:1121
顺德容桂街道马岗白燕公司东侧、胜江南路北侧地块租赁项目
广东明润工程咨询有限公司受广东顺控物业发展有限公司委托采用网上竞价方式对位于容桂街道马岗白燕公司东侧、胜江南路北侧地块...[阅读全文]
2024-08-08 16:29:06 人气:1840
南海桂城街道桂华街6号3幢B2座303物业租赁项目
租金收取方式:租金按月缴纳。根据先缴付租金后使用租赁物的原则,承租方必须于每月10日前交付当月租金。租赁期内,租金每3年递增10%...[阅读全文]
2024-08-08 16:19:56 人气:1641
南海桂城街道桂华街6号3幢B2座403物业租赁项目
3.产权证照情况:无土地证,无房产证。竞投人须自行承担由此产生的风险。4.本标的物只能作住宅用,禁止用作违法经营及危险易燃易爆行业,不得经营娱乐行业。...[阅读全文]
2024-08-08 16:14:06 人气:1715
南海桂城街道桂华街6号3幢B2座404物业租赁项目
租金收取方式:租金按月缴纳。根据先缴付租金后使用租赁物的原则,承租方必须于每月10日前交付当月租金。租赁期内...[阅读全文]
2024-08-08 16:02:45 人气:1679
南海桂城街道桂华街6号3幢B2座603物业租赁项目
竞投人通过网上交易系统提交的报价一经报出,不得撤回。在报价期间,竞投人可多次报价,首次报价不得低于起始价,每次加价的幅度不得小于交易方案规定的增价幅度...[阅读全文]
2024-08-08 15:58:56 人气:1645
南海桂城街道桂华街6号3幢B2座704物业租赁项目
租金收取方式:租金按月缴纳。根据先缴付租金后使用租赁物的原则,承租方必须于每月10日前交付当月租金...[阅读全文]
2024-08-08 15:54:25 人气:1650
南海桂城街道林岳社区广珠西线高速以西地段土地使用权租赁项目
粮食作物包括种植谷类、豆类和薯类作物。其中,谷类包括玉米,豆类包括黄豆(大豆)、黑豆、绿豆、芸豆等;薯类包括红薯、马铃薯、木薯、...[阅读全文]
2024-08-08 15:51:47 人气:933
南海西樵创新大厦带装修/毛坯办公室招租
近年来,西樵镇秉持创新驱动、产业升级的理念,积极谋划高质量发展的新篇章,西樵创新大厦应运而生。西樵创新大厦位于西樵镇中心城区的核心板块...[阅读全文]
2024-08-08 09:20:21 人气:769
南海西樵13宗国有资产临街商铺竞租
南海资产集团属下企业南海丝厂有限公司携手阿里平台,带来西樵镇官山片区内精选13宗物业,即将启动网上公开招租,商机澎湃,切勿错过!...[阅读全文]
2024-08-08 09:16:11 人气:941
南海桂城街道天富科技中心2号楼302、303单元物业租赁项目
竞投人通过网上交易系统提交的报价一经报出,不得撤回。在报价期间,竞投人可多次报价,首次报价不得低于起始价,每次加价的幅度不得小于交易方案规定的增价幅度...[阅读全文]
2024-08-07 16:06:09 人气:907
2024顺德鱼生节有新动作!风味“八阵图”亮相!
2024顺德鱼生节新闻发布会在顺德区容桂街道龙悦湾酒家举行。来自政府、各镇街餐饮协会及企业代表近百人参与...[阅读全文]
2024-07-17 09:15:59 人气:25943
佛山河鲜地图上新 → 出发!
三水因为地处三江交汇处,得天独厚的地理环境使这里的河鲜凭借“鲜嫩爽滑”闯出一片天。嘉鱼、龙脷鱼、三黎鱼等不少特色鱼虾为三水所独有...[阅读全文]
2024-07-15 10:46:51 人气:29612
三水云东海推出“广府菜三水荷花宴”团体标准
三水区云东海街道办事处举办了“放心消费美食集聚区双承诺单位”颁牌仪式暨“广府菜三水荷花宴”团体标准推广会。当天,云东海街道向10家餐饮店颁发“放心消费美食集聚区双承诺单位”牌匾...[阅读全文]
2024-06-16 09:03:27 人气:10568
美狮美高梅“蜀道”再度荣获米其林一星荣誉 正宗成都四川菜匠艺 勇获业界权威认可
【2024年3月14日,澳门】美高梅欣然宣布,旗下位于美狮美高梅内的餐厅“蜀道”在最新公布的《香港澳门米其林指南2024》中,再度获评为米其林一星餐厅...[阅读全文]
2024-03-14 21:05:58 人气:27468
佛山柱侯酱:一道美食背后的传奇故事
柱侯酱是佛山地区的特产之一,其名字来源于创始人梁柱侯。在清朝嘉庆年间,梁柱侯最初在佛山祖庙摆摊卖牛杂,因其发明了柱候酱...[阅读全文]
2024-02-02 15:47:47 人气:13381
石湾鱼腐:金黄鲜嫩,香滑可口
石湾鱼腐是一道源自中国广东省佛山市石湾镇的传统名菜,其历史悠久,口感独特,被誉为“岭南第一锅”...[阅读全文]
2024-02-02 15:46:11 人气:14274
岭南蒸水饺:皮薄馅嫩,鲜香可口
岭南蒸水饺是一道色香味俱佳的传统小吃,以其皮薄馅嫩、鲜香可口而著名。岭南蒸水饺的馅料通常包括猪肉、韭菜...[阅读全文]
2024-02-02 15:45:18 人气:17058
佛山沙口笋:美味与健康的完美结合
佛山沙口笋是广东省著名的特产,以其独特的口感和品质而受到广泛欢迎。沙口笋的产地位于佛山市内的东平河和汾江河交界处,这里土壤肥沃...[阅读全文]
2024-02-02 15:44:00 人气:11821
佛山祖传浸猪腰:一道美味的历史传承
佛山祖传浸猪腰是一道具有地方特色的传统美食,以其独特的制作工艺和口感而著名。在佛山地区,很多人都喜爱这道美食...[阅读全文]
2024-02-02 15:43:07 人气:9535
品味三水:探寻佛山市三水区的地道美食
官家豉油鸡。被评为“西南十大名菜”之一,是三水老字号金爪皇的特色菜。创始人官海文是三水粤菜大师之一...[阅读全文]
2024-01-23 14:43:28 人气:16556
金辉园艺小区:顺德的绿色生活港湾
金辉园艺小区地理位置优越,周边交通网络发达,出行便捷。无论是公共交通还是自驾,都能轻松抵达城市的各个角落...[阅读全文]
2024-08-08 15:21:31 人气:1251
创世纪新村:顺德的温馨家园典范
创世纪新村小区地理位置优越,交通便捷。周边公交线路众多,方便居民出行。同时,临近主要道路,驾车出行也十分顺畅...[阅读全文]
2024-08-08 15:19:22 人气:1330
锦力新汇都:顺德的理想居停之所
锦力新汇都小区位于顺德区的核心区域,交通优势显著。周边道路宽敞,公交线路密集,无论是日常通勤还是周末出行都极为便利...[阅读全文]
2024-08-08 15:16:43 人气:1248
涛汇御河湾:顺德的亲水美宅
涛汇御河湾小区坐落于顺德的优美地段,交通畅达无阻。周边不仅有多条公交线路,还临近主要干道,让您轻松连接城市各处...[阅读全文]
2024-08-08 15:15:15 人气:1226
禹州朗廷湾:顺德的优雅湾居胜地
禹州朗廷湾小区拥有优越的地理位置,交通便捷畅达。周边道路网络完善,无论是公共交通还是自驾出行都十分便利,让您轻松穿梭于城市之间...[阅读全文]
2024-08-08 15:14:31 人气:1140
德叶全家小区:顺德的温馨家园
德叶全家小区地理位置优越,交通便捷。周边配套设施完善,临近商业中心、医院、学校等重要场所,为居民的生活提供了极大的便利...[阅读全文]
2024-08-08 15:13:33 人气:856
滨水林苑:顺德的亲水宜居之所
滨水林苑小区依水而建,拥有得天独厚的自然景观资源。小区旁边流淌着清澈的河流,河岸两侧绿树成荫,营造出宁静而优美的滨水风光...[阅读全文]
2024-08-08 15:11:20 人气:756
临桂里小区:顺德的温馨家园
临桂里小区地理位置优越,周边交通网络发达,无论是公共交通还是自驾出行都十分便捷。同时,小区周边配套设施齐全...[阅读全文]
2024-08-08 15:10:33 人气:827
远洋雅居风景小区:顺德的品质栖居地
远洋雅居风景小区地理位置优越,交通十分便利。它紧邻主要道路,周边公交线路纵横交错,让居民能够轻松畅达城市各处...[阅读全文]
2024-08-08 15:09:47 人气:737
水涉坊小区:顺德的魅力家园
水涉坊小区坐落于顺德区的核心地段,周边交通便捷,多条公交线路在此交汇,方便居民出行。同时,小区距离主要商业区域不远...[阅读全文]
2024-08-08 15:08:48 人气:648
高明改革开放43周年展览,一场跨越43年的时空穿梭
高明改革开放43周年展览正式向公众开放。展览位于高明区档案馆一楼,全面生动地展现了高明从1981年恢复建制至今的奋斗历程和骄人成就...[阅读全文]
2024-08-05 09:36:47 人气:18386
广东金融高新区连续13年亮相“金交会”
第十三届中国(广州)国际金融交易·博览会(下称“金交会”)在广州举行,作为广东金融强省战略基础平台、广东唯一的省级金融后台基地...[阅读全文]
2024-06-26 18:57:13 人气:22101
第40届中国(佛山)国际陶瓷及卫浴博览交易会开幕
4月18日,第40届中国(佛山)国际陶瓷及卫浴博览交易会(以下简称“佛山陶博会”)在佛山国际会议展览中心展馆正式开幕...[阅读全文]
2024-04-21 09:43:37 人气:18066
第40届佛山陶博会设有三大展馆 超800家展商参展
4月18日至21日,第40届佛山陶博会将在中国陶瓷城、中国陶瓷卫浴总部、佛山国际会议展览中心三大展馆举办。本届陶博会有哪些精彩亮点?记者探营带你抢先看...[阅读全文]
2024-04-18 15:18:16 人气:17353
第135届广交会4月15日开幕!628家佛企参展!
第135届中国进出口商品交易会(广交会)将在广州举办。佛山市出口展参展企业数量达628家,展位数1896个,其中品牌展位637个,一般性展位1259个...[阅读全文]
2024-04-12 09:38:01 人气:19735
第二届中国国际(佛山)预制菜产业大会闭幕
第二届中国国际(佛山)预制菜产业大会闭幕。为期3天的大会现场观展约11万人次,网络点击率破亿,现场交易、合作签约超16亿元...[阅读全文]
2024-03-19 11:00:48 人气:8876
第二届中国国际(佛山)预制菜产业大会开幕
第二届中国国际(佛山)预制菜产业大会开幕,来自全球十多个国家(地区)客商,我国超20个省份、超千家预制菜全产业链企业以及超千家预制菜采购商等齐聚展会...[阅读全文]
2024-03-17 11:10:00 人气:8973
全球家具行业瞩目:2024年龙江家具“两展”盛大启幕,揭秘家居行业新篇章!
第45届国际龙家具展览会和第35届亚洲国际家具材料博览会将于2024年3月16日至19日举行,再度聚焦全球家具行业的目光。届时,来自国内和全球各地的家具业参展商、经销商、采购商及同仁将齐赴盛会,共同见证、分享展会的盛况。展会延续了“五馆联展”的特色,展出面积达15万平方米。数千家品牌展商在展会上携新品、臻品亮相,为来自全国各地的客商呈现了一场规模盛大、品类齐全、潮流新品荟萃的家具盛会。...[阅读全文]
2024-03-09 08:50:39 人气:25183
家具展会 全球家具行业瞩目:2024年龙江家具“两展”盛大启幕,揭秘家居行业新篇章! 全球家具行业瞩目:2024年龙江家
第45届国际龙家具展览会和第35届亚洲国际家具材料博览会将于2024年3月16日至19日举行,再度聚焦全球家具行业的目光...[阅读全文]
2024-03-08 16:39:43 人气:45956
包装行业新春首秀,Sino-Pack包装展在广州盛大启幕!
2024年3月4日,在春日的暖阳下,一场规模盛大的包装行业盛会——【Sino-Pack中国国际包装展/PACKINNO包装制品与材料展】(简称Sino-Pack包装展)在广州广交会展馆B区拉开帷幕...[阅读全文]
2024-03-04 15:07:59 人气:7831
鼓励和引导高校师生参与这项志愿服务!
日前,中央社会工作部、教育部、司法部联合印发《关于加强高校法律援助志愿服务工作的意见》(以下简称《意见》),鼓励和引导高校师生参与法律援助志愿服务...[阅读全文]
2024-08-06 10:17:27 人气:4571
2024年广州市中小学生天文知识学习竞赛决赛顺利举办
小学组特别设置了“讲好中国人的月球探索故事”主题创意设计。参赛学生需根据活动主题,在一张A4大小的样纸上1小时内现场独立创作作品...[阅读全文]
2024-08-06 10:16:05 人气:6037
广州公安户政部门推出省外户籍人员居民身份证“自助办”服务
为方便省外户籍人员异地办理居民身份证,近日,广州公安户政部门推出省外户籍人员居民身份证“自助办”服务。年满16周岁以上且在广州市合法稳定就业...[阅读全文]
2024-07-31 08:51:56 人气:6228
挖掘“空间+时间” 市内一路口通行流量提升60%
中山八路—黄沙大道作为广州市中心城区联系桥中坦尾、芳村地区以及佛山南海区的主要通勤与过境节点,高峰交通出行需求非常大...[阅读全文]
2024-07-31 08:51:54 人气:6379
广州越秀区海上风电无人机巡检项目:推动海洋经济繁荣的崭新动力
越秀区规划和自然资源分局会同城市规划勘测设计研究院(越秀分院)共同前往珠海桂山海上风电场,对海上风电无人机巡检项目进行现场核验...[阅读全文]
2024-07-31 08:51:30 人气:5707
港科广教授领衔授课,南沙“干部夜校”开讲
日前,南沙区干部夜校“芯片与人工智能系列专题”第一讲开讲。活动邀请香港科技大学(广州)功能枢纽微电子学域创始主任...[阅读全文]
2024-07-31 08:51:28 人气:4834
“南粤生态大讲堂暨2024年广州南沙蕉门河滨水空间城市设计工作坊启动仪式”顺利举行
由广东省国土空间生态修复协会、广州市城市规划协会、广州市规划和自然资源局南沙区分局联合主办的“南粤生态大讲堂暨2024年广州南沙蕉门河滨水...[阅读全文]
2024-07-31 08:48:06 人气:2219
“今夏We Young 南沙夜‘肆’”主题活动在南沙湾·蒲洲广场正式启动
活动将从7月26日持续至8月11日,贯穿整个奥运期间,以“奥运+音乐+文旅”的独特元素,打造南沙湾时尚“夜经济”消费圈的新标杆...[阅读全文]
2024-07-31 08:48:03 人气:2079
第三届南沙绿色领跑迷你马拉松活动成功举办
值香港回归27周年之际,为贯彻落实中央金融工作会议关于做好科技、绿色、普惠、养老、数字金融五篇大文章的要求...[阅读全文]
2024-07-11 10:13:49 人气:4550
广州市天河区老人院将迎升级,为认知障碍老人设立照护中心
广州市天河区老人院举办敬老孝亲活动。当天,天河区民政局通过公开招标择优选取的颐年健康产业(集团)有限公司作为运营方正式亮相...[阅读全文]
2024-07-11 10:12:08 人气:4435
央视镜头下的巴黎奥运会街头电助力自行车轮毂佛山制造
佛山镁利好自行车配件公司的镁合金轮毂装配的15000辆电助力自行车,展现正在举办奥运会的巴黎街头。央视及时以“奥运城市中的中国元素1.5万辆电助力...[阅读全文]
2024-08-08 10:41:56 人气:4204
季华实验室3D金属打印技术登上央视!对准三龙湾南海片区新质生产力!
增材制造,也就是我们俗称的3D打印技术,被誉为引领“第三次工业革命”的关键技术之一。而其中,金属高性能增材制造技术,更是被业内视为增材制造领域高难度...[阅读全文]
2024-08-08 09:07:45 人气:3715
10万㎡山姆会员店开工建设!明年开业→
据最新消息,广州市荔湾区山姆会员店建设迎来重大进展。项目主建筑群所在地块已经被围蔽,施工机械和人员已经进场...[阅读全文]
2024-08-07 11:11:24 人气:3857
佛山首座V2G超充站南海建成投产!
新能源汽车开进去,谷时“充电”峰时“卖电”赚差价。8月5日,位于南海区桂城街道行政服务中心的佛山首座V2G超充站南海建成投产...[阅读全文]
2024-08-07 10:25:42 人气:3563
南海九江增加家居科技总部基地!医卫用新材料项目!
家居总部项目投资方拥有27年专业床垫研发制造经验,曾参与起草《床垫质量安全等级评定》标准,并连续三年获得中国家具行业年度十佳健康品牌...[阅读全文]
2024-08-06 15:11:59 人气:2706
洛梵狄安乃达强強联手 我国两轮车产业链两企达成战略合作
我国两轮车产业链两龙头企业达成战略合作。当天,广东洛梵狄智能科技有限公司与安乃达驱动技术(上海)股份有限公司(603350.SH)正式签署战略合作协议...[阅读全文]
2024-08-02 15:07:37 人气:3115
非遗招“星”计划丨寻味海天,传承“酱”心
2024年7月27日,佛山招商荟在暑期来临之际,开启非遗招“星”计划第二站,以“寻味海天,传承‘酱’心”为主题,带领招商业主与孩子们一起走进海天,...[阅读全文]
2024-08-02 14:04:29 人气:2244
40年前中青报一篇通讯及评论让汉语拼音电脑率先在佛山推广应用
40年前的今天,1984年8月2日的中国青年报在头版头条配人物头像发表记者李大同、俞斌采访的长篇通讯《于无路处辟通途 —— 记我国汉语拼音语词处理机研制成功》...[阅读全文]
2024-08-02 13:53:38 人气:2414
佛山顺企产品首获果仁类生产企业“湾区认证”
全省首张果仁类生产企业《湾区认证证书》花落顺德企业——广东南兴天虹果仁制品有限公司,该公司生产的原味开心果...[阅读全文]
2024-08-02 11:16:55 人气:2186
佛山三水实现省级单项冠军企业数量翻番
近日,佛山市德力泰科技有限公司等7家三水企业上榜2024年广东省省级制造业单项冠军企业名单,数量超过存量总和...[阅读全文]
2024-07-31 11:09:30 人气:2578
佛山市个人住房公积金贷款利率下调!
佛山市住房公积金管理中心发布通知称,根据《中国人民银行关于下调个人住房公积金贷款利率的通知》要求,自2024年5月18日起,下调个人住房公积金贷款利率0.25个百分点...[阅读全文]
2024-05-20 09:41:59 人气:18841
佛山住房公积金提取有新变化→
为进一步整合民生服务资源,加快推进民生用卡服务集成融合,佛山市住房公积金管理中心增加“佛山市社会保障卡”作为住房公积金提取划账银行账户...[阅读全文]
2023-11-02 11:26:54 人气:35289
佛山住房公积金新政8月起实施
据佛山市住房公积金管理中心消息,《佛山市住房公积金管理中心关于阶段性提高个人住房公积金贷款额度的通知》将于8月1日起实施...[阅读全文]
2023-07-25 14:59:21 人气:37392
在外市缴存公积金,这样也能申请贷款!
登录佛山市住房公积金管理中心网站【个人网上办事大厅(入口)】→主借款人登录→【我要办理】→【异地缴存明细申报】...[阅读全文]
2023-07-04 12:25:37 人气:38741
租房提取公积金有变化!7月1日起,最高可提取超6万元!
根据《佛山市住房公积金管理中心关于调整佛山市提取住房公积金支付房租有关事项的通知》(佛房金管〔2023〕29号),现将佛山市2023年度...[阅读全文]
2023-06-30 08:08:22 人气:38931
佛山公积金贷款上限拟提至50万/人,夫妻最高可贷100万
佛山市住房公积金管理中心发布《关于阶段性提高个人住房公积金贷款额度的通知(征求意见稿)》。其中提出,缴存职工个人申请的...[阅读全文]
2023-06-28 15:09:15 人气:35656
7月起多孩家庭住房公积金额度更高!提取额度上调好消息!
为贯彻落实党中央“租购并举”的决策部署,支持职工合理住房需求,根据《住房公积金管理条例》有关规定以及《住房城乡建设部 财政部 人民银行关于放宽提取住房公积金支付房租条件的通知》...[阅读全文]
2023-06-26 01:12:36 人气:38121
佛山职工租房提取额度上调!下月起公积金有新变化
职工在本市连续足额缴存住房公积金满3个月,本人及配偶在本市无自有住房且租赁住房的,可提取夫妻双方住房公积金支付房租...[阅读全文]
2023-06-16 10:06:06 人气:39964
住房公积金最新相关问题解答
在本市连续足额缴存住房公积金满3个月”是指职工在本市开设账户满3个月且已连续足额缴存住房公积金满3个月...[阅读全文]
2023-06-02 09:05:55 人气:40989
公积金提取额度上调,可按月提!多孩家庭额度更高!
职工在本市连续足额缴存住房公积金满3个月,本人及配偶在本市无自有住房且租赁住房的,可提取夫妻双方住房公积金支付房租...[阅读全文]
2023-06-02 08:59:27 人气:39472
佛山人才,租房有补贴!别忘了复核→
您此前已领取过租房补贴,但当前工作单位与资格申请时不一致,发生过同区工作单位变更,此时您应先完成【同区变更单位申请】后...[阅读全文]
2024-07-06 07:43:33 人气:29203
禅城区祖庙街道上门提供养老待遇资格认证服务
在祖庙街道行政服务中心工作人员的耐心服务和指导下,通过智能手机人脸识别等操作或现场收件等形式,60多名老人顺利完成了养老待遇资格认证...[阅读全文]
2024-03-31 08:42:27 人气:26673
3月21日开放参保!2024年“健康·佛医保”来啦
连续参保四年、三年或者两年无理赔的,医保目录内个人负担费用补偿、医保目录外个人自费费用补偿起付线分别下调...[阅读全文]
2024-03-19 14:57:59 人气:16821
一次申报、待遇直享!工伤保险“多件事一次办”全面升级
在佛山市社会保险基金管理局、市政务服务数据管理局、市行政服务中心的指导下,南海区作为争先示范区,从职工办事的难点堵点出发...[阅读全文]
2024-01-16 09:47:33 人气:31789
佛山新市民在支付宝办理居住证等业务,可领取专属医疗保险!
符合相关条件的新市民通过支付宝“佛山新市民服务通”在线办理相关业务,专享医疗保险投保后前两个月免费体验,包含好医保·门诊险产品以及好医保·长期医疗(0免赔)产品...[阅读全文]
2024-01-09 10:43:45 人气:30639
禅城社保推行“智能语音客服” 实现“政策找人”精准高效
养老保险待遇核定、养老资格认证,关系着养老待遇能否按时发放,是退休长者最为关切的事情。为满足群众需求...[阅读全文]
2023-12-30 11:21:11 人气:32897
佛山南海在全市首推!港澳居民可“掌上办”居民医保
据南海区政务服务数据管理局消息,南海在全市首推港澳居民参加城乡居民基本医疗保险“掌上办”,在南海生活的港澳人员可通过线上操作...[阅读全文]
2023-12-08 10:25:50 人气:21026
跨省异地看病怎么走医保,领你全流程办理→
推出“高效办成一件事”系列服务,助力提升办事便利和效率。今天推出“高效办成一件事”第1期:跨省就医直接结算...[阅读全文]
2023-12-05 11:12:02 人气:20226
佛山医保新规出台!事关住院、大病保险→
《佛山市基本医疗保险住院管理办法》按照“分类保障、统一管理,优化待遇、保障权益,提升服务、完善细节”的原则,对待遇和管理进行全面优化提升...[阅读全文]
2023-12-05 11:10:59 人气:18081
2024年度佛山居民医保申报开始啦!
为深入贯彻落实习近平总书记关于医疗保障事业的重要指示批示和重要讲话精神,提升居民医保参保率...[阅读全文]
2023-11-04 10:54:57 人气:15250
佛山实施新政后,居住半年以上就能入户!
本市持自有合法产权住宅房屋的非本市户籍人员,可以在房屋所在地申请入户,共同居住生活的配偶、未成年子女可以随迁...[阅读全文]
2024-07-11 07:45:23 人气:27318
佛山户籍新政实施首月,申请人数升升升
佛山市发布了《佛山市人民政府办公室关于稳定居住就业入户事项调整的通知》(佛府办〔2024〕7号),自发布之日起施行...[阅读全文]
2024-06-28 07:57:44 人气:30418
佛山迎来新市民入户高峰
自5月13日佛山开始实施稳定居住就业入户新政以来,新市民入户申请积极性爆棚,佛山不少行政服务中心预约爆满。数据显示...[阅读全文]
2024-05-17 14:58:43 人气:17155
佛山入户新政解答:持有公寓可以入户吗?在哪办理?
从5月13日开始就可以申请办理。线上请到“粤居码”微信小程序申请(选择“其他户籍业务”—“市外迁入”—“稳定居住就业”)...[阅读全文]
2024-05-16 08:31:46 人气:16655
南海桂城新市民积分入户申请须知→
具有大学本科以上学历或者中级及以上专业技术资格且年龄在50周岁以下的,不受1年社保限制,申请时上1个自然月起在我市缴纳社会保险费即可按照...[阅读全文]
2024-05-13 09:47:07 人气:16529
佛山市孩子入学,入户要趁早!盘点入户方式→
在我市合法稳定就业满3年(连续缴纳社会保险满3年,或连续经商满3年,可互补叠加),并有合法稳定住所(含租赁)的人员,本人及其共同居住生活的配偶...[阅读全文]
2024-02-29 08:26:15 人气:17748
“佛山新市民积分计算器”帮你一键估算积分
本系统结果仅供参考,真实结果需前往佛山新市民通提交资料申请。本系统暂时只收录了全市积分,各区的加分项请参考区政策文件。...[阅读全文]
2023-12-31 10:52:27 人气:22018
佛山积分新标准发布!落户更容易!
在佛山办理居住证(暂住证)累计每满1年积20分,最高可积240分;在佛山参加社会保险的(职工基本养老保险、职工基本医疗保险...[阅读全文]
2023-12-28 16:01:46 人气:21298
佛山新市民:居住证一年要签注一次!这样操作1分钟完成续签
近日,家住高明区荷城街道的区女士欲为其丈夫代办居住证续签,但却被告知该业务不可代办。区女士的丈夫正在外地,又赶上居住证即将到期...[阅读全文]
2023-12-04 09:42:17 人气:20986
佛山市完善积分制服务管理制度 帮助更多新市民落户佛山融入佛山
指出积分制服务管理制度实施以来,较好满足了新市民入户需求,保障了新市民随迁子女平等接受义务教育权利,是我市入户政策和入学政策的有益补充...[阅读全文]
2023-12-01 11:17:02 人气:17958
江义中学:顺德教育的璀璨之星
江义中学校园布局合理,环境优美。绿树成荫的校道、错落有致的教学楼以及宽敞的运动场地,共同构成了一个舒适宜人的学习环境...[阅读全文]
2024-08-08 11:11:52 人气:1803
江义学校:顺德教育的璀璨明珠
江义学校占地面积广阔,校园环境优美宜人。绿树成荫的小道、整洁的教学楼以及宽敞的操场,共同营造出一个充满活力和生机的学习氛围...[阅读全文]
2024-08-08 11:11:13 人气:2107
佛山市2025年高考“三侨生”身份确认开始办理!
佛山市报考2025年度普通高校入学考试“三侨生”身份确认将于8月15日开始,相关考生可根据下方指引办理...[阅读全文]
2024-08-08 09:26:56 人气:2084
佛山市季华中学拟扩编!普通高中班扩建为84班!
调整后学校用地面积由此前的130567平方米扩大至150758平方米,普通高中的班级规模由原控规60班扩建为84班...[阅读全文]
2024-08-08 08:46:03 人气:2034
佛山市顺德区水藤小学:育人的摇篮,成长的乐园
水藤小学创办于 1946 年,历经多年的发展与变革,始终秉承着“以人为本,追求卓越”的办学理念,致力于为学生提供优质的教育...[阅读全文]
2024-08-07 15:29:44 人气:2021
佛山教育 | 即日起,这些民办小学初中可以面向市内区外补录
即日起,符合佛山市民办义务教育学校报名条件且未被任何民办义务教育学校录取,有意愿报读的学生,可以主动联系学校申请补录...[阅读全文]
2024-08-07 10:30:25 人气:1922
佛山市顺德区颖林水藤学校:育人成才的摇篮,梦想起航的港湾
颖林水藤学校环境优美,校园布局合理。绿树成荫的小道、宽敞整洁的操场,为学生提供了舒适的学习和活动空间。学校的建筑风格现代而富有活力...[阅读全文]
2024-08-06 16:38:50 人气:2338
佛山市顺德区元培实验中学:培育英才的学府殿堂
佛山市顺德区元培实验中学是一所备受瞩目的学校,以其优质的教育资源和独特的教育理念为学生提供了卓越的学习环境...[阅读全文]
2024-08-06 16:24:48 人气:2459
佛山市顺德区罗沙小学:成长的乐园,知识的摇篮
罗沙小学坐落在顺德区风景优美的地段,校园环境整洁优雅。学校占地面积宽敞,建筑风格独特,富有现代气息又不失文化韵味...[阅读全文]
2024-08-06 16:23:48 人气:2272
佛山市黄星瑜港澳子弟学校:融合教育的新典范
佛山市黄星瑜港澳子弟学校位于佛山市顺德区,是一所专注于为港澳籍学生提供优质教育的学校。学校秉持着“融合创新、追求卓越”的办学理念...[阅读全文]
2024-08-06 16:14:45 人气:2497
首届佛山水上关帝庙庙会7月28日开锣!
“水上有关帝 人人好架势——佛山水上关帝庙庙会”将于7月28日开幕。作为水上关帝庙重建开放后的首届庙会,该活动将依托水上关帝庙这一载体...[阅读全文]
2024-07-25 09:22:58 人气:22303
书院文化展、状元巡游、打卡体验,今天这场活动文化魅力值拉满!
高明区举办书院文化展暨盛世文昌·状元文化节,现场通过文化体验、景点打卡的方式,感受高明千年文脉的文化魅力。区委副书记、组织部部长...[阅读全文]
2024-05-22 10:29:38 人气:12889
“顺德鱼生”获全省首张餐饮行业湾区认证
近日,由广东捞德顺餐饮管理有限公司(容桂店)出品的“淡水鱼‘顺德鱼生’”获颁《湾区认证证书》,这是全省首张餐饮行业《湾区认证证书》...[阅读全文]
2024-05-10 14:14:47 人气:13904
佛山高明区明城村民夜校推出舞狮文化传承课
在明城镇村民夜校课堂上,一群对舞狮文化怀揣浓厚兴趣的市民沉浸在舞狮的欢乐之中。他们跟着老师的示范,探寻舞狮技艺的奥秘...[阅读全文]
2024-04-27 14:29:47 人气:16157
高明濑粉制作技艺入选市级非遗项目
佛山市人民政府正式公布了第八批市级非物质文化遗产代表性项目名录,高明区“高明濑粉制作技艺”成功入选。至此,高明区共有市级非遗代表性项目9项...[阅读全文]
2024-04-16 14:47:47 人气:18950
佛山祖庙2024年庙会4月11日~14日举行
4月11日~14日,为期四天的2024佛山祖庙庙会(“三月三”北帝诞)将在佛山市祖庙博物馆举办,包括春祭祈福、北帝出巡、酬神演戏...[阅读全文]
2024-04-09 09:27:59 人气:19698
佛山新增13项市级非遗项目
近日,市政府办公室公布佛山市第八批市级非物质文化遗产代表性项目名录,其中,咸水歌(顺德)、太极拳、牛皮鼓制作技艺(佛山)...[阅读全文]
2024-03-21 20:09:13 人气:20404
在行走中品味千年陶都新韵
时代中国总冠名特约“美丽佛山 一路向前”——2024佛山50公里徒步活动即将来临,你是否已在搜索沿途的风景?禅城线第六段徒步亮点已为你备好...[阅读全文]
2024-03-21 15:39:56 人气:15586
佛山禅城民俗活动朱紫街 解锁新玩法
岭南年俗欢乐节之“游朱紫·大红大紫”系列活动正式启动,市民游客相约朱紫街,共庆民俗盛事,共期美好生活。...[阅读全文]
2024-03-13 09:22:20 人气:17508
禅城南庄孔家文昌诞民俗活动:观开笔礼 玩剧本游 品状元宴
观一次儒家开笔礼、来一场沉浸式剧本游、品一桌特色状元宴……3月9日上午,南庄镇罗格孔家村文昌塔前锣鼓喧天...[阅读全文]
2024-03-12 09:11:07 人气:11802
怡景公园:顺德的宁静绿洲
怡景公园其布局精心设计,巧妙地将自然景观与人工设施融为一体。走进公园,首先映入眼帘的是一片开阔的绿地,如柔软的绿色绒毯...[阅读全文]
2024-08-08 11:16:15 人气:2183
上涌中心公园:顺德的绿色港湾
公园的景观设计独具匠心,步入其中,首先映入眼帘的是一片郁郁葱葱的草坪,宛如绿色的海洋,让人心情瞬间舒畅。沿着蜿蜒的小径前行,便能看到精心栽种的各类花卉...[阅读全文]
2024-08-08 11:12:37 人气:2173
高明皂幕山的正确打开方式!游玩、美食一个不落→
根据相关管理规定,皂幕山旅游风景区(下称“景区”)正常入园时间为8:30-16:00,夜间不对外开放。为了保障游客的生命安全和财产安全...[阅读全文]
2024-08-08 08:52:33 人气:2286
三水白坭镇文体旅游服务中心上榜!省级“特级站”!
近年来,在镇委镇政府的坚强领导下,白坭镇坚持以文塑旅、以旅彰文,瞄准打造特色文创专业镇的发展目标,稳步有序推进宣传、文化、体育、旅游等各项工作...[阅读全文]
2024-08-07 10:27:52 人气:1797
佛山市顺德区水藤公园:城市中的自然绿洲
水藤公园地理位置优越,交通便利,周边居民能够轻松抵达。公园占地面积广阔,拥有丰富多样的景观和设施...[阅读全文]
2024-08-06 16:49:10 人气:1651
佛山市顺德区北街坊公园:都市中的宁静乐园
北街坊公园坐落于顺德区的繁华地段,却巧妙地营造出了一种宁静祥和的氛围。公园占地面积适中,布局精心规划,各个区域功能明确又相互融合...[阅读全文]
2024-08-06 16:48:05 人气:1459
佛山市顺德区罗沙厚街公园:隐匿于市井的诗意角落
公园面积虽然不大,但布局精巧。一走进公园,便能看到一片开阔的广场,地面铺设着平整的砖石,适合人们晨练、跳舞...[阅读全文]
2024-08-06 16:46:51 人气:1327
佛山市顺德区沙边松桥公园:自然与人文的和谐乐章
首先映入眼帘的是一片繁茂的绿地,绿草如茵,仿佛给大地铺上了一层绿色的绒毯。草地上种植着各种花卉,四季绽放,形成了五彩斑斓的花海景观...[阅读全文]
2024-08-06 16:44:43 人气:1151
佛山市顺德区广群公园:城市中的宁静绿洲
公园占地面积广阔,绿树成荫,花草繁盛。步入公园,首先映入眼帘的是一片宽阔的绿地,柔软的草坪宛如绿色的绒毯...[阅读全文]
2024-08-06 16:09:49 人气:1239
南海大沥农文旅研学游首团水灵灵地来了!报名→
2024灯湖中轴生活大赏夏日city walk——大沥镇农文旅研学游首团启动暨非遗夏令营结营仪式在盐步老龙公园举行。当天,大沥镇发布两条农文旅研学路线...[阅读全文]
2024-08-06 10:04:30 人气:1564
佛山市顺德区华莱美酒店:奢华与舒适的完美融合
酒店的外观设计独具特色,融合了现代与传统的建筑风格,宏伟而大气。步入大堂,宽敞明亮的空间、华丽的装饰和温馨的灯光营造出高贵典雅的氛围...[阅读全文]
2024-08-07 15:42:22 人气:4920
佛山市顺德区新纪豪酒店:卓越品质,非凡体验
佛山市顺德区新纪豪酒店坐落于顺德区,是一家集豪华住宿、精致餐饮、休闲娱乐和贴心服务于一体的综合性高端酒店...[阅读全文]
2024-08-07 15:36:15 人气:4836
佛山雅丽公寓:顺德区的温馨栖息之所
公寓所处地段交通便利,周边配套设施齐全。临近主要道路,方便居民出行。周边有众多商场、超市、餐厅,满足日常生活的各种需求...[阅读全文]
2024-08-07 15:28:04 人气:4593
佛山朋来公寓:顺德区的温馨家园
朋来公寓周边交通十分便利,临近多条主干道,公交线路纵横交错,方便您快速到达城市的各个角落。对于自驾出行的居民...[阅读全文]
2024-08-07 15:22:15 人气:5554
佛山顺德半岛酒店:奢华与舒适的完美邂逅
佛山顺德半岛酒店位于佛山市顺德区的核心地段,是一家集豪华住宿、精致餐饮、休闲娱乐和顶级服务于一体的高端酒店...[阅读全文]
2024-08-06 16:11:43 人气:4145
畅享舒适之旅——佛山市顺德区格林希龙酒店
佛山市顺德区格林希龙酒店是一家集住宿、餐饮、会议和休闲为一体的综合性高端酒店。酒店位于顺德区繁华的商业中心...[阅读全文]
2024-08-03 07:59:38 人气:4527
佛山菲仕酒店——顺德的品质休憩之所
佛山菲仕酒店位于佛山市顺德区的核心地段,是一家融合了现代设计与舒适体验的高端酒店。其优越的地理位置,使其成为商务出行和休闲旅游的理想下榻之地...[阅读全文]
2024-08-03 07:57:38 人气:4641
佛山市顺德区佛山名轩公寓:舒适便捷的居住选择
公寓地理位置优越,周边交通便利,临近主要道路和公共交通站点,方便居民出行。同时,周边配套设施齐全,超市、商场、餐饮场所等一应俱全...[阅读全文]
2024-08-03 07:35:09 人气:7707
佛山顺德澳利华酒店:舒适与奢华的完美融合
酒店坐落在顺德的核心地段,交通十分便利,周边商业繁荣,无论是旅游观光还是商务出行,都能轻松抵达各个重要场所...[阅读全文]
2024-08-03 07:32:38 人气:6767
佛山市顺德区乐从水藤医院:守护健康的温暖港湾
水藤医院设有内科、外科、妇产科、儿科、口腔科、中医科、康复科等多个临床科室,能够满足患者多样化的医疗需求。...[阅读全文]
2024-08-08 10:29:29 人气:3505
三水乐平医院迎来首位透析患者,血液净化中心开科在即!
为进一步完善医院科室建设,提升医院综合服务能力,满足乐平及周边肾病患者血液透析医疗服务需求,经过前期高质量建设、验收,在佛山市第一人民医院肾脏中心专家的指导及大力支持下...[阅读全文]
2024-08-07 11:19:58 人气:3710
顺德容桂街道医养结合新进展!新增百张优质医养结合床位!
容桂街道举行2024年“医养结合”首批合作项目签约仪式,街道卫生健康办公室主任何健全,街道公共服务办公室主任蓝志军,以及容桂健共体...[阅读全文]
2024-08-07 09:55:15 人气:2980
三水南山镇卫生院(六和)牙科诊室开业啦
南山镇卫生院(六和)牙科诊室7月30日开业啦,有口腔、牙齿等问题困扰人士欢迎咨询,咨询人员及电话:邵医生18126279676...[阅读全文]
2024-08-01 10:57:13 人气:4276
碧江医院:守护顺德健康的港湾
碧江医院拥有一支专业素质高、临床经验丰富的医疗团队。其中包括各个领域的专家和技术精湛的医护人员,他们秉持着敬业精神和关爱之心...[阅读全文]
2024-07-25 15:51:20 人气:5125
安和泰医院:顺德的健康守护者
安和泰医院地理位置优越,交通便利,周边环境优美,为患者提供了一个舒适的就医环境。医院建筑宽敞明亮,内部装修温馨舒适...[阅读全文]
2024-07-25 15:43:53 人气:2249
佛山市顺德区第三人民医院:守护健康的港湾
医院拥有一支专业素质高、技术精湛的医疗团队。医生们具备丰富的临床经验和深厚的专业知识,涵盖了各个医学领域...[阅读全文]
2024-07-22 11:14:56 人气:4332
和佑医院:顺德的健康守护者
医院地理位置优越,交通便利,周边设施齐全。其建筑设计现代化,内部环境舒适宜人,为患者营造了一个温馨的就医氛围...[阅读全文]
2024-07-22 10:49:08 人气:4945
佛山这所大型中医院顺利封顶,设床位1490张
目前,广州中医药大学顺德医院(顺德区中医院)建设项目(易地新建)主体结构已顺利封顶,正在进行机电、幕墙、装饰装修工程施工...[阅读全文]
2024-07-21 09:56:32 人气:4520
佛山市口腔医院,晋升“三甲”!
佛山大学附属口腔医院(佛山市口腔医院)举行三级甲等口腔专科医院揭牌仪式,成为佛山首家的“新国标”三甲口腔医院...[阅读全文]
2024-07-21 09:53:39 人气:3155
或将回归“7元时代”,明晚油价下调!
今日参考原油变化率-6.48%;预计汽、柴油分别下调280元/吨;折算为每升油价下跌0.22-0.24元;调价日期:8月8日24时(明晚12点)...[阅读全文]
2024-08-08 15:39:35 人气:837
南海大沥公交线路有变!涉及盐步、谢边等地!
因谢边桥底施工已完毕,2024年8月7日起,沥03公交线路恢复原线行驶,敬请市民留意,提前做好出行安排,具体如下:...[阅读全文]
2024-08-08 15:33:43 人气:1254
魅力连江东路:顺德区的活力动脉
佛山市顺德区的连江东路,宛如一条璀璨的彩带,蜿蜒在这片充满活力与魅力的土地上。它不仅是连接城市各个区域的重要通道...[阅读全文]
2024-08-08 11:10:23 人气:920
繁华与便捷的交织——佛山市顺德区讲义大道
佛山市顺德区的讲义大道,是一条充满活力与魅力的城市主干道。它宛如一条长龙,贯穿于顺德的繁华区域...[阅读全文]
2024-08-08 11:09:29 人气:1030
活力新明路:顺德区的特色街道
沿途的景观别具一格。道路两旁种植着错落有致的绿植,四季变换着色彩,为街道增添了生机与活力。在一些路段,还设有精心打造的花坛和景观小品...[阅读全文]
2024-08-08 11:07:57 人气:875
魅力新马路:顺德的繁华脉络
道路两旁的建筑风格多样,既有古朴的岭南传统建筑,也有现代化的高楼大厦。传统建筑的雕花屋檐和红砖墙,展现着顺德深厚的文化底蕴...[阅读全文]
2024-08-08 10:40:52 人气:925
上涌大道:顺德区的发展动脉
上涌大道路面宽阔平坦,为双向[具体车道数量]车道,能够容纳大量的车辆通行。道路标线清晰醒目,交通信号灯分布合理,保障了交通的顺畅与安全...[阅读全文]
2024-08-08 10:35:03 人气:963
佛山市顺德区水藤大道:繁华与便捷的通途
水藤大道连接着顺德区内多个重要区域和道路网络,是区域交通的关键纽带。它不仅方便了当地居民的出行...[阅读全文]
2024-08-08 10:24:32 人气:703
佛山市顺德区堤坝路:自然与城市的和谐纽带
堤坝路依水而建,一侧是奔腾流淌的江河,另一侧则连接着顺德区的城镇与乡村。其独特的位置使其拥有开阔的视野和宜人的风景...[阅读全文]
2024-08-08 10:14:39 人气:774
佛山市顺德区杨滘大道:畅行与发展的动脉
杨滘大道道路宽阔平坦,标线清晰,交通设施完善。它有效地连接了顺德区的各个重要区域,为车辆提供了高效...[阅读全文]
2024-08-08 09:45:19 人气:606
顺德户政、不动产和商事登记业务办理量呈井喷式增长
当前,顺德区户政、不动产和商事登记业务办理需求呈现井喷式增长,据悉,顺德区、镇(街道)两级强联动,出实招、解民忧,通过加号源...[阅读全文]
2024-06-21 10:24:04 人气:11773
学生出入境业务办理有变化!
1.预约禅城、南海、高明、三水区专场服务的,可通过“广东出入境”微信公众号预约;2.预约顺德区专场服务的,可通过“顺德政务百事通”微信公众号预约...[阅读全文]
2024-06-13 09:46:08 人气:14380
佛山禅城区民政局大年三十正月十五都可办理婚姻登记
春节将至,有不少想趁农历新年和心爱之人喜结连理、完成“人生大事”的市民。大年三十当天可以进行婚姻登记吗?2月14日“情人节”正值春节假期...[阅读全文]
2024-01-26 10:30:02 人气:31253
禅城石湾镇街道便民服务中心揭牌启用
石湾镇街道便民服务中心近日揭牌启用,新大厅两层共4700平方米,开设55个综合服务窗口,承接社保、卫健、市监等11个职能部门400多个事项...[阅读全文]
2024-01-23 10:01:33 人气:35747
禅城高明三水开设出入境办证“学生专场”,周末也能办!
2024年1月7日、14日两个周日全天(8:30-12:00,14:00-17:30)。在禅城区就学的未满16周岁在校中小学生(学生户籍为本省及省外户籍,不含港澳台居民)。...[阅读全文]
2024-01-08 15:37:37 人气:35506
佛山三水区特定人员参加工伤保险工伤认定申请办事指南
从业单位应当在职工发生事故伤害或者被诊断、鉴定为职业病之日起30日内(不含事故当日),向从业单位所属镇街公共服务办公室负责工伤认定经办窗口提出工伤认定申请...[阅读全文]
2024-01-07 10:39:15 人气:35148
佛山三水区工伤认定申请事项办事指南
用人单位应当在职工发生事故伤害或者被诊断、鉴定为职业病之日起30日内(不含事故当日),向所属镇街公共服务办公室负责工伤认定经办窗口提出工伤认定申请...[阅读全文]
2024-01-07 10:24:36 人气:33172
佛山市禅城区石湾镇街道惠景协税站、玫瑰东协税站搬迁整合的公告
为打造标准化、规范化的纳税服务环境,更好的服务于广大企业和人民群众,优化街道营商环境,石湾镇街道惠景协税站...[阅读全文]
2023-12-19 16:06:13 人气:36063
佛山市禅城区石湾镇街道行政服务中心搬迁公告
为打造标准化、规范化、便利化的政务服务环境,更好的服务于广大企业和人民群众,优化我街道营商环境,佛山市禅城区石湾镇街道行政服务中心...[阅读全文]
2023-12-14 15:11:31 人气:35471
三水区行政服务中心蝉联人民网县级“民心汇聚单位”
2023年度人民网网上群众工作单位名单发布,三水区行政服务中心名列其中,蝉联县级“民心汇聚单位”称号。今年以来,三水区行政服务中心共收到人民网留言389条...[阅读全文]
2023-12-06 09:52:20 人气:34270
庄子素解 第二章 徐无鬼
徐无鬼因女商见魏武侯,武侯劳之曰:“先生病矣!苦于山林之劳,故乃肯见于寡人。”徐无鬼曰:“我则劳于君,君有何劳于我!君将盈耆欲...[阅读全文]
2023-02-09 09:38:10 人气:49870
庄子素解 第一章 庚桑楚
老聃之役有庚桑楚者,偏得老聃之道,以此居畏垒之山。其臣之画然知者去之,其妾之挈然仁者远之。拥仲之与居,鞅掌之为使。居三年,畏垒大壤...[阅读全文]
2023-02-08 10:52:56 人气:47250
庄子素解 第十五章 知北游
知北游于玄水之上,登隐弅之丘,而适遭无为谓焉。知谓无为谓曰:“予欲有问乎若:何思何虑则知道?何处何服则安道?何从何道则得道?...[阅读全文]
2023-02-07 08:44:53 人气:48279
庄子素解 第十四章 田子方
田子方侍坐于魏文侯,数称谿工。文侯曰:“谿工,子之师耶?”子方曰:“非也,无择之里人也;称道数当,故无择称之。”文侯曰:“然则子无师邪?...[阅读全文]
2023-02-06 09:41:31 人气:47572
庄子素解 第十三章 山木
【原文】庄子行于山中,见大木枝叶盛茂,伐木者止其旁而不取也。问其故,曰:“无所可用。”庄子曰:“此木以不材得终其天年。...[阅读全文]
2023-02-02 08:43:02 人气:47876
庄子素解 第十二章 达生
达生之情者,不务生之所无以为;达命之情者,不务知之所无奈何。养形必先之以物,物有余而形不养者有之矣;有生必先无离形...[阅读全文]
2023-01-31 09:26:23 人气:51520
[东方哲学] 一处不立 处处能立
一处不立 处处能立;亦即任何角度与立场都不立,任何角度与立场都能立;也即全然地、无条件地接纳与随机(缘)起用;云门禅三句:涵盖乾坤,截断众流,随波逐流...[阅读全文]
2022-06-08 08:31:38 人气:52562
获取深度世界真相信息的两种途径
人获取外部信息的最原始、最基础的方式就是感觉;感觉信息来源的最初端口就是感觉器官;感觉器官的阀域与自身承受力决定了人感知外部环境的上下极限...[阅读全文]
2022-06-08 08:26:00 人气:50488
物理学遇到意识素解(7)
如果一位值得信赖的朋友告诉你一些似乎可笑的事情,你会尝试着揣摩他或她可能的真实意思。值得信赖的物理学演示就告诉了我们某些看似荒谬的东西。因此,我们试图解释这些结果可能的真正意思。...[阅读全文]
2019-12-16 09:48:47 人气:39253
海外需求萎靡背后:美国进口全面收缩、欧盟现结构性变化
5月中国进出口商品总值为5011.91亿美元,同比下降6.2%。其中出口总值2834.99亿美元,同比下降7.5%;进口总值2176.92亿美元...[阅读全文]
2023-06-24 20:30:07 人气:33339
欧洲议会已批准通过《新电池法》,新能源卖家将面临更加严格的考验
近日,欧洲议会议员以 587 票赞成、9 票反对和 20 票弃权通过了与理事会达成的一项协议(针对在欧盟销售的所有类型电池的设计、生产和废物管理的新规定-《新电池法》)...[阅读全文]
2023-06-24 20:28:34 人气:19980
美国亚马逊的销售税和免税的州有哪些?
美国的销售税是美国州和地方政府对商品及劳务,按其销售价格的一定比例征收的一种税款,是在美国发生消费的时候,由消费者一方缴纳的税款...[阅读全文]
2023-06-24 20:27:41 人气:33360
Amazon 店铺代运营案例:家居类目
窗帘,浴帘的工厂,工厂OEM实力非常强,专注于传统外贸贴牌,国内天猫京东都有店,想要扩展海外渠道...[阅读全文]
2023-06-24 21:41:21 人气:22923
Amazon 店铺代运营案例:户外类目
效果:宏那运营团队进行账户诊断后,重新调整了广告,优化了产品线。进行2个月的调整后,销售额增长180%...[阅读全文]
2023-06-24 21:38:22 人气:22277
Amazon 店铺代运营案例:家居类目
吸尘器类目,宏那团队根据客户工厂优势,放弃竞争激烈的美国站点,选择切入日本站点,第三个月单品达到7W美金销售额...[阅读全文]
2023-06-24 21:36:20 人气:22430
Amazon 店铺代运营案例:饰品类目
目前效果:通过半年的测试留存,和铺货老链接的优化,日出单在平均700单左右,同比增长100%;由单SKU日均平均出单5-10单左右...[阅读全文]
2023-06-24 21:34:33 人气:13903
Amazon 店铺代运营案例:宠物类目
目前效果:运营人员一年内通过选品测试留存,现平均日销售额8000美金,每天单款SKU出单60个左右,SKU12个,月度销售额在30W美金+...[阅读全文]
2023-06-24 21:31:31 人气:10152
Amazon运营团队老师介绍:simon
有8年的亚马逊运营经验,为20+ 多个品牌工作过,其中包括类目 Top10的卖家。擅长运营广告...[阅读全文]
2023-06-24 21:16:54 人气:10452
Amazon运营团队老师介绍:Fanny
Fanny:7年亚马逊操盘经验,擅长广告,运营策略制定,并着手从0-1打造过多个百万级别的项目;统筹各个项目的开展计划...[阅读全文]
2023-06-24 21:11:52 人气:6718
卧室家居风水布局:打造舒适与和谐的睡眠环境
卧室作为我们日常休息和恢复精力的场所,其家居风水布局对于居住者的身心健康和家庭和谐有着不可忽视的影响。了解并遵循卧室的风水原则,可以为您打造一个舒适、和谐的睡眠环境...[阅读全文]
2024-02-20 09:46:18 人气:15712
客厅家居风水布局:营造和谐与繁荣的社交空间
客厅作为家庭的核心区域,是家人聚会、招待客人的重要场所。一个和谐的客厅家居风水布局,不仅可以提升居住者的生活品质,还能为家庭带来好运和繁荣。...[阅读全文]
2024-02-20 09:44:52 人气:17183
餐厅家居风水布局:打造美味与和谐的用餐环境
餐厅作为家庭中重要的功能区域,不仅是家人用餐的地方,也是与亲朋好友聚会交流的场所。一个好的餐厅家居风水布局,能够提升家庭成员的食欲,增强家庭和谐氛围...[阅读全文]
2024-02-20 09:43:33 人气:16360
卫生间家居风水布局:打造舒适与和谐的卫浴空间
卫生间作为家庭中私密且重要的功能区域,其家居风水布局对于家庭成员的身心健康和家庭和谐有着不可忽视的影响。一个好的卫生间家居风水布局,能够提升家庭成员的幸福感,增强家庭的正能量。...[阅读全文]
2024-02-20 09:39:02 人气:15330
为什么家居不宜挂太多红色装饰物?
健康平安人生,一定要认识和拥有3个贵人:西医(治标)、中医(治本)、易医(治根)。当西医不行就要找中医...[阅读全文]
2022-06-25 21:03:39 人气:66554
如何将一间旧厂房催旺吉运?
企业新入驻旧厂房,如何做到催旺吉运,达至丁财两旺的效果?这就需要风水的综合策划:大门口形象包装,出入口的八卦方位...[阅读全文]
2022-06-25 21:01:04 人气:70370
装修前规划风水,好处多多
现在越来越多的人认识科学风水的好处,看风水已经是很平常的事。在装修前,先邀请风水师前来勘察毛坯房环境...[阅读全文]
2022-06-25 20:58:23 人气:65271
三角形的办公室如何化解?
方正规整的办公室气场稳定,三角形或不规整的办公室气场混杂,卦位不全,锐气回冲,形成老总思维不定,判断能力减弱。将三角形地方加上屏风...[阅读全文]
2022-06-21 20:33:27 人气:67490
工厂机器为什么不能放在车间中心点
工厂老板由于对风水不熟悉,为了方便,将重型机器设备放在车间〈宅)中心。宅中心为太极点,玄空风水叫“五黄大煞”,只能静不能动,如遇某年的流年凶星飞临该位...[阅读全文]
2022-06-21 20:29:46 人气:64213
补贴2万元、8万元!这些车报废更新补贴有新标准!
在《汽车以旧换新补贴实施细则》(商消费函〔2024〕75号)基础上,个人消费者报废国三及以下排放标准燃油乘用车或2018年4月30日...[阅读全文]
2024-07-28 09:43:56 人气:16857
二手车交易陷阱多,小心被当作“二百五”!
2021年以来,桂城市场监管所共受理二手车相关消费投诉1023件、举报92件,且呈上升趋势,主要涉及车辆信息不透明、服务承诺不清晰...[阅读全文]
2024-07-24 08:52:37 人气:17331
这两种电动车上路注意了!
具有脚踏骑行功能,最高时速不超过25km/h,具有国家颁发的3C认证的,属于非机动车范畴,需要在登记服务点进行车牌登记,登记的是白底黑字的佛山牌照...[阅读全文]
2024-07-19 10:02:27 人气:17605
租车大惊喜!帝豪 EV450,3000 押金开启飞驰之旅!
帝豪EV450,押金3000提车,剩余1000可后补;1.租金每周三流水代扣,可跑全平台,不够扣则线下补缴;...[阅读全文]
2024-07-16 10:21:37 人气:11618
吉利枫叶 80V 全新车震撼登场!让你轻松租车到手!
吉利枫叶80V,全新车,全新车;总押金6000,可4000提车;一口价方案: (不限平台);可4000押金+首月剩余天数提车,剩余2000押金分4周,每周500;...[阅读全文]
2024-07-16 09:44:12 人气:7426
丰田、日产、本田、比亚迪…最高补贴5000元/台!三水推出购车补贴
2024年7月13日-10月7日期间,三水全区将有10家汽车销售企业推出购车补贴促消费活动,消费者购车最高可补贴5000元/台...[阅读全文]
2024-07-11 08:59:51 人气:7690
最新!即日召回72万辆汽车
自即日起,召回2008年3月5日至2016年9月29日期间生产的东风雪铁龙世嘉两厢、三厢汽车,共计710301辆...[阅读全文]
2024-07-09 08:39:18 人气:5136
领克07 EM-P通关托底后高空坠落挑战,以超标安全打造插混轿车安全新标准
日前,领克07 EM-P以全优成绩通过TOP Safety国内首次托底后高空坠落挑战。此次挑战由领克07 EM-P携手中汽信科举办...[阅读全文]
2024-06-29 06:58:32 人气:5778
最高可享1万元!汽车以旧换新补贴申领指引→
据商务部等部门4月印发的《汽车以旧换新补贴实施细则》(以下简称《细则》),报废符合要求的旧车并购买新车的消费者...[阅读全文]
2024-06-20 15:38:48 人气:11554
一手精品车2016年汉兰达豪华版七座,2.0T首付1.5万
新上架,准2016年汉兰达豪华版七座,2.0T排量,一手精品车,已过查搏士,小跑10万公里,配置丰富。支持分期,首付1.5万。...[阅读全文]
2024-06-05 16:01:41 人气:5642
家具盛宴!第 45 届国际龙家具展览会震撼启幕!
全球家具看顺德,顺德家具看龙江。家具产业是龙江的根基,也是龙江和顺德的亮丽名片。经过五十多年的发展...[阅读全文]
2024-03-17 09:55:30 人气:16639
佛山机场重建航站楼进度刷新!效果图曝光!
按照建设目标和设计规划,由中国联合航空出资建设的新航站楼预计在2024年上半年完成建设并投入使用...[阅读全文]
2023-12-25 09:23:04 人气:31374
佛山国家高新技术产业开发区
佛山高新技术产业开发区(以下简称“佛山高新区”)于1992年12月经国务院批准成立,是全国最早的53个国家高新区之一...[阅读全文]
2023-08-27 21:28:39 人气:11130
佛山意美家卫浴陶瓷世界
意美家,全称意美家卫浴陶瓷世界(Casa Ceramics&Sanitarywares Mall),位于广东省佛山市禅城区季华四路与雾岗路口交汇处,原名为“河宕陶瓷批发直销仓”...[阅读全文]
2023-08-27 21:26:18 人气:11109
澳大利亚技术移民移民
澳洲技术移民是为了引进海外人才,促进澳洲劳动力市场平衡和发展而推出的移民政策,不仅适用于国内有专业技能的技术人才,也适用于在澳留学生,且移民成本低...[阅读全文]
2022-07-07 22:07:38 人气:54797
加拿大BC省雇主担保移民
新政策自2015年1月1日起开始实施。新政后增加了SIRS打分系统,每月公布2次分数,达到此分数的要求的申请人将被移民局选中。因此只要你的职业在加拿大NOC职业列表或职业列表中...[阅读全文]
2022-07-07 22:03:09 人气:55199
美国eb3雇主担保移民
美国eb3雇主担保移民 Other works按照美国移民法,职业移民划分为五类。而EB-3就属于职业移民的第三优先。EB-3职业移民的第三优先类别包括熟练工人、学士学位持有人以及其它工人...[阅读全文]
2022-07-07 21:59:21 人气:53503
马来西亚永久居留(红卡)
PR是PermanentResident的英文缩写,中文是永久居留的意思。获得PR, 就是获得永久居留身份证。 马来西亚永久居留(红卡)是大马政府授予给外国人士的永久居留身份证...[阅读全文]
2022-07-07 21:41:23 人气:54900
佛山城发中心全球征名揭晓
国企城发,更懂佛山。城发中心是佛山城发打造的佛山总部地标集群·城央会客厅,将佛山市花白兰花的设计元素融入城市更新之中...[阅读全文]
2024-08-08 08:44:40 人气:1708
佛山市顺德区恒基家具城:家居购物的理想之选
恒基家具城占地面积广阔,拥有众多的展厅和商铺。这里汇聚了丰富多样的家具品类,涵盖了客厅家具、卧室家具...[阅读全文]
2024-08-07 15:48:37 人气:1706
佛山市顺德区南方家具城:家居的华丽殿堂
南方家具城拥有广阔的营业面积,内部布局开阔,通道宽敞。众多的店铺和展示区域分布有序,让顾客能够轻松自如地穿梭其中...[阅读全文]
2024-08-07 15:47:30 人气:1682
佛山市顺德区乐从东鸣国际家具城:家居采购的璀璨明珠
佛山市顺德区乐从东鸣国际家具城位于顺德区乐从镇,是华南地区极具规模和影响力的家具批发和零售市场之一...[阅读全文]
2024-08-07 15:46:26 人气:1116
佛山市顺德区藤发家具商城:藤艺之美,品质之选
藤发家具商城以藤艺家具为特色,展现了独特的自然与工艺之美。藤制家具具有天然的纹理和柔韧的质感,其编织工艺精湛...[阅读全文]
2024-08-07 15:45:37 人气:1120
佛山市顺德区水藤工业区:产业腾飞的活力之地
水藤工业区地理位置优越,交通便利。它紧邻多条主要交通干道,便于货物的运输和人员的流动。同时,距离附近的港口和机场也相对较近...[阅读全文]
2024-08-07 15:43:41 人气:1037
佛山市顺德区南村工业区:产业腾飞的活力之地
南村工业区地理位置优越,交通网络发达。它紧邻主要公路,如[列举主要公路名称],便于货物的运输和人员的流动。距离[附近的重要交通枢纽...[阅读全文]
2024-08-07 15:39:58 人气:900
佛山市顺德区陆通物流园:物流枢纽,畅达八方
陆通物流园地处交通便利的枢纽地带,临近多条高速公路,如[具体高速名称],与周边城市紧密相连,能够快速连接到珠三角乃至全国的物流网络...[阅读全文]
2024-08-07 15:38:47 人气:729
佛山市顺德区龙威家具城:家居梦想的缤纷乐园
龙威家具城占地面积广阔,拥有多个大型展厅,内部布局合理清晰。不同的展厅分别展示着各种风格和类型的家具,包括现代简约、欧式古典...[阅读全文]
2024-08-07 15:37:36 人气:714
佛山市顺德区藤海大厦:城市地标,商务先锋
藤海大厦地理位置优越,交通十分便利,周边配套设施完善。它紧邻主要交通干道,距离地铁站和公交站都不远,方便人们的出行...[阅读全文]
2024-08-06 16:46:00 人气:908
多源和购物广场:顺德的购物乐园
佛山市顺德区的多源和购物广场是一个综合性的商业地标,为当地居民和游客带来了丰富多彩的购物和娱乐体验...[阅读全文]
2024-08-08 11:15:23 人气:5076
佛山市顺德区水藤商业广场:繁华汇聚的购物休闲天堂
广场的建筑设计现代时尚,内部空间宽敞明亮,布局合理。一层主要是各类知名品牌的专卖店,涵盖了服装、鞋包、化妆品等...[阅读全文]
2024-08-06 16:41:13 人气:5137
佛山市顺德龙域商贸城:商业新地标,繁华新乐章
商贸城占地面积广阔,内部规划科学合理。拥有众多宽敞明亮的商铺,经营范围涵盖了服装、皮具、家居用品、电子产品、五金建材等多个品类...[阅读全文]
2024-08-06 16:40:09 人气:3869
繁华汇聚——佛山市顺德区华南商业广场
佛山市顺德区西村公园是一处充满魅力的休闲胜地,为当地居民和游客提供了丰富多彩的活动空间和优美的自然景观。 **一、公园位置与规模** 西村公园位于顺德区的西村,占地面积适中,周边环境宁静祥和。其地理位置优越,交通便利,方便居民前来游玩。...[阅读全文]
2024-08-03 07:49:43 人气:4442
佛山市顺德区 VTVO(沙滘大道店):时尚潮流的购物天堂
VTVO(沙滘大道店)位于顺德区繁华的沙滘大道,交通便捷,周边商业氛围浓厚。店铺外观设计时尚现代,内部装修精致,营造出舒适...[阅读全文]
2024-08-03 07:33:47 人气:2220
粤隆家具城:顺德的家具购物天堂
粤隆家具城规模宏大,拥有宽敞的展示区域和众多的店铺。其内部布局合理,分区明确,方便顾客轻松找到所需的家具品类...[阅读全文]
2024-07-30 15:09:29 人气:3803
新隆货场:顺德的物流枢纽
货场占地面积广阔,拥有大规模的仓储空间,能够容纳大量的货物存放。仓储设施先进且多样化,包括普通仓库、恒温仓库和冷藏仓库等...[阅读全文]
2024-07-30 15:07:56 人气:2613
卓隆家具城:顺德的家居风尚标
家具城占地面积广阔,拥有数层的展示空间,内部装修精致大气。这里汇聚了众多知名品牌和优质厂家的产品,品类丰富多样...[阅读全文]
2024-07-30 15:06:17 人气:3482
添乐家具城:顺德的家居宝藏之地
这里的家具风格多样,涵盖了现代简约、欧式古典、中式传统、美式乡村等多种流行风格。无论您偏爱时尚简约的设计,还是钟情于复古华丽的款式...[阅读全文]
2024-07-30 10:42:22 人气:2846
佛山市顺德区顺亿茂水藤农贸综合批发市场:繁华与便利的交汇之地
佛山市顺德区顺亿茂水藤农贸综合批发市场位于顺德区的核心地带,是一个集批发、零售、仓储、物流为一体的大型综合性农贸批发市场...[阅读全文]
2024-08-07 15:32:04 人气:8753
佛山市顺德区罗沙商业步行街:繁华与活力交织的魅力街区
这条步行街拥有独特的建筑风格,融合了现代与传统元素,街道宽敞整洁,两旁的店铺琳琅满目。从时尚的品牌服饰店...[阅读全文]
2024-08-06 16:42:10 人气:7852
佛山市顺德马滘市场:繁华市井中的生活画卷
马滘市场占地面积较大,布局合理,分区明确。一进入市场,首先映入眼帘的是蔬果区,这里的蔬菜水果琳琅满目...[阅读全文]
2024-08-06 16:08:42 人气:7462
佛山市顺德区乐从沙滘综合市场:繁华市井的生活画卷
沙滘综合市场位于乐从沙滘的中心区域,交通便利,周边居民密集。市场占地面积较大,内部摊位众多,布局合理...[阅读全文]
2024-08-03 07:42:23 人气:5122
佛山市顺德区东村市场:生活的多彩集市
佛山市顺德区东村市场是一个充满活力和烟火气的地方,为周边居民提供了丰富多样的商品和便捷的购物体验...[阅读全文]
2024-08-03 07:36:58 人气:6968
新隆市场:顺德的烟火人间
新隆市场占地面积较大,布局合理,分区明确。一进入市场,首先是蔬果区,五颜六色的新鲜水果和蔬菜琳琅满目。红彤彤的苹果...[阅读全文]
2024-07-30 10:47:34 人气:7432
佛山市顺德区广东金满昌农副产品交易中心:一站式采购的繁华枢纽
交易中心占地面积广阔,拥有宽敞的交易大厅和众多的摊位。内部规划合理,分为不同的区域,如蔬菜区、水果区、肉类区、水产区、粮油副食区等...[阅读全文]
2024-07-22 15:46:53 人气:8791
陈村兰花市场:繁花似锦的兰花世界
陈村兰花市场占地面积广阔,拥有众多的兰花种植户和经销商。市场内设有一排排整齐的摊位和展示厅,展示着各种各样的兰花品种...[阅读全文]
2024-07-14 08:45:17 人气:10352
新墟市场:顺德的生活宝藏之地
新墟市场的摊位琳琅满目,商品种类繁多。这里有新鲜的蔬菜和水果,色彩鲜艳,散发着自然的清香。水产区域,鱼虾蟹贝活蹦乱跳...[阅读全文]
2024-07-13 07:57:08 人气:2638
陈村农贸市场:烟火人间里的民生百味
陈村农贸市场占地面积较大,内部布局合理清晰。市场分为多个区域,包括蔬菜区、水果区、肉类区、水产区、粮油副食区等...[阅读全文]
2024-07-12 14:35:10 人气:8693
佛山消委会:网络直播套路深,翡翠消费需谨慎!
秦女士浏览某购物网站时,发现某玉石直播间正在直播销售翡翠手镯,主播称该翡翠种水为冰种...[阅读全文]
2022-03-21 15:24:43 人气:65966
机器视觉人才供应链第一梯队:清远市万金目视科技有限公司
清远市万金目视科技有限公司,定位为机器视觉人才供应链第一供应商。首先,以基于机器视觉和深度学习的实战实训平台。为高职高专,大学,提供机器视觉实战实训的人才...[阅读全文]
2021-07-05 15:21:34 人气:99359
跨境电商脱口秀:炮哥刘智勇
炮哥的跨境电商六脉神剑理论、炮哥的跨境电商1357创业模型、炮哥的跨境电商行业快速传播方法论、炮哥的跨境电商合伙人模型...[阅读全文]
2021-07-03 20:33:52 人气:68723
建材家居短视频直播达人——陈宣平
建材家居短视频直播达人——陈宣平,2011年从事互联网行业,2012年进入建材行业媒体工作,主要负责新媒体事业部...[阅读全文]
2021-07-03 20:29:36 人气:93586
广东金麦福餐饮管理服务有限公司
广东金麦福餐饮管理服务有限公司有着多年来连锁经营、机关食堂承包、学校食堂承包、工厂食堂承包、厨房设计经验。致力于食堂承包经营管理...[阅读全文]
2021-07-03 20:25:31 人气:86249
颛孙宏鸽(净雨):书法艺术跨界探索与禅悟
颛孙宏鸽,法名净雨,圣贤名门之后裔,为颛孙子张第七十三代传人,祖籍山东省,中国著名作家、书画家,新闻工作者和社会活动者,公益热心人...[阅读全文]
2021-12-05 20:21:15 人气:71119







































































































































































































































