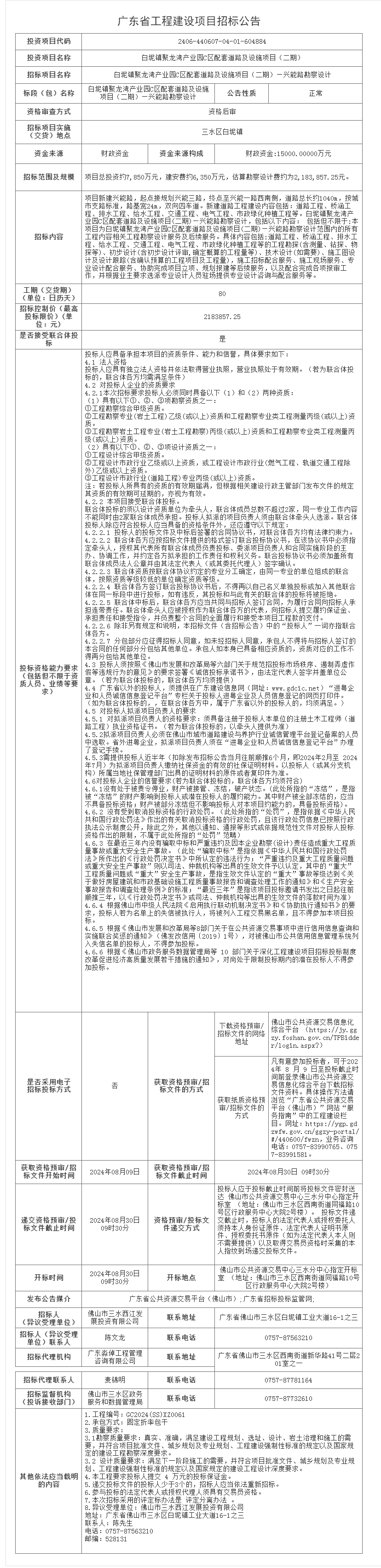
三水白坭镇聚龙湾产业园C区配套道路及设施项目(二期)—兴能路勘察设计招标公告
8月12日,佛山市三水区医药健康项目集中签约暨动工仪式举行,一批新的签约和开工项目为佛山医药健康产业高质量发展增添新动能。市委书记郑轲出席活动。
活动现场,天康致远、领先生物、玉森新药等企业项目签约落地佛山云东海医药健康产业园,旌准医疗、新骅光等企业项目签约落地大同湖高端医疗器械产业园,佛山朗生医用新材料有限公司医疗器械核心零部件和医用玻璃耗材高技术项目等动工,动工项目投资总额近百亿元。
市委常委、组织部部长周紫霄表示,近年来,佛山大力实施以战新产业打头阵的北向战略,加快建设佛北战新产业园,打造云东海医药健康产业园、大同湖高端医疗器械产业园等“万亩千亿”平台载体,推动医药健康等战新产业集聚发展。同时,佛山持之以恒打造一流营商环境,着力建设医药健康科技成果转化基地,加强与港澳等地医疗医药领域合作,为医药健康产业带来广阔的发展机遇。希望签约项目早日落地建设,签约企业积极带动上下游产业链企业来佛山投资创业,与佛山携手把握发展机遇,实现资源共享、合作共赢。
三水区委书记李军表示,三水区将坚决贯彻市委、市政府工作部署,高开高走抓好3.0新型工业园区建设,围绕医药健康产业需求全链条做强基础配套,全面落实“益晒你”企业服务体系,助力企业在三水落地成长、发展壮大。
佛山素有“岭南成药之乡”的美誉。近年来,佛山在中药、器械、康复、大健康等方向发力,已形成生物药、化学药、现代中药、医疗器械等多门类蓬勃发展的产业格局。2023年,佛山健康产业营业收入达854亿元、同比增长15%,医药健康产业高新技术企业达到280多家,医药健康产业集群规模正向千亿元目标冲刺。
市领导丁锡丰、刘杰、陈新文,市、三水区有关负责同志,以及签约和动工企业代表参加活动。
微信
新浪微博
QQ空间
QQ好友
豆瓣
Facebook
Twitter








































































































































































































































