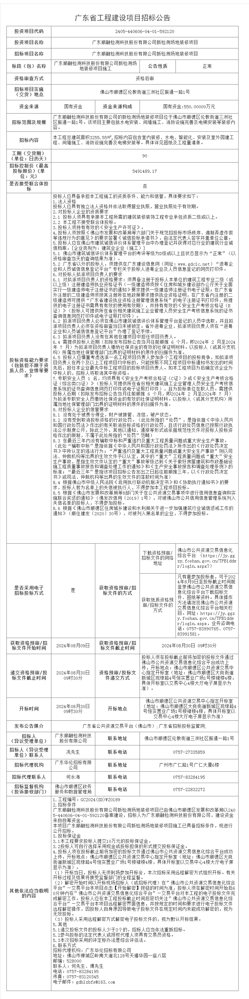
南海电子信息产业园白沙横涌道路工程项目招标公告
佛山市三水区国有建设用地使用权网上拍卖出让公告
经佛山市人民政府批准,受佛山市自然资源局三水分局委托,本中心将对下列地块的国有建设用地使用权进行网上拍卖出让,现将有关网上拍卖事项公告如下:
一、地块基本情况
本地块其他规划指标和要求按《规划条件》(编号:440607202400042)相关规定执行。
二、竞买资格和要求:
(一)中华人民共和国境内外的法人、自然人和其他组织,除法律、法规另有规定外,均可单独或联合申请参加竞买。
(二)参加本宗地网上拍卖活动的必须使用数字证书。
(三)被自然资源部门、佛山市中级人民法院列入土地交易黑名单的单位或个人,不得参加本宗地网上拍卖活动。
三、本地块网上拍卖起始价为人民币贰仟零伍拾万元(大写)(CNY20,500,000.00),增价幅度为人民币壹佰万元(大写)(CNY1,000,000.00)/次,并设有保密底价。按照价高者得原则确定竞得人及成交地价款。
四、本地块竞买保证金为人民币肆佰壹拾万元(大写)(CNY4,100,000.00);竞买保证金以美元交纳的,则为伍拾玖万美元(大写)(USD590,000.00);竞买保证金以港元交纳的,则为肆佰伍拾陆万港元(大写)(HKD4,560,000.00)。
五、有意参与竞买者可于2024年8月9日后登录网上交易系统下载TD2024(SS)WP0031地块的《佛山市三水区国有建设用地使用权网上拍卖出让文件》。
申请人应于2024年8月29日14时之前登录网上交易系统提交竞买申请,选择银行,获得随机保证金账号,并向此指定账号一次性足额交纳竞买保证金。竞买保证金须于2024年8月29日14时之前到达本中心指定账户后(请自行留意银行办公时间),申请人方获得竞买权限。申请人必须以自己的名义交纳保证金,不得由他人代交。以美元或港元交纳竞买保证金的,竞买申请人应详尽了解国家关于外资及外汇管理的相关规定。
六、该宗地的公告期自2024年8月9日至2024年8月29日止;网上拍卖时间从2024年8月30日16时30分开始。
七、上述时间均以网上交易系统的服务器时间为准。具体的竞价规则见该地块的交易文件。
八、需要到拍卖地块现场踏勘的竞买人请与佛山市公共资源交易中心三水分中心联系。
九、本次网上拍卖仅接受网上竞买申请和竞买报价,不接受书面、邮寄、电子邮件、电话、传真、口头等其他形式的申请。
十、自本次公告起至网上拍卖截止期间,如有关于本地块网上拍卖文件的修改、澄清、说明等将通过网上交易系统、广东省公共资源交易平台、佛山市自然资源局三水分局网站发布,请有意参与竞买者密切留意。其它未尽事宜,详见该地块的交易文件。
十一、联系方式
(一)佛山市国有建设用地使用权和矿业权网上交易系统网址:
http://jy.ggzy.foshan.gov.cn:3680/TPBank/newweb/framehtml/onlineTradex/index.html
(二)联系人及联系电话:
1.网上拍卖业务咨询联系人:苏先生、冯小姐,联系电话:0757-87731903
2.系统使用咨询联系人:苏先生、冯小姐,联系电话:0757-87731903
地址:佛山市三水区西南街道同福路10号区行政服务中心大院2号楼二楼交易二部
微信
新浪微博
QQ空间
QQ好友
豆瓣
Facebook
Twitter








































































































































































































































