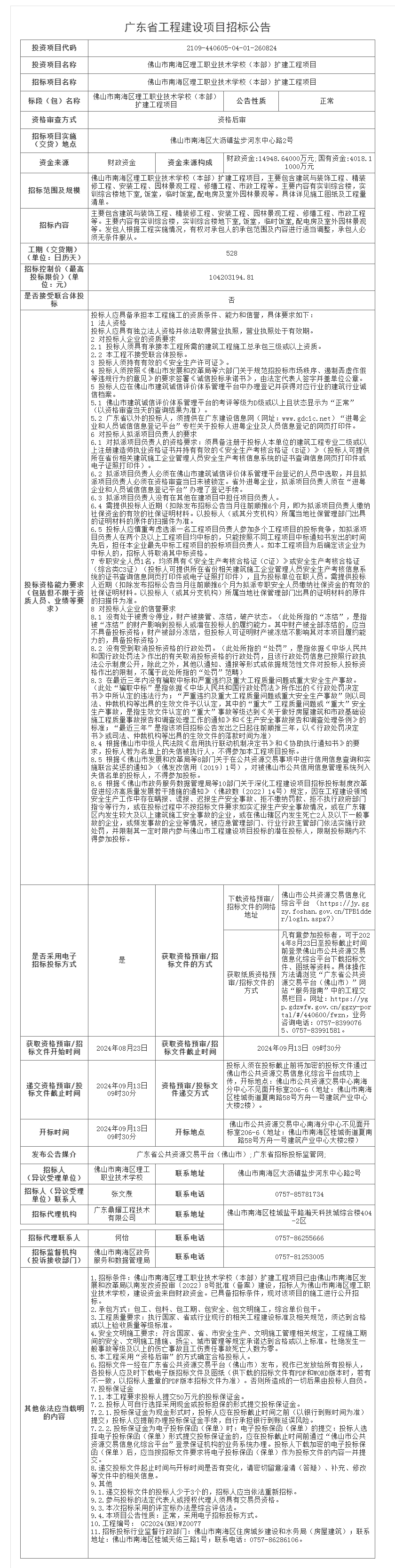
佛山市南海区理工职业技术学校(本部)扩建工程项目招标公告
时间:2024-08-26 人气:2720 来源:佛山市公共资源交易信息化综合平台 作者:
概述:佛山市南海区理工职业技术学校(本部)扩建工程项目,主要包含建筑与装饰工程、精装修工程、安装工程、园林景观工程、修缮工程......
(声明: 网站所收集的部分公开资料来源于互联网,转载的目的在于传递更多信息及用于网络分享,并不代表本站赞同其观点和对其真实性负责,也不构成任何其他建议。本站部分作品是由网友自主投稿和发布、编辑整理上传,对此类作品本站仅提供交流平台,不为其版权负责。如果您发现网站上有侵犯您的知识产权的作品,请与我们取得联系,我们会及时修改或删除。 )
分享
微信
新浪微博
QQ空间
QQ好友
豆瓣
Facebook
Twitter
取消
资讯
招标
招聘
租售
美食
房产
展会
广佛
企业
积金
社保
户口
教育
特色
旅游
酒店
医疗
交通
办证
书院
代运营
风水
车辆
图片
移民
产业
综合体
市场
网红
画展
大型户外广告如何申请设置?办事指南→
大型户外广告设施,是指任一边边长大于等于四米或者单面面积大于等于十平方米的户外广告设施。...[阅读全文]
2024-08-26 16:11:56 人气:1801
非遗招“星”计划丨寻味顺德,解锁非遗美食
在这个金秋送爽的美好时节,佛山招商荟携手众多文化爱好者与美食探索者,共同踏上了“非遗招‘星’计划”的第三站——寻味顺德...[阅读全文]
2024-08-26 15:01:09 人气:1698
高滘南方篮球公园:顺德的热血运动乐园
这个篮球公园占地面积广阔,场地设施完备。拥有多个标准规格的篮球场,地面采用高质量的塑胶材质,具有良好的弹性和防滑性能...[阅读全文]
2024-08-26 11:12:26 人气:1638
龙江足球训练基地:顺德的绿茵梦想摇篮
该训练基地占地面积广阔,拥有多个符合标准的足球场地。草皮质量优良,经过精心养护,柔软且富有弹性...[阅读全文]
2024-08-26 11:07:39 人气:1545
第二届佛山村PL总冠军诞生!高燃收官!
佛山村PL——第二届南海桂城电竞挑战赛在映月文化中心举行。来自桂城、湾区、佛山、企业四个赛道的队伍...[阅读全文]
2024-08-26 09:28:37 人气:1855
佛山青年歌手大赛半决赛完美收官
2024佛山首届新声代青年歌手大赛社会组、校园组半决赛分别在佛山创意产业园泡泡广场和功夫广场举行...[阅读全文]
2024-08-26 09:06:10 人气:1540
高明疾控提醒!这些小区(村)存在登革热传播风险!
高明疾控提醒您:截至8月17日以下小区或自然村已出现登革热病例正在开展疫情处置存在传播风险,请注意防范!👇...[阅读全文]
2024-08-25 09:40:26 人气:1423
眼底病患者福音!顺德爱尔眼科医院引入“法瑞西单抗”,并完成顺德首例注射 !
近日,顺德爱尔眼科医院引进眼内注药“法瑞西单抗”,并率先完成顺德首例法瑞西单抗眼内注射治疗。这意味着...[阅读全文]
2024-08-24 16:20:03 人气:1514
南海狮山8个农业项目集中签约、动工!投资超15亿元!
佛山市南海区狮山镇举行“耕耘现代农业,共富城市狮山”农业项目招商成果汇报暨项目启动仪式,现场8个农业项目集中签约...[阅读全文]
2024-08-24 09:38:25 人气:1917
高明荷城这个重点项目建设火热进行中!投资总额30亿元!
佛山市高明区政府与深圳国际控股有限公司(以下简称“深国际”)举行先进制造与空港供应链中心(二期)项目签约仪式。深国际·佛山高明先进制造与空港供应链中心...[阅读全文]
2024-08-22 11:32:00 人气:2318
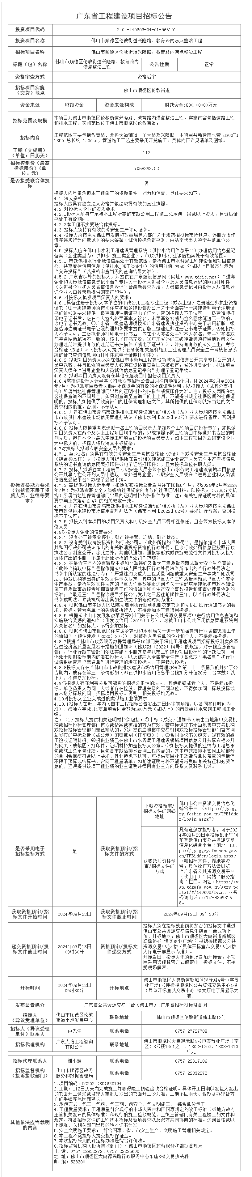
佛山市顺德区伦教街道兴隆路、教育路内涝点整治工程招标公告
本项目为佛山市顺德区伦教街道兴隆路、教育路内涝点整治工程,实施内容包括道路工程和排水工程,实施范围位于佛山市顺德区伦教街道...[阅读全文]
2024-08-26 16:33:36 人气:2425
佛山市顺德区伦教街道农村污水治理工程招标公告
对佛山市顺德区伦教街道农村污水治理工程的新建雨水污水管道、提升泵井,管道修复、新建挡墙、挡墙拆除修复、美岸整治、河涌清淤...[阅读全文]
2024-08-26 16:31:16 人气:1853
佛山市顺德区伦教街道荔村拆迁安置区道路工程(30米道路)招标公告
本项目为佛山市顺德区伦教街道荔村拆迁安置区道路工程(30米道路) ,新建1条道路,宽30m,总长278.562m,路中标高均为3.158m,共计总面积8427.6平方米...[阅读全文]
2024-08-26 16:29:00 人气:1379
佛山市顺德区伦教街道荔村片排水系统整治工程招标公告
本工程位于顺德伦教街道,拟对荔村片区排水系统进行雨污分流综合整治,包含管道排查、污水收集、新建污水管道、错混接改造...[阅读全文]
2024-08-23 07:23:29 人气:1656
高明荷城街道海华路改造提升工程(明西路至丽南路段)项目招标公告
荷城街道海华路改造提升工程(明西路至丽南路段)项目位于佛山市高明区荷城街道,本项目北起明西路,南至丽南路,路线长度约 1.18km...[阅读全文]
2024-08-23 07:21:55 人气:2138
佛山市南海区西樵镇樵园东路云影琼楼和白云楼地块网上挂牌出让
受佛山市南海通创有限公司委托,佛山市公共资源交易中心南海分中心采用网上挂牌方式转让交易编号为TD2024(NH)WG0049的国有建设用地使用权...[阅读全文]
2024-08-22 06:58:28 人气:2010
佛山市高明区明城镇明富路以东、平山一路以西网上拍卖出让
经佛山市人民政府批准,受佛山市自然资源局(以下称委托人)委托,本中心(以下称拍卖人)现采用网上拍卖方式出让以下地块的国有建设用地使用权...[阅读全文]
2024-08-22 06:55:23 人气:3104
南海区西樵镇爱国社区杏头村樵丹路以北地段网上挂牌出让
佛山市南海区西樵镇爱国社区杏头村樵丹路以北地段;2.本宗地处于空置状态,暂无道路驳接至主干道,竞得人必须自行解决租赁宗地与主干道的驳接事宜;...[阅读全文]
2024-08-20 17:05:27 人气:2850
南海区西樵镇岭西村凰岗工业区网上挂牌出让
佛山市公共资源交易中心南海分中心以网上挂牌方式出让交易编号为TD2024(NH)WG0046的农村集体经营性建设用地使用权。现将有关事项公告如下:...[阅读全文]
2024-08-20 17:03:46 人气:5157
高明华英学校招人!招聘教师与后勤干事人员!
高明华英学校是佛山市第一所市区共建、区教育局直属的九年一贯制优质公办名校。学校坐落于高明中心城区西江新城...[阅读全文]
2024-08-25 09:51:31 人气:1729
高明荷城街道城建水务办招募实习生!双休+饭餐补贴!
招聘要求:1、大专或以上学历,专业不限。2、工作认真、态度端正、好学多问、责任心强、积极向上,服从工作安排,严守工作纪律;熟悉Excel表格操作。...[阅读全文]
2024-08-25 09:34:32 人气:1628
南海区桂城街道映月中学翟品初中生物、体育教师
初中生物、体育合同制聘任教师各1名。2023届和2024届毕业的本科生或研究生;南海区内或区外在职教师。...[阅读全文]
2024-08-23 07:20:34 人气:1738
南海区桂城中学招聘数学、物理教师
报名时间:2024年8月21日至2024年8月26日止。有意者请把个人简历(包括本人身份证、毕业证、学位证、教师资格证、学生证等)...[阅读全文]
2024-08-23 07:19:12 人气:1573
顺德区容桂容边小学公开招聘教师
语文临聘教师1名、数学临聘教师1名、英语临聘教师1名。具有本科或以上学历,小学以上教师资格,有教学经验的老师优先考虑。...[阅读全文]
2024-08-23 07:17:53 人气:1759
顺德区龙江外国语学校公开招聘教师
1.热爱教育事业,为人师表,乐于奉献,有团队合作精神,有教学经验者优先考虑。2.具有全日制师范学院对口专业本科或以上学历,有初中或以上的相关教师资格证。...[阅读全文]
2024-08-23 07:16:15 人气:1567
福利好,待遇优!禅城绿岛湖招人啦→
因业务发展需求,佛山禅城水乡新城物业管理有限公司现向社会公开招聘以下工作人员:1.45周岁以下,持有两轮摩托车驾驶证者优先。...[阅读全文]
2024-08-19 15:51:49 人气:2368
2024年荷城街道公资办属下企业人员招聘笔试公告(第二批)
2024年佛山市高明区荷城街道公资办属下企业人员招聘笔试(第二批)定于2024年8月23日(星期五)在荷城街道泰华社区二楼会议室进行...[阅读全文]
2024-08-16 11:07:29 人气:2814
高明荷城街道公共服务办招实习生!双休+工作饭餐!
工作时间:周一至周五上午8:30至12:00;下午2:00至5:30(周末、节假日休息,特殊情况除外);工作地点:高明区荷城街道跃华路景乐巷...[阅读全文]
2024-08-16 11:02:27 人气:2212
武警部队、空军、陆军 公开招考8000+人!正在报名!
武警部队所属用人单位运输投送、装备维修、物资器材储存、军犬繁育、信息通信等专业技能类文职人员岗位。招聘对象为符合招聘岗位资格条件的社会人员...[阅读全文]
2024-08-15 11:16:00 人气:2319
禅城祖庙一批旺铺、车位,9月竞拍→ 降价出售!
祖庙街道公有企业佛山市祖庙资产投资管理有限公司通过阿里拍卖平台公开拍卖位于佛山市禅城区朝安南路28号(时代云图二期)地下二层71个车位...[阅读全文]
2024-08-26 16:19:23 人气:1439
佛山市三水区白坭镇聚龙湾B区13号网上拍卖出让
经佛山市人民政府批准,受佛山市自然资源局三水分局委托,本中心将对下列地块的国有建设用地使用权进行网上拍卖出让...[阅读全文]
2024-08-25 15:26:49 人气:1861
佛山市三水区西南街道金淼路东侧地块四网上拍卖出让
工业用地,用于建设焙烤食品制造(C141)项目;本宗地块设有保密底价。本宗地以“标准地”模式出让,需符合产业类型、总投资、固定资产总投资、税收标准等方面的要求。...[阅读全文]
2024-08-25 15:25:20 人气:1830
佛山市三水区西南街道金淼路东侧地块六网上拍卖出让
本宗地块设有保密底价。本宗地以“标准地”模式出让,需符合产业类型、总投资、固定资产总投资、税收标准等方面的要求。...[阅读全文]
2024-08-25 15:20:18 人气:1731
佛山市三水区西南街道塘九路东侧地块一网上拍卖出让
经佛山市人民政府批准,受佛山市自然资源局三水分局委托,本中心将对下列地块的国有建设用地使用权进行网上拍卖出让...[阅读全文]
2024-08-25 15:00:32 人气:1633
佛山市南海区丹灶镇下安村白沙一队股份经济合作社“鹅公湾”地段网上挂牌出让
参与竞租人须为工业企业,除报名参与交易的企业已为丹灶镇内独立法人企业外,镇外企业也可参与报名,但须在建筑工程竣工验收后1年内将工商注册登记地址变更至丹灶镇...[阅读全文]
2024-08-25 14:55:26 人气:1772
佛山市南海区狮山镇狮北村土名“江头岗”地段网上挂牌出让
1.该宗地证载面积为14470平方米,计租面积为14129.05平方米;2.土地使用权证号:南府集用(2015)第0601279号;...[阅读全文]
2024-08-25 14:52:07 人气:1234
佛山市南海区狮山镇狮西村狮西人民路5号网上挂牌出让
佛山市公共资源交易中心南海分中心以网上挂牌方式出租交易编号为TD2024(NH)WG0052的农村集体经营性建设用地使用权。现将有关事项公告如下:...[阅读全文]
2024-08-25 14:50:06 人气:1330
南海狮山最新公有物业招租!地段好、租金便!
旺 铺 招 租!狮山多个商铺开放竞投;地段好、租金便宜;有兴趣的街坊千万别错过!富安花园雅安苑107号铺(01)...[阅读全文]
2024-08-24 10:08:44 人气:1390
顺德容桂街道容边社区广珠西线高速以东、民乐南路以南地块网上租赁竞投公告(二次)
租金采用先交付后使用的方式,签订合同之日起五日内支付首期租金,之后竞得人必须于每月十五号前缴付当月租金给出租人...[阅读全文]
2024-08-22 06:53:01 人气:1664
顺德鱼皮角、干蒸、地道肠有团体标准了!
近日,由佛山市顺德区津津食品有限公司牵头,顺德职业技术学院、广东产品质量监督检验研究院、广东省农业科学院蚕业与农产品加工所...[阅读全文]
2024-08-15 11:19:34 人气:22321
2024顺德鱼生节有新动作!风味“八阵图”亮相!
2024顺德鱼生节新闻发布会在顺德区容桂街道龙悦湾酒家举行。来自政府、各镇街餐饮协会及企业代表近百人参与...[阅读全文]
2024-07-17 09:15:59 人气:25941
佛山河鲜地图上新 → 出发!
三水因为地处三江交汇处,得天独厚的地理环境使这里的河鲜凭借“鲜嫩爽滑”闯出一片天。嘉鱼、龙脷鱼、三黎鱼等不少特色鱼虾为三水所独有...[阅读全文]
2024-07-15 10:46:51 人气:29610
三水云东海推出“广府菜三水荷花宴”团体标准
三水区云东海街道办事处举办了“放心消费美食集聚区双承诺单位”颁牌仪式暨“广府菜三水荷花宴”团体标准推广会。当天,云东海街道向10家餐饮店颁发“放心消费美食集聚区双承诺单位”牌匾...[阅读全文]
2024-06-16 09:03:27 人气:10567
美狮美高梅“蜀道”再度荣获米其林一星荣誉 正宗成都四川菜匠艺 勇获业界权威认可
【2024年3月14日,澳门】美高梅欣然宣布,旗下位于美狮美高梅内的餐厅“蜀道”在最新公布的《香港澳门米其林指南2024》中,再度获评为米其林一星餐厅...[阅读全文]
2024-03-14 21:05:58 人气:27465
佛山柱侯酱:一道美食背后的传奇故事
柱侯酱是佛山地区的特产之一,其名字来源于创始人梁柱侯。在清朝嘉庆年间,梁柱侯最初在佛山祖庙摆摊卖牛杂,因其发明了柱候酱...[阅读全文]
2024-02-02 15:47:47 人气:13381
石湾鱼腐:金黄鲜嫩,香滑可口
石湾鱼腐是一道源自中国广东省佛山市石湾镇的传统名菜,其历史悠久,口感独特,被誉为“岭南第一锅”...[阅读全文]
2024-02-02 15:46:11 人气:14272
岭南蒸水饺:皮薄馅嫩,鲜香可口
岭南蒸水饺是一道色香味俱佳的传统小吃,以其皮薄馅嫩、鲜香可口而著名。岭南蒸水饺的馅料通常包括猪肉、韭菜...[阅读全文]
2024-02-02 15:45:18 人气:17057
佛山沙口笋:美味与健康的完美结合
佛山沙口笋是广东省著名的特产,以其独特的口感和品质而受到广泛欢迎。沙口笋的产地位于佛山市内的东平河和汾江河交界处,这里土壤肥沃...[阅读全文]
2024-02-02 15:44:00 人气:11821
佛山祖传浸猪腰:一道美味的历史传承
佛山祖传浸猪腰是一道具有地方特色的传统美食,以其独特的制作工艺和口感而著名。在佛山地区,很多人都喜爱这道美食...[阅读全文]
2024-02-02 15:43:07 人气:9535
东华花苑:佛山市顺德区的温馨家园
东华花苑位于顺德区,周边交通便捷,方便居民出行。小区周边配套设施完善,有学校、医院、商场、超市等,满足居民日常生活所需...[阅读全文]
2024-08-26 10:37:59 人气:1525
西溪花园:顺德区的宁静港湾
佛山市顺德区西溪花园小区,宛如一颗璀璨的明珠,镶嵌在这片繁华的土地上,为居民提供了一个舒适、宁静的居住环境...[阅读全文]
2024-08-26 10:17:51 人气:1198
恒龙豪苑:顺德区的品质宜居之所
恒龙豪苑位于顺德区,交通便捷,周边道路网络发达,方便居民出行。同时,周边配套设施丰富,临近商场、超市、医院和学校等...[阅读全文]
2024-08-26 10:15:44 人气:1425
威斯登堡:顺德区的魅力家园
威斯登堡小区坐落于顺德区,交通条件优越,临近多条城市主干道,周边公交线路丰富,方便居民出行。同时,周边配套设施一应俱全...[阅读全文]
2024-08-26 10:13:22 人气:1146
佛奥康桥水岸:顺德的优雅栖居地
小区建筑风格现代简约,外观典雅大方。户型丰富多样,包括温馨的两居室、宽敞的三居室和豪华的四居室等,满足不同家庭的需求...[阅读全文]
2024-08-26 10:09:06 人气:1287
魅力家园——佛山市顺德区盛湖北滘港小区
小区绿化覆盖率高,绿树成荫,花草繁盛。精心设计的园林景观,搭配着蜿蜒的小径和休闲长椅,为居民提供了舒适宜人的户外空间...[阅读全文]
2024-08-23 07:14:47 人气:1650
理想之居——佛山市顺德区美的海岸水立方小区
小区地处交通便捷之地,周边道路网络发达,无论是自驾出行还是选择公共交通,都能轻松畅达城市各处...[阅读全文]
2024-08-23 07:14:00 人气:1378
魅力海岸花园——佛山市顺德区的理想家园
美的海岸花园拥有精心打造的园林景观,绿树葱茏,花草繁盛。四季更替,景色各异,让您在日常生活中就能感受到大自然的魅力...[阅读全文]
2024-08-23 07:12:17 人气:1636
温馨港湾——佛山市顺德区金钥匙物业园小区
小区坐落于顺德区的核心地段,交通十分便利。周边公交线路纵横交错,临近高速公路出入口,让您无论是日常通勤还是外出旅行...[阅读全文]
2024-08-23 07:11:25 人气:1415
品质之选——佛山市顺德区联塑嘉园小区
联塑嘉园小区位于顺德区的繁华地段,周边交通网络发达。多条公交线路在附近设有站点,让您轻松通往城市的各个角落...[阅读全文]
2024-08-23 07:10:32 人气:1536
大国重器引领潮流新体验!军事科技嘉年华全国巡展(佛山站)启幕在即!
“固国强军 空天逐梦”军事科技嘉年华全国巡展(佛山站)暨2024航空航天展(简称“2024佛山军事航天展”)将于2024年9月14日-10月7日在佛山潭洲国际会展中心举办...[阅读全文]
2024-08-22 10:06:55 人气:16860
全区域 全产业链”!第 46 届龙家具展和第 36 届亚洲国际家具材料博览会,家具人的超级盛宴!
备受业界瞩目的第 46 届国际龙家具展览会隆重开幕。诸如全球唯一全区域、全产业链、最具特色及顺德家具品牌共造、宇宙最强家具小镇之类...[阅读全文]
2024-08-20 10:34:54 人气:16589
全球家具看顺德!2024 年家具行业大事件,龙家展携全新 IP 来袭!
第46届国际龙家具展览会和第36届亚洲国际家具材料博览会将于2024年8月19日至22日举行,再度聚焦全球家具行业的目光.........[阅读全文]
2024-08-12 14:48:57 人气:21050
高明改革开放43周年展览,一场跨越43年的时空穿梭
高明改革开放43周年展览正式向公众开放。展览位于高明区档案馆一楼,全面生动地展现了高明从1981年恢复建制至今的奋斗历程和骄人成就...[阅读全文]
2024-08-05 09:36:47 人气:18385
广东金融高新区连续13年亮相“金交会”
第十三届中国(广州)国际金融交易·博览会(下称“金交会”)在广州举行,作为广东金融强省战略基础平台、广东唯一的省级金融后台基地...[阅读全文]
2024-06-26 18:57:13 人气:22100
第40届中国(佛山)国际陶瓷及卫浴博览交易会开幕
4月18日,第40届中国(佛山)国际陶瓷及卫浴博览交易会(以下简称“佛山陶博会”)在佛山国际会议展览中心展馆正式开幕...[阅读全文]
2024-04-21 09:43:37 人气:18066
第40届佛山陶博会设有三大展馆 超800家展商参展
4月18日至21日,第40届佛山陶博会将在中国陶瓷城、中国陶瓷卫浴总部、佛山国际会议展览中心三大展馆举办。本届陶博会有哪些精彩亮点?记者探营带你抢先看...[阅读全文]
2024-04-18 15:18:16 人气:17352
第135届广交会4月15日开幕!628家佛企参展!
第135届中国进出口商品交易会(广交会)将在广州举办。佛山市出口展参展企业数量达628家,展位数1896个,其中品牌展位637个,一般性展位1259个...[阅读全文]
2024-04-12 09:38:01 人气:19733
第二届中国国际(佛山)预制菜产业大会闭幕
第二届中国国际(佛山)预制菜产业大会闭幕。为期3天的大会现场观展约11万人次,网络点击率破亿,现场交易、合作签约超16亿元...[阅读全文]
2024-03-19 11:00:48 人气:8876
第二届中国国际(佛山)预制菜产业大会开幕
第二届中国国际(佛山)预制菜产业大会开幕,来自全球十多个国家(地区)客商,我国超20个省份、超千家预制菜全产业链企业以及超千家预制菜采购商等齐聚展会...[阅读全文]
2024-03-17 11:10:00 人气:8972
下月起,广州公交票价有新变化!
广州市发展和改革委员会发布了《广州市发展和改革委员会关于优化调整我市公共汽车电车基础票价的通知》(以下简称《通知》),对广州公交基础票价机制进行了优化...[阅读全文]
2024-08-22 10:52:35 人气:5259
鼓励和引导高校师生参与这项志愿服务!
日前,中央社会工作部、教育部、司法部联合印发《关于加强高校法律援助志愿服务工作的意见》(以下简称《意见》),鼓励和引导高校师生参与法律援助志愿服务...[阅读全文]
2024-08-06 10:17:27 人气:4571
2024年广州市中小学生天文知识学习竞赛决赛顺利举办
小学组特别设置了“讲好中国人的月球探索故事”主题创意设计。参赛学生需根据活动主题,在一张A4大小的样纸上1小时内现场独立创作作品...[阅读全文]
2024-08-06 10:16:05 人气:6037
广州公安户政部门推出省外户籍人员居民身份证“自助办”服务
为方便省外户籍人员异地办理居民身份证,近日,广州公安户政部门推出省外户籍人员居民身份证“自助办”服务。年满16周岁以上且在广州市合法稳定就业...[阅读全文]
2024-07-31 08:51:56 人气:6228
挖掘“空间+时间” 市内一路口通行流量提升60%
中山八路—黄沙大道作为广州市中心城区联系桥中坦尾、芳村地区以及佛山南海区的主要通勤与过境节点,高峰交通出行需求非常大...[阅读全文]
2024-07-31 08:51:54 人气:6378
广州越秀区海上风电无人机巡检项目:推动海洋经济繁荣的崭新动力
越秀区规划和自然资源分局会同城市规划勘测设计研究院(越秀分院)共同前往珠海桂山海上风电场,对海上风电无人机巡检项目进行现场核验...[阅读全文]
2024-07-31 08:51:30 人气:5707
港科广教授领衔授课,南沙“干部夜校”开讲
日前,南沙区干部夜校“芯片与人工智能系列专题”第一讲开讲。活动邀请香港科技大学(广州)功能枢纽微电子学域创始主任...[阅读全文]
2024-07-31 08:51:28 人气:4833
“南粤生态大讲堂暨2024年广州南沙蕉门河滨水空间城市设计工作坊启动仪式”顺利举行
由广东省国土空间生态修复协会、广州市城市规划协会、广州市规划和自然资源局南沙区分局联合主办的“南粤生态大讲堂暨2024年广州南沙蕉门河滨水...[阅读全文]
2024-07-31 08:48:06 人气:2219
“今夏We Young 南沙夜‘肆’”主题活动在南沙湾·蒲洲广场正式启动
活动将从7月26日持续至8月11日,贯穿整个奥运期间,以“奥运+音乐+文旅”的独特元素,打造南沙湾时尚“夜经济”消费圈的新标杆...[阅读全文]
2024-07-31 08:48:03 人气:2079
第三届南沙绿色领跑迷你马拉松活动成功举办
值香港回归27周年之际,为贯彻落实中央金融工作会议关于做好科技、绿色、普惠、养老、数字金融五篇大文章的要求...[阅读全文]
2024-07-11 10:13:49 人气:4550
佛山农技下乡惠及种养殖业 沼肥让陆叔果园起死回生 案例应上报
德庆果农陆叔果园皇帝柑果枝繁叶茂,果满枝头全赖有沼肥!农业八字宪法,土、肥、水、种、密、保、工、管。肥料处在重要位置。在农作物生产过程中...[阅读全文]
2024-08-26 10:44:30 人气:2333
三水制造业发展向新向绿!8企业1园区上榜省级绿色制造名单!
广东省工业和信息化厅关于2024年度广东省绿色制造名单结束公示。三水共有8家企业上榜省级绿色工厂及省级绿色供应链管理企业名单,佛高区三水园获评省级绿色工业园区...[阅读全文]
2024-08-21 09:45:49 人气:2829
大湾区首条钙钛矿中试线投产!佛山科技“繁花”结“硕果”!
8月20日,在佛山市南海区丹灶镇,光晶能源100MW钙钛矿中试线正式投产并实现首片下线。该中试线作为粤港澳大湾区首条钙钛矿中试线...[阅读全文]
2024-08-21 09:28:19 人气:2950
南海丹灶两家企业获评省级绿色工厂!
绿色制造是生态文明建设的重要内容,是工业转型升级的必由之路。近日,2024年度广东省绿色制造名单公示结束...[阅读全文]
2024-08-20 09:34:32 人气:2996
哈尔滨精达测量仪器有限公司落户禅城!企业总部+1!
精达公司在国内首先开发成功中国第一台电子展成式齿轮测量中心产品。十多年来,精达公司技术引领国内齿轮测量技术的最新发展...[阅读全文]
2024-08-16 09:23:14 人气:3272
“岭南成药之乡”焕发新活力,佛山集中签约、动工!
三水区医药健康项目集中签约暨动工仪式举行,多个医药健康项目落地三水,为佛山医药健康产业发展按下加速键,“岭南成药之乡”焕发出新活力...[阅读全文]
2024-08-13 09:33:20 人气:3403
央视镜头下的巴黎奥运会街头电助力自行车轮毂佛山制造
佛山镁利好自行车配件公司的镁合金轮毂装配的15000辆电助力自行车,展现正在举办奥运会的巴黎街头。央视及时以“奥运城市中的中国元素1.5万辆电助力...[阅读全文]
2024-08-08 10:41:56 人气:4204
季华实验室3D金属打印技术登上央视!对准三龙湾南海片区新质生产力!
增材制造,也就是我们俗称的3D打印技术,被誉为引领“第三次工业革命”的关键技术之一。而其中,金属高性能增材制造技术,更是被业内视为增材制造领域高难度...[阅读全文]
2024-08-08 09:07:45 人气:3713
10万㎡山姆会员店开工建设!明年开业→
据最新消息,广州市荔湾区山姆会员店建设迎来重大进展。项目主建筑群所在地块已经被围蔽,施工机械和人员已经进场...[阅读全文]
2024-08-07 11:11:24 人气:3856
佛山首座V2G超充站南海建成投产!
新能源汽车开进去,谷时“充电”峰时“卖电”赚差价。8月5日,位于南海区桂城街道行政服务中心的佛山首座V2G超充站南海建成投产...[阅读全文]
2024-08-07 10:25:42 人气:3562
佛山市个人住房公积金贷款利率下调!
佛山市住房公积金管理中心发布通知称,根据《中国人民银行关于下调个人住房公积金贷款利率的通知》要求,自2024年5月18日起,下调个人住房公积金贷款利率0.25个百分点...[阅读全文]
2024-05-20 09:41:59 人气:18840
佛山住房公积金提取有新变化→
为进一步整合民生服务资源,加快推进民生用卡服务集成融合,佛山市住房公积金管理中心增加“佛山市社会保障卡”作为住房公积金提取划账银行账户...[阅读全文]
2023-11-02 11:26:54 人气:35288
佛山住房公积金新政8月起实施
据佛山市住房公积金管理中心消息,《佛山市住房公积金管理中心关于阶段性提高个人住房公积金贷款额度的通知》将于8月1日起实施...[阅读全文]
2023-07-25 14:59:21 人气:37391
在外市缴存公积金,这样也能申请贷款!
登录佛山市住房公积金管理中心网站【个人网上办事大厅(入口)】→主借款人登录→【我要办理】→【异地缴存明细申报】...[阅读全文]
2023-07-04 12:25:37 人气:38741
租房提取公积金有变化!7月1日起,最高可提取超6万元!
根据《佛山市住房公积金管理中心关于调整佛山市提取住房公积金支付房租有关事项的通知》(佛房金管〔2023〕29号),现将佛山市2023年度...[阅读全文]
2023-06-30 08:08:22 人气:38930
佛山公积金贷款上限拟提至50万/人,夫妻最高可贷100万
佛山市住房公积金管理中心发布《关于阶段性提高个人住房公积金贷款额度的通知(征求意见稿)》。其中提出,缴存职工个人申请的...[阅读全文]
2023-06-28 15:09:15 人气:35656
7月起多孩家庭住房公积金额度更高!提取额度上调好消息!
为贯彻落实党中央“租购并举”的决策部署,支持职工合理住房需求,根据《住房公积金管理条例》有关规定以及《住房城乡建设部 财政部 人民银行关于放宽提取住房公积金支付房租条件的通知》...[阅读全文]
2023-06-26 01:12:36 人气:38119
佛山职工租房提取额度上调!下月起公积金有新变化
职工在本市连续足额缴存住房公积金满3个月,本人及配偶在本市无自有住房且租赁住房的,可提取夫妻双方住房公积金支付房租...[阅读全文]
2023-06-16 10:06:06 人气:39963
住房公积金最新相关问题解答
在本市连续足额缴存住房公积金满3个月”是指职工在本市开设账户满3个月且已连续足额缴存住房公积金满3个月...[阅读全文]
2023-06-02 09:05:55 人气:40987
公积金提取额度上调,可按月提!多孩家庭额度更高!
职工在本市连续足额缴存住房公积金满3个月,本人及配偶在本市无自有住房且租赁住房的,可提取夫妻双方住房公积金支付房租...[阅读全文]
2023-06-02 08:59:27 人气:39471
佛山人才,租房有补贴!别忘了复核→
您此前已领取过租房补贴,但当前工作单位与资格申请时不一致,发生过同区工作单位变更,此时您应先完成【同区变更单位申请】后...[阅读全文]
2024-07-06 07:43:33 人气:29202
禅城区祖庙街道上门提供养老待遇资格认证服务
在祖庙街道行政服务中心工作人员的耐心服务和指导下,通过智能手机人脸识别等操作或现场收件等形式,60多名老人顺利完成了养老待遇资格认证...[阅读全文]
2024-03-31 08:42:27 人气:26673
3月21日开放参保!2024年“健康·佛医保”来啦
连续参保四年、三年或者两年无理赔的,医保目录内个人负担费用补偿、医保目录外个人自费费用补偿起付线分别下调...[阅读全文]
2024-03-19 14:57:59 人气:16819
一次申报、待遇直享!工伤保险“多件事一次办”全面升级
在佛山市社会保险基金管理局、市政务服务数据管理局、市行政服务中心的指导下,南海区作为争先示范区,从职工办事的难点堵点出发...[阅读全文]
2024-01-16 09:47:33 人气:31789
佛山新市民在支付宝办理居住证等业务,可领取专属医疗保险!
符合相关条件的新市民通过支付宝“佛山新市民服务通”在线办理相关业务,专享医疗保险投保后前两个月免费体验,包含好医保·门诊险产品以及好医保·长期医疗(0免赔)产品...[阅读全文]
2024-01-09 10:43:45 人气:30639
禅城社保推行“智能语音客服” 实现“政策找人”精准高效
养老保险待遇核定、养老资格认证,关系着养老待遇能否按时发放,是退休长者最为关切的事情。为满足群众需求...[阅读全文]
2023-12-30 11:21:11 人气:32897
佛山南海在全市首推!港澳居民可“掌上办”居民医保
据南海区政务服务数据管理局消息,南海在全市首推港澳居民参加城乡居民基本医疗保险“掌上办”,在南海生活的港澳人员可通过线上操作...[阅读全文]
2023-12-08 10:25:50 人气:21025
跨省异地看病怎么走医保,领你全流程办理→
推出“高效办成一件事”系列服务,助力提升办事便利和效率。今天推出“高效办成一件事”第1期:跨省就医直接结算...[阅读全文]
2023-12-05 11:12:02 人气:20225
佛山医保新规出台!事关住院、大病保险→
《佛山市基本医疗保险住院管理办法》按照“分类保障、统一管理,优化待遇、保障权益,提升服务、完善细节”的原则,对待遇和管理进行全面优化提升...[阅读全文]
2023-12-05 11:10:59 人气:18080
2024年度佛山居民医保申报开始啦!
为深入贯彻落实习近平总书记关于医疗保障事业的重要指示批示和重要讲话精神,提升居民医保参保率...[阅读全文]
2023-11-04 10:54:57 人气:15249
佛山实施新政后,居住半年以上就能入户!
本市持自有合法产权住宅房屋的非本市户籍人员,可以在房屋所在地申请入户,共同居住生活的配偶、未成年子女可以随迁...[阅读全文]
2024-07-11 07:45:23 人气:27317
佛山户籍新政实施首月,申请人数升升升
佛山市发布了《佛山市人民政府办公室关于稳定居住就业入户事项调整的通知》(佛府办〔2024〕7号),自发布之日起施行...[阅读全文]
2024-06-28 07:57:44 人气:30417
佛山迎来新市民入户高峰
自5月13日佛山开始实施稳定居住就业入户新政以来,新市民入户申请积极性爆棚,佛山不少行政服务中心预约爆满。数据显示...[阅读全文]
2024-05-17 14:58:43 人气:17155
佛山入户新政解答:持有公寓可以入户吗?在哪办理?
从5月13日开始就可以申请办理。线上请到“粤居码”微信小程序申请(选择“其他户籍业务”—“市外迁入”—“稳定居住就业”)...[阅读全文]
2024-05-16 08:31:46 人气:16655
南海桂城新市民积分入户申请须知→
具有大学本科以上学历或者中级及以上专业技术资格且年龄在50周岁以下的,不受1年社保限制,申请时上1个自然月起在我市缴纳社会保险费即可按照...[阅读全文]
2024-05-13 09:47:07 人气:16529
佛山市孩子入学,入户要趁早!盘点入户方式→
在我市合法稳定就业满3年(连续缴纳社会保险满3年,或连续经商满3年,可互补叠加),并有合法稳定住所(含租赁)的人员,本人及其共同居住生活的配偶...[阅读全文]
2024-02-29 08:26:15 人气:17748
“佛山新市民积分计算器”帮你一键估算积分
本系统结果仅供参考,真实结果需前往佛山新市民通提交资料申请。本系统暂时只收录了全市积分,各区的加分项请参考区政策文件。...[阅读全文]
2023-12-31 10:52:27 人气:22018
佛山积分新标准发布!落户更容易!
在佛山办理居住证(暂住证)累计每满1年积20分,最高可积240分;在佛山参加社会保险的(职工基本养老保险、职工基本医疗保险...[阅读全文]
2023-12-28 16:01:46 人气:21298
佛山新市民:居住证一年要签注一次!这样操作1分钟完成续签
近日,家住高明区荷城街道的区女士欲为其丈夫代办居住证续签,但却被告知该业务不可代办。区女士的丈夫正在外地,又赶上居住证即将到期...[阅读全文]
2023-12-04 09:42:17 人气:20986
佛山市完善积分制服务管理制度 帮助更多新市民落户佛山融入佛山
指出积分制服务管理制度实施以来,较好满足了新市民入户需求,保障了新市民随迁子女平等接受义务教育权利,是我市入户政策和入学政策的有益补充...[阅读全文]
2023-12-01 11:17:02 人气:17957
佛山中小学寒暑假时间这样安排!2024-2025学年校历出炉!
本学年即将进入尾声全市普通中小学校将于7月14日开始放暑假,下学期什么时候开学?新学年的学习生活如何安排? 新校历出炉啦...[阅读全文]
2024-08-26 08:57:24 人气:6411
广东省中小学学费、住宿费!征求意见→
广东省发展改革委官网发布了《关于进一步规范我省中小学教育收费管理的通知(征求意见稿)》(以下简称《通知》),向社会公众公开征求意见...[阅读全文]
2024-08-22 10:18:55 人气:1408
全国航空特色学校,佛山+1!
2024中国航空科普大会暨第八届全国青少年无人机大赛在重庆市举行。大会期间举行了全国航空特色学校授牌仪式...[阅读全文]
2024-08-21 15:12:43 人气:2463
佛山市季华中学与石门中学“牵手”!资源共享+联合培养!
佛山市季华中学与南海区石门中学深度合作共建签约仪式举行。会上成立“南海区石门中学-佛山市季华中学深度合作教育共同体”,未来两校将在部门共建...[阅读全文]
2024-08-21 09:23:18 人气:2705
育人摇篮:佛山市顺德区勒流东风小学
东风小学始经过多年的发展与变迁,学校不断壮大,在教育教学方面取得了显著的成绩。学校秉承着“以人为本,全面发展”的办学理念...[阅读全文]
2024-08-21 08:45:24 人气:2395
空军暑期招飞体验活动招募中
近日,空军招飞局将在全国多个城市同步启动2024年招飞体验活动,为广大青少年接触认知招飞、激发飞行热情、感受空天文化搭建平台...[阅读全文]
2024-08-17 08:27:15 人气:3053
2024年顺德陈村镇公办幼儿园第三轮招生方案及答疑→
年满3周岁,身心健康、适合集体生活,具有陈村镇户籍(入户时间为2024年8月19日前,含8月19日)...[阅读全文]
2024-08-15 10:02:51 人气:3831
佛山市顺德区勒流新球初级中学:培育未来的知识殿堂
学校地理位置优越,校园环境优美宜人。绿树成荫的校道,宽敞整洁的操场,以及现代化的教学楼,共同构成了一个舒适的学习环境...[阅读全文]
2024-08-14 15:52:31 人气:3936
佛山市顺德区勒流小学:卓越教育的摇篮
学校坐落于美丽的勒流镇,校园占地面积广阔,建筑布局合理。校园环境优美,绿树成荫,花草繁盛,为学生提供了一个清新宜人的学习和成长空间...[阅读全文]
2024-08-14 15:51:28 人气:3597
佛山市顺德区勒流前进小学:奋进中的教育先锋
前进小学位于勒流镇的核心区域,交通便利,周边环境宁静而优美。学校占地面积宽敞,校园建筑设计独特,融合了现代与传统元素...[阅读全文]
2024-08-14 15:50:45 人气:3104
名师亲授,动手体验,感受非遗剪纸魅力!报名→
剪纸,中国非物质文化遗产的瑰宝,以剪刀为笔,红纸为媒,绘就千年文化传承。这门艺术,不仅承载着丰富的民俗寓意...[阅读全文]
2024-08-20 17:30:13 人气:15814
首届佛山水上关帝庙庙会7月28日开锣!
“水上有关帝 人人好架势——佛山水上关帝庙庙会”将于7月28日开幕。作为水上关帝庙重建开放后的首届庙会,该活动将依托水上关帝庙这一载体...[阅读全文]
2024-07-25 09:22:58 人气:22301
书院文化展、状元巡游、打卡体验,今天这场活动文化魅力值拉满!
高明区举办书院文化展暨盛世文昌·状元文化节,现场通过文化体验、景点打卡的方式,感受高明千年文脉的文化魅力。区委副书记、组织部部长...[阅读全文]
2024-05-22 10:29:38 人气:12889
“顺德鱼生”获全省首张餐饮行业湾区认证
近日,由广东捞德顺餐饮管理有限公司(容桂店)出品的“淡水鱼‘顺德鱼生’”获颁《湾区认证证书》,这是全省首张餐饮行业《湾区认证证书》...[阅读全文]
2024-05-10 14:14:47 人气:13903
佛山高明区明城村民夜校推出舞狮文化传承课
在明城镇村民夜校课堂上,一群对舞狮文化怀揣浓厚兴趣的市民沉浸在舞狮的欢乐之中。他们跟着老师的示范,探寻舞狮技艺的奥秘...[阅读全文]
2024-04-27 14:29:47 人气:16155
高明濑粉制作技艺入选市级非遗项目
佛山市人民政府正式公布了第八批市级非物质文化遗产代表性项目名录,高明区“高明濑粉制作技艺”成功入选。至此,高明区共有市级非遗代表性项目9项...[阅读全文]
2024-04-16 14:47:47 人气:18950
佛山祖庙2024年庙会4月11日~14日举行
4月11日~14日,为期四天的2024佛山祖庙庙会(“三月三”北帝诞)将在佛山市祖庙博物馆举办,包括春祭祈福、北帝出巡、酬神演戏...[阅读全文]
2024-04-09 09:27:59 人气:19697
佛山新增13项市级非遗项目
近日,市政府办公室公布佛山市第八批市级非物质文化遗产代表性项目名录,其中,咸水歌(顺德)、太极拳、牛皮鼓制作技艺(佛山)...[阅读全文]
2024-03-21 20:09:13 人气:20404
在行走中品味千年陶都新韵
时代中国总冠名特约“美丽佛山 一路向前”——2024佛山50公里徒步活动即将来临,你是否已在搜索沿途的风景?禅城线第六段徒步亮点已为你备好...[阅读全文]
2024-03-21 15:39:56 人气:15585
佛山禅城民俗活动朱紫街 解锁新玩法
岭南年俗欢乐节之“游朱紫·大红大紫”系列活动正式启动,市民游客相约朱紫街,共庆民俗盛事,共期美好生活。...[阅读全文]
2024-03-13 09:22:20 人气:17507
佛山高明将再添一个登高休闲好去处!正式动工!
竹园社区环山健身步道建设项目位于高明中心城区黄翁山,项目主要内容包括:建设步道总长度3284米、建登山口阶梯及登山路径、水上栈道,安装路灯...[阅读全文]
2024-08-26 09:35:15 人气:1846
广东新增5家国家一级博物馆!这个在佛山!
国家文物局、中国博协公布了第五批全国博物馆评估定级全部名单,广东省新增国家一级博物馆5家,国家二级博物馆21家...[阅读全文]
2024-08-26 08:47:31 人气:2224
龙江人民公园:顺德的绿色明珠
园内景观丰富多样,绿树成荫,花草繁盛。有高大挺拔的乔木,也有修剪整齐的灌木丛,还有五彩斑斓的花坛...[阅读全文]
2024-08-22 10:48:52 人气:2591
琴湖湿地公园:顺德的生态绿洲
琴湖湿地公园拥有广袤的水域和多样的湿地生态系统。湖水清澈,水草丰茂,为众多水生动植物提供了理想的栖息地。这里是鸟类的天堂...[阅读全文]
2024-08-22 10:36:28 人气:2489
黎湖湿地公园:顺德的自然瑰宝
黎湖湿地公园拥有大片的湿地,水域开阔,波光粼粼。湿地中生长着丰富的水生植物,如芦苇、菖蒲、荷花等,它们随风摇曳...[阅读全文]
2024-08-22 10:35:34 人气:1943
魅力之域:佛山市顺德区东风文化广场
东风文化广场占地面积广阔,设计独具匠心。广场中心是一片开阔的绿地,四季绿草如茵,花卉争奇斗艳,为人们带来清新与愉悦...[阅读全文]
2024-08-21 08:43:41 人气:1683
禅城祖庙博物馆获国家级荣誉!夜游走起→
由中国文物报社、中华文明研学旅游联盟主办的2023全国文化遗产旅游案例和线路宣传展示活动,正式发布100项文化遗产旅游案例和50条文化遗产旅游线路...[阅读全文]
2024-08-20 17:33:42 人气:2012
顺德大同乐园:欢乐与梦想的缤纷世界
在佛山市顺德区,有一处充满欢乐与惊喜的乐园——大同乐园。它宛如一颗璀璨的明珠,镶嵌在这片繁华的土地上...[阅读全文]
2024-08-15 15:18:01 人气:3106
顺德树林公园:自然与宁静的绿色港湾
树林公园占地面积广阔,拥有丰富多样的植被。踏入公园,首先映入眼帘的是郁郁葱葱的树林,高大的乔木如卫士般挺立...[阅读全文]
2024-08-15 15:13:10 人气:2251
佛山这些博物馆开放夜游,带娃走起
当夜幕降临、华灯初上,你踏入这座充满金融特色元素的博物馆,仿佛穿越时空,与文物进行一场跨时代的对话。这里的每一件展品...[阅读全文]
2024-08-14 15:42:06 人气:2261
品质之选:佛山市顺德区亿湖烟酒店
亿湖烟酒店堪称丰富多样。香烟品牌涵盖了国内众多知名品牌以及一些特色地方品牌,能够满足不同消费者的需求...[阅读全文]
2024-08-21 08:38:30 人气:20742
舒适之选——佛山万盛宾馆
佛山万盛宾馆位于佛山市顺德区繁华的商业地段,交通便利,周边配套设施齐全,是您旅行、商务出行的理想下榻之地...[阅读全文]
2024-08-20 15:21:18 人气:20111
奢华与舒适的典范——佛山市顺德区万里来大酒店
酒店坐落于顺德区的核心地段,交通极为便利。无论是前往繁华的商业中心、热门的旅游景点,还是重要的交通枢纽,都能轻松抵达。周边配套设施齐全...[阅读全文]
2024-08-20 15:14:29 人气:21857
温馨逸家,顺德勒流的舒适港湾
佛山市顺德区逸家公寓(顺德勒流店)是您在顺德勒流的理想住宿选择,这里为您提供温馨、便捷和舒适的居住体验...[阅读全文]
2024-08-20 15:11:27 人气:19930
品质之选——佛山市顺德区 7 天优品酒店(顺德勒流店)
佛山市顺德区 7 天优品酒店(顺德勒流店)位于顺德勒流的核心区域,交通便捷,是您出行的理想住宿选择...[阅读全文]
2024-08-20 15:01:16 人气:19967
舒适之居——佛山市顺德区佛山俊王宾馆
宾馆地理位置优越,交通便利。周边有多条公交线路,方便您前往顺德区的各个景点和商业中心。同时,附近还有众多餐厅、商场和娱乐场所...[阅读全文]
2024-08-20 14:58:53 人气:20023
精致体验,尽在佛山侨安酒店
酒店地理位置优越,交通十分便利。周边有多条公交线路,距离最近的地铁站仅数分钟车程,方便您前往城市的各个角落...[阅读全文]
2024-08-20 14:55:01 人气:19871
佛山御泉湾酒店(顺德勒流店):舒适与奢华的邂逅
佛山御泉湾酒店(顺德勒流店)位于佛山市顺德区,是一家集豪华住宿、精致餐饮、休闲娱乐和贴心服务于一体的高端酒店...[阅读全文]
2024-08-16 16:12:41 人气:7249
佛山帝庭酒店:顺德的尊贵休憩之所
帝庭酒店的客房设计精致典雅,每一间都精心布置,营造出温馨而舒适的居住氛围。房间宽敞明亮,装饰风格简约大方...[阅读全文]
2024-08-16 16:10:39 人气:7424
佛山勒水公馆酒店——顺德的优雅之选
酒店地理位置优越,交通十分便利。周边配套设施齐全,临近商业中心、旅游景点和交通枢纽,无论是商务出行还是休闲旅游...[阅读全文]
2024-08-09 16:27:36 人气:4430
佛山市一附属乐平医院血液净化中心揭牌启用
“血液净化中心开始建设的时候我就已经留意到了,得知今天正式开科我第一时间就过来了。感觉中心的环境好、设备新,宽敞舒适,最重要是离家近...[阅读全文]
2024-08-21 14:58:51 人气:3633
禅城南庄医院开设儿科夜诊啦!
为儿科常见病、多发病提供优质精准的诊疗服务,尤其是上呼吸道感染、疱疹性咽峡炎、支气管炎、肺炎、支气管哮喘等呼吸道疾病...[阅读全文]
2024-08-21 09:31:34 人气:3460
三水乐平医院多学科专家联合义诊,为儿童健康成长保驾护航
乐平医院举行“天使之旅•生长发育专家基层公益行 ”暨医师节大型义诊活动,由佛山市第一人民医院联合附属乐平医院十多名专家组成的义诊专家团队为...[阅读全文]
2024-08-17 09:24:54 人气:3831
广州中医药大学顺德医院附属勒流医院:守护顺德健康的中坚力量
医院地理位置优越,交通便利,为周边居民提供了便捷的医疗服务。医院建筑规模较大,科室设置齐全,涵盖了内科、外科、妇产科、儿科...[阅读全文]
2024-08-16 16:16:40 人气:3737
CT界的“航母”!精准诊断的利器落户高明区人民医院!
高明区人民医院新购置了超高端256排512层螺旋CT和3.0T磁共振,该设备是目前业界最高端的CT和磁共振,以上设备现正进行安装调试以及技术人员培训工作...[阅读全文]
2024-08-16 09:08:36 人气:3922
顺德杏坛医院中医馆启用!
中医馆在杏坛镇委镇政府、各级主管部门的指导下,杏坛医院对中医科门诊(康复理疗区)进行重新规划,整合医院的中医资源,优化就医流程...[阅读全文]
2024-08-15 11:15:01 人气:3656
佛山市顺德区乐从水藤医院:守护健康的温暖港湾
水藤医院设有内科、外科、妇产科、儿科、口腔科、中医科、康复科等多个临床科室,能够满足患者多样化的医疗需求。...[阅读全文]
2024-08-08 10:29:29 人气:3505
三水乐平医院迎来首位透析患者,血液净化中心开科在即!
为进一步完善医院科室建设,提升医院综合服务能力,满足乐平及周边肾病患者血液透析医疗服务需求,经过前期高质量建设、验收,在佛山市第一人民医院肾脏中心专家的指导及大力支持下...[阅读全文]
2024-08-07 11:19:58 人气:3710
顺德容桂街道医养结合新进展!新增百张优质医养结合床位!
容桂街道举行2024年“医养结合”首批合作项目签约仪式,街道卫生健康办公室主任何健全,街道公共服务办公室主任蓝志军,以及容桂健共体...[阅读全文]
2024-08-07 09:55:15 人气:2979
三水南山镇卫生院(六和)牙科诊室开业啦
南山镇卫生院(六和)牙科诊室7月30日开业啦,有口腔、牙齿等问题困扰人士欢迎咨询,咨询人员及电话:邵医生18126279676...[阅读全文]
2024-08-01 10:57:13 人气:4276
佛山国三排放标准柴油货车限行区域有调整!9月1日起执行!
为有效降低高排放车辆污染,改善佛山市环境空气质量,依据《中华人民共和国大气污染防治法》《中华人民共和国道路交通安全法》...[阅读全文]
2024-08-26 16:16:03 人气:1423
所有粤E、Y、X车主速自查!
机动车有10次以上(含)道路交通违法行为记录拒不接受处理的,交警部门将依法扣留车辆、驾驶证、行驶证,直至车辆相关交通违法消除...[阅读全文]
2024-08-26 16:09:33 人气:1383
顺德多路段限时限行,这类车要注意了!
东以岭南大道为界,南以S5广台高速辅道为界,西以环镇西路为界,北以环镇北路、佛山大道、三乐路为界,每天6时至22时禁止中...[阅读全文]
2024-08-26 15:41:35 人气:1102
禅城G17、149公交线路进行优化!147公交线路将停止运营!
实施时间:2024年8月25日起;线路首末站调整为“万科城至岭南大道公交枢纽站(禅城区政府)”;运营时间调整为:6:30-22:00...[阅读全文]
2024-08-26 15:31:32 人气:1532
广东多条高速部分路段封路
为保障出行安全,封路期间车辆需从以下道路绕行:从化往清远方向车辆从上塘收费站出高速,经县道X285、城鳌大道中、城鳌大道西、前进路、聚丰北路...[阅读全文]
2024-08-26 15:10:45 人气:1050
狮桥路:顺德区的特色通途
狮桥路地理位置优越,它连接着顺德区的多个重要区域,是当地交通网络的重要组成部分。道路宽敞平整,车辆川流不息...[阅读全文]
2024-08-26 11:01:54 人气:980
龙高路:顺德的发展动脉
龙高路路面宽阔平坦,设计合理,有效地分流了区域内的交通流量。它不仅连接了顺德区内的多个镇街,还与周边地区的主要道路相互贯通...[阅读全文]
2024-08-26 10:57:06 人气:990
长丰路:顺德的活力走廊
长丰路路面宽敞且平整,道路标线清晰醒目,为车辆和行人提供了良好的通行条件。道路两旁的路灯排列整齐,夜晚时分...[阅读全文]
2024-08-26 10:54:46 人气:1157
沿江路:顺德的亲水景观大道
沿江路拥有绝佳的地理位置,一侧是缓缓流淌的江河,另一侧是错落有致的建筑和繁华的街区。道路宽敞平坦,路面状况良好,交通标识清晰...[阅读全文]
2024-08-26 10:40:21 人气:1016
新市民服务管理中心可以办理居住证业务了
为进一步加强新市民服务管理,向新市民提供更加优质、便捷、高效的政务服务,白坭镇新市民服务管理中心将增设新市民事务服务点,受理新市民相关政务业务...[阅读全文]
2024-08-21 15:03:49 人气:21173
顺德户政、不动产和商事登记业务办理量呈井喷式增长
当前,顺德区户政、不动产和商事登记业务办理需求呈现井喷式增长,据悉,顺德区、镇(街道)两级强联动,出实招、解民忧,通过加号源...[阅读全文]
2024-06-21 10:24:04 人气:11773
学生出入境业务办理有变化!
1.预约禅城、南海、高明、三水区专场服务的,可通过“广东出入境”微信公众号预约;2.预约顺德区专场服务的,可通过“顺德政务百事通”微信公众号预约...[阅读全文]
2024-06-13 09:46:08 人气:14379
佛山禅城区民政局大年三十正月十五都可办理婚姻登记
春节将至,有不少想趁农历新年和心爱之人喜结连理、完成“人生大事”的市民。大年三十当天可以进行婚姻登记吗?2月14日“情人节”正值春节假期...[阅读全文]
2024-01-26 10:30:02 人气:31253
禅城石湾镇街道便民服务中心揭牌启用
石湾镇街道便民服务中心近日揭牌启用,新大厅两层共4700平方米,开设55个综合服务窗口,承接社保、卫健、市监等11个职能部门400多个事项...[阅读全文]
2024-01-23 10:01:33 人气:35747
禅城高明三水开设出入境办证“学生专场”,周末也能办!
2024年1月7日、14日两个周日全天(8:30-12:00,14:00-17:30)。在禅城区就学的未满16周岁在校中小学生(学生户籍为本省及省外户籍,不含港澳台居民)。...[阅读全文]
2024-01-08 15:37:37 人气:35505
佛山三水区特定人员参加工伤保险工伤认定申请办事指南
从业单位应当在职工发生事故伤害或者被诊断、鉴定为职业病之日起30日内(不含事故当日),向从业单位所属镇街公共服务办公室负责工伤认定经办窗口提出工伤认定申请...[阅读全文]
2024-01-07 10:39:15 人气:35147
佛山三水区工伤认定申请事项办事指南
用人单位应当在职工发生事故伤害或者被诊断、鉴定为职业病之日起30日内(不含事故当日),向所属镇街公共服务办公室负责工伤认定经办窗口提出工伤认定申请...[阅读全文]
2024-01-07 10:24:36 人气:33171
佛山市禅城区石湾镇街道惠景协税站、玫瑰东协税站搬迁整合的公告
为打造标准化、规范化的纳税服务环境,更好的服务于广大企业和人民群众,优化街道营商环境,石湾镇街道惠景协税站...[阅读全文]
2023-12-19 16:06:13 人气:36061
佛山市禅城区石湾镇街道行政服务中心搬迁公告
为打造标准化、规范化、便利化的政务服务环境,更好的服务于广大企业和人民群众,优化我街道营商环境,佛山市禅城区石湾镇街道行政服务中心...[阅读全文]
2023-12-14 15:11:31 人气:35468
庄子素解 第二章 徐无鬼
徐无鬼因女商见魏武侯,武侯劳之曰:“先生病矣!苦于山林之劳,故乃肯见于寡人。”徐无鬼曰:“我则劳于君,君有何劳于我!君将盈耆欲...[阅读全文]
2023-02-09 09:38:10 人气:49870
庄子素解 第一章 庚桑楚
老聃之役有庚桑楚者,偏得老聃之道,以此居畏垒之山。其臣之画然知者去之,其妾之挈然仁者远之。拥仲之与居,鞅掌之为使。居三年,畏垒大壤...[阅读全文]
2023-02-08 10:52:56 人气:47250
庄子素解 第十五章 知北游
知北游于玄水之上,登隐弅之丘,而适遭无为谓焉。知谓无为谓曰:“予欲有问乎若:何思何虑则知道?何处何服则安道?何从何道则得道?...[阅读全文]
2023-02-07 08:44:53 人气:48279
庄子素解 第十四章 田子方
田子方侍坐于魏文侯,数称谿工。文侯曰:“谿工,子之师耶?”子方曰:“非也,无择之里人也;称道数当,故无择称之。”文侯曰:“然则子无师邪?...[阅读全文]
2023-02-06 09:41:31 人气:47571
庄子素解 第十三章 山木
【原文】庄子行于山中,见大木枝叶盛茂,伐木者止其旁而不取也。问其故,曰:“无所可用。”庄子曰:“此木以不材得终其天年。...[阅读全文]
2023-02-02 08:43:02 人气:47875
庄子素解 第十二章 达生
达生之情者,不务生之所无以为;达命之情者,不务知之所无奈何。养形必先之以物,物有余而形不养者有之矣;有生必先无离形...[阅读全文]
2023-01-31 09:26:23 人气:51520
[东方哲学] 一处不立 处处能立
一处不立 处处能立;亦即任何角度与立场都不立,任何角度与立场都能立;也即全然地、无条件地接纳与随机(缘)起用;云门禅三句:涵盖乾坤,截断众流,随波逐流...[阅读全文]
2022-06-08 08:31:38 人气:52561
获取深度世界真相信息的两种途径
人获取外部信息的最原始、最基础的方式就是感觉;感觉信息来源的最初端口就是感觉器官;感觉器官的阀域与自身承受力决定了人感知外部环境的上下极限...[阅读全文]
2022-06-08 08:26:00 人气:50487
物理学遇到意识素解(7)
如果一位值得信赖的朋友告诉你一些似乎可笑的事情,你会尝试着揣摩他或她可能的真实意思。值得信赖的物理学演示就告诉了我们某些看似荒谬的东西。因此,我们试图解释这些结果可能的真正意思。...[阅读全文]
2019-12-16 09:48:47 人气:39251
海外需求萎靡背后:美国进口全面收缩、欧盟现结构性变化
5月中国进出口商品总值为5011.91亿美元,同比下降6.2%。其中出口总值2834.99亿美元,同比下降7.5%;进口总值2176.92亿美元...[阅读全文]
2023-06-24 20:30:07 人气:33338
欧洲议会已批准通过《新电池法》,新能源卖家将面临更加严格的考验
近日,欧洲议会议员以 587 票赞成、9 票反对和 20 票弃权通过了与理事会达成的一项协议(针对在欧盟销售的所有类型电池的设计、生产和废物管理的新规定-《新电池法》)...[阅读全文]
2023-06-24 20:28:34 人气:19979
美国亚马逊的销售税和免税的州有哪些?
美国的销售税是美国州和地方政府对商品及劳务,按其销售价格的一定比例征收的一种税款,是在美国发生消费的时候,由消费者一方缴纳的税款...[阅读全文]
2023-06-24 20:27:41 人气:33359
Amazon 店铺代运营案例:家居类目
窗帘,浴帘的工厂,工厂OEM实力非常强,专注于传统外贸贴牌,国内天猫京东都有店,想要扩展海外渠道...[阅读全文]
2023-06-24 21:41:21 人气:22920
Amazon 店铺代运营案例:户外类目
效果:宏那运营团队进行账户诊断后,重新调整了广告,优化了产品线。进行2个月的调整后,销售额增长180%...[阅读全文]
2023-06-24 21:38:22 人气:22276
Amazon 店铺代运营案例:家居类目
吸尘器类目,宏那团队根据客户工厂优势,放弃竞争激烈的美国站点,选择切入日本站点,第三个月单品达到7W美金销售额...[阅读全文]
2023-06-24 21:36:20 人气:22429
Amazon 店铺代运营案例:饰品类目
目前效果:通过半年的测试留存,和铺货老链接的优化,日出单在平均700单左右,同比增长100%;由单SKU日均平均出单5-10单左右...[阅读全文]
2023-06-24 21:34:33 人气:13902
Amazon 店铺代运营案例:宠物类目
目前效果:运营人员一年内通过选品测试留存,现平均日销售额8000美金,每天单款SKU出单60个左右,SKU12个,月度销售额在30W美金+...[阅读全文]
2023-06-24 21:31:31 人气:10152
Amazon运营团队老师介绍:simon
有8年的亚马逊运营经验,为20+ 多个品牌工作过,其中包括类目 Top10的卖家。擅长运营广告...[阅读全文]
2023-06-24 21:16:54 人气:10451
Amazon运营团队老师介绍:Fanny
Fanny:7年亚马逊操盘经验,擅长广告,运营策略制定,并着手从0-1打造过多个百万级别的项目;统筹各个项目的开展计划...[阅读全文]
2023-06-24 21:11:52 人气:6718
卧室家居风水布局:打造舒适与和谐的睡眠环境
卧室作为我们日常休息和恢复精力的场所,其家居风水布局对于居住者的身心健康和家庭和谐有着不可忽视的影响。了解并遵循卧室的风水原则,可以为您打造一个舒适、和谐的睡眠环境...[阅读全文]
2024-02-20 09:46:18 人气:15712
客厅家居风水布局:营造和谐与繁荣的社交空间
客厅作为家庭的核心区域,是家人聚会、招待客人的重要场所。一个和谐的客厅家居风水布局,不仅可以提升居住者的生活品质,还能为家庭带来好运和繁荣。...[阅读全文]
2024-02-20 09:44:52 人气:17183
餐厅家居风水布局:打造美味与和谐的用餐环境
餐厅作为家庭中重要的功能区域,不仅是家人用餐的地方,也是与亲朋好友聚会交流的场所。一个好的餐厅家居风水布局,能够提升家庭成员的食欲,增强家庭和谐氛围...[阅读全文]
2024-02-20 09:43:33 人气:16360
卫生间家居风水布局:打造舒适与和谐的卫浴空间
卫生间作为家庭中私密且重要的功能区域,其家居风水布局对于家庭成员的身心健康和家庭和谐有着不可忽视的影响。一个好的卫生间家居风水布局,能够提升家庭成员的幸福感,增强家庭的正能量。...[阅读全文]
2024-02-20 09:39:02 人气:15330
为什么家居不宜挂太多红色装饰物?
健康平安人生,一定要认识和拥有3个贵人:西医(治标)、中医(治本)、易医(治根)。当西医不行就要找中医...[阅读全文]
2022-06-25 21:03:39 人气:66552
如何将一间旧厂房催旺吉运?
企业新入驻旧厂房,如何做到催旺吉运,达至丁财两旺的效果?这就需要风水的综合策划:大门口形象包装,出入口的八卦方位...[阅读全文]
2022-06-25 21:01:04 人气:70368
装修前规划风水,好处多多
现在越来越多的人认识科学风水的好处,看风水已经是很平常的事。在装修前,先邀请风水师前来勘察毛坯房环境...[阅读全文]
2022-06-25 20:58:23 人气:65269
三角形的办公室如何化解?
方正规整的办公室气场稳定,三角形或不规整的办公室气场混杂,卦位不全,锐气回冲,形成老总思维不定,判断能力减弱。将三角形地方加上屏风...[阅读全文]
2022-06-21 20:33:27 人气:67487
工厂机器为什么不能放在车间中心点
工厂老板由于对风水不熟悉,为了方便,将重型机器设备放在车间〈宅)中心。宅中心为太极点,玄空风水叫“五黄大煞”,只能静不能动,如遇某年的流年凶星飞临该位...[阅读全文]
2022-06-21 20:29:46 人气:64211
汽车以旧换新最新通知!补贴更高!
●对符合《汽车以旧换新补贴实施细则》规定,报废旧车并购买新车的个人消费者,补贴标准由购买新能源乘用车补1万元...[阅读全文]
2024-08-17 08:36:42 人气:16506
广东最新规定!事关电动车充电收费!
广东省发展改革委、广东省市场监管局发布《关于贯彻落实规范电动自行车充电收费行为的通知》(简称《通知》),明确提出电动自行车户外充电设施的充电电费和服务费应分别标示...[阅读全文]
2024-08-14 15:36:29 人气:7422
补贴2万元、8万元!这些车报废更新补贴有新标准!
在《汽车以旧换新补贴实施细则》(商消费函〔2024〕75号)基础上,个人消费者报废国三及以下排放标准燃油乘用车或2018年4月30日...[阅读全文]
2024-07-28 09:43:56 人气:16856
二手车交易陷阱多,小心被当作“二百五”!
2021年以来,桂城市场监管所共受理二手车相关消费投诉1023件、举报92件,且呈上升趋势,主要涉及车辆信息不透明、服务承诺不清晰...[阅读全文]
2024-07-24 08:52:37 人气:17331
这两种电动车上路注意了!
具有脚踏骑行功能,最高时速不超过25km/h,具有国家颁发的3C认证的,属于非机动车范畴,需要在登记服务点进行车牌登记,登记的是白底黑字的佛山牌照...[阅读全文]
2024-07-19 10:02:27 人气:17605
租车大惊喜!帝豪 EV450,3000 押金开启飞驰之旅!
帝豪EV450,押金3000提车,剩余1000可后补;1.租金每周三流水代扣,可跑全平台,不够扣则线下补缴;...[阅读全文]
2024-07-16 10:21:37 人气:11618
吉利枫叶 80V 全新车震撼登场!让你轻松租车到手!
吉利枫叶80V,全新车,全新车;总押金6000,可4000提车;一口价方案: (不限平台);可4000押金+首月剩余天数提车,剩余2000押金分4周,每周500;...[阅读全文]
2024-07-16 09:44:12 人气:7425
丰田、日产、本田、比亚迪…最高补贴5000元/台!三水推出购车补贴
2024年7月13日-10月7日期间,三水全区将有10家汽车销售企业推出购车补贴促消费活动,消费者购车最高可补贴5000元/台...[阅读全文]
2024-07-11 08:59:51 人气:7690
最新!即日召回72万辆汽车
自即日起,召回2008年3月5日至2016年9月29日期间生产的东风雪铁龙世嘉两厢、三厢汽车,共计710301辆...[阅读全文]
2024-07-09 08:39:18 人气:5136
领克07 EM-P通关托底后高空坠落挑战,以超标安全打造插混轿车安全新标准
日前,领克07 EM-P以全优成绩通过TOP Safety国内首次托底后高空坠落挑战。此次挑战由领克07 EM-P携手中汽信科举办...[阅读全文]
2024-06-29 06:58:32 人气:5778
家具盛宴!第 45 届国际龙家具展览会震撼启幕!
全球家具看顺德,顺德家具看龙江。家具产业是龙江的根基,也是龙江和顺德的亮丽名片。经过五十多年的发展...[阅读全文]
2024-03-17 09:55:30 人气:16639
佛山机场重建航站楼进度刷新!效果图曝光!
按照建设目标和设计规划,由中国联合航空出资建设的新航站楼预计在2024年上半年完成建设并投入使用...[阅读全文]
2023-12-25 09:23:04 人气:31373
佛山国家高新技术产业开发区
佛山高新技术产业开发区(以下简称“佛山高新区”)于1992年12月经国务院批准成立,是全国最早的53个国家高新区之一...[阅读全文]
2023-08-27 21:28:39 人气:11130
佛山意美家卫浴陶瓷世界
意美家,全称意美家卫浴陶瓷世界(Casa Ceramics&Sanitarywares Mall),位于广东省佛山市禅城区季华四路与雾岗路口交汇处,原名为“河宕陶瓷批发直销仓”...[阅读全文]
2023-08-27 21:26:18 人气:11108
澳大利亚技术移民移民
澳洲技术移民是为了引进海外人才,促进澳洲劳动力市场平衡和发展而推出的移民政策,不仅适用于国内有专业技能的技术人才,也适用于在澳留学生,且移民成本低...[阅读全文]
2022-07-07 22:07:38 人气:54796
加拿大BC省雇主担保移民
新政策自2015年1月1日起开始实施。新政后增加了SIRS打分系统,每月公布2次分数,达到此分数的要求的申请人将被移民局选中。因此只要你的职业在加拿大NOC职业列表或职业列表中...[阅读全文]
2022-07-07 22:03:09 人气:55198
美国eb3雇主担保移民
美国eb3雇主担保移民 Other works按照美国移民法,职业移民划分为五类。而EB-3就属于职业移民的第三优先。EB-3职业移民的第三优先类别包括熟练工人、学士学位持有人以及其它工人...[阅读全文]
2022-07-07 21:59:21 人气:53502
马来西亚永久居留(红卡)
PR是PermanentResident的英文缩写,中文是永久居留的意思。获得PR, 就是获得永久居留身份证。 马来西亚永久居留(红卡)是大马政府授予给外国人士的永久居留身份证...[阅读全文]
2022-07-07 21:41:23 人气:54896
勒流槎涌工业区:顺德的产业集聚地
槎涌工业区地理位置优越,交通网络发达。它紧邻主要交通干道,便于货物的运输和人员的流动,这为企业的发展提供了极大的便利...[阅读全文]
2024-08-26 11:07:01 人气:1130
创新驱动,产业腾飞——佛山市顺德区金冠产业园
佛山市顺德区金冠产业园,作为顺德地区产业发展的重要载体,以其卓越的地理位置、完善的配套设施和创新的发展理念...[阅读全文]
2024-08-26 10:06:01 人气:961
亚太国际木业城:佛山顺德的木业中枢
佛山市顺德区亚太国际木业城,作为华南地区木业行业的重要聚集地,在推动木业产业发展和区域经济繁荣方面发挥着关键作用...[阅读全文]
2024-08-26 10:01:50 人气:1007
金唯大厦:佛山市顺德区的璀璨地标
金唯大厦的设计独具匠心,其外观采用了现代化的建筑风格,线条流畅,造型简洁大气。大厦主体以高强度的玻璃幕墙和优质的金属材料构建,...[阅读全文]
2024-08-26 09:59:19 人气:1220
悦安居大厦:顺德区的魅力商务新地标
悦安居大厦的外观设计独具一格,采用了简洁流畅的线条和大面积的玻璃幕墙,使整个建筑在阳光下熠熠生辉,展现出时尚、大气的形象。...[阅读全文]
2024-08-26 09:55:38 人气:988
佛山市顺德区扒头工业区:产业发展的活力之地
佛山市顺德区扒头工业区,是顺德区重要的工业聚集地之一,在推动当地经济发展和产业升级方面发挥着关键作用...[阅读全文]
2024-08-26 09:41:16 人气:812
家具材料的璀璨明珠——佛山市顺德区亚洲国际家具材料交易中心
交易中心占地面积广阔,拥有众多的商铺和展示厅。这里汇聚了来自全国各地乃至全球的家具材料供应商,涵盖了丰富多样的材料品类...[阅读全文]
2024-08-24 15:27:36 人气:1679
创意无限——佛山市顺德区乐龙国际创意城
乐龙国际创意城占地面积广阔,规划布局合理。它分为多个功能区域,包括创意办公区、研发中心、展示区、仓储物流区等...[阅读全文]
2024-08-24 15:23:55 人气:1074
产业集聚之地——佛山市顺德区涌口工业区
涌口工业区位于顺德区的重要位置,交通十分便捷。周边有多条主要公路贯穿,连接着顺德区与周边城市,方便货物的运输和人员的流动...[阅读全文]
2024-08-24 15:15:07 人气:1217
龙江协兴购物中心:顺德的购物乐园
龙江协兴购物中心位于顺德区龙江镇的繁华地段,它以现代化的设计和宽敞舒适的购物环境吸引着众多消费者...[阅读全文]
2024-08-22 10:46:08 人气:3619
联二文化广场:顺德的活力舞台
广场的设计独具匠心,整体布局合理。中心区域是一个宽敞的露天舞台,经常举办各类文艺演出和庆祝活动。周围环绕着大片的绿地和花坛...[阅读全文]
2024-08-10 07:22:53 人气:5721
联三广场:顺德的魅力聚点
广场的布局精心规划,分为多个功能区域。中心是一个开阔的露天广场,可供举办大型活动和集会。周边设有休闲步道...[阅读全文]
2024-08-10 07:22:01 人气:5595
多源和购物广场:顺德的购物乐园
佛山市顺德区的多源和购物广场是一个综合性的商业地标,为当地居民和游客带来了丰富多彩的购物和娱乐体验...[阅读全文]
2024-08-08 11:15:23 人气:5076
佛山市顺德区水藤商业广场:繁华汇聚的购物休闲天堂
广场的建筑设计现代时尚,内部空间宽敞明亮,布局合理。一层主要是各类知名品牌的专卖店,涵盖了服装、鞋包、化妆品等...[阅读全文]
2024-08-06 16:41:13 人气:5136
佛山市顺德龙域商贸城:商业新地标,繁华新乐章
商贸城占地面积广阔,内部规划科学合理。拥有众多宽敞明亮的商铺,经营范围涵盖了服装、皮具、家居用品、电子产品、五金建材等多个品类...[阅读全文]
2024-08-06 16:40:09 人气:3869
繁华汇聚——佛山市顺德区华南商业广场
佛山市顺德区西村公园是一处充满魅力的休闲胜地,为当地居民和游客提供了丰富多彩的活动空间和优美的自然景观。 **一、公园位置与规模** 西村公园位于顺德区的西村,占地面积适中,周边环境宁静祥和。其地理位置优越,交通便利,方便居民前来游玩。...[阅读全文]
2024-08-03 07:49:43 人气:4442
佛山市顺德区 VTVO(沙滘大道店):时尚潮流的购物天堂
VTVO(沙滘大道店)位于顺德区繁华的沙滘大道,交通便捷,周边商业氛围浓厚。店铺外观设计时尚现代,内部装修精致,营造出舒适...[阅读全文]
2024-08-03 07:33:47 人气:2220
粤隆家具城:顺德的家具购物天堂
粤隆家具城规模宏大,拥有宽敞的展示区域和众多的店铺。其内部布局合理,分区明确,方便顾客轻松找到所需的家具品类...[阅读全文]
2024-07-30 15:09:29 人气:3803
龙江墟市:顺德的烟火繁华地
龙江墟市历史悠久,承载着当地数代人的记忆和情感。它通常在特定的日子热闹开市,吸引着四面八方的人们前来交易和购物...[阅读全文]
2024-08-26 11:15:39 人气:6076
太明市场:顺德的烟火人间
走进太明市场,首先映入眼帘的是琳琅满目的各类摊位。这里的商品种类丰富多样,应有尽有。新鲜的蔬菜和水果,色彩鲜艳,散发着诱人的香气...[阅读全文]
2024-08-16 16:19:50 人气:7793
顺德勒流勒北市场:烟火人间的生活画卷
佛山市顺德区勒流镇的勒北市场,是当地居民日常生活中不可或缺的一部分,也是充满烟火气息的热闹场所...[阅读全文]
2024-08-15 15:11:57 人气:3640
东方市场:顺德的繁华商贸之地
东方市场位于顺德区的核心地段,交通便利,周边公交线路密集,方便市民前来采购。市场占地面积较大,拥有宽敞的摊位和通道...[阅读全文]
2024-08-12 19:28:29 人气:7900
黄连新市场:顺德区的活力商贸中心
黄连新市场占地面积广阔,内部布局合理清晰。市场分为多个区域,包括新鲜蔬果区、肉类水产区、粮油副食区、日用百货区等...[阅读全文]
2024-08-10 07:27:00 人气:7869
上涌市场:顺德的烟火繁华之地
上涌市场地理位置优越,交通便利,周边居民众多。它不仅是一个购物场所,更是社区交流和生活的重要中心...[阅读全文]
2024-08-09 10:42:42 人气:4070
新明市场:顺德的市井生活乐园
这里的商品种类丰富,琳琅满目。新鲜的蔬菜瓜果,每日清晨从田间地头直运而来,色泽鲜艳,品质上乘;各类鲜肉水产,种类齐全,新鲜度高...[阅读全文]
2024-08-09 10:38:29 人气:7215
佛山市顺德区顺亿茂水藤农贸综合批发市场:繁华与便利的交汇之地
佛山市顺德区顺亿茂水藤农贸综合批发市场位于顺德区的核心地带,是一个集批发、零售、仓储、物流为一体的大型综合性农贸批发市场...[阅读全文]
2024-08-07 15:32:04 人气:8753
佛山市顺德区罗沙商业步行街:繁华与活力交织的魅力街区
这条步行街拥有独特的建筑风格,融合了现代与传统元素,街道宽敞整洁,两旁的店铺琳琅满目。从时尚的品牌服饰店...[阅读全文]
2024-08-06 16:42:10 人气:7852
佛山市顺德马滘市场:繁华市井中的生活画卷
马滘市场占地面积较大,布局合理,分区明确。一进入市场,首先映入眼帘的是蔬果区,这里的蔬菜水果琳琅满目...[阅读全文]
2024-08-06 16:08:42 人气:7462
佛山消委会:网络直播套路深,翡翠消费需谨慎!
秦女士浏览某购物网站时,发现某玉石直播间正在直播销售翡翠手镯,主播称该翡翠种水为冰种...[阅读全文]
2022-03-21 15:24:43 人气:65965
机器视觉人才供应链第一梯队:清远市万金目视科技有限公司
清远市万金目视科技有限公司,定位为机器视觉人才供应链第一供应商。首先,以基于机器视觉和深度学习的实战实训平台。为高职高专,大学,提供机器视觉实战实训的人才...[阅读全文]
2021-07-05 15:21:34 人气:99357
跨境电商脱口秀:炮哥刘智勇
炮哥的跨境电商六脉神剑理论、炮哥的跨境电商1357创业模型、炮哥的跨境电商行业快速传播方法论、炮哥的跨境电商合伙人模型...[阅读全文]
2021-07-03 20:33:52 人气:68721
建材家居短视频直播达人——陈宣平
建材家居短视频直播达人——陈宣平,2011年从事互联网行业,2012年进入建材行业媒体工作,主要负责新媒体事业部...[阅读全文]
2021-07-03 20:29:36 人气:93584
广东金麦福餐饮管理服务有限公司
广东金麦福餐饮管理服务有限公司有着多年来连锁经营、机关食堂承包、学校食堂承包、工厂食堂承包、厨房设计经验。致力于食堂承包经营管理...[阅读全文]
2021-07-03 20:25:31 人气:86248
颛孙宏鸽(净雨):书法艺术跨界探索与禅悟
颛孙宏鸽,法名净雨,圣贤名门之后裔,为颛孙子张第七十三代传人,祖籍山东省,中国著名作家、书画家,新闻工作者和社会活动者,公益热心人...[阅读全文]
2021-12-05 20:21:15 人气:71118







































































































































































































































