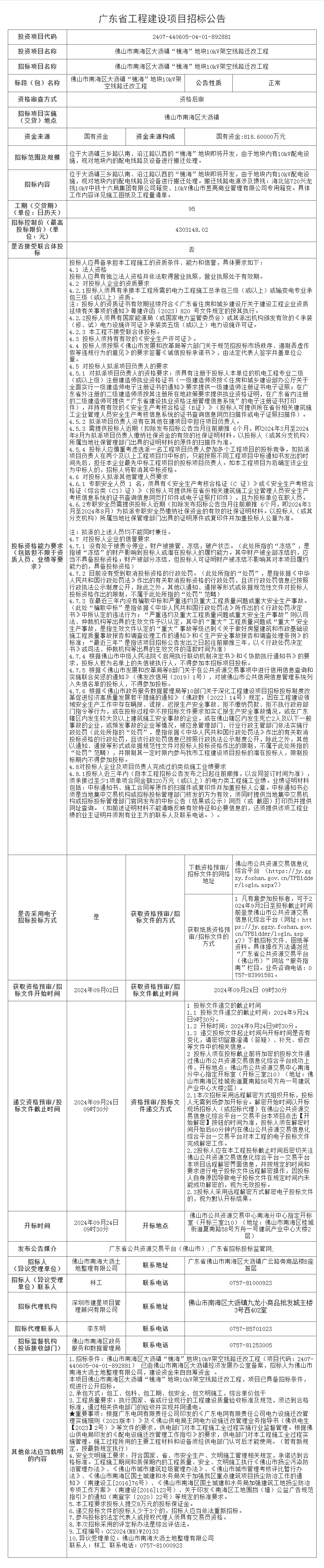
佛山五区公交校园线地图
9月2日
终于开学啦~
新的学期要有新气象
收好佛山交通这份
诚意满满的“开学礼”
——五区校园线
总有一条适合你!
▼▼▼
温馨提示
✔ 更详细的购票指引信息可点击 购票指引202408(校园线)查看
✔ 支付成功并不等于众筹成功,车票有对应的成行人数要求,需满足成行人数才会安排车辆。
✔线路成行开通根据购票人数而定,具体以实际运营为准!
广东创新打造好用实用易用的
“一河一策一图”
30多台无人机、拍摄360度环景图像,让每一条河流图像更直观、精准;
海洋潮汐顶托污染物向上游迁移,综合流量、潮速等精细制定应急举措;
河密桥多交通事故引发次生污染风险大,先行探索“一桥一策一图”;
河网密布、企业众多、经济活跃、人口密集……作为经济大省、环保大省,广东生态环境应急面临独有特点和挑战,广东省生态环境厅紧密结合经济、河流、交通等具体情况,突出实用好用要求,抓精抓实抓细“一河一策一图”工作,运用“以空间换时间”的环境应急理念,创新统筹推进集中式地表水饮用水水源地、跨省界断面、重点产业园区及其他重点环境风险源环境应急防控体系建设,高标准严要求推动“一河一策一图”落地见效。
精益求精
高标准推进“一河一策一图”
“我们分为8个工作组,配备了30多台无人机,到现场查看每一条河流,实地走访每一个环境应急空间设施,并拍摄360度环景图像,经过工具处理形成动态实景图。”广东省生态环境厅执法处负责人说,“为了让应急方案更加直观、精准,组织无人机拍摄立体拍摄,全方位体现周围环境,更加精准制定方案。”
同时,协调水利、交通等部门,清楚掌握河流水系走向、危化品运输道路等资料,采用现场核查与文件核查结合的方式,不断更新完善细节内容。“2022年,我们在深圳雁田水库现场勘察,发现一个水闸,去年还没有,我们立即补充到方案里。”
广东坚持以高标准推进“一河一策一图”工作,早在2021年8月,省生态环境厅就已向各地印发《广东省环境应急“南阳实践”工作方案(2021~2025年)》,工作人员走现场、做协调、强创新、保质量,高标准严要求编制“一河一策一图”方案。原计划完成120条河流“一河一策一图”实施工作,随着“一河一策一图”工作深入人心,各地根据本地环境风险源和敏感受体分布情况,进一步新增40条河流的“一河一策一图”工作。
在2021-2024年间,省生态环境厅充分运用“一河一策一图”成果,指导各地成功处置50起一般突发环境事件及1起较大突发环境事件。特别是在2024年应对茂名某市柴油罐车侧翻泄漏次生突发环境事件应急处置中,应急人员积极践行“一河一策一图”,第一时间关闭下游闸坝,为应急处置赢得时间,同时利用闸坝可调库容回蓄稀释,确保全部受污染河水得到妥善处置。今年8月,广东举行全省环境应急演练技能竞赛暨重点河流“一河一策一图”实战应用大演练比赛,让“一河一策一图”真正用起来、活起来。
因地制宜
创新性践行“一河一策一图”
广东入海河流多,受潮汐影响,突发污染事故中污染物随涨潮退潮在河道来回反复,甚至向上游迁移威胁上游水源地安全,怎么办?
在编撰“一河一策一图”方案时,广东沿海地市积极发挥主观能动性,充分考虑上游径流、海外潮流、风、浪、咸淡水混合等多重因素影响,将地方特色纳入到方案编制中,部署环境应急准备。
在实际推进重点河流“一河一策一图”工作中,广东因地制宜、因势利导,创新性践行符合广东实际的应急防范工作举措。针对部分计划列入“一河一策一图”工作但工业污染源变化,或风险不突出的河流,广东各地坚持“优化结构、动态调整”,主动调整为周边存在突发水环境事件敏感受体、环境风险企业、和流域环境风险情况明确河流。
风险前置
精准化布局“一园一策一图”
“我们观察到,企业有突发环境事件应急防控体系,河流流域有‘一河一策一图’环境风险处置工作方案,但有一个真空地带,那就是企业园区与流域之间还存在着风险漏洞。”广东省生态环境厅执法处介绍,“特别是化工园区,工业企业密集,污染物种类复杂,风险防控薄弱环节多,且防控难度大,如果无法有效拦截处置,极易对周边敏感水体造成影响。”
广东把化工园区作为风险防控与应急处置的突破口,参照相对成熟的流域“一河一策一图”工作经验,选择了26家省级化工园区,试点推进水环境应急“一园一策一图”建设工作。“一园一策一图”在范围上上接化工园区、下接“一河一策一图”工作方案,是对水系应急防控风险的前置,成为流域“一河一策一图”工作的有效补充。
为了画好“施工图”,相关工作人员找空间、定方案,通过现场走访化工园区每一家企业,收集排水口线路图,摸清污水走向,厘清化工园区排水与流域关系。同时,仔细勘察园区内部及下游水系应急空间设施情况,在环境风险基础设施调查、影响识别和突发环境事件模型模拟的基础上,制定个性化应急响应方案与图集,形成每个化工园区的“一园一策一图”方案。
先行先试
前沿性探索“一桥一策一图”
在岭南水乡佛山市,交通发达,跨河桥梁多,运输化工材料的车辆在桥梁发生交通事故,很可能快速引发河流污染。广东省生态环境厅指导佛山市前沿性探索“一桥一策一图”,不断深化“以空间换时间”理念的应用,围绕饮用水水源地保护识风险、出方案、建设施、强管理、畅机制,防范道路移动源环境风险。
佛山市生态环境局联合市交通运输局查阅资料、现场排查,梳理出67座跨越敏感水体的桥梁以及其他具备实施条件的跨河桥梁桥面,形成任务清单、制定行动方案,全面开展径流收集系统和事故应急池建设,推进应急设施管理信息化、智能化,实现远程监控、智能化报警、自动化排水及人工远程操控的智能工作场景。如今,佛山道路移动源风险防控建设初见成效,已成功预防2起危险化学品车辆交通事故次生突发环境事件。
今年5月,广东开展公路铁路水路地质灾害隐患拉网式大排查,集中整治省内重点流域危险化学品道路运输环境风险隐患。省生态环境厅吸收借鉴佛山有效防范道路移动源环境风险的经验做法,联合交通部门探索共建危险化学品道路运输环境安全管理工作机制,推广落实交通警示标志、防撞护栏、桥面径流水收集系统和应急池等环境保护设施建设,为持续加强集中式饮用水水源地环境保护,防范各类移动源环境风险做出有益探索。
微信
新浪微博
QQ空间
QQ好友
豆瓣
Facebook
Twitter






































































































































































































































