大湾区生态食品加工中心项目施工招标公告
时间:2024-09-02 人气:2772 来源:佛山市公共资源交易信息化综合平台 作者:
概述:大湾区生态食品加工中心项目 已由 佛山市顺德区发展和改革局 以 广东省企业投资项目备案证(项目代码2209-440606-04-01-219244) 批准(备案)建设......
(声明: 网站所收集的部分公开资料来源于互联网,转载的目的在于传递更多信息及用于网络分享,并不代表本站赞同其观点和对其真实性负责,也不构成任何其他建议。本站部分作品是由网友自主投稿和发布、编辑整理上传,对此类作品本站仅提供交流平台,不为其版权负责。如果您发现网站上有侵犯您的知识产权的作品,请与我们取得联系,我们会及时修改或删除。 )
下一条:
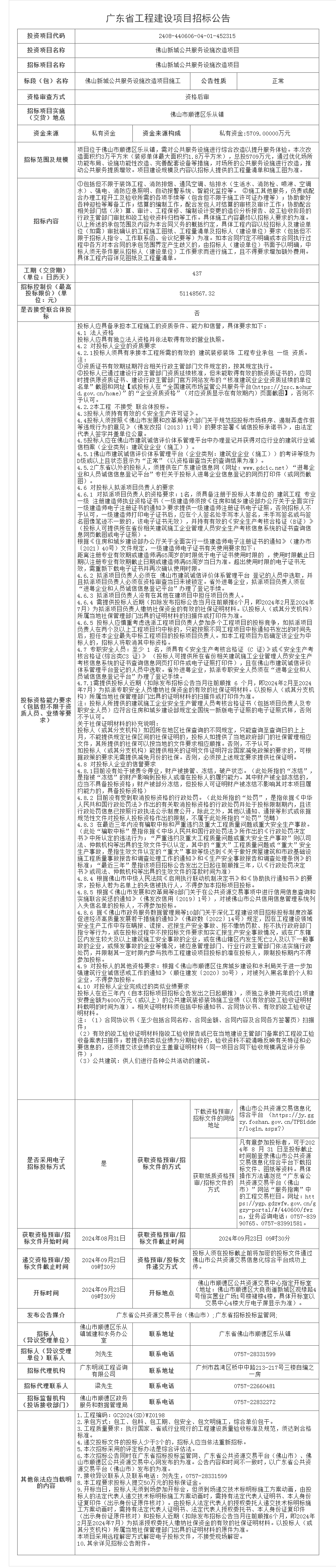
佛山新城公共服务设施改造项目施工招标公告
分享
微信
新浪微博
QQ空间
QQ好友
豆瓣
Facebook
Twitter
取消
资讯
招标
招聘
租售
美食
房产
展会
广佛
企业
积金
社保
户口
教育
特色
旅游
酒店
医疗
交通
办证
书院
代运营
风水
车辆
图片
移民
产业
综合体
市场
网红
画展
2024年广东文旅消费季惠民补贴活动第二轮抢券即将开始
为持续释放文化和旅游消费潜力,广东文旅消费季惠民补贴活动第二轮抢券时间已公布,分别为8月19日、8月26日、9月2日的上午9点...[阅读全文]
2024-09-02 09:25:53 人气:1720
南海区品牌公益项目启动,助力“南方眼谷”高质量发展!
南海区“侨爱心·光明行”品牌公益项目启动仪式在南海爱尔眼科医院举行,凝聚社会爱心力量,聚集眼健康产业创新资源,进一步为眼健康发展注入新的活力...[阅读全文]
2024-09-02 09:24:13 人气:1564
佛山“西甲”限时返场,非遗战鼓燃爆全场!
当晚,首场赛事由百森椰汁队对阵岑巩县腊猪脚队,从贵州远道而来的岑巩县一众足球爱好者驰骋绿茵,与刚刚结束的佛山“西甲”八强队伍百森椰汁队一较高下...[阅读全文]
2024-09-02 09:13:35 人气:1573
网红太空舱,南海丹灶造!落地即用!
在远离尘嚣、绿意盎然的丹灶劳边村里,藏着一个个外观酷似太空舱的诗意栖息营地,这里不仅是生活与科技完美融合的杰作,还是城市边缘的一片梦幻绿洲...[阅读全文]
2024-09-01 11:04:14 人气:2596
禅城张槎街道再掀爱国卫生运动新热潮
为进一步加大登革热防控力度,切实保障人民群众身体健康,8月31日上午,张槎街道召开登革热疫情防控工作会议,通报近期登革热疫情形势并传达上级会议精神...[阅读全文]
2024-09-01 10:39:53 人气:1690
高明荷城全力打造“三生融合”园中园
走进佛山照明高明生产基地,一幅生机勃勃的绿色画卷映入眼帘。宽敞整洁的道路直通远方,两旁绿意盎然,与不远处橙白蓝相间的厂房交织成一幅和谐的画面...[阅读全文]
2024-09-01 10:09:47 人气:2042
秋“艺”正浓(二)艺术培训班返场来袭!
我馆开展的秋“艺”正浓艺术培训班一经发布,学员们热情高涨,名额一抢而空!为了让大家有更丰富的文化体验,我们特别开启秋“艺”正浓(二)艺术培训班...[阅读全文]
2024-09-01 09:53:59 人气:1869
佛山高明更合超额完成这项整治任务
更合镇持续推进低效产业用地整治工作,迄今已完成11宗面积757.08亩,超额完成了今年既定任务。2022年至2024年...[阅读全文]
2024-09-01 09:37:52 人气:1728
佛山新质商业发展大会在禅举行!“万亿城央”携手,商圈连片发展!
佛山新质商业发展大会在禅城区召开。大会集结粤港澳大湾区、成渝经济圈、长株潭经济圈、长三角经济带等地区的企业代表、行业专家...[阅读全文]
2024-08-31 15:49:14 人气:1877
石头:书店要成为一座城市连接外界的桥梁
8月中旬,第二届佛山悦读节在中心城区岭南天地开幕,不仅为佛山市民带来了一场精彩纷呈的文化盛宴,也推动了全民阅读、书香城市建设...[阅读全文]
2024-08-31 15:47:52 人气:1919
粤港澳大湾区—佛山市南海区电力管廊(一期)项目—佛山220千伏北坡输变电线路配套电力管廊建设工程勘察设计(二次招标)招标
本项目新建电缆通道总长约3.48km,其中新建110kV四回路电缆通道长约1.47km,新建110kV双回路电缆通道长约1.67km,新建110kV单回电缆通道长约 0.34km...[阅读全文]
2024-09-02 14:49:52 人气:3064
佛山市禅城区建投恒福壹号项目住宅区二期7#8#楼公区、户内精装修及架空层挂砖工程招标公告
佛山市禅城区建投恒福壹号项目住宅区二期7#8#楼(即:营销编号为7座8座)公区、户内精装修及架空层挂砖工程施工设计图纸及工程量清单范围内的施工总承包...[阅读全文]
2024-09-02 14:48:38 人气:2173
三水区南山镇孖岗电排站以西网上拍卖出让
申请人应于2024年9月19日14时之前登录网上交易系统提交竞买申请,选择银行,获得随机保证金账号,并向此指定账号一次性足额交纳竞买保证金...[阅读全文]
2024-09-02 14:41:55 人气:1658
三水区白坭镇聚龙湾B区8号网上拍卖出让
有意参与竞买者可于2024年8月30日后登录网上交易系统下载TD2024(SS)WP0038地块的《佛山市三水区国有建设用地使用权网上拍卖出让文件》...[阅读全文]
2024-09-02 14:40:41 人气:2492
三水区白坭镇水都饮料基地南拓片区12号网上拍卖出让
本地块网上拍卖起始价为人民币伍仟壹佰柒拾陆万元(大写)(CNY51,760,000.00),增价幅度为人民币贰佰伍拾捌万元(大写)(CNY2,580,000.00)/次...[阅读全文]
2024-09-02 14:39:21 人气:1863
高明区杨和镇规划楠八路以东、规划楠九路以南招标公告
本宗地以“标准地”模式出让,建设项目需符合产业类型、固定资产总投资、税收标准等方面的要求。有关本宗地开发建设的具体...[阅读全文]
2024-09-02 14:37:47 人气:2539
佛山市禅城区文华路西侧、深宁路北侧网上挂牌出让
受佛山市自然资源局委托,本中心现采用网上挂牌方式出让以下地块的国有建设用地使用权,现将有关网上挂牌事项公告如下:...[阅读全文]
2024-09-02 11:25:49 人气:1202
顺德区龙江镇110千伏龙峰输变电站配套电缆管道建设工程——工程设计招标公告
本工程为佛山市110千伏龙峰输变电站配套电缆管道建设工程,项目总投资9978.88万元,主要包括以下两部分: (1)110kV南海至龙峰线路...[阅读全文]
2024-09-01 16:10:11 人气:1538
佛山市南海区西樵镇丝潮集项目招标公告
本项目是一个微改造工程,改造内容包括A1、A2、A3、A4栋,B1、B2栋,C1、C2、C3栋,D1栋,E1栋及电房与消防水池等13座建筑空间改造加固...[阅读全文]
2024-09-01 16:09:07 人气:1137
佛山市三水绿色环保项目科普展厅及参观通道多媒体软硬件设备采购招标公告
1、展厅多媒体软硬件安装调试(展厅、展厅中控机房、参观通道)。主要工作内容为:LED拼接屏、触摸一体机、互动设备、投影机、服务器主机、智能会议系统...[阅读全文]
2024-09-01 16:07:58 人气:1457
2024千灯湖青年戏剧节志愿者招募正式启动!
2024千灯湖青年戏剧节将于9月15日-28日在佛山南海桂城举办。在前方向我们招手的,将不仅是一场戏剧的盛会,是城市文化生活的派对...[阅读全文]
2024-09-02 09:09:20 人气:1617
南方医科大学顺德医院附属杏坛医院公开招聘49名非编工作人员
南方医科大学顺德医院附属杏坛医院位于杏坛镇南国西路338号,建筑面积近4万平方米,目前已发展成为一所集医疗、预防、教学、科研...[阅读全文]
2024-09-01 15:47:47 人气:1634
广东医科大学顺德妇女儿童医院面向社会公开招聘39名工作人员
广东医科大学顺德妇女儿童医院是集医疗、保健、科研、教学为一体的三级甲等妇幼保健院,是顺德区内首家获省卫健委批准开展人类辅助生殖(试管婴儿)技术的医院...[阅读全文]
2024-09-01 15:41:59 人气:1706
南方医科大学顺德医院公开招聘员工多名
南方医科大学顺德医院(佛山市顺德区第一人民医院)始创于1927年,是集医疗、教学、科研为一体的大型现代化三级甲等综合医院...[阅读全文]
2024-09-01 14:36:38 人气:1652
高明荷城街道公资办属下企业人员招聘考试面试公告来了
面试对象以发布的《2024年佛山市高明区荷城街道公资办属下企业人员招聘考试面试名单(第二批)》为准...[阅读全文]
2024-09-01 10:02:36 人气:1719
佛山南海区映月中学招聘教师2名
初中生物、体育合同制聘任教师各1名。2023届和2024届毕业的本科生或研究生;南海区内或区外在职教师。...[阅读全文]
2024-08-29 14:52:48 人气:1865
南海区公共卫生医院公开招聘合同制专业技术人员
根据工作需要,佛山市南海区公共卫生医院公开招聘合同制专业技术人员16名。自招聘公告发布之日起至岗位招聘额满为止。...[阅读全文]
2024-08-29 14:47:08 人气:1746
南海区第六人民医院现公开招聘合同制人员
为满足医院业务发展及人才队伍建设需要,南海区第六人民医院现公开招聘合同制人员16名,制定招聘公告如下:...[阅读全文]
2024-08-29 14:43:36 人气:1391
南海区人民医院公开招聘员工多名
因医院发展需要,现诚聘药学部静配中心助理护士(药士)2人、产科文员1人、基层胸痛中心分会文员1人、心脏医学中心文员1人...[阅读全文]
2024-08-29 14:37:00 人气:1418
南海区农业执法监察大队招聘兽医2名
根据工作需要,佛山市南海区农业执法监察大队拟通过公开招聘方式招聘屠宰检疫驻场兽医2名,现将有关事项公告如下:...[阅读全文]
2024-08-29 14:32:02 人气:1516
南海大沥镇广佛新干线盐步大道跨线桥西往东右侧立柱广告牌(面向东面)招标公告
竞得人应于每年1月31日前向出租人缴清当年度1至6月租金,并于每年7月31日前向出租人缴清当年度7至12月租金。租金每满一年在上一期租金基础上递增3%...[阅读全文]
2024-09-02 11:21:41 人气:3822
南海大沥镇中建博美五金城七路立柱广告牌租赁公告
竞投人通过网上交易系统提交的报价一经报出,不得撤回。在报价期间,竞投人可多次报价,首次报价不得低于起始价,每次加价的幅度不得小于交易方案规定的增价幅度...[阅读全文]
2024-09-02 11:18:22 人气:3521
南海大沥镇桂和路广三高速交汇处立柱广告牌租赁公告
租赁物移交竞得人之日起10日内,竞得人应向出租人缴清租赁物移交竞得人之日至当年度12月31日止的租金;此后,竞得人应于每年1月31日前向出租人缴清当年度1至6月租金...[阅读全文]
2024-09-02 11:14:48 人气:3285
南海丹灶镇南沙砂场项目租赁公告
使用范围:砂(沙)、石装卸搬运,只允许经营砂(沙)、石装卸堆放,不得经营海砂,不能改变功能作其他用途。该砂场不得转租、转让、转借、分租、抵押、担保等...[阅读全文]
2024-09-02 11:11:58 人气:3296
南海区丹灶商业172号等一批租赁公告
佛山市南海区丹灶镇公共资源交易所受佛山市南海丹灶资产管理有限公司的委托,现就丹灶商业172号等一批物业出租项目采用网上竞价方式进行租赁...[阅读全文]
2024-09-02 11:10:08 人气:2891
南海丹灶珍丰广场负一层(B1区)1113号等一批物业出租项目
佛山市南海区丹灶镇公共资源交易所受佛山市南海丹灶资产管理有限公司的委托,现就珍丰广场负一层(B1区)1113号等一批物业出租项目采用网上竞价方式进行租赁...[阅读全文]
2024-09-02 11:07:34 人气:1545
南海区狮山镇桃园东路广东中科微纳院南侧、华夏芯谷科技园以西地段网上挂牌出让
经佛山市人民政府批准,佛山市自然资源局决定委托佛山市公共资源交易中心南海分中心采用网上挂牌方式出让下列地块的国有建设用地使用权...[阅读全文]
2024-08-30 16:07:18 人气:1872
南海大沥镇横江镇南大街4号(自编:盐公房551号)租赁公告
租金采用先交付后使用的方式,承租人于每月10日前向招租人缴清当月租金。租赁期内,租金每满一年在上一期租金基础上递增3%。首月装修期的租金按成交价的75%计收...[阅读全文]
2024-08-30 15:52:38 人气:1709
南海大沥镇平地麦边桥西1号(自编:盐公房605号)租赁公告
竞投人通过网上交易系统提交的报价一经报出,不得撤回。在报价期间,竞投人可多次报价,首次报价不得低于起始价,每次加价的幅度不得小于交易方案规定的增价幅度...[阅读全文]
2024-08-30 15:50:08 人气:1732
南海大沥镇横江大道17号(自编:盐公房532号)等两项物业租赁公告
租金收取方式:租金采用先交付后使用的方式,承租人于每月10日前向招租人缴清当月租金。租赁期内,租金每满一年在上一期租金基础上递增3%。首月装修期的租金按成交价的75%计收...[阅读全文]
2024-08-30 15:47:33 人气:1571
顺德鱼皮角、干蒸、地道肠有团体标准了!
近日,由佛山市顺德区津津食品有限公司牵头,顺德职业技术学院、广东产品质量监督检验研究院、广东省农业科学院蚕业与农产品加工所...[阅读全文]
2024-08-15 11:19:34 人气:22321
2024顺德鱼生节有新动作!风味“八阵图”亮相!
2024顺德鱼生节新闻发布会在顺德区容桂街道龙悦湾酒家举行。来自政府、各镇街餐饮协会及企业代表近百人参与...[阅读全文]
2024-07-17 09:15:59 人气:25940
佛山河鲜地图上新 → 出发!
三水因为地处三江交汇处,得天独厚的地理环境使这里的河鲜凭借“鲜嫩爽滑”闯出一片天。嘉鱼、龙脷鱼、三黎鱼等不少特色鱼虾为三水所独有...[阅读全文]
2024-07-15 10:46:51 人气:29610
三水云东海推出“广府菜三水荷花宴”团体标准
三水区云东海街道办事处举办了“放心消费美食集聚区双承诺单位”颁牌仪式暨“广府菜三水荷花宴”团体标准推广会。当天,云东海街道向10家餐饮店颁发“放心消费美食集聚区双承诺单位”牌匾...[阅读全文]
2024-06-16 09:03:27 人气:10567
美狮美高梅“蜀道”再度荣获米其林一星荣誉 正宗成都四川菜匠艺 勇获业界权威认可
【2024年3月14日,澳门】美高梅欣然宣布,旗下位于美狮美高梅内的餐厅“蜀道”在最新公布的《香港澳门米其林指南2024》中,再度获评为米其林一星餐厅...[阅读全文]
2024-03-14 21:05:58 人气:27465
佛山柱侯酱:一道美食背后的传奇故事
柱侯酱是佛山地区的特产之一,其名字来源于创始人梁柱侯。在清朝嘉庆年间,梁柱侯最初在佛山祖庙摆摊卖牛杂,因其发明了柱候酱...[阅读全文]
2024-02-02 15:47:47 人气:13380
石湾鱼腐:金黄鲜嫩,香滑可口
石湾鱼腐是一道源自中国广东省佛山市石湾镇的传统名菜,其历史悠久,口感独特,被誉为“岭南第一锅”...[阅读全文]
2024-02-02 15:46:11 人气:14272
岭南蒸水饺:皮薄馅嫩,鲜香可口
岭南蒸水饺是一道色香味俱佳的传统小吃,以其皮薄馅嫩、鲜香可口而著名。岭南蒸水饺的馅料通常包括猪肉、韭菜...[阅读全文]
2024-02-02 15:45:18 人气:17057
佛山沙口笋:美味与健康的完美结合
佛山沙口笋是广东省著名的特产,以其独特的口感和品质而受到广泛欢迎。沙口笋的产地位于佛山市内的东平河和汾江河交界处,这里土壤肥沃...[阅读全文]
2024-02-02 15:44:00 人气:11821
佛山祖传浸猪腰:一道美味的历史传承
佛山祖传浸猪腰是一道具有地方特色的传统美食,以其独特的制作工艺和口感而著名。在佛山地区,很多人都喜爱这道美食...[阅读全文]
2024-02-02 15:43:07 人气:9534
新境誉华园:顺德的魅力家园
小区的地理位置十分优越,交通出行极为便利。周边道路宽敞通畅,临近多个公交站点,无论是日常通勤还是外出游玩...[阅读全文]
2024-09-02 10:46:47 人气:1665
新生活小区:顺德的温馨港湾
在配套设施方面,小区周边学校、幼儿园众多,为孩子们提供了优质的教育资源。附近还有大型超市、农贸市场和各类商业店铺,满足居民的日常生活购物需求...[阅读全文]
2024-09-02 10:41:37 人气:1795
大福名城尚府:顺德的品质人居典范
小区所处位置优越,交通便捷。周边道路网络发达,临近主要交通干道,方便居民驾车出行。同时,公共交通站点分布密集...[阅读全文]
2024-09-02 10:39:51 人气:1710
广鸿新村:顺德的温馨宜居之所
在配套设施方面,广鸿新村周边教育资源丰富,有幼儿园、小学等,孩子们能够就近接受良好的教育。小区附近还有菜市场、超市和各类小商铺...[阅读全文]
2024-09-02 10:38:59 人气:1675
涛汇领御花园:顺德的卓越生活领地
在配套设施方面,涛汇领御花园表现出色。周边教育资源丰富,从优质的幼儿园到知名的中小学,为孩子们提供了优质的教育选择。商业配套齐全...[阅读全文]
2024-09-02 10:36:56 人气:1668
顺汇园:顺德的温馨家园
顺汇园小区的地理位置优越,周边交通便利,临近多条主要道路和公交线路,方便居民出行。同时,周边配套设施齐全,有商场、超市、医院...[阅读全文]
2024-09-02 10:35:28 人气:1030
港龙滨江公园小区:顺德的理想栖居地
小区周边交通网络发达,紧邻城市主干道,公交线路丰富,出行便捷。同时,距离高速路口较近,方便居民自驾出行...[阅读全文]
2024-09-02 10:33:05 人气:1018
龙湖江与城:顺德的品质生活港湾
地理位置得天独厚,交通便捷畅达。周边道路网络完善,临近主要交通枢纽,无论是自驾出行还是公共交通,都能轻松抵达城市各处...[阅读全文]
2024-09-02 10:31:16 人气:982
远大建管帝景湾:顺德的尊荣府邸
帝景湾小区的地理位置极为优越,坐拥繁华的城市核心区域,周边商业繁荣,交通网络四通八达。多条公交线路在此交汇...[阅读全文]
2024-09-02 10:30:12 人气:1080
万科沁园:顺德的温馨家园典范
在周边配套方面,教育资源丰富,有多所优质的学校和幼儿园,为孩子们提供了良好的教育环境。同时,商业设施齐全...[阅读全文]
2024-09-02 10:28:55 人气:1202
大国重器引领潮流新体验!军事科技嘉年华全国巡展(佛山站)启幕在即!
“固国强军 空天逐梦”军事科技嘉年华全国巡展(佛山站)暨2024航空航天展(简称“2024佛山军事航天展”)将于2024年9月14日-10月7日在佛山潭洲国际会展中心举办...[阅读全文]
2024-08-22 10:06:55 人气:16860
全区域 全产业链”!第 46 届龙家具展和第 36 届亚洲国际家具材料博览会,家具人的超级盛宴!
备受业界瞩目的第 46 届国际龙家具展览会隆重开幕。诸如全球唯一全区域、全产业链、最具特色及顺德家具品牌共造、宇宙最强家具小镇之类...[阅读全文]
2024-08-20 10:34:54 人气:16587
全球家具看顺德!2024 年家具行业大事件,龙家展携全新 IP 来袭!
第46届国际龙家具展览会和第36届亚洲国际家具材料博览会将于2024年8月19日至22日举行,再度聚焦全球家具行业的目光.........[阅读全文]
2024-08-12 14:48:57 人气:21050
高明改革开放43周年展览,一场跨越43年的时空穿梭
高明改革开放43周年展览正式向公众开放。展览位于高明区档案馆一楼,全面生动地展现了高明从1981年恢复建制至今的奋斗历程和骄人成就...[阅读全文]
2024-08-05 09:36:47 人气:18385
广东金融高新区连续13年亮相“金交会”
第十三届中国(广州)国际金融交易·博览会(下称“金交会”)在广州举行,作为广东金融强省战略基础平台、广东唯一的省级金融后台基地...[阅读全文]
2024-06-26 18:57:13 人气:22099
第40届中国(佛山)国际陶瓷及卫浴博览交易会开幕
4月18日,第40届中国(佛山)国际陶瓷及卫浴博览交易会(以下简称“佛山陶博会”)在佛山国际会议展览中心展馆正式开幕...[阅读全文]
2024-04-21 09:43:37 人气:18065
第40届佛山陶博会设有三大展馆 超800家展商参展
4月18日至21日,第40届佛山陶博会将在中国陶瓷城、中国陶瓷卫浴总部、佛山国际会议展览中心三大展馆举办。本届陶博会有哪些精彩亮点?记者探营带你抢先看...[阅读全文]
2024-04-18 15:18:16 人气:17352
第135届广交会4月15日开幕!628家佛企参展!
第135届中国进出口商品交易会(广交会)将在广州举办。佛山市出口展参展企业数量达628家,展位数1896个,其中品牌展位637个,一般性展位1259个...[阅读全文]
2024-04-12 09:38:01 人气:19733
第二届中国国际(佛山)预制菜产业大会闭幕
第二届中国国际(佛山)预制菜产业大会闭幕。为期3天的大会现场观展约11万人次,网络点击率破亿,现场交易、合作签约超16亿元...[阅读全文]
2024-03-19 11:00:48 人气:8875
第二届中国国际(佛山)预制菜产业大会开幕
第二届中国国际(佛山)预制菜产业大会开幕,来自全球十多个国家(地区)客商,我国超20个省份、超千家预制菜全产业链企业以及超千家预制菜采购商等齐聚展会...[阅读全文]
2024-03-17 11:10:00 人气:8972
广州火车站大改造!引入6高铁、4城轨!
近日,《广州站站城产居一体化地区控规优化、越秀区瑶台村城市更新单元详细规划、白云区三元里村城市更新单元详细规划》由广州市规划委员会审议通过...[阅读全文]
2024-08-29 10:33:19 人气:4069
广州、深圳等8个城市各设立1家市内免税店
近日,财政部、商务部、文化和旅游部、海关总署、税务总局印发《关于完善市内免税店政策的通知》(以下简称《通知》),明确自2024年10月1日起...[阅读全文]
2024-08-29 09:14:58 人气:3718
广州地铁宣布:首次试点!涉30个车站
在充分考虑车站空间和安全出行的基础上,重点选取靠近商圈、景点和交通枢纽的站点,首批满足条件的30个试点站覆盖了14条线路...[阅读全文]
2024-08-27 09:41:50 人气:4433
下月起,广州公交票价有新变化!
广州市发展和改革委员会发布了《广州市发展和改革委员会关于优化调整我市公共汽车电车基础票价的通知》(以下简称《通知》),对广州公交基础票价机制进行了优化...[阅读全文]
2024-08-22 10:52:35 人气:5258
鼓励和引导高校师生参与这项志愿服务!
日前,中央社会工作部、教育部、司法部联合印发《关于加强高校法律援助志愿服务工作的意见》(以下简称《意见》),鼓励和引导高校师生参与法律援助志愿服务...[阅读全文]
2024-08-06 10:17:27 人气:4570
2024年广州市中小学生天文知识学习竞赛决赛顺利举办
小学组特别设置了“讲好中国人的月球探索故事”主题创意设计。参赛学生需根据活动主题,在一张A4大小的样纸上1小时内现场独立创作作品...[阅读全文]
2024-08-06 10:16:05 人气:6036
广州公安户政部门推出省外户籍人员居民身份证“自助办”服务
为方便省外户籍人员异地办理居民身份证,近日,广州公安户政部门推出省外户籍人员居民身份证“自助办”服务。年满16周岁以上且在广州市合法稳定就业...[阅读全文]
2024-07-31 08:51:56 人气:6227
挖掘“空间+时间” 市内一路口通行流量提升60%
中山八路—黄沙大道作为广州市中心城区联系桥中坦尾、芳村地区以及佛山南海区的主要通勤与过境节点,高峰交通出行需求非常大...[阅读全文]
2024-07-31 08:51:54 人气:6378
广州越秀区海上风电无人机巡检项目:推动海洋经济繁荣的崭新动力
越秀区规划和自然资源分局会同城市规划勘测设计研究院(越秀分院)共同前往珠海桂山海上风电场,对海上风电无人机巡检项目进行现场核验...[阅读全文]
2024-07-31 08:51:30 人气:5706
港科广教授领衔授课,南沙“干部夜校”开讲
日前,南沙区干部夜校“芯片与人工智能系列专题”第一讲开讲。活动邀请香港科技大学(广州)功能枢纽微电子学域创始主任...[阅读全文]
2024-07-31 08:51:28 人气:4833
北斗航天集团计划投资超百亿元,建设佛山大湾区时空大数据产业基地
佛山市人民政府、南海区人民政府与北斗航天卫星应用科技集团(以下简称“北斗航天集团”)正式签订战略合作框架协议...[阅读全文]
2024-09-02 09:45:36 人气:3271
“明质选”特色农产品品牌认定!快申请!
1.申请主体应为在高明区域内依法注册登记的公司、企业、农业专业合作社(联合社)、个体工商户等市场主体...[阅读全文]
2024-09-02 09:06:33 人气:2917
嘉士伯佛山三水生产基地正式投产!年产能达50万千升!
佛山水都饮料食品产业园迎来新成员!8月28日,在200余位嘉宾的共同见证下,嘉士伯佛山三水生产基地正式投产。丹麦王国驻华大使孔墨客...[阅读全文]
2024-08-29 14:58:21 人气:3324
精密智造总部基地在张槎上新!预计投资5亿元!
佛山市禅城区政府与佛山市优霸机械设备有限公司(下称“优霸机械”)签约,计划在禅城区张槎街道投资5亿元,建设企业总部和制造基地...[阅读全文]
2024-08-29 14:12:58 人气:3181
高明企业推动行业走向“高精尖”!小玻璃也有大技术!
走进金耀华玻璃的展厅,应用在各种场景的玻璃展现着时尚新颖的艺术气息。这些艺术装饰玻璃不仅观赏价值高,还可以组合成夹胶、中空玻璃...[阅读全文]
2024-08-29 10:55:42 人气:2538
宝烽精工机械(广东)有限公司智能装备生产基地项目投产在即!预计年产4亿!
从动工建设到全面封顶仅历时200余天!在高明区杨和镇平山大道以北、人兴路以东,宝烽精工机械(广东)有限公司智能装备生产基地项目的建设生动诠释了“佛山速度”。...[阅读全文]
2024-08-29 09:12:18 人气:2347
悍高独角兽超级工厂项目落户顺德杏坛!107.7亩!
选址位于顺德区杏坛镇新材料和智慧家居产业园B区(德彦-麦村第二工业区)SD-I-03-02-01-31-02地块的公开交易项目,由悍高集团股份有限公司通过竞拍成功摘牌...[阅读全文]
2024-08-29 09:02:18 人气:2125
健合集团发布2024年中期业绩报告
8月27日,致力成为全球高端营养及健康产业领导者——健合(H&H)国际控股有限公司(股份代号:HK.1112,以下简称“健合集团”)...[阅读全文]
2024-08-28 14:33:22 人气:2283
佛山第二家山姆落地禅城!开业时间!预计年底动工!
佛山市新茂源资产管理有限公司以12075万元成功竞得奇槎3号地块。同时,禅城山姆会员商店项目将全面启动,世界500强高端零售品牌禅城首店正式入驻佛山石湾!...[阅读全文]
2024-08-28 09:49:58 人气:2147
佛山农技下乡惠及种养殖业 沼肥让陆叔果园起死回生 案例应上报
德庆果农陆叔果园皇帝柑果枝繁叶茂,果满枝头全赖有沼肥!农业八字宪法,土、肥、水、种、密、保、工、管。肥料处在重要位置。在农作物生产过程中...[阅读全文]
2024-08-26 10:44:30 人气:2332
佛山市个人住房公积金贷款利率下调!
佛山市住房公积金管理中心发布通知称,根据《中国人民银行关于下调个人住房公积金贷款利率的通知》要求,自2024年5月18日起,下调个人住房公积金贷款利率0.25个百分点...[阅读全文]
2024-05-20 09:41:59 人气:18839
佛山住房公积金提取有新变化→
为进一步整合民生服务资源,加快推进民生用卡服务集成融合,佛山市住房公积金管理中心增加“佛山市社会保障卡”作为住房公积金提取划账银行账户...[阅读全文]
2023-11-02 11:26:54 人气:35288
佛山住房公积金新政8月起实施
据佛山市住房公积金管理中心消息,《佛山市住房公积金管理中心关于阶段性提高个人住房公积金贷款额度的通知》将于8月1日起实施...[阅读全文]
2023-07-25 14:59:21 人气:37391
在外市缴存公积金,这样也能申请贷款!
登录佛山市住房公积金管理中心网站【个人网上办事大厅(入口)】→主借款人登录→【我要办理】→【异地缴存明细申报】...[阅读全文]
2023-07-04 12:25:37 人气:38740
租房提取公积金有变化!7月1日起,最高可提取超6万元!
根据《佛山市住房公积金管理中心关于调整佛山市提取住房公积金支付房租有关事项的通知》(佛房金管〔2023〕29号),现将佛山市2023年度...[阅读全文]
2023-06-30 08:08:22 人气:38929
佛山公积金贷款上限拟提至50万/人,夫妻最高可贷100万
佛山市住房公积金管理中心发布《关于阶段性提高个人住房公积金贷款额度的通知(征求意见稿)》。其中提出,缴存职工个人申请的...[阅读全文]
2023-06-28 15:09:15 人气:35655
7月起多孩家庭住房公积金额度更高!提取额度上调好消息!
为贯彻落实党中央“租购并举”的决策部署,支持职工合理住房需求,根据《住房公积金管理条例》有关规定以及《住房城乡建设部 财政部 人民银行关于放宽提取住房公积金支付房租条件的通知》...[阅读全文]
2023-06-26 01:12:36 人气:38119
佛山职工租房提取额度上调!下月起公积金有新变化
职工在本市连续足额缴存住房公积金满3个月,本人及配偶在本市无自有住房且租赁住房的,可提取夫妻双方住房公积金支付房租...[阅读全文]
2023-06-16 10:06:06 人气:39963
住房公积金最新相关问题解答
在本市连续足额缴存住房公积金满3个月”是指职工在本市开设账户满3个月且已连续足额缴存住房公积金满3个月...[阅读全文]
2023-06-02 09:05:55 人气:40987
公积金提取额度上调,可按月提!多孩家庭额度更高!
职工在本市连续足额缴存住房公积金满3个月,本人及配偶在本市无自有住房且租赁住房的,可提取夫妻双方住房公积金支付房租...[阅读全文]
2023-06-02 08:59:27 人气:39470
佛山人才,租房有补贴!别忘了复核→
您此前已领取过租房补贴,但当前工作单位与资格申请时不一致,发生过同区工作单位变更,此时您应先完成【同区变更单位申请】后...[阅读全文]
2024-07-06 07:43:33 人气:29202
禅城区祖庙街道上门提供养老待遇资格认证服务
在祖庙街道行政服务中心工作人员的耐心服务和指导下,通过智能手机人脸识别等操作或现场收件等形式,60多名老人顺利完成了养老待遇资格认证...[阅读全文]
2024-03-31 08:42:27 人气:26673
3月21日开放参保!2024年“健康·佛医保”来啦
连续参保四年、三年或者两年无理赔的,医保目录内个人负担费用补偿、医保目录外个人自费费用补偿起付线分别下调...[阅读全文]
2024-03-19 14:57:59 人气:16819
一次申报、待遇直享!工伤保险“多件事一次办”全面升级
在佛山市社会保险基金管理局、市政务服务数据管理局、市行政服务中心的指导下,南海区作为争先示范区,从职工办事的难点堵点出发...[阅读全文]
2024-01-16 09:47:33 人气:31787
佛山新市民在支付宝办理居住证等业务,可领取专属医疗保险!
符合相关条件的新市民通过支付宝“佛山新市民服务通”在线办理相关业务,专享医疗保险投保后前两个月免费体验,包含好医保·门诊险产品以及好医保·长期医疗(0免赔)产品...[阅读全文]
2024-01-09 10:43:45 人气:30639
禅城社保推行“智能语音客服” 实现“政策找人”精准高效
养老保险待遇核定、养老资格认证,关系着养老待遇能否按时发放,是退休长者最为关切的事情。为满足群众需求...[阅读全文]
2023-12-30 11:21:11 人气:32897
佛山南海在全市首推!港澳居民可“掌上办”居民医保
据南海区政务服务数据管理局消息,南海在全市首推港澳居民参加城乡居民基本医疗保险“掌上办”,在南海生活的港澳人员可通过线上操作...[阅读全文]
2023-12-08 10:25:50 人气:21023
跨省异地看病怎么走医保,领你全流程办理→
推出“高效办成一件事”系列服务,助力提升办事便利和效率。今天推出“高效办成一件事”第1期:跨省就医直接结算...[阅读全文]
2023-12-05 11:12:02 人气:20225
佛山医保新规出台!事关住院、大病保险→
《佛山市基本医疗保险住院管理办法》按照“分类保障、统一管理,优化待遇、保障权益,提升服务、完善细节”的原则,对待遇和管理进行全面优化提升...[阅读全文]
2023-12-05 11:10:59 人气:18080
2024年度佛山居民医保申报开始啦!
为深入贯彻落实习近平总书记关于医疗保障事业的重要指示批示和重要讲话精神,提升居民医保参保率...[阅读全文]
2023-11-04 10:54:57 人气:15249
佛山实施新政后,居住半年以上就能入户!
本市持自有合法产权住宅房屋的非本市户籍人员,可以在房屋所在地申请入户,共同居住生活的配偶、未成年子女可以随迁...[阅读全文]
2024-07-11 07:45:23 人气:27317
佛山户籍新政实施首月,申请人数升升升
佛山市发布了《佛山市人民政府办公室关于稳定居住就业入户事项调整的通知》(佛府办〔2024〕7号),自发布之日起施行...[阅读全文]
2024-06-28 07:57:44 人气:30417
佛山迎来新市民入户高峰
自5月13日佛山开始实施稳定居住就业入户新政以来,新市民入户申请积极性爆棚,佛山不少行政服务中心预约爆满。数据显示...[阅读全文]
2024-05-17 14:58:43 人气:17155
佛山入户新政解答:持有公寓可以入户吗?在哪办理?
从5月13日开始就可以申请办理。线上请到“粤居码”微信小程序申请(选择“其他户籍业务”—“市外迁入”—“稳定居住就业”)...[阅读全文]
2024-05-16 08:31:46 人气:16654
南海桂城新市民积分入户申请须知→
具有大学本科以上学历或者中级及以上专业技术资格且年龄在50周岁以下的,不受1年社保限制,申请时上1个自然月起在我市缴纳社会保险费即可按照...[阅读全文]
2024-05-13 09:47:07 人气:16527
佛山市孩子入学,入户要趁早!盘点入户方式→
在我市合法稳定就业满3年(连续缴纳社会保险满3年,或连续经商满3年,可互补叠加),并有合法稳定住所(含租赁)的人员,本人及其共同居住生活的配偶...[阅读全文]
2024-02-29 08:26:15 人气:17748
“佛山新市民积分计算器”帮你一键估算积分
本系统结果仅供参考,真实结果需前往佛山新市民通提交资料申请。本系统暂时只收录了全市积分,各区的加分项请参考区政策文件。...[阅读全文]
2023-12-31 10:52:27 人气:22017
佛山积分新标准发布!落户更容易!
在佛山办理居住证(暂住证)累计每满1年积20分,最高可积240分;在佛山参加社会保险的(职工基本养老保险、职工基本医疗保险...[阅读全文]
2023-12-28 16:01:46 人气:21298
佛山新市民:居住证一年要签注一次!这样操作1分钟完成续签
近日,家住高明区荷城街道的区女士欲为其丈夫代办居住证续签,但却被告知该业务不可代办。区女士的丈夫正在外地,又赶上居住证即将到期...[阅读全文]
2023-12-04 09:42:17 人气:20986
佛山市完善积分制服务管理制度 帮助更多新市民落户佛山融入佛山
指出积分制服务管理制度实施以来,较好满足了新市民入户需求,保障了新市民随迁子女平等接受义务教育权利,是我市入户政策和入学政策的有益补充...[阅读全文]
2023-12-01 11:17:02 人气:17957
周君令中学:顺德的育人摇篮
周君令中学地理位置优越,校园环境优美宁静。学校建筑布局合理,教学区、运动区和生活区划分清晰。现代化的教学楼...[阅读全文]
2024-09-02 10:52:24 人气:2327
霞石善祥学校:顺德的育人摇篮
学校占地面积宽广,校园环境优美宜人。绿树成荫的校道、整洁宽敞的操场、错落有致的教学楼,共同营造出一个舒适且充满活力的学习氛围...[阅读全文]
2024-09-01 15:39:49 人气:2345
霞石小学:顺德的知识乐园
霞石小学坐落在环境优美的霞石村,校园占地面积广阔,布局合理。校园内绿树成荫,花草繁盛,为学生们提供了一个清新宜人的学习环境...[阅读全文]
2024-09-01 15:38:28 人气:2403
德懿至上艺术学校:顺德的艺术殿堂
学校坐落在顺德区,拥有宽敞且富有艺术氛围的校园环境。校园内设有专业的艺术教室、排练厅、展示厅等设施...[阅读全文]
2024-09-01 15:37:23 人气:2708
三洲学校:顺德教育的璀璨明珠
学校地理位置优越,周边环境优美宁静,为学生提供了一个良好的学习氛围。校园占地面积广阔,建筑布局合理...[阅读全文]
2024-09-01 15:34:51 人气:1964
翁佑实验学校:顺德教育的创新先锋
翁佑实验学校拥有一流的硬件设施,宽敞明亮的教室配备了先进的多媒体教学设备,实验室、图书馆、体育馆等功能场馆一应俱全...[阅读全文]
2024-09-01 15:33:24 人气:1932
顺德陈村镇初级中学宿舍楼落成投用,新增宿位1645个!
陈村镇党委副书记、镇长岑坤杰,顺德区教育局副局长刘进华,陈村镇党委副书记韩军,陈村镇党委委员郑丹瑜,陈村镇副镇长黄星贤,...[阅读全文]
2024-09-01 10:52:00 人气:1829
禅城华英附小9月全新启航,新学期1080名学生入学
佛山市华英学校附属小学是禅城区直属公办小学,将在9月2日正式投入使用。学校位于湖景路西侧、彩虹路北侧,由区级财政资金投入建设...[阅读全文]
2024-08-31 09:49:00 人气:1971
坦田小学:龙江教育的成长乐园
坦田小学坐落于龙江镇,校园周边环境优美,宁静祥和。学校建筑风格简约大方,布局合理,绿树红花相映成趣,营造出舒适宜人的学习环境...[阅读全文]
2024-08-30 15:22:30 人气:2288
龙江外国语学校:顺德教育的璀璨明珠
学校位于顺德区龙江镇,地理位置优越,交通便利。校园建筑宏伟壮观,环境优美宜人,绿树成荫,花香四溢,营造出了一个充满活力与人文气息的学习场所...[阅读全文]
2024-08-30 15:20:54 人气:1749
名师亲授,动手体验,感受非遗剪纸魅力!报名→
剪纸,中国非物质文化遗产的瑰宝,以剪刀为笔,红纸为媒,绘就千年文化传承。这门艺术,不仅承载着丰富的民俗寓意...[阅读全文]
2024-08-20 17:30:13 人气:15814
首届佛山水上关帝庙庙会7月28日开锣!
“水上有关帝 人人好架势——佛山水上关帝庙庙会”将于7月28日开幕。作为水上关帝庙重建开放后的首届庙会,该活动将依托水上关帝庙这一载体...[阅读全文]
2024-07-25 09:22:58 人气:22300
书院文化展、状元巡游、打卡体验,今天这场活动文化魅力值拉满!
高明区举办书院文化展暨盛世文昌·状元文化节,现场通过文化体验、景点打卡的方式,感受高明千年文脉的文化魅力。区委副书记、组织部部长...[阅读全文]
2024-05-22 10:29:38 人气:12888
“顺德鱼生”获全省首张餐饮行业湾区认证
近日,由广东捞德顺餐饮管理有限公司(容桂店)出品的“淡水鱼‘顺德鱼生’”获颁《湾区认证证书》,这是全省首张餐饮行业《湾区认证证书》...[阅读全文]
2024-05-10 14:14:47 人气:13903
佛山高明区明城村民夜校推出舞狮文化传承课
在明城镇村民夜校课堂上,一群对舞狮文化怀揣浓厚兴趣的市民沉浸在舞狮的欢乐之中。他们跟着老师的示范,探寻舞狮技艺的奥秘...[阅读全文]
2024-04-27 14:29:47 人气:16155
高明濑粉制作技艺入选市级非遗项目
佛山市人民政府正式公布了第八批市级非物质文化遗产代表性项目名录,高明区“高明濑粉制作技艺”成功入选。至此,高明区共有市级非遗代表性项目9项...[阅读全文]
2024-04-16 14:47:47 人气:18949
佛山祖庙2024年庙会4月11日~14日举行
4月11日~14日,为期四天的2024佛山祖庙庙会(“三月三”北帝诞)将在佛山市祖庙博物馆举办,包括春祭祈福、北帝出巡、酬神演戏...[阅读全文]
2024-04-09 09:27:59 人气:19697
佛山新增13项市级非遗项目
近日,市政府办公室公布佛山市第八批市级非物质文化遗产代表性项目名录,其中,咸水歌(顺德)、太极拳、牛皮鼓制作技艺(佛山)...[阅读全文]
2024-03-21 20:09:13 人气:20404
在行走中品味千年陶都新韵
时代中国总冠名特约“美丽佛山 一路向前”——2024佛山50公里徒步活动即将来临,你是否已在搜索沿途的风景?禅城线第六段徒步亮点已为你备好...[阅读全文]
2024-03-21 15:39:56 人气:15585
佛山禅城民俗活动朱紫街 解锁新玩法
岭南年俗欢乐节之“游朱紫·大红大紫”系列活动正式启动,市民游客相约朱紫街,共庆民俗盛事,共期美好生活。...[阅读全文]
2024-03-13 09:22:20 人气:17505
荔村环保公园:顺德的绿色生态乐园
荔村环保公园坐落在顺德区荔村,周边环境宜人,交通便利。公园占地面积较大,整体规划科学合理,充分体现了人与自然和谐共生的理念...[阅读全文]
2024-09-02 11:01:08 人气:1891
伦教展览馆:顺德伦教的历史与未来之窗
这座展览馆建筑风格独特,外观现代而大气,内部空间宽敞明亮。展览区域布局合理,通过精心设计的展陈方式,将丰富的内容以生动...[阅读全文]
2024-09-02 11:00:19 人气:2110
镇北公园:顺德的宁静休闲港湾
镇北公园坐落在顺德区的宁静一隅,周边环境清幽,交通较为便利。公园占地面积适中,布局精巧,营造出了一种宁静祥和的氛围...[阅读全文]
2024-09-02 10:58:33 人气:1589
东苑公园:顺德的城市绿洲
公园内植被繁茂,绿树成荫,种植着各种花草树木,四季都有不同的景致。春天,鲜花绽放,姹紫嫣红;夏天,绿树成荫...[阅读全文]
2024-09-02 10:51:23 人气:1930
熹涌公园:顺德的绿色心灵驿站
走进公园,首先映入眼帘的是一片开阔的绿地,绿草如茵,宛如一块巨大的绿色绒毯。草地上种植着各种花卉...[阅读全文]
2024-09-02 10:47:43 人气:1667
润和公园:顺德的绿色明珠
润和公园占地面积广阔,拥有大片的绿地和丰富的植被。走进公园,首先映入眼帘的是郁郁葱葱的树木,种类繁多,有高大挺拔的乔木,也有婀娜多姿的灌木...[阅读全文]
2024-09-01 15:32:10 人气:1611
三洲中心公园:顺德的绿色明珠
园内绿树成荫,种植着各种品种的树木,从高大挺拔的乔木到婀娜多姿的灌木,错落有致,形成了一片片绿色的海洋。在不同的季节...[阅读全文]
2024-09-01 15:24:41 人气:1268
伦教 678 文化街:时光的记忆长廊
这条文化街得名于其主街长度约 678 米。街道两旁的建筑大多保留了上世纪 60、70、80 年代的风格,漫步其中...[阅读全文]
2024-09-01 15:20:05 人气:1636
千里驹故居:顺德的艺术殿堂
这座故居保存完好,建筑风格具有典型的岭南特色。它采用了传统的砖木结构,青瓦白墙,布局精巧。踏入故居,仿佛能感受到当年的生活气息...[阅读全文]
2024-09-01 15:17:52 人气:1334
顺德再添文旅新地标!旧红砖厂爆改浪漫城堡!
8月28日,均安镇江尾拾伍里正式开园,通过老旧建筑活化改造,均安打造出一个集观光、餐饮、文体、露营于一体的文旅新空间...[阅读全文]
2024-09-01 14:33:24 人气:2014
佛山泓丰酒店:舒适与品质的完美邂逅
酒店的外观设计独具特色,融合了现代与传统的元素,给人留下深刻的印象。步入大堂,宽敞明亮的空间、精致的装饰和热情的服务...[阅读全文]
2024-09-01 15:26:59 人气:19427
城市便捷酒店(龙江会展中心店):顺德的舒适驿站
酒店的外观设计简约大方,内部装修精致典雅。步入大堂,宽敞明亮的空间和热情周到的服务人员给人宾至如归的感觉...[阅读全文]
2024-08-27 10:49:03 人气:11033
佛山旺业酒店(龙江会展中心店):顺德的温馨港湾
旺业酒店的外观气派,内部装饰精美。步入大堂,宽敞明亮的空间、优雅的装饰和热情友好的工作人员,让人立刻感受到温馨与舒适...[阅读全文]
2024-08-27 10:47:22 人气:20205
维纳斯国际酒店(龙江会展中心店):顺德的奢华休憩之所
酒店坐落于顺德区的核心地段,临近龙江会展中心,交通网络发达,出行极为便利。其优越的地理位置使它成为商务人士和游客的理想选择...[阅读全文]
2024-08-27 10:46:08 人气:19840
品质之选:佛山市顺德区亿湖烟酒店
亿湖烟酒店堪称丰富多样。香烟品牌涵盖了国内众多知名品牌以及一些特色地方品牌,能够满足不同消费者的需求...[阅读全文]
2024-08-21 08:38:30 人气:20742
舒适之选——佛山万盛宾馆
佛山万盛宾馆位于佛山市顺德区繁华的商业地段,交通便利,周边配套设施齐全,是您旅行、商务出行的理想下榻之地...[阅读全文]
2024-08-20 15:21:18 人气:20111
奢华与舒适的典范——佛山市顺德区万里来大酒店
酒店坐落于顺德区的核心地段,交通极为便利。无论是前往繁华的商业中心、热门的旅游景点,还是重要的交通枢纽,都能轻松抵达。周边配套设施齐全...[阅读全文]
2024-08-20 15:14:29 人气:21857
温馨逸家,顺德勒流的舒适港湾
佛山市顺德区逸家公寓(顺德勒流店)是您在顺德勒流的理想住宿选择,这里为您提供温馨、便捷和舒适的居住体验...[阅读全文]
2024-08-20 15:11:27 人气:19930
品质之选——佛山市顺德区 7 天优品酒店(顺德勒流店)
佛山市顺德区 7 天优品酒店(顺德勒流店)位于顺德勒流的核心区域,交通便捷,是您出行的理想住宿选择...[阅读全文]
2024-08-20 15:01:16 人气:19967
舒适之居——佛山市顺德区佛山俊王宾馆
宾馆地理位置优越,交通便利。周边有多条公交线路,方便您前往顺德区的各个景点和商业中心。同时,附近还有众多餐厅、商场和娱乐场所...[阅读全文]
2024-08-20 14:58:53 人气:20022
佛山市顺德人民医院:守护健康的坚实堡
医院拥有先进的医疗设备,包括高精度的影像诊断设备、先进的手术器械以及智能化的医疗信息系统等,为准确诊断和有效治疗提供了有力保障...[阅读全文]
2024-09-01 15:29:45 人气:3873
顺德和平外科医院:专业与关爱并重的医疗港湾
医院拥有一支技术精湛、经验丰富的医疗团队。这些专家和医护人员在各自的领域内具备深厚的专业知识和卓越的临床技能...[阅读全文]
2024-09-01 15:28:51 人气:3884
高明区人民医院总院儿科住院部及急诊搬迁
自2024年8月30日起;区人民医院总院区儿科住院部;儿科急诊(24小时);分别搬迁至妇幼院区住院部3楼;妇幼院区门诊一楼急诊科...[阅读全文]
2024-08-30 09:47:27 人气:3041
佛山首例!神奇“电子药”解除歪脖子危机!
佛山市南海区人民医院神经医学中心团队为一名长期受肌张力障碍困扰的患者,成功实施了佛山首例肌张力障碍DBS手术。术后患者恢复良好...[阅读全文]
2024-08-28 09:54:00 人气:3145
佛山高明15家医疗机构将设置医保服务窗口
为打造零距离高效便民的医保服务体系,市医疗保障局高明分局指导区人民医院、区中医院等医疗机构进一步优化提升医保服务窗口建设...[阅读全文]
2024-08-27 09:38:55 人气:3012
佛山市一附属乐平医院血液净化中心揭牌启用
“血液净化中心开始建设的时候我就已经留意到了,得知今天正式开科我第一时间就过来了。感觉中心的环境好、设备新,宽敞舒适,最重要是离家近...[阅读全文]
2024-08-21 14:58:51 人气:3633
禅城南庄医院开设儿科夜诊啦!
为儿科常见病、多发病提供优质精准的诊疗服务,尤其是上呼吸道感染、疱疹性咽峡炎、支气管炎、肺炎、支气管哮喘等呼吸道疾病...[阅读全文]
2024-08-21 09:31:34 人气:3460
三水乐平医院多学科专家联合义诊,为儿童健康成长保驾护航
乐平医院举行“天使之旅•生长发育专家基层公益行 ”暨医师节大型义诊活动,由佛山市第一人民医院联合附属乐平医院十多名专家组成的义诊专家团队为...[阅读全文]
2024-08-17 09:24:54 人气:3830
广州中医药大学顺德医院附属勒流医院:守护顺德健康的中坚力量
医院地理位置优越,交通便利,为周边居民提供了便捷的医疗服务。医院建筑规模较大,科室设置齐全,涵盖了内科、外科、妇产科、儿科...[阅读全文]
2024-08-16 16:16:40 人气:3736
CT界的“航母”!精准诊断的利器落户高明区人民医院!
高明区人民医院新购置了超高端256排512层螺旋CT和3.0T磁共振,该设备是目前业界最高端的CT和磁共振,以上设备现正进行安装调试以及技术人员培训工作...[阅读全文]
2024-08-16 09:08:36 人气:3922
魅力银田路:顺德区的繁华动脉
银田路地理位置优越,交通便利。它连接着顺德区的多个重要区域,道路宽敞平坦,车辆川流不息。道路两旁的绿化景观丰富多样...[阅读全文]
2024-09-02 10:27:23 人气:1338
世龙大道:顺德区的发展通途
世龙大道拥有现代化的道路设计,宽敞的路面和合理的车道划分,使得车辆行驶流畅,大大减少了交通拥堵的情况。道路标线清晰醒目...[阅读全文]
2024-09-02 10:25:05 人气:1507
新景路:顺德区的活力之径
新景路道路平坦宽敞,交通设施完善,车辆和行人通行顺畅。道路两旁的路灯造型别致,为夜晚的道路增添了一份温馨与明亮...[阅读全文]
2024-09-02 10:23:20 人气:1208
兴荔路:顺德的魅力通道
兴荔路路面平整宽阔,交通标识清晰,车辆往来有序。道路两侧路灯整齐排列,夜晚灯火通明,为行人和车辆提供了良好的照明条件...[阅读全文]
2024-09-02 10:21:08 人气:1380
兴华路:顺德区的繁华脉络
兴华路的交通十分便捷,道路宽敞平坦,路面状况良好。公交线路贯穿其中,方便了居民的出行。道路标识清晰明确...[阅读全文]
2024-09-02 10:10:17 人气:1424
顺德乌洲路:历史与现代交织的魅力之路
乌洲路地理位置独特,它贯穿了顺德的多个重要区域,成为了当地交通的重要脉络。道路宽敞平坦,路面状况良好...[阅读全文]
2024-09-01 15:12:13 人气:1314
顺德兴隆路:繁华与宁静共生的街道
兴隆路地理位置优越,连接着顺德区的多个重要区域,是当地交通网络中的一条关键通道。道路宽敞整洁,标线清晰,车辆通行有序...[阅读全文]
2024-09-01 15:11:24 人气:1217
三洪奇大桥:顺德交通的脊梁
这座大桥横跨宽阔的水道,桥身雄伟壮观。其设计精巧,结构稳固,采用了现代化的建桥技术和高质量的建筑材料...[阅读全文]
2024-09-01 15:10:48 人气:1671
顺德站:顺德的高铁之窗
顺德站地理位置优越,位于顺德的核心区域,周边交通便捷,有多条公交线路和道路与之相连,方便乘客快速抵达和疏散...[阅读全文]
2024-09-01 15:09:52 人气:1542
顺德羊大路:融合古韵与新姿的魅力通道
羊大路交通地位显著,它不仅是区域内的重要干道,还紧密连接着周边的村镇和城市中心。道路宽敞平坦,坚实的路面承载着来来往往的车辆和行人...[阅读全文]
2024-09-01 15:09:04 人气:1504
新市民服务管理中心可以办理居住证业务了
为进一步加强新市民服务管理,向新市民提供更加优质、便捷、高效的政务服务,白坭镇新市民服务管理中心将增设新市民事务服务点,受理新市民相关政务业务...[阅读全文]
2024-08-21 15:03:49 人气:21173
顺德户政、不动产和商事登记业务办理量呈井喷式增长
当前,顺德区户政、不动产和商事登记业务办理需求呈现井喷式增长,据悉,顺德区、镇(街道)两级强联动,出实招、解民忧,通过加号源...[阅读全文]
2024-06-21 10:24:04 人气:11773
学生出入境业务办理有变化!
1.预约禅城、南海、高明、三水区专场服务的,可通过“广东出入境”微信公众号预约;2.预约顺德区专场服务的,可通过“顺德政务百事通”微信公众号预约...[阅读全文]
2024-06-13 09:46:08 人气:14378
佛山禅城区民政局大年三十正月十五都可办理婚姻登记
春节将至,有不少想趁农历新年和心爱之人喜结连理、完成“人生大事”的市民。大年三十当天可以进行婚姻登记吗?2月14日“情人节”正值春节假期...[阅读全文]
2024-01-26 10:30:02 人气:31253
禅城石湾镇街道便民服务中心揭牌启用
石湾镇街道便民服务中心近日揭牌启用,新大厅两层共4700平方米,开设55个综合服务窗口,承接社保、卫健、市监等11个职能部门400多个事项...[阅读全文]
2024-01-23 10:01:33 人气:35747
禅城高明三水开设出入境办证“学生专场”,周末也能办!
2024年1月7日、14日两个周日全天(8:30-12:00,14:00-17:30)。在禅城区就学的未满16周岁在校中小学生(学生户籍为本省及省外户籍,不含港澳台居民)。...[阅读全文]
2024-01-08 15:37:37 人气:35505
佛山三水区特定人员参加工伤保险工伤认定申请办事指南
从业单位应当在职工发生事故伤害或者被诊断、鉴定为职业病之日起30日内(不含事故当日),向从业单位所属镇街公共服务办公室负责工伤认定经办窗口提出工伤认定申请...[阅读全文]
2024-01-07 10:39:15 人气:35145
佛山三水区工伤认定申请事项办事指南
用人单位应当在职工发生事故伤害或者被诊断、鉴定为职业病之日起30日内(不含事故当日),向所属镇街公共服务办公室负责工伤认定经办窗口提出工伤认定申请...[阅读全文]
2024-01-07 10:24:36 人气:33171
佛山市禅城区石湾镇街道惠景协税站、玫瑰东协税站搬迁整合的公告
为打造标准化、规范化的纳税服务环境,更好的服务于广大企业和人民群众,优化街道营商环境,石湾镇街道惠景协税站...[阅读全文]
2023-12-19 16:06:13 人气:36061
佛山市禅城区石湾镇街道行政服务中心搬迁公告
为打造标准化、规范化、便利化的政务服务环境,更好的服务于广大企业和人民群众,优化我街道营商环境,佛山市禅城区石湾镇街道行政服务中心...[阅读全文]
2023-12-14 15:11:31 人气:35468
庄子素解 第二章 徐无鬼
徐无鬼因女商见魏武侯,武侯劳之曰:“先生病矣!苦于山林之劳,故乃肯见于寡人。”徐无鬼曰:“我则劳于君,君有何劳于我!君将盈耆欲...[阅读全文]
2023-02-09 09:38:10 人气:49870
庄子素解 第一章 庚桑楚
老聃之役有庚桑楚者,偏得老聃之道,以此居畏垒之山。其臣之画然知者去之,其妾之挈然仁者远之。拥仲之与居,鞅掌之为使。居三年,畏垒大壤...[阅读全文]
2023-02-08 10:52:56 人气:47250
庄子素解 第十五章 知北游
知北游于玄水之上,登隐弅之丘,而适遭无为谓焉。知谓无为谓曰:“予欲有问乎若:何思何虑则知道?何处何服则安道?何从何道则得道?...[阅读全文]
2023-02-07 08:44:53 人气:48277
庄子素解 第十四章 田子方
田子方侍坐于魏文侯,数称谿工。文侯曰:“谿工,子之师耶?”子方曰:“非也,无择之里人也;称道数当,故无择称之。”文侯曰:“然则子无师邪?...[阅读全文]
2023-02-06 09:41:31 人气:47571
庄子素解 第十三章 山木
【原文】庄子行于山中,见大木枝叶盛茂,伐木者止其旁而不取也。问其故,曰:“无所可用。”庄子曰:“此木以不材得终其天年。...[阅读全文]
2023-02-02 08:43:02 人气:47875
庄子素解 第十二章 达生
达生之情者,不务生之所无以为;达命之情者,不务知之所无奈何。养形必先之以物,物有余而形不养者有之矣;有生必先无离形...[阅读全文]
2023-01-31 09:26:23 人气:51520
[东方哲学] 一处不立 处处能立
一处不立 处处能立;亦即任何角度与立场都不立,任何角度与立场都能立;也即全然地、无条件地接纳与随机(缘)起用;云门禅三句:涵盖乾坤,截断众流,随波逐流...[阅读全文]
2022-06-08 08:31:38 人气:52561
获取深度世界真相信息的两种途径
人获取外部信息的最原始、最基础的方式就是感觉;感觉信息来源的最初端口就是感觉器官;感觉器官的阀域与自身承受力决定了人感知外部环境的上下极限...[阅读全文]
2022-06-08 08:26:00 人气:50486
物理学遇到意识素解(7)
如果一位值得信赖的朋友告诉你一些似乎可笑的事情,你会尝试着揣摩他或她可能的真实意思。值得信赖的物理学演示就告诉了我们某些看似荒谬的东西。因此,我们试图解释这些结果可能的真正意思。...[阅读全文]
2019-12-16 09:48:47 人气:39251
海外需求萎靡背后:美国进口全面收缩、欧盟现结构性变化
5月中国进出口商品总值为5011.91亿美元,同比下降6.2%。其中出口总值2834.99亿美元,同比下降7.5%;进口总值2176.92亿美元...[阅读全文]
2023-06-24 20:30:07 人气:33337
欧洲议会已批准通过《新电池法》,新能源卖家将面临更加严格的考验
近日,欧洲议会议员以 587 票赞成、9 票反对和 20 票弃权通过了与理事会达成的一项协议(针对在欧盟销售的所有类型电池的设计、生产和废物管理的新规定-《新电池法》)...[阅读全文]
2023-06-24 20:28:34 人气:19979
美国亚马逊的销售税和免税的州有哪些?
美国的销售税是美国州和地方政府对商品及劳务,按其销售价格的一定比例征收的一种税款,是在美国发生消费的时候,由消费者一方缴纳的税款...[阅读全文]
2023-06-24 20:27:41 人气:33358
Amazon 店铺代运营案例:家居类目
窗帘,浴帘的工厂,工厂OEM实力非常强,专注于传统外贸贴牌,国内天猫京东都有店,想要扩展海外渠道...[阅读全文]
2023-06-24 21:41:21 人气:22919
Amazon 店铺代运营案例:户外类目
效果:宏那运营团队进行账户诊断后,重新调整了广告,优化了产品线。进行2个月的调整后,销售额增长180%...[阅读全文]
2023-06-24 21:38:22 人气:22276
Amazon 店铺代运营案例:家居类目
吸尘器类目,宏那团队根据客户工厂优势,放弃竞争激烈的美国站点,选择切入日本站点,第三个月单品达到7W美金销售额...[阅读全文]
2023-06-24 21:36:20 人气:22428
Amazon 店铺代运营案例:饰品类目
目前效果:通过半年的测试留存,和铺货老链接的优化,日出单在平均700单左右,同比增长100%;由单SKU日均平均出单5-10单左右...[阅读全文]
2023-06-24 21:34:33 人气:13902
Amazon 店铺代运营案例:宠物类目
目前效果:运营人员一年内通过选品测试留存,现平均日销售额8000美金,每天单款SKU出单60个左右,SKU12个,月度销售额在30W美金+...[阅读全文]
2023-06-24 21:31:31 人气:10151
Amazon运营团队老师介绍:simon
有8年的亚马逊运营经验,为20+ 多个品牌工作过,其中包括类目 Top10的卖家。擅长运营广告...[阅读全文]
2023-06-24 21:16:54 人气:10450
Amazon运营团队老师介绍:Fanny
Fanny:7年亚马逊操盘经验,擅长广告,运营策略制定,并着手从0-1打造过多个百万级别的项目;统筹各个项目的开展计划...[阅读全文]
2023-06-24 21:11:52 人气:6717
卧室家居风水布局:打造舒适与和谐的睡眠环境
卧室作为我们日常休息和恢复精力的场所,其家居风水布局对于居住者的身心健康和家庭和谐有着不可忽视的影响。了解并遵循卧室的风水原则,可以为您打造一个舒适、和谐的睡眠环境...[阅读全文]
2024-02-20 09:46:18 人气:15712
客厅家居风水布局:营造和谐与繁荣的社交空间
客厅作为家庭的核心区域,是家人聚会、招待客人的重要场所。一个和谐的客厅家居风水布局,不仅可以提升居住者的生活品质,还能为家庭带来好运和繁荣。...[阅读全文]
2024-02-20 09:44:52 人气:17183
餐厅家居风水布局:打造美味与和谐的用餐环境
餐厅作为家庭中重要的功能区域,不仅是家人用餐的地方,也是与亲朋好友聚会交流的场所。一个好的餐厅家居风水布局,能够提升家庭成员的食欲,增强家庭和谐氛围...[阅读全文]
2024-02-20 09:43:33 人气:16356
卫生间家居风水布局:打造舒适与和谐的卫浴空间
卫生间作为家庭中私密且重要的功能区域,其家居风水布局对于家庭成员的身心健康和家庭和谐有着不可忽视的影响。一个好的卫生间家居风水布局,能够提升家庭成员的幸福感,增强家庭的正能量。...[阅读全文]
2024-02-20 09:39:02 人气:15330
为什么家居不宜挂太多红色装饰物?
健康平安人生,一定要认识和拥有3个贵人:西医(治标)、中医(治本)、易医(治根)。当西医不行就要找中医...[阅读全文]
2022-06-25 21:03:39 人气:66551
如何将一间旧厂房催旺吉运?
企业新入驻旧厂房,如何做到催旺吉运,达至丁财两旺的效果?这就需要风水的综合策划:大门口形象包装,出入口的八卦方位...[阅读全文]
2022-06-25 21:01:04 人气:70368
装修前规划风水,好处多多
现在越来越多的人认识科学风水的好处,看风水已经是很平常的事。在装修前,先邀请风水师前来勘察毛坯房环境...[阅读全文]
2022-06-25 20:58:23 人气:65269
三角形的办公室如何化解?
方正规整的办公室气场稳定,三角形或不规整的办公室气场混杂,卦位不全,锐气回冲,形成老总思维不定,判断能力减弱。将三角形地方加上屏风...[阅读全文]
2022-06-21 20:33:27 人气:67486
工厂机器为什么不能放在车间中心点
工厂老板由于对风水不熟悉,为了方便,将重型机器设备放在车间〈宅)中心。宅中心为太极点,玄空风水叫“五黄大煞”,只能静不能动,如遇某年的流年凶星飞临该位...[阅读全文]
2022-06-21 20:29:46 人气:64210
汽车以旧换新最新通知!补贴更高!
●对符合《汽车以旧换新补贴实施细则》规定,报废旧车并购买新车的个人消费者,补贴标准由购买新能源乘用车补1万元...[阅读全文]
2024-08-17 08:36:42 人气:16506
广东最新规定!事关电动车充电收费!
广东省发展改革委、广东省市场监管局发布《关于贯彻落实规范电动自行车充电收费行为的通知》(简称《通知》),明确提出电动自行车户外充电设施的充电电费和服务费应分别标示...[阅读全文]
2024-08-14 15:36:29 人气:7421
补贴2万元、8万元!这些车报废更新补贴有新标准!
在《汽车以旧换新补贴实施细则》(商消费函〔2024〕75号)基础上,个人消费者报废国三及以下排放标准燃油乘用车或2018年4月30日...[阅读全文]
2024-07-28 09:43:56 人气:16856
二手车交易陷阱多,小心被当作“二百五”!
2021年以来,桂城市场监管所共受理二手车相关消费投诉1023件、举报92件,且呈上升趋势,主要涉及车辆信息不透明、服务承诺不清晰...[阅读全文]
2024-07-24 08:52:37 人气:17330
这两种电动车上路注意了!
具有脚踏骑行功能,最高时速不超过25km/h,具有国家颁发的3C认证的,属于非机动车范畴,需要在登记服务点进行车牌登记,登记的是白底黑字的佛山牌照...[阅读全文]
2024-07-19 10:02:27 人气:17605
租车大惊喜!帝豪 EV450,3000 押金开启飞驰之旅!
帝豪EV450,押金3000提车,剩余1000可后补;1.租金每周三流水代扣,可跑全平台,不够扣则线下补缴;...[阅读全文]
2024-07-16 10:21:37 人气:11617
吉利枫叶 80V 全新车震撼登场!让你轻松租车到手!
吉利枫叶80V,全新车,全新车;总押金6000,可4000提车;一口价方案: (不限平台);可4000押金+首月剩余天数提车,剩余2000押金分4周,每周500;...[阅读全文]
2024-07-16 09:44:12 人气:7425
丰田、日产、本田、比亚迪…最高补贴5000元/台!三水推出购车补贴
2024年7月13日-10月7日期间,三水全区将有10家汽车销售企业推出购车补贴促消费活动,消费者购车最高可补贴5000元/台...[阅读全文]
2024-07-11 08:59:51 人气:7689
最新!即日召回72万辆汽车
自即日起,召回2008年3月5日至2016年9月29日期间生产的东风雪铁龙世嘉两厢、三厢汽车,共计710301辆...[阅读全文]
2024-07-09 08:39:18 人气:5136
领克07 EM-P通关托底后高空坠落挑战,以超标安全打造插混轿车安全新标准
日前,领克07 EM-P以全优成绩通过TOP Safety国内首次托底后高空坠落挑战。此次挑战由领克07 EM-P携手中汽信科举办...[阅读全文]
2024-06-29 06:58:32 人气:5778
家具盛宴!第 45 届国际龙家具展览会震撼启幕!
全球家具看顺德,顺德家具看龙江。家具产业是龙江的根基,也是龙江和顺德的亮丽名片。经过五十多年的发展...[阅读全文]
2024-03-17 09:55:30 人气:16638
佛山机场重建航站楼进度刷新!效果图曝光!
按照建设目标和设计规划,由中国联合航空出资建设的新航站楼预计在2024年上半年完成建设并投入使用...[阅读全文]
2023-12-25 09:23:04 人气:31373
佛山国家高新技术产业开发区
佛山高新技术产业开发区(以下简称“佛山高新区”)于1992年12月经国务院批准成立,是全国最早的53个国家高新区之一...[阅读全文]
2023-08-27 21:28:39 人气:11130
佛山意美家卫浴陶瓷世界
意美家,全称意美家卫浴陶瓷世界(Casa Ceramics&Sanitarywares Mall),位于广东省佛山市禅城区季华四路与雾岗路口交汇处,原名为“河宕陶瓷批发直销仓”...[阅读全文]
2023-08-27 21:26:18 人气:11107
澳大利亚技术移民移民
澳洲技术移民是为了引进海外人才,促进澳洲劳动力市场平衡和发展而推出的移民政策,不仅适用于国内有专业技能的技术人才,也适用于在澳留学生,且移民成本低...[阅读全文]
2022-07-07 22:07:38 人气:54795
加拿大BC省雇主担保移民
新政策自2015年1月1日起开始实施。新政后增加了SIRS打分系统,每月公布2次分数,达到此分数的要求的申请人将被移民局选中。因此只要你的职业在加拿大NOC职业列表或职业列表中...[阅读全文]
2022-07-07 22:03:09 人气:55198
美国eb3雇主担保移民
美国eb3雇主担保移民 Other works按照美国移民法,职业移民划分为五类。而EB-3就属于职业移民的第三优先。EB-3职业移民的第三优先类别包括熟练工人、学士学位持有人以及其它工人...[阅读全文]
2022-07-07 21:59:21 人气:53502
马来西亚永久居留(红卡)
PR是PermanentResident的英文缩写,中文是永久居留的意思。获得PR, 就是获得永久居留身份证。 马来西亚永久居留(红卡)是大马政府授予给外国人士的永久居留身份证...[阅读全文]
2022-07-07 21:41:23 人气:54894
顺德国际木工机械城:木工机械的产业中枢
展示区汇聚了众多国内外知名品牌的木工机械设备,涵盖了从木材加工、切割、雕刻到表面处理等各个环节的先进机械。这些展示设备不仅展示了最新的技术和工艺...[阅读全文]
2024-09-02 10:56:17 人气:2041
华海大厦:顺德的商务地标
华海大厦位于顺德区的核心商务区域,地理位置优越,周边交通便捷,与城市的主要交通枢纽紧密相连,方便人们的出行和商务往来...[阅读全文]
2024-09-02 10:55:11 人气:2011
华南机械城:顺德的机械产业中枢
华南机械城地理位置优越,交通便捷。它位于顺德区的核心区域,周边道路网络发达,与高速公路、国道等交通干线紧密相连...[阅读全文]
2024-09-02 10:53:21 人气:1581
盈金中心:顺德的商业新地标
盈金中心地理位置优越,位于顺德区的核心商圈,交通十分便利,周边有多条公交线路和地铁站,方便人们前来...[阅读全文]
2024-09-02 10:49:39 人气:1433
佛山市顺德区华地机械城:机械行业的璀璨明珠
华地机械城地理位置优越,交通便捷,周边配套设施完善。它坐落在顺德的重要经济区域,临近高速公路和主要交通干道...[阅读全文]
2024-09-01 15:25:31 人气:1879
三洲新达工业区:顺德的产业引擎
工业区占地面积较大,规划合理,基础设施完善。区内道路宽敞平坦,保证了大型运输车辆的通行顺畅。电力供应稳定,满足了企业生产的高能耗需求...[阅读全文]
2024-09-01 15:14:36 人气:1719
龙头家具材料城:顺德家具产业的源头宝库
这里汇聚了来自国内外的各类优质材料供应商,产品种类繁多,涵盖了木材、皮革、布料、五金配件、海绵、胶粘剂等几乎所有与家具制造相关的原材料...[阅读全文]
2024-08-27 10:44:11 人气:2088
江褚云谷中心:顺德的创新商务地标
江褚云谷中心地理位置优越,位于顺德区的核心商务区,交通便捷,周边配套完善。它紧邻主要交通干道,方便与城市各处连接...[阅读全文]
2024-08-27 10:42:02 人气:1792
大坝工业区:顺德的产业引擎
大坝工业区地理位置优越,交通网络发达。它紧邻主要交通干道,便于货物的运输和人员的流动。周边还设有多个物流中心...[阅读全文]
2024-08-27 10:38:45 人气:1181
东信石材交易中心:顺德的石材王国
东信石材交易中心地理位置优越,交通便捷。它位于顺德区的重要交通枢纽附近,方便货物的运输和装卸...[阅读全文]
2024-08-27 10:34:59 人气:2010
山姆正式落户,预计2026年开门纳客!1.2亿成功摘牌!
奇槎3号地块坐落于三龙湾核心范围,紧靠主干道三龙湾大道,毗邻顺德、南海两区,覆盖了禅城城区、桂城城区、千灯湖、佛山新城、陈村、北滘等多个重要板块...[阅读全文]
2024-08-31 15:36:41 人气:4411
世纪广场:顺德的城市会客厅
世纪广场位于顺德区的中心地段,交通十分便利,周边配套设施齐全。其占地面积广阔,空间开阔,是市民休闲娱乐和社交活动的重要聚集地...[阅读全文]
2024-08-27 10:49:52 人气:2829
龙江协兴购物中心:顺德的购物乐园
龙江协兴购物中心位于顺德区龙江镇的繁华地段,它以现代化的设计和宽敞舒适的购物环境吸引着众多消费者...[阅读全文]
2024-08-22 10:46:08 人气:3619
联二文化广场:顺德的活力舞台
广场的设计独具匠心,整体布局合理。中心区域是一个宽敞的露天舞台,经常举办各类文艺演出和庆祝活动。周围环绕着大片的绿地和花坛...[阅读全文]
2024-08-10 07:22:53 人气:5720
联三广场:顺德的魅力聚点
广场的布局精心规划,分为多个功能区域。中心是一个开阔的露天广场,可供举办大型活动和集会。周边设有休闲步道...[阅读全文]
2024-08-10 07:22:01 人气:5593
多源和购物广场:顺德的购物乐园
佛山市顺德区的多源和购物广场是一个综合性的商业地标,为当地居民和游客带来了丰富多彩的购物和娱乐体验...[阅读全文]
2024-08-08 11:15:23 人气:5076
佛山市顺德区水藤商业广场:繁华汇聚的购物休闲天堂
广场的建筑设计现代时尚,内部空间宽敞明亮,布局合理。一层主要是各类知名品牌的专卖店,涵盖了服装、鞋包、化妆品等...[阅读全文]
2024-08-06 16:41:13 人气:5135
佛山市顺德龙域商贸城:商业新地标,繁华新乐章
商贸城占地面积广阔,内部规划科学合理。拥有众多宽敞明亮的商铺,经营范围涵盖了服装、皮具、家居用品、电子产品、五金建材等多个品类...[阅读全文]
2024-08-06 16:40:09 人气:3869
繁华汇聚——佛山市顺德区华南商业广场
佛山市顺德区西村公园是一处充满魅力的休闲胜地,为当地居民和游客提供了丰富多彩的活动空间和优美的自然景观。 **一、公园位置与规模** 西村公园位于顺德区的西村,占地面积适中,周边环境宁静祥和。其地理位置优越,交通便利,方便居民前来游玩。...[阅读全文]
2024-08-03 07:49:43 人气:4442
三洲市场:顺德的烟火人间
一走进市场,首先映入眼帘的是蔬菜区,各类新鲜的蔬菜琳琅满目,色彩斑斓。嫩绿的青菜、鲜红的西红柿、紫色的茄子等,整齐地摆放在摊位上...[阅读全文]
2024-09-01 15:23:52 人气:13986
坦东市场:顺德的生活集市
市场内的蔬菜区,各类新鲜蔬菜琳琅满目,摆放整齐,色泽鲜艳,都是当地农户和批发商每日供应的新鲜货。水果区果香四溢...[阅读全文]
2024-08-27 10:36:59 人气:6139
龙江墟市:顺德的烟火繁华地
龙江墟市历史悠久,承载着当地数代人的记忆和情感。它通常在特定的日子热闹开市,吸引着四面八方的人们前来交易和购物...[阅读全文]
2024-08-26 11:15:39 人气:6075
太明市场:顺德的烟火人间
走进太明市场,首先映入眼帘的是琳琅满目的各类摊位。这里的商品种类丰富多样,应有尽有。新鲜的蔬菜和水果,色彩鲜艳,散发着诱人的香气...[阅读全文]
2024-08-16 16:19:50 人气:7793
顺德勒流勒北市场:烟火人间的生活画卷
佛山市顺德区勒流镇的勒北市场,是当地居民日常生活中不可或缺的一部分,也是充满烟火气息的热闹场所...[阅读全文]
2024-08-15 15:11:57 人气:3640
东方市场:顺德的繁华商贸之地
东方市场位于顺德区的核心地段,交通便利,周边公交线路密集,方便市民前来采购。市场占地面积较大,拥有宽敞的摊位和通道...[阅读全文]
2024-08-12 19:28:29 人气:7899
黄连新市场:顺德区的活力商贸中心
黄连新市场占地面积广阔,内部布局合理清晰。市场分为多个区域,包括新鲜蔬果区、肉类水产区、粮油副食区、日用百货区等...[阅读全文]
2024-08-10 07:27:00 人气:7869
上涌市场:顺德的烟火繁华之地
上涌市场地理位置优越,交通便利,周边居民众多。它不仅是一个购物场所,更是社区交流和生活的重要中心...[阅读全文]
2024-08-09 10:42:42 人气:4070
新明市场:顺德的市井生活乐园
这里的商品种类丰富,琳琅满目。新鲜的蔬菜瓜果,每日清晨从田间地头直运而来,色泽鲜艳,品质上乘;各类鲜肉水产,种类齐全,新鲜度高...[阅读全文]
2024-08-09 10:38:29 人气:7215
佛山市顺德区顺亿茂水藤农贸综合批发市场:繁华与便利的交汇之地
佛山市顺德区顺亿茂水藤农贸综合批发市场位于顺德区的核心地带,是一个集批发、零售、仓储、物流为一体的大型综合性农贸批发市场...[阅读全文]
2024-08-07 15:32:04 人气:8752
佛山消委会:网络直播套路深,翡翠消费需谨慎!
秦女士浏览某购物网站时,发现某玉石直播间正在直播销售翡翠手镯,主播称该翡翠种水为冰种...[阅读全文]
2022-03-21 15:24:43 人气:65964
机器视觉人才供应链第一梯队:清远市万金目视科技有限公司
清远市万金目视科技有限公司,定位为机器视觉人才供应链第一供应商。首先,以基于机器视觉和深度学习的实战实训平台。为高职高专,大学,提供机器视觉实战实训的人才...[阅读全文]
2021-07-05 15:21:34 人气:99356
跨境电商脱口秀:炮哥刘智勇
炮哥的跨境电商六脉神剑理论、炮哥的跨境电商1357创业模型、炮哥的跨境电商行业快速传播方法论、炮哥的跨境电商合伙人模型...[阅读全文]
2021-07-03 20:33:52 人气:68721
建材家居短视频直播达人——陈宣平
建材家居短视频直播达人——陈宣平,2011年从事互联网行业,2012年进入建材行业媒体工作,主要负责新媒体事业部...[阅读全文]
2021-07-03 20:29:36 人气:93582
广东金麦福餐饮管理服务有限公司
广东金麦福餐饮管理服务有限公司有着多年来连锁经营、机关食堂承包、学校食堂承包、工厂食堂承包、厨房设计经验。致力于食堂承包经营管理...[阅读全文]
2021-07-03 20:25:31 人气:86247
颛孙宏鸽(净雨):书法艺术跨界探索与禅悟
颛孙宏鸽,法名净雨,圣贤名门之后裔,为颛孙子张第七十三代传人,祖籍山东省,中国著名作家、书画家,新闻工作者和社会活动者,公益热心人...[阅读全文]
2021-12-05 20:21:15 人气:71118






































































































































































































































