佛山市高明区杨和镇规划七路以西、和俊路以北网上拍卖出让
佛山市高明区国有建设用地使用权
网上拍卖出让公告
经佛山市人民政府批准,受佛山市自然资源局(以下称委托人)委托,本中心(以下称拍卖人)现采用网上拍卖方式出让以下地块的国有建设用地使用权,现将有关网上拍卖事项公告如下:
一、地块基本情况
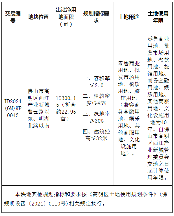
本块地其他规划指标和要求按《高明区土地使用规划条件》(佛规明设函〔2024〕0105号)相关规定执行。
二、竞买资格和要求:
(一)土地竞买者须为独立核算的法人公司,除法律、法规另有规定外,均可独立或联合竞买。
(二)参加本宗地网上拍卖活动的必须使用数字证书。
(三)被自然资源管理部门、佛山市中级人民法院列入土地交易黑名单的单位或个人,属于被执行人或被相关征信机构确认为失信人的;属于因用地者自身原因导致土地闲置、尚未处理完毕的土地使用权人不得参加该宗地网上拍卖出让活动。
若发现申请人存在上述违法违规违约行为仍参与竞买,并最终取得土地使用权的,经相关部门核实后,竞得结果无效,拍卖人取消其竞得资格,没收其交纳的竞买保证金。
三、本地块网上拍卖起始价为人民币柒佰贰拾肆万元(大写)(CNY7,240,000.00),增价幅度为不低于人民币壹拾万元(大写)(CNY100,000.00)/次,并设有保密底价。
四、本次国有建设用地使用权网上拍卖采用增价方式进行报价,按照价高者得的原则确定竞得人。
本地块竞买保证金为人民币贰佰贰拾万元(大写)(CNY2,200,000.00)。竞买保证金以美元交纳的,则为叁拾贰万美元(大写)(USD320,000.00);竞买保证金以港元交纳的,则为贰佰肆拾贰万港元(大写)(HKD2,420,000.00)。
五、有意参与竞买者可于2024年9月18日后登录网上交易系统下载该地块的《佛山市高明区国有建设用地使用权网上拍卖出让文件》。
申请人应于2024年10月8日9时30分之前登录网上交易系统提交竞买申请,选择银行,获得随机保证金账号,并向此指定账号一次性足额交纳竞买保证金。竞买保证金须于2024年10月8日9时30分之前到达本中心指定账户后(请自行留意银行办公时间),申请人方获得竞买权限。申请人必须以自己的名义交纳保证金,不得由他人代交。以美元或港元交纳竞买保证金的,竞买申请人应详尽了解国家关于外资及外汇管理的相关规定。
六、该宗地的公告期自2024年9月18日至2024年10月8日止,网上拍卖时间从2024年10月9日10:00开始。
七、上述时间均以网上交易系统的服务器时间为准。具体的竞价规则见该地块的交易文件。
八、需要到拍卖地块现场踏勘的竞买人请与拍卖人联系。
九、本次网上拍卖仅接受网上竞买申请和竞买报价,不接受书面、邮寄、电子邮件、电话、传真、口头等其他形式的申请。
十、自本次公告起至网上拍卖截止期间,如有关于本地块网上拍卖文件的修改、澄清、说明等将通过网上交易系统、广东省公共资源交易平台网站发布,请有意参与竞买者密切留意。其它未尽事宜,详见该地块的交易文件。
十一、联系方式
(一)佛山市国有建设用地使用权和矿业权网上交易系统地块信息查看页面和竞买人登录页面:https://jy.ggzy.foshan.gov.cn/TPBidder/login.aspx
(二)联系人及联系电话:
1.网上拍卖业务咨询:陈先生、周先生(0757—88620826)
2.系统使用及技术咨询: (0757—83990765)
地址:佛山市高明区荷城街道百灵路88号
佛山市高明区国有建设用地使用权
网上拍卖出让公告
经佛山市人民政府批准,受佛山市自然资源局(以下称委托人)委托,本中心(以下称拍卖人)现采用网上拍卖方式出让以下地块的国有建设用地使用权,现将有关网上拍卖事项公告如下:
一、地块基本情况
二、竞买资格和要求:
(一)中华人民共和国境内外的法人和其他组织,除法律、法规另有规定外,均可独立或联合竞买。
(二)参加本宗地网上拍卖活动的必须使用数字证书。
(三)被自然资源管理部门、佛山市中级人民法院列入土地交易黑名单的单位或个人,属于被执行人或被相关征信机构确认为失信人的;属于因用地者自身原因导致土地闲置、尚未处理完毕的土地使用权人不得参加该宗地网上拍卖出让活动。
若发现申请人存在上述违法违规违约行为仍参与竞买,并最终取得土地使用权的,经相关部门核实后,竞得结果无效,拍卖人取消其竞得资格,没收其交纳的竞买保证金。
三、本地块网上拍卖起始价为人民币肆仟壹佰叁拾贰万元(大写)(CNY41,320,000.00),增价幅度为不低于人民币伍拾万元(大写)(CNY500,000.00)/次,并设有保密底价。
四、本次国有建设用地使用权网上拍卖采用增价方式进行报价,按照价高者得的原则确定竞得人。
本地块竞买保证金为人民币壹仟贰佰肆拾万元(大写)(CNY12,400,000.00)。竞买保证金以美元交纳的,则为壹佰柒拾伍万美元(大写)(USD1,750,000.00);竞买保证金以港元交纳的,则为壹仟叁佰陆拾伍万港元(大写)(HKD13,650,000.00)。
五、有意参与竞买者可于2024年9月18日后登录网上交易系统下载该地块的《佛山市高明区国有建设用地使用权网上拍卖出让文件》。
申请人应于2024年10月8日9时30分之前登录网上交易系统提交竞买申请,选择银行,获得随机保证金账号,并向此指定账号一次性足额交纳竞买保证金。竞买保证金须于2024年10月8日9时30分之前到达本中心指定账户后(请自行留意银行办公时间),申请人方获得竞买权限。申请人必须以自己的名义交纳保证金,不得由他人代交。以美元或港元交纳竞买保证金的,竞买申请人应详尽了解国家关于外资及外汇管理的相关规定。
六、该宗地的公告期自2024年9月18日至2024年10月8日止,网上拍卖时间从2024年10月9日10:00开始。
七、上述时间均以网上交易系统的服务器时间为准。具体的竞价规则见该地块的交易文件。
八、需要到拍卖地块现场踏勘的竞买人请与拍卖人联系。
九、本次网上拍卖仅接受网上竞买申请和竞买报价,不接受书面、邮寄、电子邮件、电话、传真、口头等其他形式的申请。
十、自本次公告起至网上拍卖截止期间,如有关于本地块网上拍卖文件的修改、澄清、说明等将通过网上交易系统、佛山市公共资源交易网发布,请有意参与竞买者密切留意。其它未尽事宜,详见该地块的交易文件。
十一、联系方式
(一)佛山市国有建设用地使用权和矿业权网上交易系统地块信息查看页面和竞买人登录页面:https://jy.ggzy.foshan.gov.cn/TPBidder/login.aspx
(二)联系人及联系电话:
1.网上拍卖业务咨询:陈先生、周先生(0757—88620826)
2.系统使用及技术咨询: (0757—83990765)
地址:佛山市高明区荷城街道百灵路88号

根据《佛山市顺德区第三人民医院(佛山市顺德区北滘医院)2024年第二批招聘编外非后勤人员公告》的工作步骤,我院于2024年9月10日组织了面试,现将面试成绩和专业技能操作考核有关事项公布如下:
一、面试成绩公告及操作技能考核名单
|
序号 |
招聘科室 |
招聘岗位 |
职位代码 |
准考证号 |
面试成绩 |
是否进入操作技能考核 |
|
1 |
口腔科 |
医师 |
BJ20240207 |
BJ2024020701 |
80 |
是 |
|
2 |
BJ2024020702 |
缺考 |
|
|||
|
3 |
BJ2024020703 |
缺考 |
|
|||
|
4 |
BJ2024020704 |
90.4 |
是 |
|||
|
5 |
BJ2024020705 |
缺考 |
|
|||
|
6 |
BJ2024020706 |
81.4 |
是 |
|||
|
7 |
BJ2024020707 |
86.5 |
是 |
|||
|
8 |
BJ2024020708 |
81.1 |
是 |
|||
|
9 |
BJ2024020709 |
90 |
是 |
|||
|
10 |
BJ2024020710 |
缺考 |
|
|||
|
11 |
BJ2024020711 |
86.8 |
是 |
|||
|
12 |
BJ2024020712 |
缺考 |
|
|||
|
13 |
神经内科(含内分泌科、肿瘤介入科、精神科) |
神经内科(含内分泌)医师 |
BJ20240210 |
BJ2024021001 |
84.2 |
是 |
|
14 |
麻醉科 |
医师 |
BJ20240211 |
BJ2024021101 |
83.2 |
是 |
|
15 |
BJ2024021102 |
缺考 |
|
|||
|
16 |
BJ2024021103 |
84.8 |
是 |
|||
|
17 |
BJ2024021104 |
缺考 |
|
|||
|
18 |
BJ2024021105 |
81 |
是 |
|||
|
19 |
BJ2024021106 |
缺考 |
|
|||
|
20 |
BJ2024021107 |
缺考 |
|
|||
|
21 |
急诊医学科 |
医师 |
BJ20240212 |
BJ2024021201 |
86.5 |
是 |
|
22 |
特需诊疗科 |
医师 |
BJ20240213 |
BJ2024021301 |
82.2 |
是 |
|
23 |
BJ2024021302 |
87.9 |
是 |
|||
|
24 |
BJ2024021303 |
18.2 |
否 |
|||
|
25 |
BJ2024021304 |
83.4 |
是 |
二、操作技能考核安排
(一)操作技能考核时间:
1.口腔科医师岗位操作技能考核时间待定,具体时间另行通知。
2.神经内科(含内分泌)医师岗位、麻醉科医师岗位、急诊医学科医师岗位、特需诊疗科医师岗位操作技能考核时间:2024年9月21日——9月30日,进行为期3天的全脱产技能操作实践考核,主要对考生实践技能的测评。
(二)操作技能考核报到地点:佛山市顺德区北滘镇君兰社区诚德路8号,佛山市顺德区第三人民医院(佛山市顺德区北滘医院)门诊楼五楼会议室。
(三)操作技能考核地点:佛山市顺德区北滘镇君兰社区诚德路8号,佛山市顺德区第三人民医院(佛山市顺德区北滘医院)。
三、有关事项
(一)参加操作技能考核的考生请携带身份证、工衣,在技能考核第一天当天上午8:30到佛山市顺德区第三人民医院(佛山市顺德区北滘医院)门诊楼五楼会议室报到。未能按时报到的考生,按自动放弃专业技能操作考核资格处理。
(二)放弃专业技能操作考核资格的空额,将由本院确定是否按面试成绩依次递补人选进行考核。
(三)其他事宜请咨询佛山市顺德区第三人民医院(佛山市顺德区北滘医院)人事科,联系人:黄老师,联系电话:0757-26656060。
佛山市顺德区第三人民医院(佛山市顺德区北滘医院)
2024年9月18日
微信
新浪微博
QQ空间
QQ好友
豆瓣
Facebook
Twitter


































































































































































































































