佛山三水区居民所有老旧燃气设施更换工程施工招标公告
时间:2024-10-03 人气:1640 来源:佛山市公共资源交易信息化综合平台 作者:
概述:居民所有老旧燃气设施更换工程已由佛山市三水区发展和改革局以2404-440607-04-02-808224批准(备案)建设。招标人为佛山市三水能源有限公司......
(声明: 网站所收集的部分公开资料来源于互联网,转载的目的在于传递更多信息及用于网络分享,并不代表本站赞同其观点和对其真实性负责,也不构成任何其他建议。本站部分作品是由网友自主投稿和发布、编辑整理上传,对此类作品本站仅提供交流平台,不为其版权负责。如果您发现网站上有侵犯您的知识产权的作品,请与我们取得联系,我们会及时修改或删除。 )
分享
微信
新浪微博
QQ空间
QQ好友
豆瓣
Facebook
Twitter
取消
资讯
招标
招聘
租售
美食
房产
展会
广佛
企业
积金
社保
户口
教育
特色
旅游
酒店
医疗
交通
办证
书院
代运营
风水
车辆
图片
移民
产业
综合体
市场
网红
画展
手机渠道竞争进一步内卷,OPPO不断创新,开启零售新策略
今年以来,随着一系列促消费政策的实施,消费市场潜力不断被挖掘和释放,为经济的高质量发展注入了新的动力。而就在近日印发的《关于促进服务消费高质量发展的意见》里提到...[阅读全文]
2024-09-30 09:39:58 人气:3347
顺德大良“童创美好,青筑未来”青少年心理健康关爱计划及“袋鼠宝贝之家”项目启动
大良“童创美好,青筑未来”青少年心理健康关爱计划及“袋鼠宝贝之家”项目正式启动,将为青少年及家长开展各类心理健康辅导服务,还将建起街道首个新就业群体子女服务阵地...[阅读全文]
2024-09-30 08:16:44 人气:2802
三水区首届未成年人才艺大赛颁奖典礼举行
三水区首届未成年人才艺大赛颁奖典礼在区文化活动中心举行。现场对本届才艺大赛获得一、二、三等奖和优秀奖的选手颁奖,并同步启动第一届三水区未成年人才艺大赛...[阅读全文]
2024-09-30 08:16:40 人气:1850
三水首个全自动疫苗智能传输系统上线,15秒内疫苗精准“到位”
三水区首个全自动疫苗智能传输系统在乐平镇社区卫生服务中心上线。该系统实现疫苗接种全程自动分拣和自动推送,15秒内就可以精准快速地将疫苗传送到相应的接种台...[阅读全文]
2024-09-30 08:16:38 人气:1751
顺德容桂举行产业工人庆“国庆”文艺汇演
容桂街道总工会主办的“中国梦·劳动美”——《匠心筑梦——致敬容桂最美奋斗者》新书发布暨容桂产业工人庆“国庆”文艺汇演,在容桂文化艺术中心大剧院举行...[阅读全文]
2024-09-30 08:15:18 人气:2152
三山区职业健康检查质量控制中心对三水区职业健康检查机构开展质控考核
为进一步规范三水区职业健康检查机构执业行为,提升职业健康检查服务质量和工作水平,根据三水区职业健康检查质量控制中心(质控中心)工作安排...[阅读全文]
2024-09-30 08:15:15 人气:2152
南海全力推进水污染防治工作!高度重视,立行立改!
为落实上级督办任务,扎实推进整改工作,9月27日下午,南海区委书记顾耀辉率队到狮山镇、丹灶镇调研河涌问题整改及丹灶城区污水处理厂扩建项目推进情况...[阅读全文]
2024-09-30 08:15:11 人气:2074
南海九江金秋焕新消费节·时尚家具欢乐购启动!豪派1000万元消费券!
“有家就有佛山造 时尚家具聚九江”2024年金秋焕新消费节·时尚家具欢乐购启动仪式在南海九江举行,将通过新上线的南海家居链服务平台“云选好家”网上商城派发1000万消费券...[阅读全文]
2024-09-30 08:15:05 人气:2111
国庆黄金周来禅城,家装焕新最高可享30000元补贴!家电不用“以旧”也能“换新”!
禅城再次吹响以旧换新冲锋号角,在居然之家建材馆举办“佛山造 禅焕新”家居焕新季活动,政策再加码,力争在“金九银十”...[阅读全文]
2024-09-30 08:13:29 人气:2145
禅城张槎存院围社区举办第二届百家宴!600人齐开席!
活动以“百家宴+业主达人秀+现场抽奖”的形式进行,现场热闹非凡。物业为居民准备丰盛的菜肴,香气四溢...[阅读全文]
2024-09-30 08:11:55 人气:1920
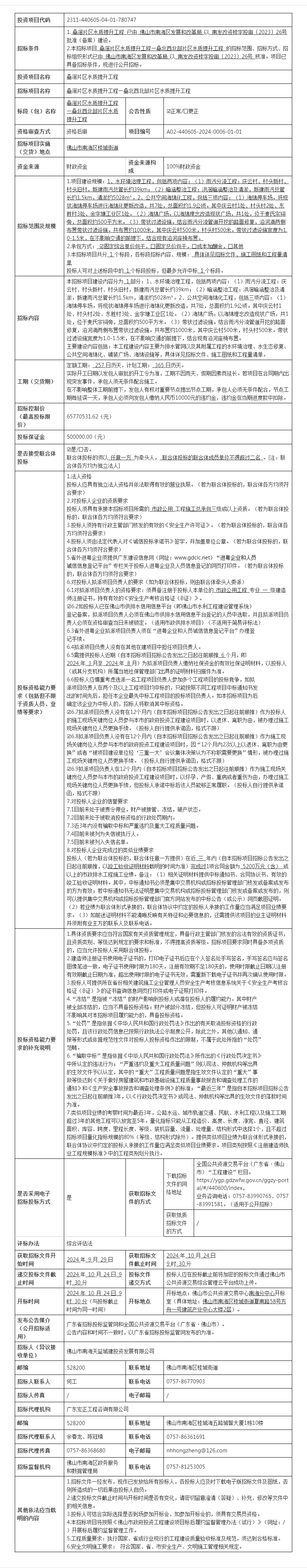
顺德叠滘片区水质提升工程—叠北西北部片区水质提升工程招标公告
本招标项目 叠滘片区水质提升工程—叠北西北部片区水质提升工程 的招标范围、招标方式、招标组织形式已由 佛山市南海区发展和改革局...[阅读全文]
2024-10-03 08:47:55 人气:1045
三水白坭镇南部片区工业污水处理厂(一期)建设工程施工招标公告
白坭镇南部片区工业污水处理厂(一期)建设工程(投资项目名称) 已由 (项目审批、核准或备案机关名称)佛山市三水区发展和改革局 以 (批文名称及文号...[阅读全文]
2024-10-03 08:41:00 人气:2720
佛山市南海区人民医院鼠类饲养系统及斑马鱼养殖系统配套建设项目招标公告
鼠类饲养系统及斑马鱼养殖系统配套建设项目招标项目的潜在投标人应在广东省政府采购网https://gdgpo.czt.gd.gov.cn/获取招标文件...[阅读全文]
2024-10-02 08:33:38 人气:2135
顺德龙江医院门诊、住院楼升级改造工程-2024年度医疗设备购置(第二批)招标公告
龙江医院门诊、住院楼升级改造工程-2024年度医疗设备购置(第二批)招标项目的潜在投标人应在广东省政府采购网https://gdgpo.czt.gd.gov.cn/获取招标文件...[阅读全文]
2024-10-02 08:30:34 人气:2037
佛山市妇幼保健院(2024-2026)两院区食堂食材采购(粮油类)招标公告
(2024-2026)两院区食堂食材采购(粮油类)招标项目的潜在投标人应在广东省政府采购网https://gdgpo.czt.gd.gov.cn/获取招标文件,并于 2024年10月21日...[阅读全文]
2024-10-02 08:27:13 人气:1485
佛山市中医院三水医院医疗辅助服务项目竞争性磋商公告
佛山市中医院三水医院医疗辅助服务项目采购项目的潜在供应商应在 广东省政府采购网https://gdgpo.czt.gd.gov.cn/【供应商应从广东省政府采购网(https://gdgpo.czt.gd.gov.cn/)上广东政府采购智慧云平台...[阅读全文]
2024-10-02 08:24:49 人气:2469
佛山市机关事务管理局金鱼街周转住房物业管理服务项目招标公告
金鱼街周转住房物业管理服务项目(2024.11-2026.10)招标项目的潜在投标人应在广东省政府采购网https://gdgpo.czt.gd.gov.cn/获取招标文件...[阅读全文]
2024-10-02 08:22:29 人气:1542
南海区中医院医疗卫生服务费(保洁、陪护、运送、洗衣、餐饮等)招标公告
医疗卫生服务费(保洁、陪护、运送、洗衣、餐饮等)招标项目的潜在投标人应在广东省政府采购网https://gdgpo.czt.gd.gov.cn/获取招标文件...[阅读全文]
2024-10-02 08:18:51 人气:5023
禅城祖庙街道协税护税服务项目招标公告
祖庙街道协税护税服务项目招标项目的潜在投标人应在广东省政府采购网https://gdgpo.czt.gd.gov.cn/获取招标文件...[阅读全文]
2024-10-02 08:14:12 人气:2335
佛山市中医院1.5T 磁共振成像系统招标公告
1.5T 磁共振成像系统招标项目的潜在投标人应在从广东省政府采购网(https://gdgpo.czt.gd.gov.cn/)上广东政府采购智慧云平台(以 下简称“云平台”)的政府采购供应商入口进行免费注册后...[阅读全文]
2024-10-02 08:12:22 人气:1945
佛山市禅城区国有资产监督管理局下属企业招聘工作人员公告
佛山市禅城区国有资产监督管理局下属企业拟面向社会公开招聘工作人员1名,现将有关事项公告如下:佛山市禅城区储备粮油有限公司(下称粮油公司)招聘...[阅读全文]
2024-09-30 08:22:14 人气:3151
佛山引才“真功夫”!9月27日这场招聘活动助力人才与产业共融发展
功夫传天下,英才聚佛山。为佛山加快发展新质生产力、构建年轻态现代化产业体系提供强有力的人才支撑,以9月27日佛山市企业家日、佛山市人才日为契机...[阅读全文]
2024-09-30 08:21:01 人气:3128
佛山市2024年“人才之夜”招聘夜市盛大启幕,共筑人才高地新篇章
广东佛山人力资源服务产业园灯火灿烂、星光璀璨,一场以“人才”为核心,融合创新、合作与交流的盛宴——“佛山人才日”系列活动2024年佛山市人力资源服务供需对接大会暨人才夜市活动盛大启幕...[阅读全文]
2024-09-30 08:20:55 人气:2903
供需大会+人才招聘夜市在禅城开启
作为“佛山人才日”系列活动之一,2024年佛山市人力资源服务供需对接大会暨人才夜市活动在广东佛山人力资源服务产业园举行...[阅读全文]
2024-09-30 07:49:25 人气:3116
佛山市淼汇房地产开发有限公司部门负责人招聘公告
广东西南投资控股有限公司(以下简称“西控公司”)下属企业佛山市淼汇房地产开发有限公司(以下简称“淼汇公司”)因工作需要,现面向社会招聘2名部门负责人...[阅读全文]
2024-09-24 09:59:16 人气:4108
三水举办专场招聘会助退役军人上岗就业!年薪最高20万!
“戎归淼城 就业启航”——三水区2024年下半年退役军人专场招聘会于9月20日上午举行。本场招聘会吸引了203名退役军人和随军家属前来应聘,初步达成意向105人次,达成意向率超50%...[阅读全文]
2024-09-24 00:37:19 人气:4118
南海桂城一中学校招聘教师多名
按照国家和地方规定的教师待遇执行,有教师公寓、免费体检等福利。应届毕业生或有一定经验的优秀教师。即日起(额满即止)。...[阅读全文]
2024-09-22 11:22:59 人气:2655
佛山市南海区退役军人服务中心招聘公益一类事业单位编制工作人员
佛山市南海区退役军人服务中心是佛山市南海区退役军人事务局下属公益一类事业单位,主要职责是协助做好退役军人政策法规宣传...[阅读全文]
2024-09-22 11:20:35 人气:2801
佛山市人社系统发布基层公共就业创业服务岗位招聘公告
招聘岗位为基层公共就业创业服务岗位,即市、区公共就业人才服务机构、乡镇(街道)人力资源社会保障服务平台专门为高校毕业生设置的负责以下工作的岗位...[阅读全文]
2024-09-22 11:17:40 人气:2563
南海丹灶社卫中心招聘16人!大专可报!
佛山市南海区丹灶镇社区卫生服务中心,是丹灶镇政府下属公益一类事业单位,中心位于丹灶镇金沙城区金业路8号,下设预防保健科...[阅读全文]
2024-09-21 10:45:18 人气:2754
佛山市祖庙资产投资管理有限公司2024﹣第9期招租信息
有意竞租者,必须在2024年10月8日17时00分(受理时间为上午8:30至11:45,下午2:30至5:00,节假日除外)前到佛山市祖庙资产投资管理有限公司办理登记手续...[阅读全文]
2024-09-28 10:29:27 人气:5782
高明明城镇光明片蛇要十字路办公室(原光明信用社)出租-招标公告
佛山市高明区明城民诚置业有限公司(以下简称“招标人”)拟将明城镇光明片蛇要十字路办公室(原光明信用社)出租进行公开竞价出让招标...[阅读全文]
2024-09-24 10:00:38 人气:6674
三水乐平镇广府文化嘉年华集市摊位,等你来开摊!
除了国潮市集,现场更有汉服巡游、非遗演绎、艺术展览、古村探秘打卡等系列活动,助力黄金周现场人流!...[阅读全文]
2024-09-22 10:25:49 人气:6487
佛山市三水区南山镇国有农用土地发包公告
为充分盘活南山镇的公有资产及满足社会租赁需求,现我司定于2024年9月29日(星期日)10:00在佛山市三水区南山公有资产投资管理有限公司开标室...[阅读全文]
2024-09-21 10:25:25 人气:6787
佛山市三水区南山镇公有资产(公房)竞租公告
为充分盘活南山镇的公有资产及满足社会租赁需求,现我司定于2024年9月29日(星期日)9:00在佛山市三水区南山公有资产投资管理有限公司会议室...[阅读全文]
2024-09-21 09:52:50 人气:6769
佛山市公安局交警支队涉案车辆保管场地租赁(2024-2027)
佛山市公安局交警支队涉案车辆保管场地租赁(2024-2027)采购项目的潜在供应商应在从广东省政府采购网(https://gdgpo.czt.gd.gov.cn/)上的政府采购供应商入口进行免费注册后...[阅读全文]
2024-09-20 09:20:06 人气:6330
佛山市顺德区大良红英路怡景楼68-70号商铺出租项目
广东托信项目管理有限公司(以下简称:交易代理机构)受佛山市顺德区飞鹅永久墓园管理处(以下简称:出租方)委托采用网上竞价方式...[阅读全文]
2024-09-17 09:02:10 人气:3341
佛山市顺德区大良东乐路111号商铺出租项目
广东托信项目管理有限公司(以下简称:交易代理机构)受佛山市顺德区飞鹅永久墓园管理处(以下简称:出租方)委托采用网上竞价方式...[阅读全文]
2024-09-17 09:00:02 人气:2941
南海西樵太平墟8座物业招商!租金低至6元/㎡起!
太平墟8座物业招商:围绕文创、艺术、民宿、餐饮等!租金低至6元/㎡起!2024年10月至12月签约进驻的首年免租,第二、三年半价租金...[阅读全文]
2024-09-14 11:11:52 人气:2698
南海多宗“笋盘”招商!风靡全网的大地艺术节在这举办!
本届活动还将带来;九江、西樵范围内部分物业出租项目;遍布烟南村、璜矶社区;河清社区、儒林社区、太平墟;项目用途有商铺、住宅、办公物业等;选择多多,不容错过~...[阅读全文]
2024-09-14 10:59:43 人气:2449
顺德5家餐厅上榜“2024年南部人气餐厅”!
9月5日,匠心营造·凤凰网美食盛典暨2024金梧桐中国餐厅指南南部人气餐厅颁奖晚宴于合肥君悦酒店举办,为206间餐厅颁发南部人气餐厅奖项...[阅读全文]
2024-09-08 10:27:11 人气:72940
顺德鱼皮角、干蒸、地道肠有团体标准了!
近日,由佛山市顺德区津津食品有限公司牵头,顺德职业技术学院、广东产品质量监督检验研究院、广东省农业科学院蚕业与农产品加工所...[阅读全文]
2024-08-15 11:19:34 人气:22322
2024顺德鱼生节有新动作!风味“八阵图”亮相!
2024顺德鱼生节新闻发布会在顺德区容桂街道龙悦湾酒家举行。来自政府、各镇街餐饮协会及企业代表近百人参与...[阅读全文]
2024-07-17 09:15:59 人气:25943
佛山河鲜地图上新 → 出发!
三水因为地处三江交汇处,得天独厚的地理环境使这里的河鲜凭借“鲜嫩爽滑”闯出一片天。嘉鱼、龙脷鱼、三黎鱼等不少特色鱼虾为三水所独有...[阅读全文]
2024-07-15 10:46:51 人气:29612
三水云东海推出“广府菜三水荷花宴”团体标准
三水区云东海街道办事处举办了“放心消费美食集聚区双承诺单位”颁牌仪式暨“广府菜三水荷花宴”团体标准推广会。当天,云东海街道向10家餐饮店颁发“放心消费美食集聚区双承诺单位”牌匾...[阅读全文]
2024-06-16 09:03:27 人气:10568
美狮美高梅“蜀道”再度荣获米其林一星荣誉 正宗成都四川菜匠艺 勇获业界权威认可
【2024年3月14日,澳门】美高梅欣然宣布,旗下位于美狮美高梅内的餐厅“蜀道”在最新公布的《香港澳门米其林指南2024》中,再度获评为米其林一星餐厅...[阅读全文]
2024-03-14 21:05:58 人气:27468
佛山柱侯酱:一道美食背后的传奇故事
柱侯酱是佛山地区的特产之一,其名字来源于创始人梁柱侯。在清朝嘉庆年间,梁柱侯最初在佛山祖庙摆摊卖牛杂,因其发明了柱候酱...[阅读全文]
2024-02-02 15:47:47 人气:13381
石湾鱼腐:金黄鲜嫩,香滑可口
石湾鱼腐是一道源自中国广东省佛山市石湾镇的传统名菜,其历史悠久,口感独特,被誉为“岭南第一锅”...[阅读全文]
2024-02-02 15:46:11 人气:14274
岭南蒸水饺:皮薄馅嫩,鲜香可口
岭南蒸水饺是一道色香味俱佳的传统小吃,以其皮薄馅嫩、鲜香可口而著名。岭南蒸水饺的馅料通常包括猪肉、韭菜...[阅读全文]
2024-02-02 15:45:18 人气:17058
佛山沙口笋:美味与健康的完美结合
佛山沙口笋是广东省著名的特产,以其独特的口感和品质而受到广泛欢迎。沙口笋的产地位于佛山市内的东平河和汾江河交界处,这里土壤肥沃...[阅读全文]
2024-02-02 15:44:00 人气:11821
温馨家园:佛山市顺德区顺宝花园
顺宝花园小区占地面积较大,规划合理,绿化覆盖率高。小区内绿树成荫,草坪如茵,还有各种花卉点缀其中,四季景色宜人,营造出宁静舒适的居住环境...[阅读全文]
2024-10-02 08:02:54 人气:5127
宜居之所:佛山市顺德区德新小区
德新小区环境优美,绿化面积较大,种植了各类花草树木,四季皆有美景。小区内道路整洁,布局合理,有休闲广场和步行道...[阅读全文]
2024-10-02 07:57:31 人气:3964
魅力家园:佛山市顺德区明日桃园小区
明日桃园小区的环境十分优美,绿化率高,园林景观设计精心。绿树成荫的步道,错落有致的花坛,还有清澈的人工湖...[阅读全文]
2024-10-02 07:56:47 人气:4122
品质生活之选:佛山市顺德区佳兆业可园小区
佳兆业可园小区环境宜人,绿化精心规划,绿树葱茏,花草繁盛。小区内部景观错落有致,有小径、亭台和休闲长椅,为居民提供了舒适的休闲空间...[阅读全文]
2024-10-02 07:55:50 人气:5795
理想栖居之地:佛山市顺德区中博域果小区
中博域果小区环境优美,绿化丰富多样。草坪如茵,绿树成荫,花卉点缀其间,营造出一片生机勃勃的景象。小区内还有精心设计的景观小品...[阅读全文]
2024-10-02 07:54:01 人气:3967
佛山市顺德区东苑新村:温馨舒适的理想家园
东苑新村位于顺德区的中心地段,交通十分便利。周边有多条公交线路,方便居民出行。同时,临近商业中心,购物、餐饮、娱乐等设施一应俱全...[阅读全文]
2024-10-01 08:17:30 人气:3601
佛山市顺德区东苑小区:品质生活的温馨家园
东苑小区位于顺德区的繁华地段,周边道路四通八达。临近主要交通干道,出行便捷,无论是自驾还是选择公共交通...[阅读全文]
2024-10-01 08:16:21 人气:4042
佛山市顺德区金榜别墅小区:奢华与舒适的完美融合
金榜别墅小区位于顺德区的优越地段,周边环境优美,交通便捷。小区占地面积广阔,规划合理,建筑密度低,为居民提供了宽敞...[阅读全文]
2024-10-01 08:15:20 人气:3567
佛山市顺德区南国东汇小区:繁华与舒适兼得的品质社区
南国东汇小区位于顺德区的重要地段,周边商业繁荣,交通便捷。临近多条主干道,方便居民出行。同时,周边配套设施齐全...[阅读全文]
2024-10-01 08:14:08 人气:3422
佛山市顺德区华侨城小区:品质卓越的理想社区
华侨城小区坐落于顺德区的核心区域,地理位置优越。周边交通网络发达,临近多条城市主干道和高速公路,出行便捷...[阅读全文]
2024-10-01 08:12:53 人气:3243
四大看点解锁第八届陶瓷创意周
禅城区金秋季重点活动新闻发布会在中国陶瓷城召开。会上,石湾镇街道正式发布2024第八届中国陶瓷创意周(以下部分简称:创意周...[阅读全文]
2024-09-28 02:25:41 人气:10864
大国重器引领潮流新体验!军事科技嘉年华全国巡展(佛山站)启幕在即!
“固国强军 空天逐梦”军事科技嘉年华全国巡展(佛山站)暨2024航空航天展(简称“2024佛山军事航天展”)将于2024年9月14日-10月7日在佛山潭洲国际会展中心举办...[阅读全文]
2024-08-22 10:06:55 人气:16861
全区域 全产业链”!第 46 届龙家具展和第 36 届亚洲国际家具材料博览会,家具人的超级盛宴!
备受业界瞩目的第 46 届国际龙家具展览会隆重开幕。诸如全球唯一全区域、全产业链、最具特色及顺德家具品牌共造、宇宙最强家具小镇之类...[阅读全文]
2024-08-20 10:34:54 人气:16591
全球家具看顺德!2024 年家具行业大事件,龙家展携全新 IP 来袭!
第46届国际龙家具展览会和第36届亚洲国际家具材料博览会将于2024年8月19日至22日举行,再度聚焦全球家具行业的目光.........[阅读全文]
2024-08-12 14:48:57 人气:21052
高明改革开放43周年展览,一场跨越43年的时空穿梭
高明改革开放43周年展览正式向公众开放。展览位于高明区档案馆一楼,全面生动地展现了高明从1981年恢复建制至今的奋斗历程和骄人成就...[阅读全文]
2024-08-05 09:36:47 人气:18386
广东金融高新区连续13年亮相“金交会”
第十三届中国(广州)国际金融交易·博览会(下称“金交会”)在广州举行,作为广东金融强省战略基础平台、广东唯一的省级金融后台基地...[阅读全文]
2024-06-26 18:57:13 人气:22101
第40届中国(佛山)国际陶瓷及卫浴博览交易会开幕
4月18日,第40届中国(佛山)国际陶瓷及卫浴博览交易会(以下简称“佛山陶博会”)在佛山国际会议展览中心展馆正式开幕...[阅读全文]
2024-04-21 09:43:37 人气:18066
第40届佛山陶博会设有三大展馆 超800家展商参展
4月18日至21日,第40届佛山陶博会将在中国陶瓷城、中国陶瓷卫浴总部、佛山国际会议展览中心三大展馆举办。本届陶博会有哪些精彩亮点?记者探营带你抢先看...[阅读全文]
2024-04-18 15:18:16 人气:17353
第135届广交会4月15日开幕!628家佛企参展!
第135届中国进出口商品交易会(广交会)将在广州举办。佛山市出口展参展企业数量达628家,展位数1896个,其中品牌展位637个,一般性展位1259个...[阅读全文]
2024-04-12 09:38:01 人气:19736
第二届中国国际(佛山)预制菜产业大会闭幕
第二届中国国际(佛山)预制菜产业大会闭幕。为期3天的大会现场观展约11万人次,网络点击率破亿,现场交易、合作签约超16亿元...[阅读全文]
2024-03-19 11:00:48 人气:8877
国庆假期广州将推出两千余场文旅活动 再出实招提振消费
广州召开2024年国庆假期专题新闻发布会,市文化广电旅游局、市公安局、市商务局、市市场监管局、市气象局的相关负责同志介绍广州市2024年国庆假期文旅...[阅读全文]
2024-09-28 09:30:52 人气:4087
直升机跨境航线9月26日成功首飞 广州飞香港仅需40分钟
航程仅40分钟,搭乘直升机从广州白云机场商务航空楼出发,可直飞香港国际机场,飞行途中能看到广州塔、港珠澳大桥等地标...[阅读全文]
2024-09-28 09:30:48 人气:5074
广汕路北绕线增江街连接线工程项目用地获批
广汕路北绕线增江街连接线工程项目建设用地获省自然资源厅批复,批复面积3.36公顷,为该项目2024年全面开工建设提供了有力用地要素保障...[阅读全文]
2024-09-28 09:30:19 人气:3551
广州力争实现典型镇全市全覆盖!以“典”带面“镇”兴城美!
花田水乡瓜果甜,旧农房里换新颜。广州山田城海湖风貌万千,大自然的鬼斧神工造就了风格多姿、禀赋千秋的镇街风情...[阅读全文]
2024-09-28 09:29:18 人气:2975
禅城交出“双减”成绩单!首届校外教育嘉年华举行!
激烈精彩的乒乓球、足球、篮球、羽毛球比赛,风格多样的绘画、书法、科创作品展示,精彩纷呈的舞蹈、器乐、武术等表演轮番上演……...[阅读全文]
2024-09-24 00:15:23 人气:4892
广州市从化区吕田镇莲麻村大埚(土名)饮用天然矿泉水采矿权挂牌出让公告
受广州市规划和自然资源局委托,广州交易集团有限公司(广州公共资源交易中心)以网上挂牌方式公开出让1宗广州市从化区吕田镇莲麻村大埚(土名)饮用天然矿泉水采矿权...[阅读全文]
2024-09-24 00:12:51 人气:3054
广州海珠启动引进企业前期选址研究精心谋划低空经济产业布局
低空经济是我国战略性新兴产业之一。近日,海珠区在全市率先成立低空经济工作专班,积极抢抓低空经济发展战略机遇。区规划资源、发改部门统筹谋划产业载体...[阅读全文]
2024-09-24 00:11:14 人气:1815
广州开发区 黄埔区2024年公开招聘事业单位工作人员面试及体检工作安排公告
初定于2024年9月27日(星期五)进行。此次招聘岗位较多,面试将根据职位招聘人数情况合理区分上下午(具体详见附件2),请考生仔细阅读...[阅读全文]
2024-09-24 00:10:17 人气:1866
2024年广州市教育系统校园招聘“优才计划”公告
根据事业单位公开招聘有关规定,按照“公开、平等、竞争、择优”的原则,为满足教育事业发展需要,吸引优秀高校毕业生到广州市教育系统工作...[阅读全文]
2024-09-21 15:49:51 人气:3396
广州启动首届“Young城点心季” “十一味”创意点心等你尝
广府点心是岭南文化的亮丽“名片”,是广府饮食的璀璨明珠。来到广州,怎能少得了体验一把“一盅两件”的在地生活?...[阅读全文]
2024-09-20 10:04:10 人气:2571
头部连锁早餐企业落户三水!打造广佛地区最大工厂!
三水区西南街道办事处与广东蒸旺食品有限公司举行重点项目落户仪式。蒸旺佛山食品生产制造中心项目落户佛山水都饮料食品产业园...[阅读全文]
2024-09-29 09:39:12 人气:4881
全球首条陶瓷工业氨氢零碳燃烧技术示范量产线在佛山投产
全球首条陶瓷工业氨氢零碳燃烧技术示范量产线在佛山正式投产,标志着我国高温工业碳中和技术产业化应用迈出了坚实一步,将加速推动产业绿色低碳转型...[阅读全文]
2024-09-28 10:29:29 人气:4613
三水港新添一座“平急两用”高标仓!日吞吐量可达万吨!
佛山港三水港区金本作业区配套设施项目正式开工。按计划,项目将于2025年12月竣工投用。可以预见,在不久的将来...[阅读全文]
2024-09-27 14:29:20 人气:4708
三水白坭首个世界500强食品饮料项目试产!年产值约10亿元!
当天试产的项目,总投资超10亿元,用地面积120亩,总建筑面积6万余平方米,主要产品有蒸馏水、苏打汽水、菓汁先生冷冻果汁、沙示汽水、新奇士果汁等知名产品...[阅读全文]
2024-09-27 13:31:57 人气:4273
顺德企业21家上榜广东企业500强 龙头企业排名稳升
2024广东500强企业榜单及发展报告发布,顺德共有21家企业上榜。前100强中顺企有4家,分别为美的集团股份有限公司、海信家电集团股份有限公司...[阅读全文]
2024-09-24 00:37:10 人气:4112
高端汽贸中心冲刺年底开业!!就在佛山大道!
夏末秋初,东平之畔,世纪德远·车华里(车mall方)汽车商业中心项目正在紧锣密鼓地进行着装修的收尾工作,全力冲刺今年年底的正式开业...[阅读全文]
2024-09-21 08:49:25 人气:4725
顺德骄傲!美的集团香港上市,创港股年内最大IPO!
世界500强企业美的集团在香港联合交易所主板挂牌上市(股票代码:00300.HK),成为继海信家电后顺德区第二家A+H上市公司!...[阅读全文]
2024-09-18 10:29:55 人气:3826
佛山市旗胜机械科技有限公司落户三水白坭
佛山市旗胜机械科技有限公司以3000万元的价格成功摘得位于聚龙湾新型储能产业园B区13号宗地,该宗地面积达33324.71平方米(合49.99亩)...[阅读全文]
2024-09-14 16:12:16 人气:3941
顺德均安这家食品企业打造一体化智能生产、存储基地!预计年销售额达3.5亿元!
均安镇举行禾荣食品有限公司一体化智能食品加工项目奠基仪式。该项目新建面积达20000平方米,将打造集高标准数字化冷链存储体系及国际化销售业务于一体的产销平台...[阅读全文]
2024-09-13 07:41:33 人气:4119
中国企业500强,最新名单出炉!这些佛企入围!
9月11日,中国企业联合会、中国企业家协会发布“2024中国企业500强”。今年榜单入围门槛为473.81亿元,较上年提高3.83亿元。...[阅读全文]
2024-09-12 09:29:07 人气:4409
佛山市个人住房公积金贷款利率下调!
佛山市住房公积金管理中心发布通知称,根据《中国人民银行关于下调个人住房公积金贷款利率的通知》要求,自2024年5月18日起,下调个人住房公积金贷款利率0.25个百分点...[阅读全文]
2024-05-20 09:41:59 人气:18842
佛山住房公积金提取有新变化→
为进一步整合民生服务资源,加快推进民生用卡服务集成融合,佛山市住房公积金管理中心增加“佛山市社会保障卡”作为住房公积金提取划账银行账户...[阅读全文]
2023-11-02 11:26:54 人气:35290
佛山住房公积金新政8月起实施
据佛山市住房公积金管理中心消息,《佛山市住房公积金管理中心关于阶段性提高个人住房公积金贷款额度的通知》将于8月1日起实施...[阅读全文]
2023-07-25 14:59:21 人气:37393
在外市缴存公积金,这样也能申请贷款!
登录佛山市住房公积金管理中心网站【个人网上办事大厅(入口)】→主借款人登录→【我要办理】→【异地缴存明细申报】...[阅读全文]
2023-07-04 12:25:37 人气:38742
租房提取公积金有变化!7月1日起,最高可提取超6万元!
根据《佛山市住房公积金管理中心关于调整佛山市提取住房公积金支付房租有关事项的通知》(佛房金管〔2023〕29号),现将佛山市2023年度...[阅读全文]
2023-06-30 08:08:22 人气:38932
佛山公积金贷款上限拟提至50万/人,夫妻最高可贷100万
佛山市住房公积金管理中心发布《关于阶段性提高个人住房公积金贷款额度的通知(征求意见稿)》。其中提出,缴存职工个人申请的...[阅读全文]
2023-06-28 15:09:15 人气:35657
7月起多孩家庭住房公积金额度更高!提取额度上调好消息!
为贯彻落实党中央“租购并举”的决策部署,支持职工合理住房需求,根据《住房公积金管理条例》有关规定以及《住房城乡建设部 财政部 人民银行关于放宽提取住房公积金支付房租条件的通知》...[阅读全文]
2023-06-26 01:12:36 人气:38122
佛山职工租房提取额度上调!下月起公积金有新变化
职工在本市连续足额缴存住房公积金满3个月,本人及配偶在本市无自有住房且租赁住房的,可提取夫妻双方住房公积金支付房租...[阅读全文]
2023-06-16 10:06:06 人气:39965
住房公积金最新相关问题解答
在本市连续足额缴存住房公积金满3个月”是指职工在本市开设账户满3个月且已连续足额缴存住房公积金满3个月...[阅读全文]
2023-06-02 09:05:55 人气:40990
公积金提取额度上调,可按月提!多孩家庭额度更高!
职工在本市连续足额缴存住房公积金满3个月,本人及配偶在本市无自有住房且租赁住房的,可提取夫妻双方住房公积金支付房租...[阅读全文]
2023-06-02 08:59:27 人气:39472
佛山人才,租房有补贴!别忘了复核→
您此前已领取过租房补贴,但当前工作单位与资格申请时不一致,发生过同区工作单位变更,此时您应先完成【同区变更单位申请】后...[阅读全文]
2024-07-06 07:43:33 人气:29204
禅城区祖庙街道上门提供养老待遇资格认证服务
在祖庙街道行政服务中心工作人员的耐心服务和指导下,通过智能手机人脸识别等操作或现场收件等形式,60多名老人顺利完成了养老待遇资格认证...[阅读全文]
2024-03-31 08:42:27 人气:26674
3月21日开放参保!2024年“健康·佛医保”来啦
连续参保四年、三年或者两年无理赔的,医保目录内个人负担费用补偿、医保目录外个人自费费用补偿起付线分别下调...[阅读全文]
2024-03-19 14:57:59 人气:16822
一次申报、待遇直享!工伤保险“多件事一次办”全面升级
在佛山市社会保险基金管理局、市政务服务数据管理局、市行政服务中心的指导下,南海区作为争先示范区,从职工办事的难点堵点出发...[阅读全文]
2024-01-16 09:47:33 人气:31790
佛山新市民在支付宝办理居住证等业务,可领取专属医疗保险!
符合相关条件的新市民通过支付宝“佛山新市民服务通”在线办理相关业务,专享医疗保险投保后前两个月免费体验,包含好医保·门诊险产品以及好医保·长期医疗(0免赔)产品...[阅读全文]
2024-01-09 10:43:45 人气:30640
禅城社保推行“智能语音客服” 实现“政策找人”精准高效
养老保险待遇核定、养老资格认证,关系着养老待遇能否按时发放,是退休长者最为关切的事情。为满足群众需求...[阅读全文]
2023-12-30 11:21:11 人气:32898
佛山南海在全市首推!港澳居民可“掌上办”居民医保
据南海区政务服务数据管理局消息,南海在全市首推港澳居民参加城乡居民基本医疗保险“掌上办”,在南海生活的港澳人员可通过线上操作...[阅读全文]
2023-12-08 10:25:50 人气:21026
跨省异地看病怎么走医保,领你全流程办理→
推出“高效办成一件事”系列服务,助力提升办事便利和效率。今天推出“高效办成一件事”第1期:跨省就医直接结算...[阅读全文]
2023-12-05 11:12:02 人气:20226
佛山医保新规出台!事关住院、大病保险→
《佛山市基本医疗保险住院管理办法》按照“分类保障、统一管理,优化待遇、保障权益,提升服务、完善细节”的原则,对待遇和管理进行全面优化提升...[阅读全文]
2023-12-05 11:10:59 人气:18081
2024年度佛山居民医保申报开始啦!
为深入贯彻落实习近平总书记关于医疗保障事业的重要指示批示和重要讲话精神,提升居民医保参保率...[阅读全文]
2023-11-04 10:54:57 人气:15250
佛山实施新政后,居住半年以上就能入户!
本市持自有合法产权住宅房屋的非本市户籍人员,可以在房屋所在地申请入户,共同居住生活的配偶、未成年子女可以随迁...[阅读全文]
2024-07-11 07:45:23 人气:27319
佛山户籍新政实施首月,申请人数升升升
佛山市发布了《佛山市人民政府办公室关于稳定居住就业入户事项调整的通知》(佛府办〔2024〕7号),自发布之日起施行...[阅读全文]
2024-06-28 07:57:44 人气:30419
佛山迎来新市民入户高峰
自5月13日佛山开始实施稳定居住就业入户新政以来,新市民入户申请积极性爆棚,佛山不少行政服务中心预约爆满。数据显示...[阅读全文]
2024-05-17 14:58:43 人气:17156
佛山入户新政解答:持有公寓可以入户吗?在哪办理?
从5月13日开始就可以申请办理。线上请到“粤居码”微信小程序申请(选择“其他户籍业务”—“市外迁入”—“稳定居住就业”)...[阅读全文]
2024-05-16 08:31:46 人气:16656
南海桂城新市民积分入户申请须知→
具有大学本科以上学历或者中级及以上专业技术资格且年龄在50周岁以下的,不受1年社保限制,申请时上1个自然月起在我市缴纳社会保险费即可按照...[阅读全文]
2024-05-13 09:47:07 人气:16531
佛山市孩子入学,入户要趁早!盘点入户方式→
在我市合法稳定就业满3年(连续缴纳社会保险满3年,或连续经商满3年,可互补叠加),并有合法稳定住所(含租赁)的人员,本人及其共同居住生活的配偶...[阅读全文]
2024-02-29 08:26:15 人气:17748
“佛山新市民积分计算器”帮你一键估算积分
本系统结果仅供参考,真实结果需前往佛山新市民通提交资料申请。本系统暂时只收录了全市积分,各区的加分项请参考区政策文件。...[阅读全文]
2023-12-31 10:52:27 人气:22018
佛山积分新标准发布!落户更容易!
在佛山办理居住证(暂住证)累计每满1年积20分,最高可积240分;在佛山参加社会保险的(职工基本养老保险、职工基本医疗保险...[阅读全文]
2023-12-28 16:01:46 人气:21298
佛山新市民:居住证一年要签注一次!这样操作1分钟完成续签
近日,家住高明区荷城街道的区女士欲为其丈夫代办居住证续签,但却被告知该业务不可代办。区女士的丈夫正在外地,又赶上居住证即将到期...[阅读全文]
2023-12-04 09:42:17 人气:20986
佛山市完善积分制服务管理制度 帮助更多新市民落户佛山融入佛山
指出积分制服务管理制度实施以来,较好满足了新市民入户需求,保障了新市民随迁子女平等接受义务教育权利,是我市入户政策和入学政策的有益补充...[阅读全文]
2023-12-01 11:17:02 人气:17958
育人之圃:佛山市顺德区昌教小学
昌教小学拥有优美的校园环境,绿树成荫,花香四溢。校园建筑布局合理,富有现代气息。宽敞明亮的教室,为学生提供了舒适的学习空间...[阅读全文]
2024-10-03 08:35:05 人气:5386
产业腾飞之地:佛山市顺德区杏坛马齐工业区
该工业区占地面积广阔,规划合理,基础设施完善。区内道路宽敞平坦,水电供应充足稳定,通信网络全面覆盖,为企业的生产运营提供了坚实的保障...[阅读全文]
2024-10-03 08:30:36 人气:5203
成长的摇篮:佛山市顺德区上地小学
上地小学拥有优美的校园环境。校园布局合理,绿树成荫,花草繁盛,为学生提供了一个舒适宜人的学习空间。学校的建筑风格现代而富有活力...[阅读全文]
2024-10-03 08:29:21 人气:4652
知识乐园:佛山市顺德区西岸和日东小学
校园环境优美宜人,绿树环绕,花草飘香。教学区、运动区和生活区布局合理,为学生创造了一个舒适且充满活力的学习生活空间...[阅读全文]
2024-10-03 08:28:16 人气:4597
卓越学府:佛山市顺德区梁銶琚中学
学校拥有一流的硬件设施。校园占地面积广阔,建筑布局合理。现代化的教学楼里配备了先进的多媒体教学设备,为高效教学提供了有力保障...[阅读全文]
2024-10-03 08:27:31 人气:4440
梦想起航之地:佛山市顺德区商赞小学
商赞小学拥有优美的校园环境,绿化丰富,四季如画。校园内的建筑设计独具匠心,融合了现代与传统元素,营造出舒适而富有文化氛围的学习空间...[阅读全文]
2024-10-03 08:26:34 人气:4399
育人殿堂:佛山市顺德区林文恩中学
学校坐落于环境优美的地方,校园占地面积宽广,建筑布局合理且美观。校园内绿树成荫,花草繁盛,营造出宁静而舒适的学习氛围...[阅读全文]
2024-10-03 08:25:21 人气:3763
育人摇篮:佛山市顺德区潘祥实验学校
佛山市顺德区潘祥实验学校是一所备受瞩目的学校,以其优质的教育资源、先进的教育理念和出色的教学成果在当地享有良好的声誉...[阅读全文]
2024-10-02 07:52:59 人气:3874
成长的乐园:佛山市顺德区麦村小学
麦村小学坐落在风景优美的环境中,校园占地面积广阔,布局合理。校园内绿树成荫,花草繁盛,为学生们营造了一个清新宜人的学习环境...[阅读全文]
2024-10-02 07:52:06 人气:3704
梦想起航之地:佛山市顺德区杏坛中学
杏坛中学占地面积广阔,校园环境优美宜人。绿树成荫的校道,整洁明亮的教学楼,现代化的体育场馆,营造出一个舒适且充满活力的学习氛围...[阅读全文]
2024-10-02 07:50:31 人气:3777
顺德均安“关帝侯王出游”活动10月6日回归!
“关帝侯王出游”作为佛山市顺德区均安镇的重要传统民俗活动,承载着地方百姓对忠义精神的崇敬和对美好生活的向往。每年农历九月初四至九月二十...[阅读全文]
2024-09-21 08:44:34 人气:12415
顺德香云纱再上央视!纺纱+莨水+晾晒+过泥,一齐探寻非遗技艺!
香云纱本名莨(liáng)纱,是岭南地区的一种古老的染色面料,由于穿着走路会“沙沙”作响,得名“响云纱”,后来称为“香云纱”...[阅读全文]
2024-09-08 10:46:09 人气:67211
名师亲授,动手体验,感受非遗剪纸魅力!报名→
剪纸,中国非物质文化遗产的瑰宝,以剪刀为笔,红纸为媒,绘就千年文化传承。这门艺术,不仅承载着丰富的民俗寓意...[阅读全文]
2024-08-20 17:30:13 人气:15816
首届佛山水上关帝庙庙会7月28日开锣!
“水上有关帝 人人好架势——佛山水上关帝庙庙会”将于7月28日开幕。作为水上关帝庙重建开放后的首届庙会,该活动将依托水上关帝庙这一载体...[阅读全文]
2024-07-25 09:22:58 人气:22303
书院文化展、状元巡游、打卡体验,今天这场活动文化魅力值拉满!
高明区举办书院文化展暨盛世文昌·状元文化节,现场通过文化体验、景点打卡的方式,感受高明千年文脉的文化魅力。区委副书记、组织部部长...[阅读全文]
2024-05-22 10:29:38 人气:12889
“顺德鱼生”获全省首张餐饮行业湾区认证
近日,由广东捞德顺餐饮管理有限公司(容桂店)出品的“淡水鱼‘顺德鱼生’”获颁《湾区认证证书》,这是全省首张餐饮行业《湾区认证证书》...[阅读全文]
2024-05-10 14:14:47 人气:13904
佛山高明区明城村民夜校推出舞狮文化传承课
在明城镇村民夜校课堂上,一群对舞狮文化怀揣浓厚兴趣的市民沉浸在舞狮的欢乐之中。他们跟着老师的示范,探寻舞狮技艺的奥秘...[阅读全文]
2024-04-27 14:29:47 人气:16157
高明濑粉制作技艺入选市级非遗项目
佛山市人民政府正式公布了第八批市级非物质文化遗产代表性项目名录,高明区“高明濑粉制作技艺”成功入选。至此,高明区共有市级非遗代表性项目9项...[阅读全文]
2024-04-16 14:47:47 人气:18950
佛山祖庙2024年庙会4月11日~14日举行
4月11日~14日,为期四天的2024佛山祖庙庙会(“三月三”北帝诞)将在佛山市祖庙博物馆举办,包括春祭祈福、北帝出巡、酬神演戏...[阅读全文]
2024-04-09 09:27:59 人气:19698
佛山新增13项市级非遗项目
近日,市政府办公室公布佛山市第八批市级非物质文化遗产代表性项目名录,其中,咸水歌(顺德)、太极拳、牛皮鼓制作技艺(佛山)...[阅读全文]
2024-03-21 20:09:13 人气:20404
佛山南海区西樵山免门票登山!
为全面助推西樵镇文旅高质量发展,西樵山景区将实施免门票入园措施,具体如下:一、实施时间:2024年10月1日起正式实施...[阅读全文]
2024-09-27 14:33:56 人气:2852
顺德这个有“河心花岛”的公园美爆了!
在新开放的公园内,陈村花卉特色与美岸建设有机融合,项目不仅保留了部分区域内原有树木,还根据植物不同花期,选取本土苗木装点滨河景观...[阅读全文]
2024-09-24 10:52:34 人气:3307
河源国家A级旅游景区,轮流对大湾区居民免费开放
从10月12日起至12月14日,每周末河源将精选2个国家A级旅游景区,面向香港、澳门、广州、深圳、珠海、佛山、惠州、东莞、中山、江门、肇庆等...[阅读全文]
2024-09-23 10:28:11 人气:3303
顺德渔人码头“上新中”等你来逛!
每当夜幕降临,德胜河畔总是熙熙攘攘的,吆喝声、欢笑声、音乐声四起,夹杂着热烹下的食物的香气。或爱人依偎漫步夜赏江景...[阅读全文]
2024-09-21 10:35:58 人气:4605
南海佛山40个影视取景点等你来!
南海区举行“发现新南海 光影映精彩”南海区影视产业高质量发展交流大会,政企齐聚一堂,围绕南海区影视产业、作品创作、空间培育...[阅读全文]
2024-09-21 09:03:24 人气:3795
国庆长假新去处:佛山罗浮宫小众艺术之旅等你来探!
中秋佳节刚过,即将迎来的国庆黄金周又成为众多打工人翘首以盼的出游季,“国庆去哪儿”成为小红书上等社交平台等热搜话题。...[阅读全文]
2024-09-19 17:49:53 人气:3824
中秋假期,国内出游1.07亿人次
2024年中秋节假期,全国文化和旅游市场总体平稳有序。据文化和旅游部数据中心测算,全国国内出游1.07亿人次,按可比口径较2019年同期增长6.3%...[阅读全文]
2024-09-19 14:14:07 人气:2590
岭南园林明珠——佛山顺德清晖园
清晖园构筑精巧,布局紧凑。整个园林尽显了岭南庭园雅致古朴的风格,园中有园,景外有景,兼备岭南建筑与江南园林的特色...[阅读全文]
2024-09-19 13:33:55 人气:2771
智慧与自然交融的乐园——佛山市顺德区智谷公园
智谷公园占地面积广阔,拥有丰富多样的景观和设施。步入公园,首先映入眼帘的是一片开阔的绿地,如绿色的绒毯般绵延起伏,让人心情瞬间舒畅...[阅读全文]
2024-09-19 13:29:35 人气:2044
中秋假期佛山文旅创新高
禅城区内,中秋的韵味弥漫在每一个角落。岭南天地盛装迎客,2024第三届岭南灯会彩灯璀璨,如梦似幻,古韵今风完美交融...[阅读全文]
2024-09-19 10:10:52 人气:1693
佛山市顺德区佛山福盈酒店:豪华与舒适的典范
酒店的外观气势恢宏,内部装饰豪华典雅,充满了现代时尚的气息。步入大堂,高挑的空间、璀璨的水晶吊灯以及精美的大理石地面,营造出奢华而温馨的氛围...[阅读全文]
2024-09-18 08:38:46 人气:16618
佛山市顺德区凤佛山依家精品酒店:精致体验,宾至如归
酒店的外观设计独具特色,融合了现代与当地文化元素,给人留下深刻的印象。步入大堂,宽敞明亮的空间、高雅的装饰和热情的服务人员...[阅读全文]
2024-09-18 08:02:05 人气:15963
佛山新颖宾馆:舒适与便捷的休憩之所
宾馆地理位置优越,交通便利。周边有多条公交线路,临近[主要交通枢纽],方便宾客前往顺德区的各个景点和商业中心...[阅读全文]
2024-09-06 08:31:10 人气:18493
佛山雅致宾馆:顺德的温馨驿站
宾馆地处顺德区的繁华地段,周边交通十分便利,距离[主要交通枢纽或地标]仅[距离]。无论是商务出行还是休闲旅游...[阅读全文]
2024-09-06 08:28:28 人气:19050
维也纳酒店(佛山顺德伦教店):舒适与品质的栖息之所
酒店地理位置优越,交通便利。周边配套设施齐全,临近商业中心、旅游景点和交通枢纽,方便宾客出行和购物娱乐...[阅读全文]
2024-09-05 11:19:42 人气:19047
佛山泓丰酒店:舒适与品质的完美邂逅
酒店的外观设计独具特色,融合了现代与传统的元素,给人留下深刻的印象。步入大堂,宽敞明亮的空间、精致的装饰和热情的服务...[阅读全文]
2024-09-01 15:26:59 人气:19430
城市便捷酒店(龙江会展中心店):顺德的舒适驿站
酒店的外观设计简约大方,内部装修精致典雅。步入大堂,宽敞明亮的空间和热情周到的服务人员给人宾至如归的感觉...[阅读全文]
2024-08-27 10:49:03 人气:11036
佛山旺业酒店(龙江会展中心店):顺德的温馨港湾
旺业酒店的外观气派,内部装饰精美。步入大堂,宽敞明亮的空间、优雅的装饰和热情友好的工作人员,让人立刻感受到温馨与舒适...[阅读全文]
2024-08-27 10:47:22 人气:20207
维纳斯国际酒店(龙江会展中心店):顺德的奢华休憩之所
酒店坐落于顺德区的核心地段,临近龙江会展中心,交通网络发达,出行极为便利。其优越的地理位置使它成为商务人士和游客的理想选择...[阅读全文]
2024-08-27 10:46:08 人气:19842
品质之选:佛山市顺德区亿湖烟酒店
亿湖烟酒店堪称丰富多样。香烟品牌涵盖了国内众多知名品牌以及一些特色地方品牌,能够满足不同消费者的需求...[阅读全文]
2024-08-21 08:38:30 人气:20746
健康守护:佛山市顺德区南方医科大学顺德医院附属杏坛医院
医院地理位置优越,交通便利,周边服务设施齐全。医院建筑规模较大,内部环境整洁舒适,为患者提供了良好的就医环境...[阅读全文]
2024-10-03 08:32:50 人气:7751
医疗先锋——佛山市顺德区广州中医药大学顺德医院
佛山市顺德区广州中医药大学顺德医院(顺德区中医院)是一所集医疗、预防、教学、科研、康复等功能为一体的综合性中医医院...[阅读全文]
2024-09-26 08:52:19 人气:8240
守护母婴健康的港湾——佛山市顺德区妇幼保健院
医院拥有宽敞舒适的医疗环境,占地面积较大,建筑布局合理。内部配备了先进的医疗设备,如高端的超声诊断仪、新生儿监护设备、妇产科手术器械等...[阅读全文]
2024-09-26 07:53:20 人气:6287
佛山市顺德区职院美瑞医院:专业医疗,贴心守护
职院美瑞医院拥有宽敞舒适的医疗环境,医院内部装修温馨,布局合理。配备了先进的医疗设备,为准确诊断和有效治疗提供了有力保障...[阅读全文]
2024-09-25 07:40:45 人气:6910
守护健康的医疗殿堂——佛山市顺德区广东同江医院
医院规模宏大,建筑设施先进。拥有宽敞明亮的门诊大厅、舒适的病房和先进的医疗设备。其医疗用房面积广阔,为患者提供了良好的就医环境...[阅读全文]
2024-09-19 13:31:18 人气:8241
高明区人民医院、中医院迎来大改造!动工和竣工时间就在……
根据项目规划,将拆除区人民医院家属区,新建一座15层的综合大楼,并且新建框架结构的停车楼。拆除区人民医院妇幼饭堂...[阅读全文]
2024-09-14 15:02:27 人气:8003
中国第一位伽玛刀博士、上海华山医院王恩敏佛山开诊!市民福音
广大市民朋友的福音!中国第一位伽玛刀博士、原复旦大学附属华山医院射波刀中心主任王恩敏教授已正式加盟佛山复星禅诚医院肿瘤精准诊疗中心...[阅读全文]
2024-09-14 14:56:36 人气:5884
顺德陈村镇前列腺癌筛查活动来了
前列腺癌是男性生殖系统最常见的恶性肿瘤之一,在我国老年男性中位居泌尿系统恶性肿瘤发病率第一位,被称为男性健康的“沉默杀手”...[阅读全文]
2024-09-08 09:42:05 人气:48341
佛山市二医院绿岛湖院区将于年底试运行
市二医院绿岛湖院区自2020年启动以来,一直深受社会各界广泛关注。绿岛湖院区何时启用?启用后,卫国路院区定位是否会有调整?...[阅读全文]
2024-09-06 10:05:21 人气:47940
顺德全区打造“步行10分钟购药圈” !
仪式上区市场监管局公布了今年在全区重点构建“步行10分钟购药圈”的工作进展情况,同时顺德区医药健康行业协会会长单位企业在现场郑重宣读质量安全自我承诺书...[阅读全文]
2024-09-05 15:17:28 人气:5312
繁华之路:佛山市顺德区商业路
商业路地理位置优越,交通便捷。道路宽敞平坦,车流量较大,公交线路穿梭其中,为居民和游客的出行提供了便利...[阅读全文]
2024-10-03 08:24:20 人气:1292
畅行之途:佛山市顺德区南便公路
南便公路道路宽敞平坦,路面状况良好,标线清晰。它连接着顺德区的多个重要区域和城镇,为当地居民的出行和货物运输提供了重要的交通支持...[阅读全文]
2024-10-03 08:22:27 人气:1269
枢纽动脉:佛山市顺德区中心公路
中心公路路面宽阔平整,采用高质量的铺设材料,能够承受较大的交通流量和压力。其车道划分合理,包括机动车道、非机动车道和人行道...[阅读全文]
2024-10-03 08:21:25 人气:1259
古韵新途:佛山市顺德区古海路
佛山市顺德区古海路是一条富有特色的道路。古海路路面平整,道路宽敞,交通标识清晰明确,为车辆和行人提供了良好的通行条件。...[阅读全文]
2024-10-03 08:19:31 人气:1241
跨越之桥:佛山市顺德区一更涌大桥
一更涌大桥造型雄伟壮观,桥身线条流畅。其主体结构采用坚固耐用的建筑材料建造,具备出色的承载能力,能够承受大量的车流和人流...[阅读全文]
2024-10-03 08:18:06 人气:1072
魅力盛丽路:佛山市顺德区的璀璨明珠
盛丽路,位于佛山市顺德区,是一条充满活力与魅力的道路。它不仅是交通要道,更是展现顺德区发展与繁荣的重要窗口...[阅读全文]
2024-10-02 07:47:39 人气:1568
繁华动脉:佛山市顺德区南华大道
南华大道是顺德区交通体系中的重要干道,其道路规划科学合理,宽敞而平坦。多车道的设计有效缓解了交通压力,确保了车辆的流畅通行...[阅读全文]
2024-10-02 07:46:48 人气:1232
活力之轴:佛山市顺德区良均中路
良均中路交通便捷,道路平整宽敞,标线清晰,有效地疏导着周边地区的交通流量。道路两旁设置了规范的人行道和非机动车道...[阅读全文]
2024-10-02 07:45:58 人气:1037
繁华通途:佛山市顺德区麦南大道
麦南大道道路宽敞平整,路面状况良好,为车辆的快速通行提供了有力保障。道路标线清晰明确,交通信号灯设置合理...[阅读全文]
2024-10-02 07:45:06 人气:1045
魅力齐新路:佛山市顺德区的风情走廊
齐新路交通顺畅,路面宽阔平坦,道路标识清晰,为行人和车辆提供了良好的出行条件。道路两侧的人行道铺设整齐,方便居民漫步其中...[阅读全文]
2024-10-02 07:43:57 人气:1102
新市民服务管理中心可以办理居住证业务了
为进一步加强新市民服务管理,向新市民提供更加优质、便捷、高效的政务服务,白坭镇新市民服务管理中心将增设新市民事务服务点,受理新市民相关政务业务...[阅读全文]
2024-08-21 15:03:49 人气:21175
顺德户政、不动产和商事登记业务办理量呈井喷式增长
当前,顺德区户政、不动产和商事登记业务办理需求呈现井喷式增长,据悉,顺德区、镇(街道)两级强联动,出实招、解民忧,通过加号源...[阅读全文]
2024-06-21 10:24:04 人气:11774
学生出入境业务办理有变化!
1.预约禅城、南海、高明、三水区专场服务的,可通过“广东出入境”微信公众号预约;2.预约顺德区专场服务的,可通过“顺德政务百事通”微信公众号预约...[阅读全文]
2024-06-13 09:46:08 人气:14380
佛山禅城区民政局大年三十正月十五都可办理婚姻登记
春节将至,有不少想趁农历新年和心爱之人喜结连理、完成“人生大事”的市民。大年三十当天可以进行婚姻登记吗?2月14日“情人节”正值春节假期...[阅读全文]
2024-01-26 10:30:02 人气:31254
禅城石湾镇街道便民服务中心揭牌启用
石湾镇街道便民服务中心近日揭牌启用,新大厅两层共4700平方米,开设55个综合服务窗口,承接社保、卫健、市监等11个职能部门400多个事项...[阅读全文]
2024-01-23 10:01:33 人气:35748
禅城高明三水开设出入境办证“学生专场”,周末也能办!
2024年1月7日、14日两个周日全天(8:30-12:00,14:00-17:30)。在禅城区就学的未满16周岁在校中小学生(学生户籍为本省及省外户籍,不含港澳台居民)。...[阅读全文]
2024-01-08 15:37:37 人气:35506
佛山三水区特定人员参加工伤保险工伤认定申请办事指南
从业单位应当在职工发生事故伤害或者被诊断、鉴定为职业病之日起30日内(不含事故当日),向从业单位所属镇街公共服务办公室负责工伤认定经办窗口提出工伤认定申请...[阅读全文]
2024-01-07 10:39:15 人气:35148
佛山三水区工伤认定申请事项办事指南
用人单位应当在职工发生事故伤害或者被诊断、鉴定为职业病之日起30日内(不含事故当日),向所属镇街公共服务办公室负责工伤认定经办窗口提出工伤认定申请...[阅读全文]
2024-01-07 10:24:36 人气:33172
佛山市禅城区石湾镇街道惠景协税站、玫瑰东协税站搬迁整合的公告
为打造标准化、规范化的纳税服务环境,更好的服务于广大企业和人民群众,优化街道营商环境,石湾镇街道惠景协税站...[阅读全文]
2023-12-19 16:06:13 人气:36063
佛山市禅城区石湾镇街道行政服务中心搬迁公告
为打造标准化、规范化、便利化的政务服务环境,更好的服务于广大企业和人民群众,优化我街道营商环境,佛山市禅城区石湾镇街道行政服务中心...[阅读全文]
2023-12-14 15:11:31 人气:35472
庄子素解 第二章 徐无鬼
徐无鬼因女商见魏武侯,武侯劳之曰:“先生病矣!苦于山林之劳,故乃肯见于寡人。”徐无鬼曰:“我则劳于君,君有何劳于我!君将盈耆欲...[阅读全文]
2023-02-09 09:38:10 人气:49871
庄子素解 第一章 庚桑楚
老聃之役有庚桑楚者,偏得老聃之道,以此居畏垒之山。其臣之画然知者去之,其妾之挈然仁者远之。拥仲之与居,鞅掌之为使。居三年,畏垒大壤...[阅读全文]
2023-02-08 10:52:56 人气:47251
庄子素解 第十五章 知北游
知北游于玄水之上,登隐弅之丘,而适遭无为谓焉。知谓无为谓曰:“予欲有问乎若:何思何虑则知道?何处何服则安道?何从何道则得道?...[阅读全文]
2023-02-07 08:44:53 人气:48280
庄子素解 第十四章 田子方
田子方侍坐于魏文侯,数称谿工。文侯曰:“谿工,子之师耶?”子方曰:“非也,无择之里人也;称道数当,故无择称之。”文侯曰:“然则子无师邪?...[阅读全文]
2023-02-06 09:41:31 人气:47573
庄子素解 第十三章 山木
【原文】庄子行于山中,见大木枝叶盛茂,伐木者止其旁而不取也。问其故,曰:“无所可用。”庄子曰:“此木以不材得终其天年。...[阅读全文]
2023-02-02 08:43:02 人气:47877
庄子素解 第十二章 达生
达生之情者,不务生之所无以为;达命之情者,不务知之所无奈何。养形必先之以物,物有余而形不养者有之矣;有生必先无离形...[阅读全文]
2023-01-31 09:26:23 人气:51521
[东方哲学] 一处不立 处处能立
一处不立 处处能立;亦即任何角度与立场都不立,任何角度与立场都能立;也即全然地、无条件地接纳与随机(缘)起用;云门禅三句:涵盖乾坤,截断众流,随波逐流...[阅读全文]
2022-06-08 08:31:38 人气:52563
获取深度世界真相信息的两种途径
人获取外部信息的最原始、最基础的方式就是感觉;感觉信息来源的最初端口就是感觉器官;感觉器官的阀域与自身承受力决定了人感知外部环境的上下极限...[阅读全文]
2022-06-08 08:26:00 人气:50489
物理学遇到意识素解(7)
如果一位值得信赖的朋友告诉你一些似乎可笑的事情,你会尝试着揣摩他或她可能的真实意思。值得信赖的物理学演示就告诉了我们某些看似荒谬的东西。因此,我们试图解释这些结果可能的真正意思。...[阅读全文]
2019-12-16 09:48:47 人气:39254
海外需求萎靡背后:美国进口全面收缩、欧盟现结构性变化
5月中国进出口商品总值为5011.91亿美元,同比下降6.2%。其中出口总值2834.99亿美元,同比下降7.5%;进口总值2176.92亿美元...[阅读全文]
2023-06-24 20:30:07 人气:33340
欧洲议会已批准通过《新电池法》,新能源卖家将面临更加严格的考验
近日,欧洲议会议员以 587 票赞成、9 票反对和 20 票弃权通过了与理事会达成的一项协议(针对在欧盟销售的所有类型电池的设计、生产和废物管理的新规定-《新电池法》)...[阅读全文]
2023-06-24 20:28:34 人气:19981
美国亚马逊的销售税和免税的州有哪些?
美国的销售税是美国州和地方政府对商品及劳务,按其销售价格的一定比例征收的一种税款,是在美国发生消费的时候,由消费者一方缴纳的税款...[阅读全文]
2023-06-24 20:27:41 人气:33361
Amazon 店铺代运营案例:家居类目
窗帘,浴帘的工厂,工厂OEM实力非常强,专注于传统外贸贴牌,国内天猫京东都有店,想要扩展海外渠道...[阅读全文]
2023-06-24 21:41:21 人气:22924
Amazon 店铺代运营案例:户外类目
效果:宏那运营团队进行账户诊断后,重新调整了广告,优化了产品线。进行2个月的调整后,销售额增长180%...[阅读全文]
2023-06-24 21:38:22 人气:22278
Amazon 店铺代运营案例:家居类目
吸尘器类目,宏那团队根据客户工厂优势,放弃竞争激烈的美国站点,选择切入日本站点,第三个月单品达到7W美金销售额...[阅读全文]
2023-06-24 21:36:20 人气:22431
Amazon 店铺代运营案例:饰品类目
目前效果:通过半年的测试留存,和铺货老链接的优化,日出单在平均700单左右,同比增长100%;由单SKU日均平均出单5-10单左右...[阅读全文]
2023-06-24 21:34:33 人气:13904
Amazon 店铺代运营案例:宠物类目
目前效果:运营人员一年内通过选品测试留存,现平均日销售额8000美金,每天单款SKU出单60个左右,SKU12个,月度销售额在30W美金+...[阅读全文]
2023-06-24 21:31:31 人气:10153
Amazon运营团队老师介绍:simon
有8年的亚马逊运营经验,为20+ 多个品牌工作过,其中包括类目 Top10的卖家。擅长运营广告...[阅读全文]
2023-06-24 21:16:54 人气:10453
Amazon运营团队老师介绍:Fanny
Fanny:7年亚马逊操盘经验,擅长广告,运营策略制定,并着手从0-1打造过多个百万级别的项目;统筹各个项目的开展计划...[阅读全文]
2023-06-24 21:11:52 人气:6719
卧室家居风水布局:打造舒适与和谐的睡眠环境
卧室作为我们日常休息和恢复精力的场所,其家居风水布局对于居住者的身心健康和家庭和谐有着不可忽视的影响。了解并遵循卧室的风水原则,可以为您打造一个舒适、和谐的睡眠环境...[阅读全文]
2024-02-20 09:46:18 人气:15713
客厅家居风水布局:营造和谐与繁荣的社交空间
客厅作为家庭的核心区域,是家人聚会、招待客人的重要场所。一个和谐的客厅家居风水布局,不仅可以提升居住者的生活品质,还能为家庭带来好运和繁荣。...[阅读全文]
2024-02-20 09:44:52 人气:17184
餐厅家居风水布局:打造美味与和谐的用餐环境
餐厅作为家庭中重要的功能区域,不仅是家人用餐的地方,也是与亲朋好友聚会交流的场所。一个好的餐厅家居风水布局,能够提升家庭成员的食欲,增强家庭和谐氛围...[阅读全文]
2024-02-20 09:43:33 人气:16361
卫生间家居风水布局:打造舒适与和谐的卫浴空间
卫生间作为家庭中私密且重要的功能区域,其家居风水布局对于家庭成员的身心健康和家庭和谐有着不可忽视的影响。一个好的卫生间家居风水布局,能够提升家庭成员的幸福感,增强家庭的正能量。...[阅读全文]
2024-02-20 09:39:02 人气:15331
为什么家居不宜挂太多红色装饰物?
健康平安人生,一定要认识和拥有3个贵人:西医(治标)、中医(治本)、易医(治根)。当西医不行就要找中医...[阅读全文]
2022-06-25 21:03:39 人气:66555
如何将一间旧厂房催旺吉运?
企业新入驻旧厂房,如何做到催旺吉运,达至丁财两旺的效果?这就需要风水的综合策划:大门口形象包装,出入口的八卦方位...[阅读全文]
2022-06-25 21:01:04 人气:70371
装修前规划风水,好处多多
现在越来越多的人认识科学风水的好处,看风水已经是很平常的事。在装修前,先邀请风水师前来勘察毛坯房环境...[阅读全文]
2022-06-25 20:58:23 人气:65272
三角形的办公室如何化解?
方正规整的办公室气场稳定,三角形或不规整的办公室气场混杂,卦位不全,锐气回冲,形成老总思维不定,判断能力减弱。将三角形地方加上屏风...[阅读全文]
2022-06-21 20:33:27 人气:67491
工厂机器为什么不能放在车间中心点
工厂老板由于对风水不熟悉,为了方便,将重型机器设备放在车间〈宅)中心。宅中心为太极点,玄空风水叫“五黄大煞”,只能静不能动,如遇某年的流年凶星飞临该位...[阅读全文]
2022-06-21 20:29:46 人气:64214
佛山首家二手车一站式登记服务站正式揭牌运营!
佛山优车机动车登记服务站正式揭牌运营。市商务局、市国资委、市公安局交警支队、佛山交通集团、佛山市邮政公司等相关单位及其代表出席活动现场...[阅读全文]
2024-09-11 10:14:08 人气:12960
汽车以旧换新最新通知!补贴更高!
●对符合《汽车以旧换新补贴实施细则》规定,报废旧车并购买新车的个人消费者,补贴标准由购买新能源乘用车补1万元...[阅读全文]
2024-08-17 08:36:42 人气:16506
广东最新规定!事关电动车充电收费!
广东省发展改革委、广东省市场监管局发布《关于贯彻落实规范电动自行车充电收费行为的通知》(简称《通知》),明确提出电动自行车户外充电设施的充电电费和服务费应分别标示...[阅读全文]
2024-08-14 15:36:29 人气:7424
补贴2万元、8万元!这些车报废更新补贴有新标准!
在《汽车以旧换新补贴实施细则》(商消费函〔2024〕75号)基础上,个人消费者报废国三及以下排放标准燃油乘用车或2018年4月30日...[阅读全文]
2024-07-28 09:43:56 人气:16857
二手车交易陷阱多,小心被当作“二百五”!
2021年以来,桂城市场监管所共受理二手车相关消费投诉1023件、举报92件,且呈上升趋势,主要涉及车辆信息不透明、服务承诺不清晰...[阅读全文]
2024-07-24 08:52:37 人气:17332
这两种电动车上路注意了!
具有脚踏骑行功能,最高时速不超过25km/h,具有国家颁发的3C认证的,属于非机动车范畴,需要在登记服务点进行车牌登记,登记的是白底黑字的佛山牌照...[阅读全文]
2024-07-19 10:02:27 人气:17605
租车大惊喜!帝豪 EV450,3000 押金开启飞驰之旅!
帝豪EV450,押金3000提车,剩余1000可后补;1.租金每周三流水代扣,可跑全平台,不够扣则线下补缴;...[阅读全文]
2024-07-16 10:21:37 人气:11618
吉利枫叶 80V 全新车震撼登场!让你轻松租车到手!
吉利枫叶80V,全新车,全新车;总押金6000,可4000提车;一口价方案: (不限平台);可4000押金+首月剩余天数提车,剩余2000押金分4周,每周500;...[阅读全文]
2024-07-16 09:44:12 人气:7426
丰田、日产、本田、比亚迪…最高补贴5000元/台!三水推出购车补贴
2024年7月13日-10月7日期间,三水全区将有10家汽车销售企业推出购车补贴促消费活动,消费者购车最高可补贴5000元/台...[阅读全文]
2024-07-11 08:59:51 人气:7690
最新!即日召回72万辆汽车
自即日起,召回2008年3月5日至2016年9月29日期间生产的东风雪铁龙世嘉两厢、三厢汽车,共计710301辆...[阅读全文]
2024-07-09 08:39:18 人气:5136
家具盛宴!第 45 届国际龙家具展览会震撼启幕!
全球家具看顺德,顺德家具看龙江。家具产业是龙江的根基,也是龙江和顺德的亮丽名片。经过五十多年的发展...[阅读全文]
2024-03-17 09:55:30 人气:16640
佛山机场重建航站楼进度刷新!效果图曝光!
按照建设目标和设计规划,由中国联合航空出资建设的新航站楼预计在2024年上半年完成建设并投入使用...[阅读全文]
2023-12-25 09:23:04 人气:31375
佛山国家高新技术产业开发区
佛山高新技术产业开发区(以下简称“佛山高新区”)于1992年12月经国务院批准成立,是全国最早的53个国家高新区之一...[阅读全文]
2023-08-27 21:28:39 人气:11131
佛山意美家卫浴陶瓷世界
意美家,全称意美家卫浴陶瓷世界(Casa Ceramics&Sanitarywares Mall),位于广东省佛山市禅城区季华四路与雾岗路口交汇处,原名为“河宕陶瓷批发直销仓”...[阅读全文]
2023-08-27 21:26:18 人气:11110
澳大利亚技术移民移民
澳洲技术移民是为了引进海外人才,促进澳洲劳动力市场平衡和发展而推出的移民政策,不仅适用于国内有专业技能的技术人才,也适用于在澳留学生,且移民成本低...[阅读全文]
2022-07-07 22:07:38 人气:54798
加拿大BC省雇主担保移民
新政策自2015年1月1日起开始实施。新政后增加了SIRS打分系统,每月公布2次分数,达到此分数的要求的申请人将被移民局选中。因此只要你的职业在加拿大NOC职业列表或职业列表中...[阅读全文]
2022-07-07 22:03:09 人气:55200
美国eb3雇主担保移民
美国eb3雇主担保移民 Other works按照美国移民法,职业移民划分为五类。而EB-3就属于职业移民的第三优先。EB-3职业移民的第三优先类别包括熟练工人、学士学位持有人以及其它工人...[阅读全文]
2022-07-07 21:59:21 人气:53504
马来西亚永久居留(红卡)
PR是PermanentResident的英文缩写,中文是永久居留的意思。获得PR, 就是获得永久居留身份证。 马来西亚永久居留(红卡)是大马政府授予给外国人士的永久居留身份证...[阅读全文]
2022-07-07 21:41:23 人气:54901
购车新选择——佛山市顺德区新协力二手车交易中心
新协力二手车交易中心占地面积广阔,拥有宽敞的展示区域和现代化的设施。其位于交通便利的地段,方便顾客前来选购车辆...[阅读全文]
2024-09-26 08:51:32 人气:3867
产业集聚之地——佛山市顺德区永丰工业区
永丰工业区位于顺德区的,地理位置优越。周边交通网络发达,临近高速公路出入口,与主要城市的交通联系便捷。铁路和港口也在较近的范围内...[阅读全文]
2024-09-26 08:48:57 人气:3295
活力绽放的伦教鸡洲工业区
鸡洲工业区位于伦教镇的西南部,地理位置优越。它临近多条主要交通干道,如 105 国道等,交通网络便捷,方便货物运输和人员出行...[阅读全文]
2024-09-26 07:57:06 人气:2583
繁花似锦——佛山市顺德区伦教花卉市场
伦教花卉市场占地面积广阔,拥有众多的花卉摊位和温室大棚。市场布局合理,分为不同的区域,有鲜花区、盆栽区、多肉植物区、花卉种苗区等...[阅读全文]
2024-09-26 07:55:43 人气:2831
时尚新地标——佛山市顺德区新晖天地
佛山市顺德区新晖天地是一个集购物、餐饮、娱乐、休闲等多种功能于一体的综合性商业体。新晖天地位于顺德区的核心地段...[阅读全文]
2024-09-26 07:54:32 人气:2513
创新驱动的产业高地——佛山市顺德区金斗工业区
金斗工业区交通便捷。它紧邻主要交通干道,距离高速公路入口仅数公里,便于货物运输和人员流动。同时,与周边城市和港口的连接也十分紧密...[阅读全文]
2024-09-26 07:47:25 人气:2610
佛山市顺德区凤翔工业区:产业腾飞的希望之地
凤翔工业区规划整齐有序。园区道路宽敞,交通便捷,物流运输畅通无阻。整个工业区按照不同产业类型划分区域,便于企业协同发展和管理...[阅读全文]
2024-09-25 07:46:41 人气:1148
佛山市顺德区领涛创新园:创新驱动的产业高地
领涛创新园拥有现代化的建筑设计和完善的基础设施。园区内环境优美,绿化覆盖率高,为企业提供了舒适宜人的工作环境...[阅读全文]
2024-09-25 07:27:41 人气:1476
佛山市顺德区铝达科技园:铝业创新的前沿阵地
铝达科技园规划布局合理,分为研发区、生产区、仓储区、办公区等多个功能区域。园区内建筑设施现代化,道路宽敞...[阅读全文]
2024-09-25 07:22:54 人气:1175
佛山市顺德区力同华南工业区:产业汇聚的活力之区
力同华南工业区规划科学合理。区内道路宽敞平坦,交通网络发达,便于货物运输和人员流动。工业区分为多个功能区域...[阅读全文]
2024-09-24 12:52:18 人气:1358
繁华新地标:佛山市顺德区凯盛广场
凯盛广场地理位置优越,交通便捷,周边配套设施完善。它坐落在顺德区的核心地段,多条主要道路在此交汇,无论是驾车还是乘坐公共交通都能轻松抵达...[阅读全文]
2024-10-03 08:33:48 人气:10721
魅力之城:佛山市顺德区宏汇城
宏汇城的建筑设计独具匠心,融合了现代美学与实用功能。外观宏伟壮观,内部装修精致典雅,营造出了舒适且高端的商业氛围...[阅读全文]
2024-10-03 08:31:52 人气:10601
佛山市顺德区印象城购物中心:购物与娱乐的天堂
印象城购物中心占地面积广阔,拥有多层建筑,内部布局合理。一层通常设有国际知名品牌的专卖店和时尚精品店;二层和三层则汇聚了众多流行服饰...[阅读全文]
2024-09-26 08:17:34 人气:11252
佛山市顺德区万象汇:缤纷生活的汇聚之地
万象汇的建筑外观现代时尚,线条流畅,富有设计感。内部空间宽敞明亮,装饰精致,采用了现代化的装修风格,营造出舒适而高端的购物环境...[阅读全文]
2024-09-26 08:16:31 人气:9920
商业新地标——佛山市顺德区广进国际商业中心
广进国际商业中心占地面积广阔,建筑面积庞大。整体布局合理,分为多个功能区域,包括购物中心、家居建材馆、写字楼、酒店以及公寓等...[阅读全文]
2024-09-26 07:58:48 人气:9515
佛山市顺德区合禾国际珠宝创意中心:璀璨光芒的孕育之地
佛山市顺德区合禾国际珠宝创意中心位于顺德区,是一个专注于珠宝产业创新与发展的综合性平台...[阅读全文]
2024-09-25 07:36:55 人气:8894
佛山市顺德区欧雅奥广场:时尚与休闲的交汇之地
佛山市顺德区欧雅奥广场位于顺德区,是一个集购物、餐饮、娱乐、休闲等多种功能于一体的综合性商业广场...[阅读全文]
2024-09-25 07:12:48 人气:2946
佛山市顺德区涛汇广场:都市生活的魅力中心
佛山市顺德区涛汇广场位于顺德区,是一个集购物、餐饮、娱乐、休闲等多种功能于一体的大型综合性商业广场...[阅读全文]
2024-09-24 12:45:33 人气:3079
佛山市顺德区京涛购物广场:一站式购物的绝佳选择
购物广场内拥有众多知名品牌和特色店铺,涵盖了服装、鞋包、珠宝首饰、化妆品、数码产品、家居用品等各类商品...[阅读全文]
2024-09-24 11:08:56 人气:1884
东海新世纪:顺德的璀璨明珠
东海新世纪拥有优越的地理位置,交通便捷,周边配套设施完善。它紧邻商业中心,众多商场、餐厅、影院等娱乐休闲场所近在咫尺...[阅读全文]
2024-09-13 15:47:40 人气:3590
繁华市井——佛山市顺德区永丰市场
永丰市场位于顺德区的核心地段,交通便利,周边居民众多。市场占地面积较大,内部摊位布局合理,通道宽敞整洁...[阅读全文]
2024-09-26 07:50:24 人气:15021
佛山市顺德区番村市场:充满烟火气的生活舞台
番村市场内部布局合理,划分清晰。主要分为蔬菜区、水果区、肉类区、水产区、熟食区、干货区等多个区域,方便顾客快速找到所需商品...[阅读全文]
2024-09-25 07:32:43 人气:17255
佛山市顺德区富裕市场:繁华热闹的民生之所
富裕市场内部空间宽敞明亮。市场布局清晰,分为蔬菜区、水果区、肉类区、水产区、粮油副食区、熟食区等多个区域,方便顾客快速找到所需商品...[阅读全文]
2024-09-25 07:18:06 人气:15318
佛山市顺德区南水市场:繁华市井中的生活百态
南水市场占地面积较大,布局合理清晰。市场内划分了多个区域,包括蔬菜区、水果区、肉类区、水产区、粮油副食区等...[阅读全文]
2024-09-23 15:28:08 人气:15505
汇鲜市场:顺德的美味之源
走进汇鲜市场,首先映入眼帘的是宽敞整洁的布局。市场内部划分清晰,摊位排列有序,通道宽敞明亮,让顾客能够轻松自如地穿梭其中...[阅读全文]
2024-09-22 15:34:02 人气:15249
佛山市顺德区桑麻市场:繁华热闹的生活舞台
市场内部布局合理,摊位规划整齐。蔬菜、水果、肉类、水产、粮油副食等各类商品琳琅满目,应有尽有。新鲜的蔬菜水灵灵地摆放着...[阅读全文]
2024-09-18 15:40:09 人气:15942
顺德光中市场:繁华市井中的生活百态
市场内部布局合理,摊位分类明确。蔬菜区、水果区、肉类区、水产区、干货区等一应俱全,商品琳琅满目。这里的蔬菜水果新鲜水灵,种类丰富...[阅读全文]
2024-09-17 08:23:44 人气:16966
吉佑市场:顺德的生活百味集
走进市场,首先感受到的是热闹的氛围。摊位排列整齐,商品琳琅满目。新鲜的蔬菜、水果,五颜六色,散发着自然的清香...[阅读全文]
2024-09-15 15:04:20 人气:15797
兆水村市场:顺德乡村的繁华一角
兆水村市场坐落在兆水村的中心位置,周边是错落有致的村舍和广袤的农田。它不仅是村民们采购生活物资的重要场所...[阅读全文]
2024-09-15 15:03:03 人气:17252
佛山消委会:网络直播套路深,翡翠消费需谨慎!
秦女士浏览某购物网站时,发现某玉石直播间正在直播销售翡翠手镯,主播称该翡翠种水为冰种...[阅读全文]
2022-03-21 15:24:43 人气:65967
机器视觉人才供应链第一梯队:清远市万金目视科技有限公司
清远市万金目视科技有限公司,定位为机器视觉人才供应链第一供应商。首先,以基于机器视觉和深度学习的实战实训平台。为高职高专,大学,提供机器视觉实战实训的人才...[阅读全文]
2021-07-05 15:21:34 人气:99360
跨境电商脱口秀:炮哥刘智勇
炮哥的跨境电商六脉神剑理论、炮哥的跨境电商1357创业模型、炮哥的跨境电商行业快速传播方法论、炮哥的跨境电商合伙人模型...[阅读全文]
2021-07-03 20:33:52 人气:68724
建材家居短视频直播达人——陈宣平
建材家居短视频直播达人——陈宣平,2011年从事互联网行业,2012年进入建材行业媒体工作,主要负责新媒体事业部...[阅读全文]
2021-07-03 20:29:36 人气:93587
广东金麦福餐饮管理服务有限公司
广东金麦福餐饮管理服务有限公司有着多年来连锁经营、机关食堂承包、学校食堂承包、工厂食堂承包、厨房设计经验。致力于食堂承包经营管理...[阅读全文]
2021-07-03 20:25:31 人气:86250
颛孙宏鸽(净雨):书法艺术跨界探索与禅悟
颛孙宏鸽,法名净雨,圣贤名门之后裔,为颛孙子张第七十三代传人,祖籍山东省,中国著名作家、书画家,新闻工作者和社会活动者,公益热心人...[阅读全文]
2021-12-05 20:21:15 人气:71120


































































































































































































































