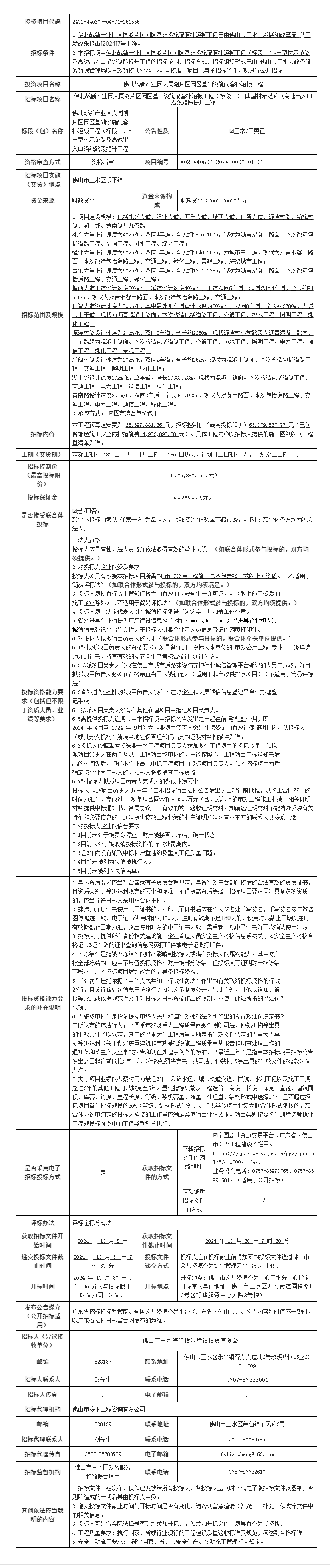
顺德西南片区基础配套设施提升工程-均安镇城乡品质整治项目招标公告
项目概况
顺德西南片区基础配套设施提升工程-均安镇城乡品质整治项目(平急两用智能配套设施安装工程)采购项目的潜在供应商应在广东省政府采购网https://gdgpo.czt.gd.gov.cn/获取采购文件,并于 2024年10月21日 09时30分 (北京时间)前提交响应文件。
一、项目基本情况
项目编号:JY2024048
项目名称:顺德西南片区基础配套设施提升工程-均安镇城乡品质整治项目(平急两用智能配套设施安装工程)
采购方式:竞争性磋商
预算金额:1,300,000.00元
采购需求:
采购包1(顺德西南片区基础配套设施提升工程-均安镇城乡品质整治项目(平急两用智能配套设施安装工程)):
采购包预算金额:1,300,000.00元
本采购包不接受联合体投标
合同履行期限:自合同签订之日起30个日历天
二、申请人的资格要求:
1.投标供应商应具备《中华人民共和国政府采购法》第二十二条规定的条件,提供下列材料:
1)具有独立承担民事责任的能力:具有独立承担民事责任的能力:在中华人民共和国境内注册的法人或其他组织或自然人, 投标(响应)时提交有效的营业执照(或事业法人登记证或身份证等相关证明)副本复印件。分支机构投标的,须提供总公司和分公司营业执照副本复印件,总公司出具给分支机构的授权书。
2)有依法缴纳税收和社会保障资金的良好记录:提供《政府采购供应商资格信用承诺函》或证明材料。 2.1提供《政府采购供应商资格信用承诺函》(详见公告附件格式);或2.2证明材料(供应商同时提供以下两项材料):①提供响应文件提交截止时间前6个月内任意1个月份或任意1季度依法缴纳税收相关材料。如依法免税的,提供相应证明材料;②提供响应文件提交截止时间前6个月内任意1个月份或任意1季度依法缴纳社会保险凭证(专用收据或社会保险缴纳清单)的相关材料。如依法不需要缴纳社会保险的,提供相应证明材料。
3)具有良好的商业信誉和健全的财务会计制度:提供《政府采购供应商资格信用承诺函》或证明材料。 3.1提供《政府采购供应商资格信用承诺函》(详见公告附件格式);或3.2提供下列材料扫描件之一即可:①经审计的2022年度的财务报告或2023年至今任意一个月份的财务状况报告(要求:由第三方机构出具并加盖其公章);②基本开户银行出具的资信证明(要求:响应文件提交截止时间之日前6个月内出具的,如成立时间不足6个月的,按成立时间提供,如资信证明不能体现基本开户账户的,应另附开户许可证)。
4)履行合同所必需的设备和专业技术能力:提供具备履行合同所必须的设备和专业技术能力的证明资料或提供声明函(格式自拟)。
5)参加采购活动前3年内,在经营活动中没有重大违法记录:参照投标(响应)文件格式的《响应承诺函》相关内容承诺或提供《政府采购供应商资格信用承诺函》(详见公告附件格式)。重大违法记录,是指供应商因违法经营受到刑事处罚或者责令停产停业、吊销许可证或者执照、较大数额罚款等行政处罚。(对于“较大数额罚款”,根据《财政部关于<中华人民共和国政府采购法实施条例>第十九条第一款“较大数额罚款”具体适用问题的意见》(财库〔2022〕3号),明确《中华人民共和国政府采购法实施条例》第十九条第一款规定的“较大数额罚款”认定为 200万元以上的罚款,法律、行政法规以及国务院有关部门明确规定相关领域“较大数额罚款”标准高于200万元的,从其规定)
2.落实政府采购政策需满足的资格要求:
采购包1(顺德西南片区基础配套设施提升工程-均安镇城乡品质整治项目(平急两用智能配套设施安装工程))落实政府采购政策需满足的资格要求如下:
要求合同分包给中小企业,且分包中中小企业达到40.00%。本项目预留部分采购项目预算专门面向中小企业采购。对于预留份额,提供的服务由符合政策要求的中小企业承接。预留份额通过以下措施进行,供应商可选择以下其中一种方式参与:(1)供应商属于大型企业的,必须将本项目合同分包给一家或者多家中小企业,中小企业承担的合同份额占合同金额的比例达到40%以上(其中预留给小微企业的部分不低于合同金额的28%),接受分包合同的中小企业与分包企业之间不得存在直接控股、管理关系。投标响应时须按格式提供《分包意向协议书》以及接受分包的供应商的《中小企业声明函》。(2)供应商属于中型企业的,必须将本项目合同分包给一家或者多家小微企业,小微企业承担的合同份额不低于合同金额的28%,接受分包合同的中小企业与分包企业之间不得存在直接控股、管理关系。投标响应时须按格式提供《分包意向协议书》以及接受分包的供应商的《中小企业声明函》。(3)供应商属于小微企业的,不得将合同分包给大中型企业;是否合同分包给小微企业不作强制要求,投标响应时须提交《中小企业声明函》。 注:①参加投标响应的中小企业须符合国务院批准的中小企业划分标准,不得与大企业的负责人为同一人,或者与大企业存在直接控股、管理关系。所属行业应符合采购文件中明确的本项目所属行业,本项目所属行业为“信息传输业”。②中小企业以供应商填写的《中小企业声明函》(详见第六章 响应文件格式与要求)为判定标准,残疾人福利性单位以供应商填写的《残疾人福利性单位声明函》(详见第六章 响应文件格式与要求)为判定标准,监狱企业须供应商提供由省级以上监狱管理局、戒毒管理局(含新疆生产建设兵团)出具的属于监狱企业的证明文件,否则不予认定。
3.本项目的特定资格要求:
采购包1(顺德西南片区基础配套设施提升工程-均安镇城乡品质整治项目(平急两用智能配套设施安装工程))特定资格要求如下:
(1)供应商未被列入“信用中国”网站(www.creditchina.gov.cn)“记录失信被执行人或税收违法黑名单或政府采购严重违法失信行为名单”记录名单;未处于中国政府采购网(www.ccgp.gov.cn)“政府采购严重违法失信行为记录名单”中的禁止参加政府采购活动期间。(以采购代理机构于提交响应文件截止时间当天在“信用中国”网站(www.creditchina.gov.cn)、中国政府采购网(www.ccgp.gov.cn)查询结果为准,如相关失信记录已失效,供应商需提供相关证明资料扫描件。
(2)为采购项目提供整体设计、规范编制或者项目管理、监理、检测等服务的供应商,不得再参加该采购项目的其他采购活动。(提供《响应承诺函》)
(3)单位负责人为同一人或者存在直接控股、管理关系的不同供应商,不得参加同一合同项下的政府采购活动。(提供《响应承诺函》)
(4)本项目不接受联合体磋商。
三、获取采购文件
时间: 2024年10月09日 至 2024年10月14日 ,每天上午 00:00:00 至 12:00:00 ,下午 12:00:00 至 23:59:59 (北京时间,法定节假日除外)
地点:广东省政府采购网https://gdgpo.czt.gd.gov.cn/
方式:在线获取
售价: 免费获取
四、响应文件提交
截止时间: 2024年10月21日 09时30分00秒 (北京时间)
地点:广东省政府采购网https://gdgpo.czt.gd.gov.cn/
五、开启
时间: 2024年10月21日 09时30分00秒 (北京时间)
地点:广东省政府采购网https://gdgpo.czt.gd.gov.cn/
六、公告期限
自本公告发布之日起3个工作日。
七、其他补充事宜
1.本项目采用电子系统进行招投标,请在投标前详细阅读供应商操作手册,手册获取网址:https://gdgpo.czt.gd.gov.cn/help/transaction/download.html。投标供应商在使用过程中遇到涉及系统使用的问题,可通过020-88696588进行咨询或通过广东政府采购智慧云平台运维服务说明中提供的其他服务方式获取帮助。
2.供应商参加本项目投标,需要提前办理CA和电子签章,办理方式和注意事项详见供应商操作手册与CA办理指南,指南获取地址:https://gdgpo.czt.gd.gov.cn/help/problem/。
3.如需缴纳保证金,供应商可通过"广东政府采购智慧云平台金融服务中心"(http://gdgpo.czt.gd.gov.cn/zcdservice/zcd/guangdong/),申请办理投标(响应)担保函、保险(保证)保函。
4.本项目采用远程电子开标,参与本项目的响应供应商可登录云平台通过“开标大厅”进行开标签到及响应文件解密,签到需在开标时间前30分钟内完成。各供应商在参加开启以前须自行对使用电脑的网络环境、驱动安装、客户端安装以及数字证书的有效性等进行检测,确保可以正常使用。供应商须在响应文件提交截止时间前,将电子响应文件成功完整上传到云平台项目采购系统,且取得响应回执。响应文件在广东省政府采购网https://gdgpo.czt.gd.gov.cn/线上提交,开标地点为顺德区公共资源交易中心均安分中心开标室(响应供应商线上提交电子响应文件,无需交纸质文件,远程开标,响应供应商无需到现场)。
5.请供应商特别注意:供应商提供虚假材料谋取中标、成交的,中标或者成交后无正当理由拒绝与采购人签订合同的行为均属于违法行为,将被有关部门处以采购金额千分之五以上千分之十以下的罚款,列入不良行为记录名单,在一至三年内禁止参加政府采购活动,有违法所得的,并处没收违法所得,情节严重的,由工商行政管理机关吊销营业执照,构成犯罪的,依法追究刑事责任。
八、凡对本次采购提出询问,请按以下方式联系。
1.采购人信息
名 称:佛山市顺德区均安镇宣传文体旅游和教育办公室
地 址:广东省佛山市顺德区均安镇永安路8号
联系方式:0757-25518050
2.采购代理机构信息
名 称:佛山市均誉信晟建设工程咨询有限公司
地 址:佛山市顺德区均安镇恒安路18号
联系方式:0757-25389702
3.项目联系方式
项目联系人:冯先生
电 话:0757-25389702

微信
新浪微博
QQ空间
QQ好友
豆瓣
Facebook
Twitter

































































































































































































































