南海桂城街道桂二社区牡丹村“老旧小区+海绵”改造工程项目招标公告
-
佛山水都饮料食品产业园产城融合旧城区改造项目-旧漫江墟片区标段一施工招标公告
-
佛山水都饮料食品产业园产城融合旧城区改造项目-旧漫江墟片区标段一施工招标公告
-
佛山市临空经济区普通高中基础设施建设项目施工总承包招标公告
-
佛山国家高新区云东海医药健康产业园基础设施及配套项目(四期)(不含134.5亩工业用地项目)全过程造价咨询招标公告
-
佛山三龙湾科技城核心区城中村改造项目一期——佛山新城古村带城中村改造项目(大墩村细海片区)施工招标公告
-
佛山国家高新区云东海生物港污水处理厂(首期)建筑及常规机电工程、场外配套管道工程施工总承包招标公告
-
顺德区妇幼保健院马冈院区周边配套道路勘察设计招标公告
-
南海九江镇梅圳梅东一连片鱼塘项目
-
佛北战新区(白坭)聚龙湾产业园--园区服务中心智能化工程施工招标公告
-
佛山市顺德区北滘医院改扩建工程——外电建设工程施工(二次)招标公告
经佛山市顺德区人民政府批准,佛山市自然资源局顺德分局委托佛山市顺德区公共资源交易中心以现场挂牌竞买方式出让下列地块的国有建设用地使用权,现将公开挂牌竞买的有关事宜公告如下:
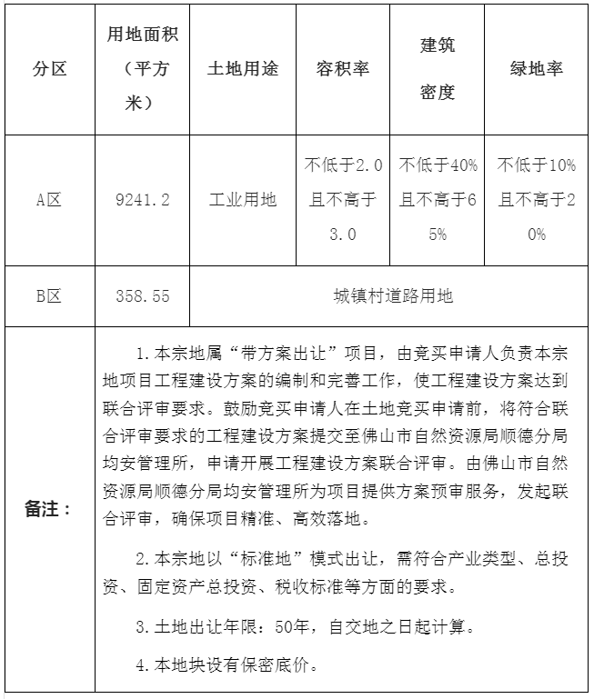
一、挂牌地块的基本情况和规划指标要求:
交易编号:TD2024(SD)XG0013 ;宗地图号:046068-160,版本号1;地块位置:佛山市顺德区均安镇天连均榄路工业区(二期)A3地块;土地面积:9599.75平方米,根据顺规条件(2024)0167号-S《佛山市顺德区建设用地规划条件》的分区,各分区的用地面积和规划指标详见下表:
其他土地使用条件详见顺规条件(2024)0167号-S《佛山市顺德区建设用地规划条件》《国有建设用地使用权出让合同》及《均安镇天连均榄路工业区(二期)A3地块投资开发建设协议》。
二、挂牌地块的竞买起始价为人民币2415万元,每次竞价加价幅度不得小于人民币25万元。挂牌地块的竞买保证金为人民币483万元,交纳竞买保证金的截止时间为2024年11月11日9时。
三、挂牌时间安排:
(一)挂牌公告期:2024年10月10日至2024年10月31日。
(二)挂牌时间:2024年11月1日至2024年11月11日10时止。挂牌人将于2024年11月11日9时在佛山市顺德区大良街道新城区观绿路4号恒实置业广场1号楼裙楼顺德区公共资源交易中心开标室404举行本次国有建设用地使用权挂牌现场会议,挂牌人在现场为申请人办理竞买登记手续及接受报价。
(三)挂牌现场竞价:挂牌时间截止时,有竞买人表示愿意继续竞价的,挂牌转入现场竞价程序,通过现场竞价确定竞得人。没有竞买人愿意继续竞价的,挂牌竞价结束。
四、竞买资格及要求:
1.中华人民共和国境内外的法人、自然人(须具有完全民事行为能力)和其他组织均可申请参与本次竞买,法律、法规另有规定者除外。
2.申请人可单独申请,也可联合申请。
3.为促进工业建设项目“拿地即开工”审批制度改革,申请人应根据本宗地建设条件和各项管控要求,提前完成本宗地工程建设方案编制,携方案报名参与土地竞买。方案应达建筑单体方案(含规划总平面图)深度,需包括符合《佛山市自然资源局关于明确“cpi电子报批材料”制作质量要求(试行)的通知》《佛山市城市规划管理三维互动指标核算及其电子报批系统技术规定(试行)》要求的cpi电子报批材料。
竞买申请时不对该工程建设方案进行实质性审查。竞买申请人提供的工程建设方案如未达到联合评审要求的,由竞买申请人负责完善工作;如因此对本宗地的开发建设进度造成影响的,由竞得人自负责任。
4.申请人存在下列违法违规违约行为的,在结案和问题查处整改到位前,申请人及其控股股东不得参与本地块挂牌竞买活动:
(1)存在伪造公文骗取用地和非法倒卖土地等犯罪行为的;
(2)存在非法转让土地使用权等违法行为的;
(3)被佛山市自然资源局顺德分局认定因用地者自身原因导致土地闲置、尚未处理完毕的土地使用人;
(4)被佛山市中级人民法院列入《启动执行联动机制决定书》和《协助执行通知书》内的失信被执行人;
(5)列入顺德区违法建设失信联合惩戒管理的对象;
(6)列入重大欠薪失信联合惩戒管理的对象;
(7)法律法规规定的其他情形。
五、本次国有建设用地使用权是以公开挂牌竞买的方式出让,成交后竞得人除缴纳成交地价款即国有建设用地使用权出让价款外,还另须按规定向政府缴纳契税和印花税。
契税、印花税缴纳要求等涉税事项请咨询区财税局相关工作人员(咨询电话:12366)
六、本次挂牌地块的详细资料和具体要求,详见TD2024(SD)XG0013号挂牌出让文件。竞买人可通过互联网(佛山市顺德区公共资源交易中心网址:http://www.shunde.gov.cn/ggzy/)获取本次国有建设用地使用权挂牌出让文件。本次公告后至挂牌现场会开始期间,如有关于本地块竞买文件的修改、澄清、说明等将通过上述网站发布,请有意竞买人密切留意。
中心地址:佛山市顺德区大良街道新城区观绿路4号恒实置业广场1号楼裙楼
联系电话:0757-22837810(梁先生)、22837820(陈小姐)

微信
新浪微博
QQ空间
QQ好友
豆瓣
Facebook
Twitter
