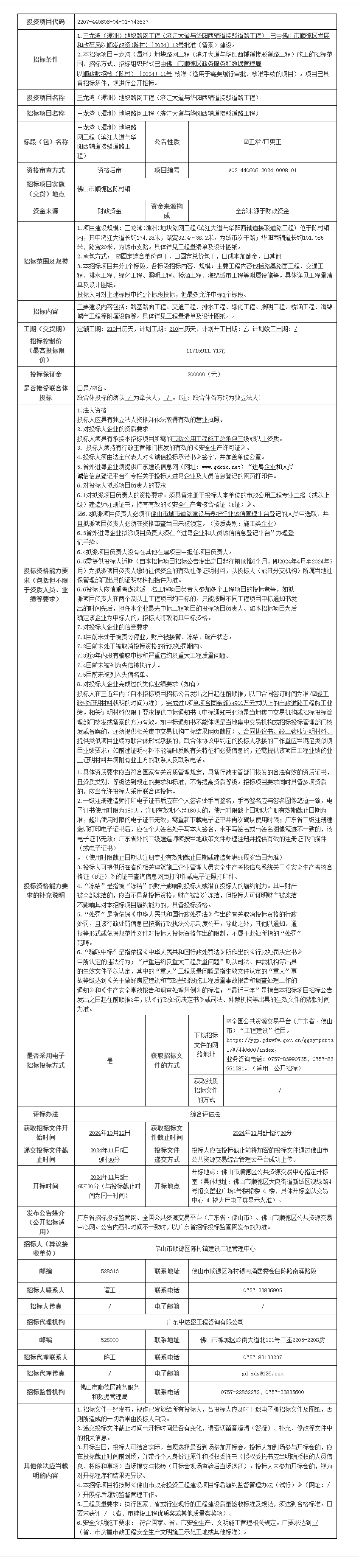
2024年集成平台、HIS、输血管理、 临床路径系统维保服务项目招标公告
项目概况
2024年集成平台、HIS、输血管理、 临床路径系统维保服务项目采购项目的潜在供应商应在广东省政府采购网https://gdgpo.czt.gd.gov.cn/获取采购文件,并于 2024年10月28日 09时30分 (北京时间)前提交响应文件。
一、项目基本情况
项目编号:JF2024(SD)WS0090
项目名称:2024年集成平台、HIS、输血管理、 临床路径系统维保服务项目
采购方式:竞争性磋商
预算金额:2,087,000.00元
采购需求:
采购包1(2024年集成平台、HIS、输血管理、临床路径系统维保服务项目):
采购包预算金额:2,087,000.00元
本采购包不接受联合体投标
合同履行期限:1年,从合同签订生效之日起算。
二、申请人的资格要求:
1.投标供应商应具备《中华人民共和国政府采购法》第二十二条规定的条件,提供下列材料:
1)具有独立承担民事责任的能力:在中华人民共和国境内注册的具有独立承担民事责任能力的法人或其他组织(提供营业执照等证明文件)。
2)有依法缴纳税收和社会保障资金的良好记录:按采购文件附件《政府采购供应商资格信用承诺函》提供;或者,提供提交响应文件截止时间前六个月内任意一个月的依法缴纳税收证明材料及依法缴纳社会保险凭据(如依法免税或不需要缴纳社保,则须提供相应文件证明)。
3)具有良好的商业信誉和健全的财务会计制度:按采购文件附件《政府采购供应商资格信用承诺函》提供;或者,提供2022年至2023年度内任意一年的年度财务报表(新成立不足一年的单位提供成立至今的月或季度财务报表复印件)或银行出具的资信证明。
4)履行合同所必需的设备和专业技术能力:按投标(响应)文件格式填报设备及专业技术能力情况。
5)参加采购活动前3年内,在经营活动中没有重大违法记录:参照投标(报价)函相关承诺格式内容。 重大违法记录,是指供应商因违法经营受到刑事处罚或者责令停产停业、吊销许可证或者执照、较大数额罚款等行政处罚。(根据财库〔2022〕3号文,“较大数额罚款”认定为200万元以上的罚款,法律、行政法规以及国务院有关部门明确规定相关领域“较大数额罚款”标准高于200万元的,从其规定)
2.落实政府采购政策需满足的资格要求:
采购包1(2024年集成平台、HIS、输血管理、临床路径系统维保服务项目)落实政府采购政策需满足的资格要求如下:
本项目整体专门面向中小企业,即服务商须为符合本项目采购标的对应行业政策划分标准的中小企业。投标人提供《中小企业声明函》,属于中型、小型企业,或微型企业。监狱企业视同小型、微型企业,监狱企业参加政府采购活动时,应当提供由省级以上监狱管理局、戒毒管理局(含新疆生产建设兵团)出具的属于监狱企业的证明文件;符合《三部门联合发布关于促进残疾人就业政府采购政策的通知》规定条件的残疾人福利性单位在参加政府采购活动时视同小型、微型企业,应当提供该通知规定的《残疾人福利性单位声明函》,并对声明的真实性负责。
3.本项目的特定资格要求:
采购包1(2024年集成平台、HIS、输血管理、临床路径系统维保服务项目)特定资格要求如下:
(1)没有被列入失信被执行人、重大税收违法案件当事人名单(即税收违法黑名单)、政府采购严重违法失信行为记录名单及其他不符合规定条件的供应商。[以采购代理机构于投标(响应) 截止时间当天在“信用中国”网站(www.creditchina.gov.cn)、中国政府采购网(www.ccgp.gov.cn)及广东省政府采购网“政府采购违法失信行为清单” 查询结果为准,如相关失信记录已失效,供应商需提供相关证明资料]。
(2)单位负责人为同一人或者存在直接控股、管理关系的不同供应商,不得参加同一合同项下的政府采购活动。为采购项目提供整体设计、规范编制或者项目管理、监理、检测等服务的供应商,不得再参加该采购项目的其他采购活动。(提供书面声明)
(3)已登记获取本次采购文件。(具体方式详见本项目公告)。
(4)本项目不接受联合体响应。
三、获取采购文件
时间: 2024年10月12日 至 2024年10月18日 ,每天上午 00:00:00 至 12:00:00 ,下午 12:00:00 至 23:59:59 (北京时间,法定节假日除外)
地点:广东省政府采购网https://gdgpo.czt.gd.gov.cn/
方式:在线获取
售价: 免费获取
四、响应文件提交
截止时间: 2024年10月28日 09时30分00秒 (北京时间)
地点:广东省政府采购网https://gdgpo.czt.gd.gov.cn/
五、开启
时间: 2024年10月28日 09时30分00秒 (北京时间)
地点:广东省政府采购网https://gdgpo.czt.gd.gov.cn/
六、公告期限
自本公告发布之日起3个工作日。
七、其他补充事宜
1.本项目采用电子系统进行招投标,请在投标前详细阅读供应商操作手册,手册获取网址:https://gdgpo.czt.gd.gov.cn/help/transaction/download.html。投标供应商在使用过程中遇到涉及系统使用的问题,可通过020-88696588进行咨询或通过广东政府采购智慧云平台运维服务说明中提供的其他服务方式获取帮助。
2.供应商参加本项目投标,需要提前办理CA和电子签章,办理方式和注意事项详见供应商操作手册与CA办理指南,指南获取地址:https://gdgpo.czt.gd.gov.cn/help/problem/。
3.如需缴纳保证金,供应商可通过"广东政府采购智慧云平台金融服务中心"(http://gdgpo.czt.gd.gov.cn/zcdservice/zcd/guangdong/),申请办理投标(响应)担保函、保险(保证)保函。
2.供应商参加本项目投标,需要提前办理CA和电子签章,办理方式和注意事项详见供应商操作手册与CA办理指南,指南获取地址:https://gdgpo.czt.gd.gov.cn/help/problem/。
3.如需缴纳保证金,供应商可通过"广东政府采购智慧云平台金融服务中心"(http://gdgpo.czt.gd.gov.cn/zcdservice/zcd/guangdong/),申请办理投标(响应)担保函、保险(保证)保函。
4.本项目“获取磋商文件”操作如下:
(1)供应商登录广东省政府采购网,网址为:https://www.gdgpo.gov.cn/,进入广东省政府采购网找到供应商登录口(如果没有广东省政府采购网账号需要提前注册,没有电子签章CA的需要提前办理,CA用于制作标书和开启时解密)。
(2)供应商进入系统后,展开“项目采购→应标→项目投标”菜单。
(3)选中要参与的项目,点击【未参与项目】进入项目详情页面。
①查看报名开始/结束时间,以及开启时间;
②查看采购清单信息
③填写联系人、联系方式和联系人邮箱;点击【确认参与】,即可对采购文件进行下载。
5.本项目提交响应文件方式为“线上提交”,供应商须在响应截止时间前上传加密的电子响应文件,未按要求上传的将视为自动放弃响应。
6.本项目开启方式为“远程开启”,有关注意事项如下:
(1)供应商在云平台进行在线签到及在线解密,不需要委派代表前往开启现场。
(2)供应商需要在开启时间之前的30分钟内登录系统进行签到,请各供应商核实并确认填写授权代表的姓名与手机号码,若因填写的授权代表信息有误而导致的不良后果,由供应商自行承担。
(3)开启时,供应商应当使用编制本项目(采购包)电子响应文件时加密所用数字证书进行解密,解密时限以开启时现场代理机构人员设置为准,供应商不按要求进行解密,视为无效响应。
(4)各供应商在参加开启之前须自行对使用电脑的网络环境、驱动安装、客户端安装以及数字证书的有效性等进行检测,确保可以正常使用。云平台操作过程中如有相关问题可通过广东省政府采购网(http://gdgpc.czt.gd.gov.cn)下载操作手册查询,或通过云平台公布的在线客服、微信/QQ群、专线电话等方式咨询。
7.需要落实的政府采购政策:
《政府采购促进中小企业发展管理办法》(财库〔2020〕46号)、《关于进一步加大政府采购支持中小企业力度的通知》( 财库〔2022〕19号)、《关于政府采购支持监狱企业发展有关问题的通知》(财库【2014】68号)、《关于促进残疾人就业政府采购政策的通知》(财库〔2017〕141号)、《关于环境标志产品政府采购实施的意见》(财库[2006]90号)、《节能产品政府采购实施意见》的通知》(财库[2004]185号)、《关于调整优化节能产品、环境标志产品政府采购执行机制的通知》(财库〔2019〕9号)等。
八、凡对本次采购提出询问,请按以下方式联系。
1.采购人信息
名 称:南方医科大学顺德医院(佛山市顺德区第一人民医院)
地 址:佛山市顺德区伦教街道甲子路1号
联系方式:0757-22819727
2.采购代理机构信息
名 称:国义招标股份有限公司
地 址:广东省广州市越秀区东风东路726号19楼
联系方式:020-37860569/37860563
3.项目联系方式
项目联系人:章艳娇、刘志丰
电 话:020-37860569/37860563

项目概况
大良南方智谷一期荟智路空中人行连廊建设工程采购项目的潜在供应商应在广东省政府采购网https://gdgpo.czt.gd.gov.cn/获取采购文件,并于 2024年10月23日 09时30分 (北京时间)前提交响应文件。
一、项目基本情况
项目编号:440606-2024-07555
项目名称:大良南方智谷一期荟智路空中人行连廊建设工程
采购方式:竞争性磋商
预算金额:3,809,086.35元
采购需求:
采购包1(大良南方智谷一期荟智路空中人行连廊建设工程):
采购包预算金额:3,809,086.35元
本采购包不接受联合体投标
合同履行期限:工期为300日历天(其中施工工期150日历天,竣工验收期150日历天)。具体开工日期以发包人发出的书面开工通知或监理人审批后发出的书面开工令为准,工期不因雨天、假期及办理各方面的手续等原因而延长。工期总日历天数与根据前述计划开竣工日期计算的工期天数不一致的,以工期总天数为准。实际竣工日期以全部工程取得竣工验收证明为准。
二、申请人的资格要求:
1.投标供应商应具备《中华人民共和国政府采购法》第二十二条规定的条件,提供下列材料:
1)具有独立承担民事责任的能力:供应商必须是在中华人民共和国境内注册并合法运作的独立法人机构或其他组织,取得合法有效的企业工商营业执照(或事业法人登记证等相关证明)复印件;
2)有依法缴纳税收和社会保障资金的良好记录:提供以下证明材料之一即可:①提供《政府采购供应商资格信用承诺函》(见附件);②提供响应截止日前6个月内任一个月依法缴纳税收(或税票)和社会保障资金凭据(专用收据或社会保险缴纳清单)的相关材料。如依法免税或不需要缴纳社会保障资金的,提供相应证明材料;
3)具有良好的商业信誉和健全的财务会计制度:提供以下证明材料之一即可:①提供《政府采购供应商资格信用承诺函》(见附件);②提供具有相应资格第三方机构出具的2023年度财务状况报告(如为2023年后新成立的公司,可提供成立之日至提交响应文件截止时间止任意一个月的公司财务状况报告);③基本开户银行出具的资信证明(要求:提供磋商截止之日前6个月内任意一个月的资信证明,如成立时间不足1个月的,按成立时间提供,如资信证明不能体现基本开户账户的,应另附开户许可证或银行出具的《基本存款账户信息》);
4)履行合同所必需的设备和专业技术能力:提供《具有履行合同所必需的设备和专业技术能力的声明》(格式自拟);
5)参加采购活动前3年内,在经营活动中没有重大违法记录:提供《政府采购供应商资格信用承诺函》(见附件)或《参与采购活动前三年内在经营活动中没有重大违法记录的书面声明函》。重大违法记录,是指供应商因违法经营受到刑事处罚或者责令停产停业、吊销许可证或者执照、较大数额罚款等行政处罚。(较大数额罚款按照“财政部关于《中华人民共和国政府采购法实施条例》第十九条第一款“较大数额罚款”具体适用问题的意见”财库【2022】3号的标准认定)
2.落实政府采购政策需满足的资格要求:
采购包1(大良南方智谷一期荟智路空中人行连廊建设工程)落实政府采购政策需满足的资格要求如下:
采购包整体专门面向中小企业。只允许中型企业、小微企业、监狱企业、残疾人福利性单位参与本项目磋商。中小微企业具体标准根据《工业和信息化部、国家统计局、国家发展和改革委员会、财政部关于印发中小微企业划型标准规定的通知》(工信部联企业〔2011〕300号)文件进行划分;监狱企业根据(财库〔2014〕68号)的规定;残疾人福利性单位根据(财库〔2017〕141号)的规定。本项目所属行业为建筑业。(提供有效的中小企业声明函或残疾人福利性单位声明函或监狱企业证明文件)。
3.本项目的特定资格要求:
采购包1(大良南方智谷一期荟智路空中人行连廊建设工程)特定资格要求如下:
(1)供应商须具有市政公用工程施工总承包二级或以上资质,且资质证书应在有效期限范围内:提供相关证书原件(或复印件)的扫描件。
(2)供应商须持有有效的《安全生产许可证》:提供相关证书原件(或复印件)的扫描件。
(3)供应商未被列入“信用中国”网站(www.creditchina.gov.cn)“记录失信被执行人或重大税收违法案件当事人名单或政府采购严重违法失信行为”记录名单;不处于中国政府采购网(www.ccgp.gov.cn)“政府采购严重违法失信行为信息记录”中的禁止参加政府采购活动期间。查询记录以采购代理机构于磋商截止当日在相关网站的查询结果为准,如相关失信记录已失效,供应商提供相关证明资料。
(4)单位负责人为同一人或者存在直接控股、管理关系的不同供应商,不得参加同一合同项下的政府采购活动(以国家企业信用信息公示系统www.gsxt.gov.cn查询结果截图为准);为本项目提供整体设计、规范编制或者项目管理、监理、检测等服务的供应商,不得再参与本项目磋商。按投标(响应)文件格式提供《响应承诺函》。
三、获取采购文件
时间: 2024年10月13日 至 2024年10月18日 ,每天上午 00:00:00 至 12:00:00 ,下午 12:00:00 至 23:59:59 (北京时间,法定节假日除外)
地点:广东省政府采购网https://gdgpo.czt.gd.gov.cn/
方式:在线获取
售价: 免费获取
四、响应文件提交
截止时间: 2024年10月23日 09时30分00秒 (北京时间)
地点:广东省政府采购网https://gdgpo.czt.gd.gov.cn/
五、开启
时间: 2024年10月23日 09时30分00秒 (北京时间)
地点:广东省政府采购网https://gdgpo.czt.gd.gov.cn/
六、公告期限
自本公告发布之日起3个工作日。
七、其他补充事宜
1.本项目采用电子系统进行招投标,请在投标前详细阅读供应商操作手册,手册获取网址:https://gdgpo.czt.gd.gov.cn/help/transaction/download.html。投标供应商在使用过程中遇到涉及系统使用的问题,可通过020-88696588进行咨询或通过广东政府采购智慧云平台运维服务说明中提供的其他服务方式获取帮助。
2.供应商参加本项目投标,需要提前办理CA和电子签章,办理方式和注意事项详见供应商操作手册与CA办理指南,指南获取地址:https://gdgpo.czt.gd.gov.cn/help/problem/。
3.如需缴纳保证金,供应商可通过"广东政府采购智慧云平台金融服务中心"(http://gdgpo.czt.gd.gov.cn/zcdservice/zcd/guangdong/),申请办理投标(响应)担保函、保险(保证)保函。
4.本项目采用远程电子开标,在响应截止时间前30分钟,参与本项目的响应供应商应当登录云平台开标大厅进行签到,并且填写授权代表的姓名与手机号码。若因签到时填写的授权代表信息有误而导致的不良后果,由供应商自行承担。各供应商在参加开启以前须自行对使用电脑的网络环境、驱动安装、客户端安装以及数字证书的有效性等进行检测,确保可以正常使用。供应商须在响应文件提交截止时间前,将电子响应文件成功完整上传到云平台项目采购系统,且取得响应回执,并在规定时间内进行响应文件解密。
5.请供应商特别注意,供应商提供虚假材料谋取中标、成交的,中标或者成交后无正当理由拒绝与采购人签订合同的行为均属于违法行为,将被处以采购金额千分之五以上千分之十以下的罚款,列入不良行为记录名单,在一至三年内禁止参加政府采购活动,有违法所得的,并处没收违法所得,情节严重的,由工商行政管理机关吊销营业执照;构成犯罪的,依法追究刑事责任。
八、凡对本次采购提出询问,请按以下方式联系。
1.采购人信息
名 称:佛山市顺德区大良街道工程建设管理中心
地 址:佛山市顺德区大良街道县东路16号
联系方式:张小姐 0757-29938526
2.采购代理机构信息
名 称:广东普信项目管理有限公司
地 址:佛山市顺德区大良逢沙村委会萃智路1号车创置业广场一期13楼1308室
联系方式:0757-22313232
3.项目联系方式
项目联系人:伍小姐
电 话:0757-22313232

微信
新浪微博
QQ空间
QQ好友
豆瓣
Facebook
Twitter



































































































































































































































